лекция 9(Простейшие движения микрочастиц).ppt
- Количество слайдов: 27
Простейшие случаи движения микрочастиц 4. 1 Одномерная прямоугольная потенциальная яма Потенциальная энергия частицы в зависимости от координаты изображена на рис. 4. 1. На интервале 0
а из граничного условия следует, что (4. 6) . Это условие (4. 6) квантует движение частицы. На основании (4. 6) и (4. 3) для имеем: (4. 7) Формула (4. 7) показывает, что существует некоторая минимальная, не равная нулю энергия: , (4. 8) соответствующая основному состоянию движения частиц. Волновая функция этого состояния (4. 9) ни в какой точке внутри ямы в нуль не обращается. Это свойство волновой функции основного состояния имеет общий характер: волновая функция основного состояния не имеет узлов, т. е. не обращается в нуль внутри рассматриваемой области, а может обращаться в нуль лишь на границах.
Из формулы (4. 8) видно, что E увеличивается с уменьшением размера ямы a. С уменьшением размера ямы уменьшается длина волны де Бройля, а ее уменьшение означает увеличение энергии. Это одно из проявлений принципа неопределенности. Поскольку спектр частицы дискретен условие нормировки для нормировочного множителя дает . Поэтому система собственных функций имеет вид: (4. 10) Нарисуем функции (см. рис. 4. 2): Оценим расстояние между уровнями. Для этого возьмем логарифмическую производную от равенства (4. 7): Рис. 4. 2
Из полученного выражения видно, что уровни при росте n «сливаются» друг с другом и значения энергии практически не различимы. При и ростом a квантовая частица ведет себя как классическая и переход от квантовой механики к классической происходит с ростом n. Вернемся к уравнению (4. 7). Минимальное значение при n=1 отлично от нуля: В классической физике частица может лежать на дне ямы. В квантовой физике это невозможно. Это утверждение можно предсказать заранее, не решая задачи. Помещая частицу в яму, мы ограничиваем значение ее координаты; у такой частицы в силу принципа неопределенности должен существовать разброс по импульсам, и, следовательно, не нулевая энергия. Определим эту энергию на основании принципа неопределенности. Неопределенность положения частицы в нашем случае неопределенности Разброс импульсов не может быть больше чем приближенным равенством и найдем выражение для энергии E: . Согласно соотношению , заменим неравенство Сравнивая полученные значения энергии с (4. 7), мы видим, что они совпадают по порядку величины.
4. 2 Одномерная яма конечной глубины Предполагается, что потенциал энергии имеет вид представ-ленный на рис. 4. 3. означает, что частица не может проникнуть в эту область, и волновая функция в этой области равна нулю. Поэтому достаточно найти волновую функцию для областей I и II при заметив, что в точке Ри. 4. 3 , из-за непрерывности волновая функция обращается в нуль. Уравнение Шредингера для областей I и II имеет вид (4. 11) Рассмотрим случай . Уравнение Шредингера для области II (4. 12) а для области I уравнение Шредингера имеет вид (4. 11; 1).
Решения уравнение Шредингера для различных областей запишем в виде: (4. 13) Из условия следует производной , что , а условия непрерывности функции и ее (4. 14) дают для коэффициентов и следующие соотношения: (4. 15) Эти условия выполняются всегда. Поэтому в случае спектр энергии непрерывен, частица при своём движении не локализована в конечной области пространства, её движение инфинитно. Случай . Уравнение Шредингера в области II имеет вид (4. 16)
В области I уравнение остается без изменения. Решения для областей І и ІІ представляются функциями (4. 17) Так как волновая функция везде должна быть конечной, а при неограниченно возрастает, то в формуле (4. 17) необходимо принять равным нулю. Условия сшивания (4. 14) в этом случае: (4. 18) Разделив почленно второе уравнение на первое, получим условие квантования энергии: (4. 19) Решим (4. 19) графически, для удобства решения преобразуем:
Но и, следовательно, уравнение (4. 19) принимает вид (4. 20) Это уравнение решается с помощью построения (см. рис. 4. 4). В качестве решения берутся не все пересечения прямой с синусоидой , а лишь те, которые согласуются со знаком в уравнении(4. 19), т. е. точки пересечения в четвертых четвертях. Этим значениям , которых имеется конечное число, соответствуют энергии: (4. 21) Рис. 4. 4
Таким образом, в потенциальной яме с конечной глубиной имеется конечное число собственных значений энергии. Если глубина слишком мала, то может случиться, что ни одного собственного значения энергии не существует, т. е. стационарного движения частицы в конечной области нет. В классической механике при частица не может проникнуть в область x>a в квантовой же механике все иначе. Волновая функция при x>a согласно (4. 17) имеет вид (4. 21) Эта функция быстро убывает при удалении от точки x=a в сторону возрастания значений x, но не равна нулю при x=a. Это означает, что имеется некоторая вероятность обнаружить частицу с в области с x>a. Этот эффект обуславливает важное квантовое явление прохождение микрочастиц через потенциальный барьер.
4. 3 Линейный гармонический осциллятор На рис. 4. 5 изображен классический гармонический осциллятор, представля-ющий собой шарик с массой т, подвешенный на пружине. Если мы направим ось x вдоль оси пружины и за начало отсчета примем поло-жение равновесия шарика, то сила F , действующая на шарик, будет связана с координатой x формулой (4. 23) где k – жесткость пружины. Потенциальная энергия шарика имеет вид Рис. 4. 5 (4. 24) Будучи выведенным из состояния равновесия, такой шарик совершает гармонические колебания с частотой (4. 25) Из (4. 24) видно, что потенциальная кривая гармонического осциллятора является параболой (рис. 4. 6). Поэтому задача о гармоническом осцилляторе – это задача о поведении частицы в потенциальной яме параболической формы. Рис. 4. 6
В квантовой физике к осциллятору сводится задача о колебаниях молекул и многие другие важные задачи. При решении таких задач следует, конечно, применять не классическую, а квантовую механику. Для решения задачи о квантовомеханическом осцилляторе необходимо найти конечное, однозначное, непрерывное и гладкое решение уравнения Шредингера при , т. е. уравнения (4. 26) Точное решение уравнения (4. 26) приводит к следующему выражению для спектра возможных значений энергии осциллятора (математические выкладки слишком длинны, и мы их опускаем): (4. 27) Как и следовало ожидать, наименьшее значение энергии осциллятора не равно нулю: при Значение называется «нулевой энергией» . Квантовомеханическая частица не может «лежать» на дне параболической потенциальной ямы, точно так же как она не может лежать на дне прямоугольной, или какой бы то ни было другой потенциальной ямы конечной ширины.
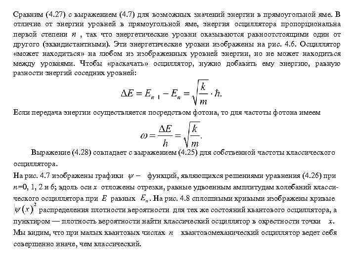
Сравним (4. 27) с выражением (4. 7) для возможных значений энергии в прямоугольной яме. В отличие от энергии уровней в прямоугольной яме, энергия осциллятора пропорциональна первой степени n , так что энергетические уровни оказываются равноотстоящими один от другого (эквидистантными). Эти энергетические уровни изображены на рис. 4. 6. Осциллятор «может находиться» на любом из изображенных уровней энергии, но не может находиться между уровнями. Чтобы «раскачать» осциллятор, нужно добавить ему энергию, равную разности энергий соседних уровней: Если передача энергии осуществляется посредством фотона, то для частоты фотона имеем Выражение (4. 28) совпадает с выражением (4. 25) для собственной частоты классического осциллятора. На рис. 4. 7 изображены графики функций, являющихся решениями уравнения (4. 26) при n=0, 1, 2 и 6; вдоль оси x отложены отрезки, равные удвоенным амплитудам колебаний классического осциллятора при E равных. На рис. 4. 8 сплошными кривыми изображены кривые распределения плотности вероятности для тех же состояний квантового осциллятора, а пунктиром — плотность вероятности найти классический осциллятор в окрестности точки x. Мы видим, что при малых квантовых числах n квантовомеханический осциллятор ведет себя совершенно иначе, чем классический.
Рис. 4. 7 Рис. 4. 8
На рис. 4. 9 изображена потенциальная кривая для двухатомной молекулы с ионной связью. По оси абсцисс отложено r- расстояние между ядрами атомов. При больших r энергия взаимодействия U(r) ионов равна нулю. При уменьшении r начинают действовать силы притяжения между ионами; при эти силы уравновешиваются отталкиванием электронных оболочек и при дальнейшем r уменьшении энергия взаимодействия возрастает. Таким образом, потенциальная энергия молекул с ионной связью описывается «потенциальной ямой» . Рис. 4. 9 В случае ковалентной связи происходит «обобществление» некоторых электронов, принадлежавших до образования молекулы разным атомам. В очень грубом приближении можно считать, что электрон, связанный с атомом, находится в потенциальном ящике шириной a, равной диаметру атома. Энергия таких электронов может быть оценена с помощью формулы (4. 7). Из этой формулы видно, что энергия электрона обратно пропорциональна. Если происходит образование молекулы из атомов за счет «обобществления» электронов, то для каждого из электронов, участвующих в связи, расширяется пространство, в котором он может двигаться, а его энергия согласно (4. 7) при этом уменьшается.
4. 4 Движение в поле центральной силы. Ротатор Стационарное состояние частицы, движущейся в центрально-симметричном поле, описывается уравнением Шредингера. (4. 29) Потенциальная энергия в случае центрально-симметричного поля, есть функция расстояния частицы от центра сил. В этом случае лучше производить рассмотрении задачи в сферических координатах. , (4. 30) где. (4. 31) Подставим выражение для оператора Лапласа (4. 30) и (4. 31) в (4. 29) и предположим, что волновые функции имеет вид получим , (4. 32).
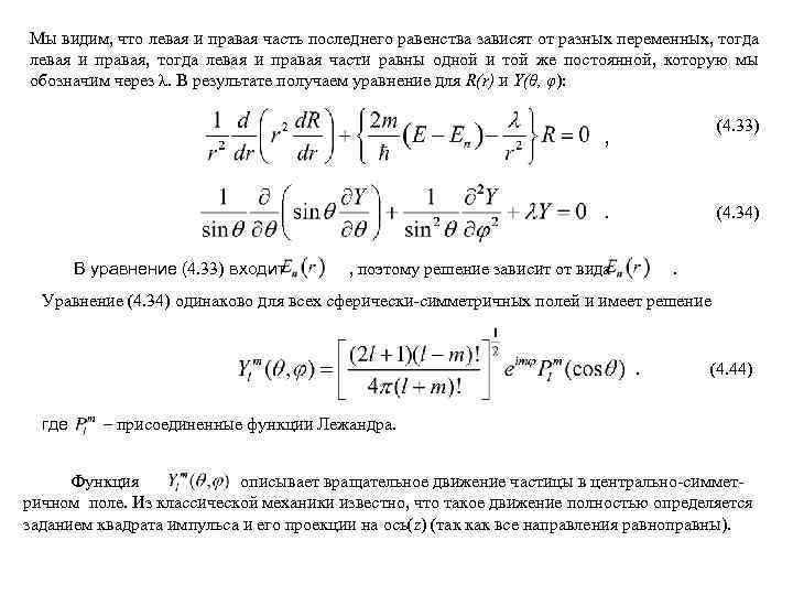
Мы видим, что левая и правая часть последнего равенства зависят от разных переменных, тогда левая и правая части равны одной и той же постоянной, которую мы обозначим через λ. В результате получаем уравнение для R(r) и Y(θ, φ): (4. 33) , . В уравнение (4. 33) входит (4. 34) , поэтому решение зависит от вида . Уравнение (4. 34) одинаково для всех сферически-симметричных полей и имеет решение . где (4. 44) – присоединенные функции Лежандра. Функция описывает вращательное движение частицы в центрально-симметричном поле. Из классической механики известно, что такое движение полностью определяется заданием квадрата импульса и его проекции на ось(z) (так как все направления равноправны).
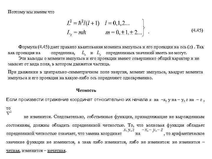
Поэтому мы имеем что . (4. 45) Формула (4. 45) дает правило квантования момента импульса и его проекции на ось (z). Так как проекция на определена, и определенных значений иметь не могут. Эти выводы о моменте импульса и его проекции имеют совершенно общий характер и не зависят от вида поля, в котором движется частица. При движении в центрально-симметричном поле энергия, момент импульса, квадрат момента импульса и его проекция на какую-либо ось определяют одновременно. Четность Если произвести отражение координат относительно их начала x на –x, y на – y, z на – z , то не изменится. Следовательно, собственные функции, принадлежащие не вырожденным состояниям, должны обладать определенной четностью. То, что волновая функция обладает определенной четностью означает, что замена координат на , то арифметическое значение функции не изменится, а знак либо изменится, либо не изменится: не изменится – четная, изменится – нечетная.
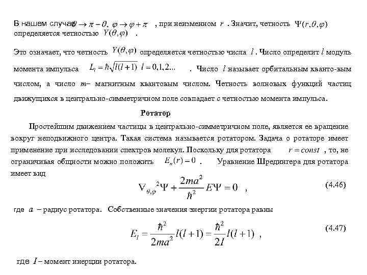
В нашем случае определяется четностью , при неизменном r. Значит, четность. Это означает, что четность определяется четностью числа l. Число определит l модуль. Число l называет орбитальным кванто-вым момента импульса числом, а число m– магнитным квантовым числом. Четность волновых функций частиц движущихся в центрально-симметричном поле совпадает с четностью момента импульса. Ротатор Простейшим движением частицы в центрально-симметричном поле, является ее вращение вокруг неподвижного центра. Такая система называется ротатором. Задача о ротаторе имеет применение при исследовании спектров молекул. Поскольку для ротатора , то, не ограничивая общности можно положить. Уравнение Шредингера для ротатора имеет вид (4. 46) , где a – радиус ротатора. Собственные значения энергии ротатора равны , где I – момент инерции ротатора. (4. 47)
Собственные функции найдем из (4. 44). На рисунке 4. 10 представлено распределение плотности электронного облака для разных значений l. Правила отбора: Рис. 4. 10
4. 5 Прохождение микрочастиц через потенциальный барьер Потенциальным барьером называется область пространства, где потенциальная энергия больше, чем в окружающих областях пространства. Рассмотрим для примера наипростейший случай одномерного движения с потенциальным барьером прямоугольной формы (рис. 4. 11). В областях I и III потенциальную энергию частицы, не ограничивая общности, можно считать равной нулю. Область II льная энергия частицы равна , где потенциа- , является потенциальным барьером. Рис. 4. 11 Явление проникновения частицы через потенциальный барьер называют туннельным эффектом
Коэффициент прохождения и коэффициент отражения Явление прохождения через потенциальный барьер и отражения от него характеризуется с помощью коэффициента прохождения D потенциального барьера и коэффициента отражения R. Эти коэффициенты определяются как отношение плотности потока отраженных и прошедших частиц к плотности потока падающих частиц. Очевидно, что (4. 48) Прямоугольный потенциальный барьер. Рассмотрим для определенности случай и найдем коэффициенты D и R. Уравнение Шредингера в различных областях имеет следующий вид: (4. 49) В области I имеются как падающая, так и отраженная волны: (4. 50)
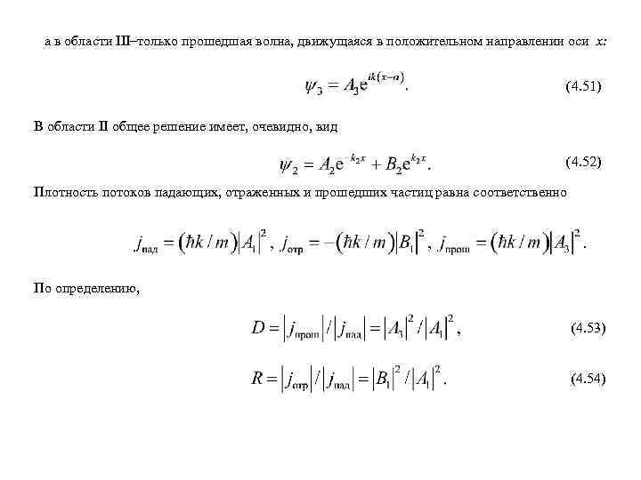
а в области III–только прошедшая волна, движущаяся в положительном направлении оси x: (4. 51) В области II общее решение имеет, очевидно, вид (4. 52) Плотность потоков падающих, отраженных и прошедших частиц равна соответственно По определению, (4. 53) (4. 54)
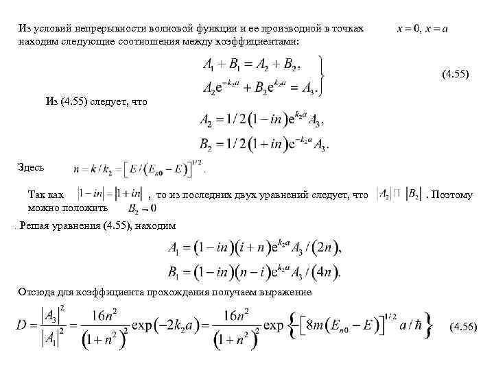
Из условий непрерывности волновой функции и ее производной в точках находим следующие соотношения между коэффициентами: (4. 55) Из (4. 55) следует, что Здесь Так как можно положить , то из последних двух уравнений следует, что. . Поэтому . Решая уравнения (4. 55), находим Отсюда для коэффициента прохождения получаем выражение (4. 56)
Коэффициент прохождения не слишком мал тогда, когда Для электрона Если, например, , то коэффициент прохождения отличен от нуля при м. В макроскопических явлениях туннельный эффект не играет существенной роли. Потенциальный барьер произвольной формы можно приближенно представить в виде последовательности потенциальных барьеров прямоугольной формы (рис. 4. 12). Число частиц, проникших через некоторый прямоугольный барьер, будет начальным числом частиц, падающих на следующий прямоугольный барьер, и т. д. Поэтому коэффициент прохождения барьера определится приближенно как произведение коэффициентов прохождения через прямоугольные потенциальные барьеры. Рис. 4. 12
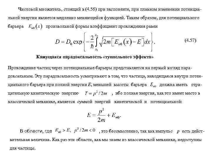
Числовой множитель, стоящий в (4. 56) при экспоненте, при плавном изменении потенциальной энергии является медленно меняющейся функцией. Таким образом, для потенциального барьера произвольной формы коэффициент прохождения равен (4. 57) Кажущаяся парадоксальность «туннельного эффекта» Прохождение частиц через потенциальные барьеры представляется на первый взгляд парадоксальным. Эту парадоксальность усматривают в том, что частица, находящаяся внутри потенциального барьера при полной энергии E, меньшей высоты барьера цательную кинетическую энергию должна иметь отри- , ибо полная энергия, как это имеет место в классической механике, является суммой энергий кинетической и потенциальной: В области, где , это бессмысленно, так как импульс p есть дейст- вительная величина. Как раз эти области, как мы знаем из классической механики, недоступны для частицы.
Между тем согласно квантовой механике частица может быть обнаружена и в этой «запретной» области. Таким образом, получается, будто квантовая механика приводит к заключению, что кинетическая энергия частицы может быть отрицательной, а импульс частицы мнимым. Это заключение и называют парадоксом «туннельного эффекта» . На самом деле здесь нет никакого парадокса, а само заключение неверно. Дело в том, что, поскольку туннельный эффект есть явление квантовое [при коэффициент прохождения D (4. 56) стремится к нулю], постольку он может обсуждаться лишь в рамках квантовой механики. Полную же энергию частицы можно рассматривать как сумму кинетической классической механики. Формула величину, как кинетической энергии и потенциальной энергий только на основе предполагает, что мы одно-временно знаем T, так и потенциальной . Иными словами, мы приписываем одновременно определенное значение координате частицы x и ее импульсу p , что противоречит квантовой механике. Деление полной энергии на потенциальную и кинетическую в квантовой механике лишено смысла, а вместе с тем несостоятелен и парадокс, основанный на возможности представить полную энергию E как сумму кинетической энергии (функция импульса) и потенциальной энергии (функция координат).
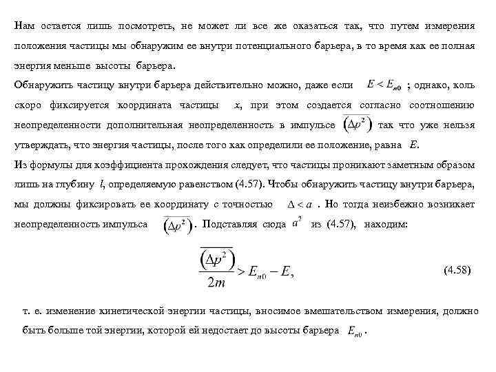
Нам остается лишь посмотреть, не может ли все же оказаться так, что путем измерения положения частицы мы обнаружим ее внутри потенциального барьера, в то время как ее полная энергия меньше высоты барьера. Обнаружить частицу внутри барьера действительно можно, даже если скоро фиксируется координата частицы ; однако, коль x, при этом создается согласно соотношению неопределенности дополнительная неопределенность в импульсе , так что уже нельзя утверждать, что энергия частицы, после того как определили ее положение, равна E. Из формулы для коэффициента прохождения следует, что частицы проникают заметным образом лишь на глубину l, определяемую равенством (4. 57). Чтобы обнаружить частицу внутри барьера, мы должны фиксировать ее координату с точностью неопределенность импульса . Подставляя сюда . Но тогда неизбежно возникает из (4. 57), находим: (4. 58) т. е. изменение кинетической энергии частицы, вносимое вмешательством измерения, должно быть больше той энергии, которой ей недостает до высоты барьера .


