фазовое пр-во.ppt
- Количество слайдов: 21
Простейшие аттракторы Модели эволюции диссипативных систем: - d(X(t))/dt=F(X(t)) непрерывный автономный поток - xk+1=f(xk) отображение с дискретным временем x*=f(x*) - неподв. точка. Если ׀ f/(x*) , 1<׀ то т. x* устойчивая, ׀ f/(x*) , 0>׀ то x* неустойчивая X – вектор из Rm(m≥ 0) F содержит один или несколько управляющих параметров μ, выражающих связи, налагаемые внешним миром. Цель исследований – долговременное поведение диссипативных систем. Если поток диссипативный, то в этом конечном объеме траектории сходятся к аттрактору. Аттрактор – компактное множество в фазовом пространстве, инвариантом относительно потока или отображения. Если сам аттрактор имеет нулевой объем, то область притяжения имеет конечный объем.
Область притяжения – множество НУ таких, что выходящие из него траектории сходятся к аттрактору. Множество А пр-ва Rn компактное, если оно замкнуто и ограничено. Множество А пр-ва Rn замкнутое, если для любой последовательности {xn} n=1. . ∞ точек из А, сходящейся к х, ее предел также принадлежит А: х Є А. Множество А Є Rn ограниченное, если оно имеет конечный диаметр, т. е. δ(А)< ∞. Диаметр множества А Є Rn : δ(А) = sup{ ||x-y||2: х, у Є А} Три типа аттракторов 1. Аттрактор – точка. Решение не зависящее от времени. Стационарное состояние. Система не эволюционирует. 2. Аттрактор – пред. цикл. Характеризуется амплитудой и периодом. Спектр Фурье имеет основную частоту, состояние в любой последующий момент предсказуем. 3. Тор – Tr (r ≥ 2) соответствующий квазипериодическому режиму с r независимыми основными частотами.
Диссипативные динамические системы характеризуются притяжением всех траекторий в соответствующем фазовом пространстве к геометрическому объекту называемому аттрактором. Две начальные траектории из разных точек не лежащие на предельном цикле, притягиваются к нему. Итак, в ФП решения систем дифференциальных уравнений dx(t)/dt=F[x(t)] xЄRn образуют поток φ, который для диссипативной системы имеет аттрактор. Аттрактор А Два свойства сокращения площади - потеря памяти о НУ - характерные размерности Информация о НУ теряется в периодическом режиме. Размерность d аттрактора меньше размерности n фазового пространства, т. е. меньше числа степеней динамической с-мы d
В диссипативных системах эта в-на усредненная по времени, отрицательна и служит мерой скорости сокращения. Из отрицательности производной Ли следует, что при t→∞, после того, как траектории достигают аттрактора, любое множество начальных условий объемом V отображается во множество нулевого объема: объем аттрактора равен 0. Например, в трехмерном пр-ве термин объем имеет свое обычное значений ( R 3 ). Следовательно, если d < n , то любой аттрактор должен иметь размерность меньше 3. Размерность Хаусдорфа-Безиковича. Топологическая размерность – целочисленный инвариант dim. X. Топология – раздел математики, в котором исследуются идеи непрерывности. Идеи непрерывности выражают коренные св-ва пр-ва и времени и имеют фундаментальное значение для познания. предметом топологии является исследование свойств фигур и их взаимного расположения, сохраняющихся гомеоморфизмами, т. е. взаимно однозначными и непрерывными в обе стороны отображениями. Это разновидность геометрии. Центральное понятие топологии – понятие гомеоморфизма. По определению топологическая размерность равна 0 для точки, 1 для линии, 2 для поверхности или фигуры и 3 для тела или пр-ва.
Лемма Гейне-Бореля: из любого покрытия отрезка интервалами можно выбрать конечное подпокрытие. Из этого определяется абстрактное понятие компактности. Топологическая размерность принимает целочисленные значения. Она нечувствительна к гладкости кривой, ее извилистости, шероховатости. Рассмотрим компактное множество. Вокруг каждого элемента этого множества, как вокруг центра опишем сферу радиуса ε. Если множество бесконечно, то таких сфер получится бесконечно много. Но по лемме Гейне-Бореля для любого компактного мн-ва существует конечное подпокрытие – конечный набор сфер радиуса ε, таких, что каждый эл-т мн-ва принадлежит по крайней мере одной сфере, не обязательно совпадая с ее центром. Пусть N(ε) - число сфер в конечном подпокрытии мн-ва. Для гладкого объема, например, для отрезка прямой или окружности
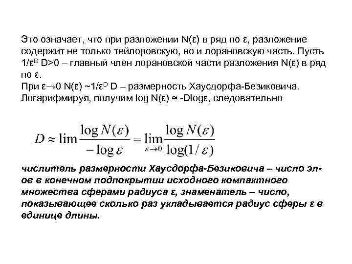
Это означает, что при разложении N(ε) в ряд по ε, разложение содержит не только тейлоровскую, но и лорановскую часть. Пусть 1/εD D>0 – главный член лорановской части разложения N(ε) в ряд по ε. При ε→ 0 N(ε) ~1/εD D – размерность Хаусдорфа-Безиковича. Логарифмируя, получим log N(ε) ≈ -Dlogε, следовательно числитель размерности Хаусдорфа-Безиковича – число элов в конечном подпокрытии исходного компактного множества сферами радиуса ε, знаменатель – число, показывающее сколько раз укладывается радиус сферы ε в единице длины.
Математика и физика; взгляд Д. Рюэля(из книги “Случайность и хаос“ • Отправную точку математической теории составляют несколько основных утверждений в отношении определенного количества математических объектов. Начиная с основных посылок, человек с помощью чистой логики пытается вывести новые утверждения , называемые теоремами. Работа математика –это своего рода грамматические упражнения с чрезвычайно строгими правилами. Исходя из выбранных основных утверждений математик строит цепочку последующих утверждений, пока не появится утверждение, которое будет выглядить особенно изящно. • Цепочка промежуточных утверждений составляет доказательство теоремы, а теорема, которую можно сформулировать просто и кратко, часто требует длинного доказательства. Именно длина доказательства делает математику интересной. Поэтому длина доказательства имеет фундаментальное философское значение.
РАЗМЕРНОСТЬ? . . . • В 300 году до нашей эры Эвклид начал свою Книгу I с несколькими определениями, которые включили следующее: • 1. Точка - это то, что не имеет частей. • 2. Линия - это длина без ширины. • 3. Поверхность - это то, что имеет только длину и ширину. • В Книге XI, он добавил: • 4. Объемная фигура - это то, что имеет длину, ширину, и высоту
Топологическая размерность • Каждый знает, что: точка имеет 0 измерений, линия имеет размерность 1, квадрат 2 -х размерный, куб 3 -х размерный. • Такая размерность называется топологической размерностью. Она использовалась в течение тысячелетий, но оказалась неточной при разработке фракталов. • Слово ”фрактал” произведено от латинского “fractus”, от которого происходят английские термины “fraction”, “fractional” дробь, дробный • В 1987 г. Французский математик Бенуа Мандельброт ввел понятие фрактал: «Фракталом называется структура, состоящая из частей, которые в каком-то смысле подобны целому»
ЧТО ЯВЛЯЕТСЯ НЕТОЧНЫМ? • Рассмотрим фрактал - Кривая Пеано. При его формировании необходимо начать с отрезка и заменить его этой фигурой: l Затем каждый из отрезков заменяется той же самой фигурой, и этот процесс продолжается. Повторяя его бесконечно мы получаем квадрат.
ЧТО ЯВЛЯЕТСЯ НЕТОЧНЫМ? • Теперь, мы сталкиваемся с проблемой… • Фрактал состоит из отрезков, так что топологическая размерность равна 1. Однако, это неточно, так как фигура - квадрат с размерностью 2 • Поэтому используется фрактальная размерность.
Размерность Хаусдорфа. Безиковича Фрактальную размерность ввели: • Феликс Хаусдорф (1868 -1942) • Абрам Самойлович Безикович(1891 -197 X) Размерность Хаусдорфа-Безиковича — естественный способ определять размерность множества в метрическом пространстве. Размерность Хаусдорфа-Безиковича может: • Принимать целые значения, как топологическая размерность • Принимать дробные значения • Увеличиваться (не скачкообразно) по мере увеличения извилистости Например: 1. 02 – слегка извилистая линия 1. 15 – для более извилистой 1. 53 – для очень извилистой
Вывод размерности Рассмотрим компактное множество(пр-во). Компактное множество – это такое топологическое пространство, в любом покрытии которого открытыми множествами найдется конечное подпокрытие. Топологическое пространство - обобщение понятия геометрической фигуры, в котором мы отвлекаемся от свойств на подобие размера или точного положения частей фигуры в пространстве, и сосредотачиваемся только на взаимном расположении частей. Покрытие – это семейство множеств таких, что объединение содержит заданное множество. Открытое множество - это множество, каждая точка которого входит в него вместе с некоторой окрестностью. Подпокрытие – если С покрытие множества Y, то любое подмножество D МС, также являющееся покрытием Y, называется подпокрытием.
Вывод размерности Вокруг каждого элемента этого множества, как вокруг центра, опишем сферу радиуса ε. Если множество бесконечно, то и таких сфер получится бесконечно много. По лемме Гейне-Бореля, для любого компактного множества существует конечное подпокрытие – конечный набор сфер радиуса ε, таких, что каждый элемент множества принадлежит, по крайней мере, одной сфере, не обязательно совпадая с ее центром. Пусть N(ε) – число сфер в конечном подпокрытии множества. Для гладкого объекта (отрезка прямой или окружности): Но для негладкого объекта:
Вывод размерности Это означает, что при разложении N(ε) в ряд по ε, разложение содержит не только тейлоровскую, но лорановскую часть. Пусть , D>0 - главный член лорановской части разложения N(ε) по ε. Тогда при ε → 0 Показатель D называется размерностью Хаусдорфа-Безиковича. Логарифмируя предыдущее выражение, получаем: откуда
Вывод размерности Числитель размерности Хаусдорфа-Безиковича или фрактальной размерности – число элементов в конечном подпокрытии исходного компактного множества сферами радиуса ε, а знаменатель – число, показывающее, сколько раз укладывается радиус сферы ε в единице дины.


