537657a44ed9a467fe2d5258b9d835ac.ppt
- Количество слайдов: 25
Project Quality Management Part Two
Six Sigma is “a comprehensive and flexible system for achieving, sustaining, and maximizing business success. Six Sigma is uniquely driven by close understanding of customer needs, disciplined use of facts, data, and statistical analysis, and diligent attention to managing, improving, and reinventing business processes. ” Sigma measures how far a given process deviates from perfection. A highly disciplined process that enables organizations deliver nearly perfect products and services. The figure of six arrived statistically from current average maturity of most business enterprises A philosophy and a goal: as perfect as practically possible. A methodology and a symbol of quality 2
Six Sigma A statistical concept that measures a process in terms of defects – at the six sigma level, there 3. 4 defects per million opportunities Six Sigma is not: A standard A certification Another metric like percentage Rather! It is a Quality Philosophy and the way of improving performance by knowing where you are and where you could be. Methodology to measure and improve company’s performance, practices and systems Six Sigma projects normally follow a five-phase improvement process called DMAIC 3
DMAIC Define – Define the problem/opportunity, process, and customer requirements. Important tools used in this phase include a project charter, a description of customer requirements and voice of customer data. Measure – Measure reduction of defects that is define measures, then collect, compile, and display data Analyze – Scrutinize process details to find improvement opportunities. A Six Sigma team investigates and verifies data to prove the suspected root causes of quality problems. Important tools include fishbone diagrams. Improve – Generate solutions and ideas for improving the problem. Improve process on bases of measurements and analysis Control – Track and verify the stability of the improvements and the predictability of the solution. Control charts are one tool used in this phase. 4
Six Sigma It requires an organization-wide commitment Training follows the “Belt” system Six Sigma organizations have the ability and willingness to adopt contrary objectives, such as reducing errors and getting things done faster It is an operating philosophy that is customer focused and strives to drive out waste, raise levels of quality, and improve financial performance at breakthrough levels The training for Six Sigma includes many project management concepts, tools, and techniques For example, Six Sigma projects often use business cases, project charters, schedules, budgets, and so on Six Sigma projects are done in teams; the project manager is often called the team leader, and the sponsor is called the champion 5
Six Sigma Conversion Table Sigma Level ( Process Capability) 2 3 4 5 6 Defects per Million Opportunities 308, 537 66, 807 6, 210 233 3. 4 In a billing system the opportunities for defects could be misspelled name, incorrect address, wrong date of service, calculation error and so on. 6
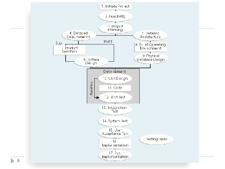
Testing Many IT professionals think of testing as a stage that comes near the end of IT product development Testing should be done during almost every phase of the IT product development life cycle Figure on next slide shows one way of portraying the systems development lifecycle. This example includes 17 main tasks involved in the software development project and shows their relationships to each other. 7
8
Types of Testing Unit testing tests each individual component (often a program) to ensure it is as defect-free as possible. Unit tests are performed before moving on to the integration. Integration testing occurs between unit and system testing to test functionally grouped components. It ensures a subset(s) of the entire system works together. System testing tests the entire system as one entity. It focuses on the big picture to ensure system is working properly. User acceptance testing is an independent test performed by end users prior to accepting the delivered system. It focuses on the business fit of the system to the organization, rather than technical issues. 9
Testing Alone is Not Enough Watts S. Humphrey, a renowned expert on software quality, defines a software defect as anything that must be changed before delivery of the program He believes that the traditional code/test/fix cycle is not enough. As code gets more complex, the no of defects missed by testing increases. Testing does not sufficiently prevent software defects because: The number of ways to test a complex system is huge Users will continue to invent new ways to use a system that its developers never considered Humphrey suggests that people rethink the software development process to provide no potential defects when you enter system testing; developers must be responsible for providing error-free code at each stage of testing 10
Modern Quality Management Modern quality management: Prefers prevention to inspection Requires customer satisfaction Recognizes management responsibility for quality Noteworthy quality experts include Deming, Juran, Crosby, Ishikawa, Taguchi, and Feigenbaum 11
Quality Experts Deming was famous for his work in rebuilding Japan and his 14 Points for Management. His model of quality suggests Plan, Do, Check and Act. This model is the basis of Six Sigma principles. Juran wrote the Quality Control Handbook and ten steps to quality improvement. Juran stressed the difference between project team’s view of quality (Conformance to requirements) and customer’s view (fitness for use). Crosby wrote Quality is Free and suggested that organizations strive for zero defects. He stresses that the cost of poor quality should include all the costs of not doing the job right the first time. 12
Quality Experts Ishikawa developed the concepts of quality circles and fishbone diagrams. Quality circles are groups of nonsupervisory people and work leaders in a single department, who volunteer to conduct group studies for improvement in their departments. Taguchi developed methods for optimizing the process of engineering experimentation. Key concepts in his methods are the quality should be designed into the product and not inspected into it. Feigenbaum developed the concept of total quality control which empowers all the people working on the products to maintain quality by stopping production and addressing the quality problems whenever they are incurred 13
ISO Standards ISO stands for International standards organization Different countries used different standards and concentrated on product orientation Later on transition from product to process occurred As market became global, companies thus found having to meet many standards for different countries that were sometimes conflicting and usually confusing To eliminate confusion ISO 9000 was issued ISO 9000 is a series of documented standards prescribing quality management. Written by the International Organization for Standardization. ISO was established in 1987 14
ISO 9000 A company should first use ISO 9000 to design and to implement a quality system. Once the quality has been installed, the company may use the quality assurance models of ISO 9001, ISO 9002, or ISO 9003 to demonstrate the adequacy of the quality system. ISO 9001 is the one of the basic ISO 9000 series of standards for Quality Assurance The standard requires: 15 Say what you do Do what you say Record what is done Improve, based on results
Why ISO 9000 Certifications The stakeholder-motivated approach The company implements a quality system in response to demands by customers or other stakeholders. The management-motivated approach. The company’s own management initiates the effort to install a quality system. Better organizational definition Greater quality awareness Better documentation of processes Increased control of operations Ongoing analysis of and solution to problems Positive cultural change Improved customer satisfaction and increased market opportunities 16
Improving IT Project Quality Suggestions for improving quality for IT projects include: Establish leadership that promotes quality Understand the cost of quality Focus on organizational influences and workplace factors that affect quality Follow maturity models 17
Leadership As Joseph M. Juran said in 1945, “It is most important that top management be quality-minded. In the absence of sincere manifestation of interest at the top, little will happen below. ” A large percentage of quality problems are associated with management, not technical issues Leadership provides an environment conducive to producing quality. When every employee insists on providing high quality products, then top management has done a good job of promoting the importance of quality. 18
Cost of Quality The cost of quality is the cost of conformance plus the cost of nonconformance Conformance means delivering products that meet requirements and fitness for use. Examples of these costs include the cost of developing a Quality Plan, costs for analyzing and maintaining product requirements and costs for testing. Cost of nonconformance means taking responsibility for failures or not meeting quality expectations According to RTI research one third of these costs can be eliminated by improved testing infrastructure to enable earlier detection and removal of defects. 19
Five Cost Categories Related to Quality Prevention cost: cost of planning and executing a project so it is error -free or within an acceptable error range. These include preventive actions such as training, detailed studies related to quality and quality surveys of suppliers and subcontractors Appraisal cost: cost of evaluating processes and their outputs to ensure quality. Activities such as inspection and testing, maintenance of testing equipment, processing and reporting inspection data are included. Internal failure cost: cost incurred to correct an identified defect before the customer receives the product. Include Items such as rework, late payments due to delayed deployment and correcting documentation. External failure cost: cost that relates to all errors not detected and corrected before delivery to the customer. Costs include product liability suits, complaints handling, future business losses etc. Measurement and test equipment costs: capital cost of equipment used to perform prevention and appraisal activities 20
Organizational Influences, Workplace Factors & Quality Study by De. Marco and Lister showed that organizational issues had a much greater influence on programmer productivity than the technical environment or programming languages Study found no correlation between productivity and programming language, years of experience, or salary A dedicated workspace and a quiet work environment were key factors to improving programmer productivity The manager’s function is not to make people work but to make it possible for people to work by removing political roadblocks. 21
Maturity Models - CMMI stands for Capability Maturity Model Integration This is a standard published by SEI – Software Engineering Institute established by US DOD in 1984 The CMMI is “a process improvement approach that provides organizations with the essential elements of effective processes. It can be used to guide process improvement across a project, a division, or an entire organization. CMMI helps integrate traditionally separate organizational function, set process improvement goals and priorities, provide guidance for quality processes, and provide a point of reference for appraising current processes” 22
Maturity Models - CMMI Level 5 Optimizing ce s s. M at ur it y Level 4 Quantitatively Managed Pr o Level 3 Defined Level 2 Managed Level 1 Initial 23 Process performance continually improved through incremental and innovative technological improvements. Processes are controlled using statistical and other quantitative techniques. Processes are well characterized and understood. Processes, standards, procedures, tools, etc. are defined at the organizational (Organization X ) level. Proactive. Processes are planned, documented, performed, monitored, and controlled at the project level. Often reactive. Processes are unpredictable, poorly controlled, reactive.
CMMI – Behaviors At Each Level Maturity Level Optimizing Process Characteristics Behaviors Focus on "fire prevention"; Focus is on continuous improvement anticipated and quantitative improvement desired, and impacts assessed. Quantitatively Process is measured Managed and controlled Greater sense of teamwork and interdependencies Defined Process is characterized for the organization and is proactive Reliance on defined process. People understand, support and follow the process. Managed Process is characterized for projects and is often reactive Over reliance on experience of good people – when they go, the process goes. “Heroics. ” Initial 24 Process is unpredictable, Focus on "fire fighting"; effectiveness low – frustration high. poorly controlled, and reactive
Syllabus for Mid-Term Exam Chapter 1 – Introduction to Project Management Chapter 5 – Project Scope Management Chapter 6 – Project Time Management Chapter 7 – Project Cost Management 25


