Производные пурина.ppt
- Количество слайдов: 54
Производные пурина
Производные пурина Пурин – бициклическая система, состоящая из пиридина (А) и имидазола (В), которая может существовать в виде двух изомеров. 7 Н пурин 9 Н пурин
Лекарственные средства группы пурина по химическому строению разделяются на следующие группы: • производные ксантина (алкалоиды, их соли и синтетические аналоги); • нуклеозиды и нуклеотиды пурина (рибоксин, АТФ, её динатриевая соль); • синтетические производные пурина и вещества близкие по строению (меркаптопурин, аллопуринол, азатиоприн, этимизол и др. )
Ксантин – 2, 6 диокси 7 Н пурин, может существовать в виде двух таутомерных форм – лактамной и лактимной.
Лекарственные средства – производные ксантина Coffeinum 1, 3, 7, триметилксантин Кофеин Cаffeine Белые шелковистые игольчатые кристаллы или белый кристаллический порошок, без запаха, горького вкуса. На воздухе выветривается, при нагревании возгоняется. Медленно растворим в 60 ч. воды, легко растворим в горячей воде и хлороформе, трудно растворим в спирте.
Coffeinum – natrii benzoas Кофеин – бензоат натрия Caffeine – benzoate Sodium Белый порошок без запаха. Легко растворим в воде, трудно растворим в спирте. Комплексная соль кофеина и бензоата натрия 38 40% 58 62%
Theophyllinum Теофиллин Theophylline Белый кристаллический порошок, без запаха. Мало растворим в воде, спирте, эфире и хлороформе, легко растворим в горячих воде и спирте, растворим в кислотах и щелочах. 1, 3 диметилксантин
Euphyllinum Эуфиллин Aminophylline Белый или белый с желтоватым оттенком кристаллический порошок, со слабым аммиачным запахом. На воздухе поглощает CO 2, при этом растворимость в воде уменьшается. Водные растворы имеют щелочную реакцию. Растворим в воде. Соль теофиллина с ЭДА (этилендиамином). Содержание ЭДА в эуфиллине для внутреннего применения – 14 18%, для инъекций – 18 22%, содержание теофиллина – 80 85%.
Teobrominum Теобромин Theobromine Белый кристаллический порошок, без запаха, горького вкуса. Очень мало растворим в воде, мало растворим в спирте, эфире, хлороформе. Легко раствори в кислотах и щелочах. 3, 7 диметилксантин
Diprophyllinum Дипрофиллин Diprophylline Белый мелкокристаллический порошок, горького вкуса. Медленно растворим в воде (1: 10), растворим при в спирте, 7 (2’, 3’ диоксипропил) теофиллин кипячении практически нерастворим в хлороформе, ацетоне.
Xantinoli nicotinas Ксантинола никотинат Xantinol nicotinate 7 [2’ окси 3’ (N метил β оксиэтиламино) пропил] теофиллина никотинат Белый кристаллический порошок. Легко растворим в воде, мало растворим в спирте, практически нерастворим в эфире и хлороформе.
Pentoxyphyllinum Пентоксифиллин (Трентал) Pentoxiphylline Белый или почти белый кристаллический порошок. Растворим в воде, умеренно растворим в спирте, очень мало растворим в эфире 3, 7 диметил 1 (5’ оксогексил) ксантин 1 (5’ оксогексил) теобромин
В природе производные пурина имеют большое биологическое значение. Соединения этой группы содержатся в растениях и тканях животных в свободном виде, а также входят в состав нуклеозидов, нуклеотидов и нуклеиновых кислот. Кофеин содержится в листьях чая (до 5%), в зёрнах кофе (до 1, 5%). Впервые кофеин выделил и описал Рунге (1819 г. ), строение его доказано Э. Фишером (1882 г. ). В листьях чая содержится также теофиллин, открытый Косселем в 1889 г. , а в бобах какао – теобромин, открытый и изученный русским учёным А. А. Воскресенским в 1842 г.
Получение Вещества группы пурина можно получить из природных источников (кофеин, теобромин, теофиллин) и синтетическим путём. Природные источники – отходы чайной промышленности, шелуха бобов какао. Методов синтеза пурина существует много. Практическое значение имеют 4 способа: 1. Синтез Траубе Карбоновая кислота 4, 5 диаминопиримидин
2. Конденсация 4, 5 диоксипиримидинов с мочевиной 3. Пуриновые алкалоиды получают из мочевой кислоты, которую синтезируют или извлекают водой из экскрементов птиц (отходы птицефабрик), её содержание ~ 25%. 1) ксантин
И затем метилируют ксантин (CH 3)2 SO 4 в различных условиях и получают кофеин, теобромин и теофиллин. Дипрофиллин и пентоксифиллин получают из теофиллина и теобромина соответственно. 2) Способ получения кофеина и теофиллина гидролиз мочевая кислота 8 метилкофеин
А затем путём хлорирования и гидролиза хлорпроизводных в соответствующих условиях получают кофеин и теофиллин.
Получение солей Смешивая водные растворы кофеина и бензоата натрия, получают кофеин бензоат натрия, затем раствор выпаривают досуха. Аналогично получают эуфиллин и ксантинола никотинат. Физико-химические свойства Все соединения группы пурина имеют характерные Т° плавления и спектры поглощения в ИК и УФ областях спектра. ИК спектроскопия – кофеин, теофиллин, пентоксифиллин. УФ спектрофотометрия – для всех.
I. Кислотно-основные свойства. Пурин – ароматическая система, π электроны которой участвуют в образовании молекулярных комплексов из за их делокализации. Он проявляет свойства слабого основания, растворяется в воде, образует с кислотами неустойчивые соли. С другой стороны как NH кислота с подвижным атомом водорода, он проявляет слабые кислотные свойства, образуя соли с катионами металлов. Кофеин является слабым органическим основанием за счёт атома N в 9 положении, растворяется в кислотах с образованием неустойчивых солей. С солями органических кислот образует комплексы (кофеин бензоат натрия) при этом растворимость в воде улучшается.
Теобромин и теофиллин являются амфотерными соединениями. Их основные свойства обусловлены атомом N в 9 положении с неподелённой парой электронов. Кислотные свойства теобромина (р. Ка=9, 9) обусловлены подвижным атомом водорода имидной группы в 1 ом положении, а теофиллина – подвижным атомом водорода у атома N в 7 ом положении. Теофиллин проявляет более сильные кислотные свойства, так как теобромин со щелочами образует только лактимную форму, а теофиллин – мезомерно стабилизированный анион, и поэтому он растворяется не только в щелочах, но и в NH 4 OH.
мезомерно стабилизированный анион (лактимная форма)
1. Реакции с общеалкалоидными осадительными реактивами. а) Образование комплексных солей с Hg. Cl 2 (кофеин, теобромин, теофиллин) – в соотношении 1: 1 выпадают белый осадок. б) С реактивом Вагнера (только в кислой среде, так как основания – слабые) → образуется осадок состава R 3 N · 2 I 2 · 2 HI↓ в) С раствором танина → выпадает белый осадок, растворимый в избытке реактива (для кофеина по НД обе реакции) г) С реактивом Драгендорфа и т. д. Кофеин не даёт реакции с реактивом Майера.
2. Кислотные свойства. Для теофиллина и теобромина – реакции образования комплексных солей с солями тяжёлых металлов (реакция идёт через натриевую соль). а) с Co. Cl 2 2 Na. OH 0, 1 н серовато голубой осадок
2 2 Na. OH 0, 1 н белый с розоватым оттенком Теофиллин с Co. Cl 2 в растворе NH 4 OH образует лиловое окрашивание
б) С раствором Ag. NO 3 затем встряхивают Образуется соль в виде густой желатинообразной массы, разжижающейся при нагревании до 80°С и застывающей при охлаждении.
Теофиллин в этих же условиях образует полупрозрачный студенистый осадок
II. Общегрупповая реакция окислительно гидролитического разложения – Мурексидная проба (для производных ксантина) (разрыв имидазольного цикла). Лекарственное вещество упаривают в фарфоровой чашке (с пергидролем, раствором хлорамина, бромной воде, к. HNO 3) в кислой среде, затем добавляют раствор NH 3, появляется пурпурно красное окрашивание.
мурексид мезомерностабилизированный анион
III. Реакции щелочного гидролиза (разрыв пиримидинового цикла) Пуриновые алкалоиды, являясь слабыми основаниями неустойчивы в щелочной среде и разлагаются при р. Н > 9, 0. кофеидин Образующиеся кофеидин, теофиллидин, теобромидин являются антагонистами по фармакологическому действию, что может привести к нежелательным последствиям при использовании разложившихся препаратов.
В случае теофиллина, образующийся при щелочном гидролизе теофиллидин, с солью диазония даёт азокраситель (реакция электрофильного замещения по имидазольному циклу). теофиллидин
+ - красное окрашивание Азокраситель в пентоксифиллин. тех же условиях образует и
Частные реакции 1. Теофиллин с 2, 6 дихлорхинонхлоримидом в боратном буфере (р. Н=8, 5) образует (мероцианиновый)краситель голубого цвета (электрофильное замещение) голубое окрашивание
2. Кофеин бензоат натрия а) после подщелачивания водного раствора основание кофеина извлекают хлороформом, хлороформный слой отделяют, удаляют хлороформ, определяют Т°пл. остатка, проводят реакции на основание кофеина. б) реакция на бензоат ион. розово жёлтый осадок + в) реакция на Na
3. Эуфиллин а) реакция на ЭДА ярко фиолетовое окрашивание б) теофиллин из водного раствора осаждают р. HCl, осадок отфильтровывают, промывают, высушивают и определяют Т°пл.
Фильтрат подщелачивают и добавляют бензоилхлорид. дибензоилэтилендиамин, Т пл. Осадок отфильтровывают и определяют Т°пл.
4. Дипрофиллин а) препарат + Na. OH to NH 3 (запах и индикатор) б) препарат кристаллический + KHSO 4 to пробирку накрывают бумагой, смоченной раствором нитропруссида Na и пиперидина → синее пятно, при добавлении 1 н. Na. OH → розовое. в) реакция комплексообразования с Co(NO 3)2 в растворе NH 4 OH → зелёное окрашивание
5. Ксантинола никотинат. а) УФ спектр водного раствора, имеет max при λ=272 нм, min – 245 нм. б) Т°пл. в) ТСХ на пластинках «Силуфол УФ 254» , со СОВС – никотиновой кислотой, отвечающей требованиям НД. В УФ свете при λ=254 нм на хроматограмме должно быть пятно основания и никотиновой кислоты, расположенное на уровне пятна СОВС. 6. Пентоксифиллин ТСХ на пластинках с силикагелем G – восходящий метод хроматографирования в системе растворителей, затем хроматограмму проявляют, нагревая со смесью анисового альдегида, ледяной уксусной кислоты и H 2 SO 4. Пятно окрашивается в жёлтый цвет переходящий в тёмно фиолетовый.
Примеси 1. Кофеин – посторонние алкалоиды, по реакции с реактивом Майера, раствор должен быть прозрачным. 2. Теофиллин – другие пуриновые основания – при добавлении раствора аммиака в раствор теофиллина раствор должен быть прозрачным и бесцветным. 3. Теобромин – примесь кофеина – не более 0, 5%. Из щелочного раствора теобромина примесь кофеина извлекают хлороформом, отделяют, хлороформ отгоняют, остаток высушивают до постоянной массы и взвешивают. 4. Дипрофиллин – примесь теофиллина. В фарфоровой чашке к препарату прибавляют раствор Co(NO 3)2 и NH 3 – вокруг зелёного пятна не должно быть фиолетового кольца.
5. Ксантинола никотинат – а) водный раствор должен быть прозрачным и бесцветным; б) посторонние примеси – ТСХ на пластинках «Силуфол УФ 254» со СОВС (теофиллин, отвечающий требованиям НД), в УФ свете при λ=254 нм должно быть пятно основания, никотиновой кислоты, а посторонние пятна по совокупности величины и интенсивности окраски не должны превышать пятно свидетеля (не более 0, 5%); в) р. Н водного раствора – 5, 6 6, 8. 6. Пентоксифиллин – родственные соединения методом ВЭЖХ определяется площадь пиков всех примесей (не более 0, 5%).
Количественное определение I. Кислотно основное титрование в неводной среде: в неводной среде. 1. Основания и соли оснований Кофеин в среде (CH 3 CO)2 O или CHCl 3 с добавлением бензола. Навеску кофеина предварительно высушивают и определяют содержание сухого вещества. Пентоксифиллин определяют в среде (CH 3 CO)2 O и бензола, индикатор кристаллический фиолетовый. Теобромин – HCOOH + (CH 3 CO)2 O, индикатор раствор Судана III.
+ Э=Мм Индикатор – кристаллический фиолетовый Н
Ксантинола никотинат Определяется в смеси ледяной CH 3 COOH и (CH 3 CO)2 O (1: 5), конечная точка титрования определяется потенциометрически.
Э=М/3 2. Вещества, обладающие кислотными свойствами. Теофиллин, теобромин титруются в среде ДМФА 0, 1 М раствором CH 3 ONa, индикатор тимоловый синий.
Э=Мм
II. Косвенная алкалиметрия в водной среде. Теофиллин, теобромин – метод основан на кислотных свойствах препаратов , при взаимодействии со стандартным раствором Ag. NO 3, выделяется эквивалентное количество HNO 3, которую оттитровывают раствором Na. OH. ф/красный Э=Мм до красно фиолетового окрашивания Определяется содержание сухих веществ. Х% =
III. Метод Кьельдаля (классический) – дипрофиллин – Э=М/4. IV. Пентоксифиллин – ВЭЖХ. V. Кофеин бензоат натрия (субстанция, таблетки и раствор д/и). 1. Определение кофеина – метод обратной йодометрии в кислой среде. Э=М/4
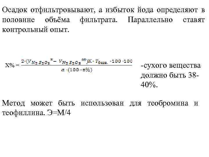
Осадок отфильтровывают, а избыток йода определяют в половине объёма фильтрата. Параллельно ставят контрольный опыт. Х% = сухого вещества должно быть 38 40%. Метод может быть использован для теобромина и теофиллина. Э=М/4
2. Определение бензоата натрия – метод ацидиметрии в присутствии эфира по м/о или смешанному индикатору (м/о + м/с) в отдельной навеске. м/о эфир Э=Мм Х% = Должно быть 58 62%. в пересчёте на сухое вещество.
VI. Эуфиллин 1. Определение этилендиамина – ацидиметрия по м/о Э=М/2 Должно быть 14 18% в препарате для внутреннего применения, 18 22% для инъекций.
2. Теофиллин – косвенная алкалиметрия по реакции с Ag. NO 3. Навеску предварительно высушивают до удаления запаха аминов (удаляют ЭДА), затем растворяют в H 2 O и титруют. Х% = должно быть 80 85%. VII. Физико химические методы: УФ спектрофотометрия, ГЖХ, ВЭЖХ.
Хранение, применение Все относятся к списку Б. Все хранят в хорошо укупоренной таре, теофиллин и эуфиллин защищают от света, эуфиллин защищают ещё от CO 2 воздуха и влаги в наполненной доверху таре. • Кофеин и кофеин бензоат натрия – стимуляторы ЦНС, выпускаются в таблетках, а кофеин бензоат натрия ещё в виде 10% и 20% ампульных растворов. • Теофиллин, теобромин, эуфиллин – спазмолитики и диуретики; теобромин – таблетки, теофиллин – суппозитории и комбинированные препараты, эуфиллин – таблетки по 0, 15 г, 12% и 24% растворы для в/м введения, 2, 4% растворы для в/в введения.
• Дипрофиллин – спазмолитическое средство, таблетки по 0, 2 г. ; 10% ампульные растворы. • Ксантинола никотинат и пентоксифиллин – сосудорасширяющие средства, спазмолитические средства для улучшения периферического и мозгового кровообращения. Ксантинола никотинат – драже 0, 15; 10% растворы для инъекций. Пентоксифиллин – драже 0, 1; 2% раствор в ампулах по 5 мл.
Нуклеозиды и нуклеотиды (производные 9 Н-пурина) Riboxinum Рибоксин (Нуклеозид) Белый или белый со слабым желтоватым оттенком кристаллический порошок, без запаха. Медленно растворим в воде, очень мало растворим в спирте. Метаболит. Таблетки покрытые оболочкой по 0, 2 г и раствор д/и. 9 β D рибофуранозилгипоксантин
Acidum adenosintriphosphoricum Кислота аденозинтрифосфорная Белый гигроскопичный порошок. Метаболит. Применяется для приготовления 1% раствора натрий аденозинтрифосфата д/и. Аденозин 5’ трифосфорная кислота
Производные пурина.ppt