Скачать презентацию progress report modifications to test setup — hardware Скачать презентацию progress report modifications to test setup — hardware

796dc4ff0980d3d2fe405929e15225c6.ppt

  • Количество слайдов: 11

progress report modifications to test setup - hardware and software Si. PM pulse height progress report modifications to test setup - hardware and software Si. PM pulse height spectra linearity measurements discriminator measurements

Lab. VIEW Programmable Digital Pattern Generator prog. attenuator ADC now integrated into system – Lab. VIEW Programmable Digital Pattern Generator prog. attenuator ADC now integrated into system – software written to perform automated linearity measurements (using prog. attenuator) and get Si. PM pulse height spectra ck and trig. ADC ~12 control lines preamp int. /reset pipeline, multiplexer, programming level shift d. ECL -> 2. 5 V CMOS Qinj Trip-t Scope

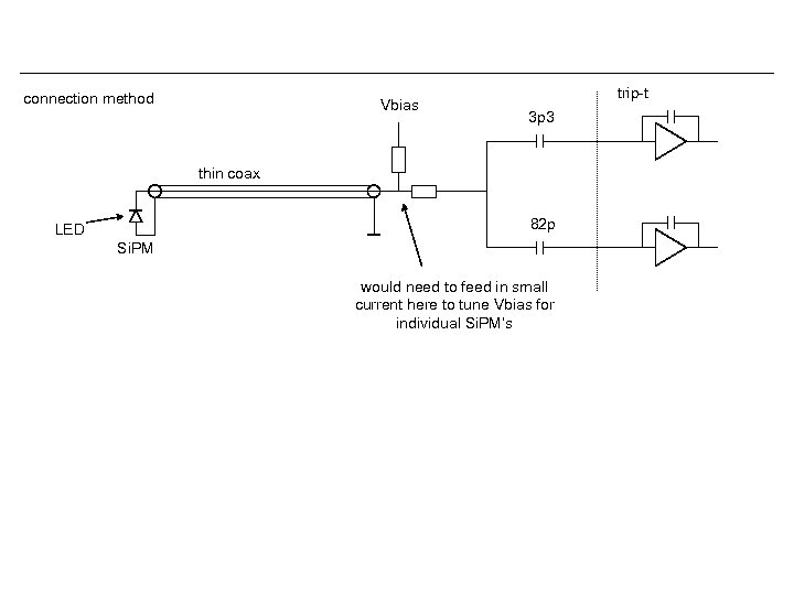
connection method Vbias trip-t 3 p 3 thin coax 82 p LED Si. PM connection method Vbias trip-t 3 p 3 thin coax 82 p LED Si. PM would need to feed in small current here to tune Vbias for individual Si. PM’s

single p. e. spectra (200, 000 events) Russian Si. PM (CPTA – 600 pixels) single p. e. spectra (200, 000 events) Russian Si. PM (CPTA – 600 pixels) led pulsed (20 ns) during preamp integrate period (red distribution) preamp integrate: reset ratio 350 ns: 50 ns get blue distribution when led switched off (~ 1 or 2 p. e. )

each distribution shows the spectrum obtained for a fixed led pulse amplitude led saturating? each distribution shows the spectrum obtained for a fixed led pulse amplitude led saturating? expand ~ 25 p. C

test charge injected via programmable attenuator ~ 2 p. C different curves for different test charge injected via programmable attenuator ~ 2 p. C different curves for different values of tript discriminator threshold voltage Vth. high gain channel linearity not expected to be that good for this version of the chip (see Fermilab tript test docs. ) ~ linear range low gain channel discontinuities occur where signal crosses Vth - could be due to crosstalk on chip or test board needs further study – may need careful strategy to calibrate out in system

charge injection edge tript discriminator output td discriminators outputs constantly enabled so appear immediately charge injection edge tript discriminator output td discriminators outputs constantly enabled so appear immediately at chip O/P when they fire measure td (scope)for many triggers for different signal sizes note: td also includes fixed cable delays

Qin~600 f. C distributions show value of td (delay between charge injection edge and Qin~600 f. C distributions show value of td (delay between charge injection edge and disc. firing) for different values of charge, but for fixed value of discriminator threshold setting Qin~100 f. C take distribution mean values and plot dependence on Qin this plot shows timewalk dependence on signal size

tript results with Si. PM encouraging single p. e. spectra visible and charge splitting tript results with Si. PM encouraging single p. e. spectra visible and charge splitting to get high/low gain channels works linearity shows results consistent with previous chip measurements discontinuities occuring when discriminators fire need further study – try to reduce and/or understand how to manage in system discriminator timing studies begun – more systematic study needed our next priority investigate performance dependence on connection cable length between Si. PM and tript look for degradation with cable length (noise, timing performance) – important to understand from detector design perspective (how far can front end boards be from Si. PM’s) propose to try and do this with scintillator/wavelength shifting fibre -> Si. PM system using cosmics and external scintillator trigger system to get reference timestamp to compare with Si. PM/tript value system currently under construction

charge injection split between 2 adjacent channels 2. 5 V CMOS control lines charge injection split between 2 adjacent channels 2. 5 V CMOS control lines