Тепловые электрические станции.ppt
- Количество слайдов: 21
Профиль: Тепловые электрические станции Область профессиональной деятельности бакалавров по направлению подготовки 140100 Теплоэнергетика и теплотехника включает совокупность технических средств, способов и методов человеческой деятельности по применению теплоты, управлению ее потоками и преобразованию теплоты в иные виды энергии и наоборот
Энергия – количественная мера различных форм движения материи, которые могут взаимно превращаться. Различают энергию механическую, тепловую, электрическую, электромагнитную, ядерную, химическую, гравитационную и др. • Для жизнедеятельности человека наиболее важное значение имеет потребление электрической и тепловой энергии, которые возможно извлекать из природных источников – энергоресурсов. Энергоресурсы – это первичные источники энергии находящиеся в окружающей природе.
Широкое распространение электрическая энергия получила благодаря следующим ее свойствам: • возможность получения практически из любых энергоресурсов при умеренных затратах; • простоте трансформации в другие формы энергии (механическую, тепловую, звуковую, световую, химическую); • способность сравнительно легко передаваться в значительных количествах на большие расстояния с огромной скоростью и относительно небольшими потерями; • возможность использования в устройствах, различающихся по мощности, напряжению, частоте.
Природная энергия (источники энергии) Невозобновляемые источники (топливо) Органическое топливо Уголь Газ Мазут Сланцы Ядерное топливо Уран Плутоний Торий Возобновляемые источники Гидроресурсы Энергия рек Энергия приливов Электрическая энергия Теплота Потребители энергии Природные источники При наличии разности потенциалов
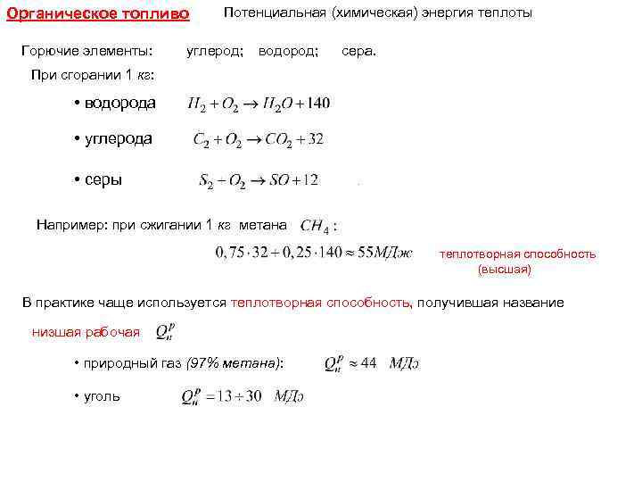
Органическое топливо Горючие элементы: Потенциальная (химическая) энергия теплоты углерод; водород; сера. При сгорании 1 кг: • водорода • углерода • серы Например: при сжигании 1 кг метана теплотворная способность (высшая) В практике чаще используется теплотворная способность, получившая название низшая рабочая • природный газ (97% метана): • уголь
Потенциальная (ядерная) энергия теплоты Ядерное топливо Атомные массы A и В находятся между атомными массами цинка и галодиния Нейтрон утечки Высвободившаяся энергия при одном акте деления равна примерно 200 Мэ. В или 3, 2· 10 -11 Дж Вся эта энергия переходит в теплоту
Для получения 1 МВт·день теплоты - это соответствует 0, 32 -0, 44 МВт электрической энергии Потребуется: • урана • угля с 1, 24 г; 30000 к. Дж/кг 2860 кг
Гидроресурсы Потенциальная энергия уровня воды
Природная энергия (источники энергии) Невозобновляемые источники (топливо) Уран Плутоний Торий Тепловые электрические станции - ТЭС ПТУ ГТУ ПГУ Гидроресурсы При наличии разности потенциалов Энергия рек Энергия приливов Атомные электрические станции - АЭС ВВЭР ПТУ РБМК ГТУ БН Электрическая энергия ГЭС ПЭС Теплота Потребители энергии Природные источники ГАЭС Котельные Уголь Газ Мазут Сланцы Ядерное топливо АСТ Органическое топливо Возобновляемые источники Преобразователь энергии
Природная энергия (источники энергии) Невозобновляемые источники (топливо) Уран Плутоний Торий Тепловые электрические станции - ТЭС ПТУ ГТУ ПГУ Гидроресурсы При наличии разности потенциалов Энергия рек Энергия приливов Атомные электрические станции - АЭС ВВЭР ПТУ РБМК ГТУ БН Электрическая энергия ГЭС ПЭС Теплота Потребители энергии Природные источники ГАЭС Котельные Уголь Газ Мазут Сланцы Ядерное топливо АСТ Органическое топливо Возобновляемые источники Преобразователь энергии
Тепловые электрические станции - ТЭС ГРЭС Электрическая энергия ТЭЦ Теплота Потребители энергии
Состояние энергохозяйства России. Перспективы развития Установленная электрическая мощность: 199507 МВт ГЭС – 45, 5 ГВт; АЭС – 23, 2 ГВТ; ГРЭС – 67, 3 ГВт; ТЭЦ – 61, 3 ГВт. ПГУ, ГТУ -1, 4 ГВт. Гео. ТЭС – 0, 062 ГВт. ДЭС – 0, 599 ГВт. ВЭУ – 0, 003 ГВт.
Тип генерирующих активов Северо-Западный ФО Приволжский ФО Центральный ФО Уральский ФО Сибирский ФО Южный ФО Дальневосточный ФО
Прогнозная динамика электропотребления 15 Максимальный вариант: Россия (среднегодовой темп прироста ЭП за период 2010 -2020 гг. 3, 0%) ОЭС Сибири (3, 2%) Базовый вариант: Россия (2, 1%) ОЭС Сибири (2, 1%) млрд к. Вт. ч Россия млрд к. Вт. ч 3, 0% ОЭС Сибири 3, 2% 2, 1%
Потребность в установленной мощности России Ввод новых генерирующих мощностей ГВт Потребность в установленной мощности в базовом 400 максимальном 373 вариантах 360 330 320 318 240 215 200 215 213 211 Демонтаж 238 234 206 67, 7 ГВт 173 ГВт 295 280 275 199 178 160 145 Мощность действующих электростанций 120 2008 г. 2010 г. 2015 г. 2020 г. 2025 г. 2030 г. 228, 5 ГВт 289
Потребность в установленной мощности ОЭС Сибири Ввод новых генерирующих мощностей ГВт Потребность в установленной мощности в базовом максимальном вариантах 78, 3 80 62, 8 60 50 40 47, 0 46, 6 46, 7 Демонтаж 2, 6 ГВт 30 2008 г. 46, 1 63, 6 60, 3 49, 9 67, 2 34, 2 ГВт 70, 5 70 23, 1 ГВт 90 48, 5 45, 3 44, 8 44, 1 Мощность действующих электростанций 2010 г. 2015 г. 2020 г. 2025 г. 2030 г. Небольшой объем демонтажа в ОЭС Сибири связан в высокой долей в структуре генерирующих мощностей ГЭС (полностью сохраняются в работе) и угольных ТЭС, оборудование которых, до отработки технологии газификации угля, более эффективно модернизировать, а не демонтировать.
Принципиальная технологическая схема ТЭС ДТр дв дс Т ЗУ ТХ ЭГ ПК ПТ ТПп К СТВ Система ПНД ЗШО Д Система ПВД СП ТПт сн цн кн пн ХВО
Принципиальная технологическая схема ТЭС ДТр дв дс Т ЗУ ТХ ЭГ ПК ПТ ТПп К СТВ Система ПНД ЗШО Д Система ПВД СП ТПт сн цн кн пн ХВО
КЭС: ТЭЦ:
Тепловые электрические станции.ppt