L-Proektir-4.ppt
- Количество слайдов: 30
Проектирование и оборудование предприятий нефтехимии (4)
1
Моделирование химических ректоров Требования к химическим реакторам: 1. Обеспечение максимальной производительности и интенсивности, степени превращения и селективности. 2. Иметь малые энергозатраты на транспортировку и перемешивание и реагентов. 3. Быть простыми по устройству и дешевыми (чермет). 4. Наиболее полно использовать тепло экзотермических реакций. 5. Быть надежными, устойчивыми, имеющими возможность механизации и автоматизации. 6. Возможность использования нового сырья. 2
Классификация реакторов: По гидродинамическому режиму: 1 – режим идеального смешения 2 – режим идеального вытеснения. По протеканию во времени: 1 – непрерывный (проточный) 2 – периодический (непроточный) 3 - полунепрерывные. По тепловому режиму: 1 – изотермический 2 - адиабатический 3 – политропический. По фазовому состоянию реагентов: 1 – для проведения гомогенных реакций 2 – для проведения гетерогенных реакций 3 – для проведения каталитических реакций. 3
4
5 Гетерогенные системы бывают:
6 Классификация реакторов по отношению высоты реактора к его диаметру: 1. Емкостные H/D = 1… 2. 2. Колонные H/D = 3… 10. 3. Трубчатые H/D > 10.
7 Г – газ, Ж – жидкость, ТВ – твердое, К – катализатор, Хг – холодный газ, Топл – топливо, Т – теплоноситель, Н - насадка
8 1 – реакционная зона, 2 – входное и распределительное устройство, 3 – смеситель, 4 – теплообменник, 5 – выходное устройство, Хг – холодный газ, Т – теплоноситель, И – исходное сырье, П - продукт
9
10 Материальный баланс – система уравнений материального баланса, записанных для каждого компонента, находящегося в реакторе, имеет вид: при нестационарном режиме = Скорость прихода Скорость изменения компонентов содержания компонентов Скорость расхода компонентов при стационарном режиме Скорость прихода компонентов = Скорость расхода компонентов Тепловой баланс – система уравнений теплового баланса, записанных для каждого компонента, находящегося в реакторе, имеет вид: при нестационарном режиме Скорость изменения теплосодержания = Скорость теплоприхода при стационарном режиме Скорость теплоприхода = - Скорость теплорасхода
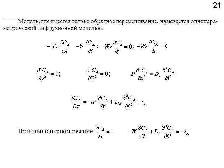
11 Математические модели реакторов составляют для следующих гидродинамических режимов: 1. Модель идеального смешения. 2. Модель идеального вытеснения. 3. Однопараметрическая модель (вытеснения с продольным перемешиванием). 4. Двухпараметрическая модель (вытеснения с продольным и поперечным перемешиванием)
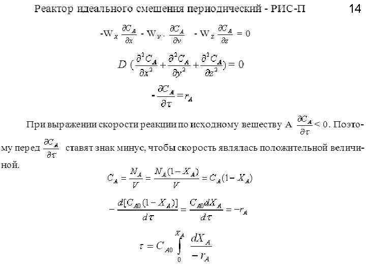
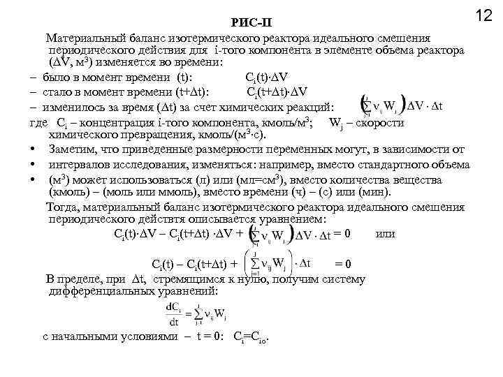
РИС-П Материальный баланс изотермического реактора идеального смешения периодического действия для i-того компонента в элементе объема реактора ( V, м 3) изменяется во времени: – было в момент времени (t): Сi(t) V – стало в момент времени (t+ t): Сi(t+ t) V – изменилось за время ( t) за счет химических реакций: где Ci – концентрация i-того компонента, кмоль/м 3; Wj – скорости химического превращения, кмоль/(м 3 с). • Заметим, что приведенные размерности переменных могут, в зависимости от • интервалов исследования, изменяться: например, вместо стандартного объема • (м 3) может использоваться (л) или (мл=см 3), вместо количества вещества (кмоль) – (моль или ммоль), вместо времени (ч) – (с) или (мин). Тогда, материальный баланс изотермического реактора идеального смешения периодического действтя описывается уравнением: Сi(t) V – Сi(t+ t) V + =0 или Сi(t) – Сi(t+ t) + =0 В пределе, при t, стремящимся к нулю, получим систему дифференциальных уравнений: с начальными условиями – t = 0: Сi=Сiо. 12
Математическая модель реактора идеального смешения периодического действия Модель реактора идеального смешения 13 Изменение концентрации реагентов во времени (а), по месту (б) в реакторе идеального смешения периодического действия
14
15
16 РИВ В элементе объема реактора идеального вытеснения ( V, м 3) за время ( t, с) изменение массы реагирующих компонентов происходит за счет: – подачи в реактор: Ni(l) t= Ci(l) t=U S Ci(l) t – выхода из реактора: Ni(l+ l) t= Ci(l+ l) t=U S Ci(l+ l) t – протекания химических реакций: где Ni – мольный расход i-того компонента, кмоль/с; Ni= Ci ( =U S – объемная скорость подачи, м 3/с; U – линейная скорость подачи, м/с; S – площадь поперечного сечения, м 2); V=S l ( l – элемент длины реактора, м). Суммарный материальный баланс изотермического реактора идеального вытеснения описывается уравнением: U S Ci(l) t – U S Ci(l+ l) t + =0 В пределе, при l, стремящимся к нулю, получим систему дифференциальных уравнений: с граничными условиями – при l = 0: Сi=Сiо.
Математическая модель реактора идеального вытеснения Модель реактора идеального вытеснения 17 Изменение концентрации реагентов (а), степени превращения (б) и скорости реакции (в) в реакторе идеального вытеснения
18 Стационарный режим характеризуется постоянством параметров во времени:
19
20
21
22 Математическая модель реактора идеального смешения непрерывного действия Модель реактора идеального смешения непрерывного действия Изменение концентрации реагентов (а), степени превращения (б) и скорости реакции (в) в реакторе идеального смешения непрерывного действия
23
24 Скорость превращения реагента в реакторе а-РИВ б- РИС-Н
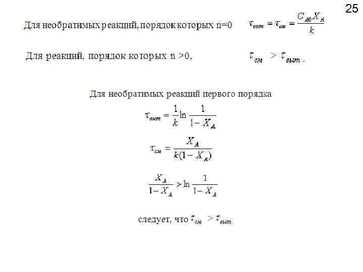
25
26
27
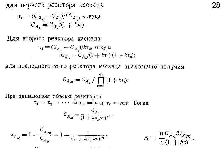
28
L-Proektir-4.ppt