0955272f4f16936ea4302f2b0507bd52.ppt
- Количество слайдов: 17
Проект «Математика ставит эксперимент» 10 -11 классы Морохова Лариса Александровна, учитель математики МОУСОШ № 50 г. Воронежа
Как всё начиналось ? Чем больше становится стаж общения учащихся с математикой, тем более абстрактными становятся в учебнике математические задачи. Ученики сталкиваются с проблемой: «А нужна ли будет математика в нашей дальнейшей профессии? » И тогда мы с учениками 10 класса стали работать над проектом «Математика ставит эксперимент» , результатом которого стала составленная нами книга прикладных задач по большинству тем математики. Многие эксперименты опасно или невыгодно проводить опытным путём. Математика приходит на помощь и ставит свой эксперимент.
Тригонометрия 1. Сжатием заготовки на прокатном стане называют величину Δh = h 1 – h 2, где h 1 и h 2 толщина заготовки до и после прокатывая. Докажите, что Δh = 2 d sin 2( /2), где d – диаметр вала и – угол захвата. У к а з а н и е. Из прямоугольного треугольника АОВ: ОВ = 0, 5 d cos . Δh = h 1 - h 2 = 2 ВС = 2 (0, 5 d – ОВ) = 2 (0, 5 d – 0, 5 dcos ) = d(1 - cos ) = 2 dsin 2( /2).
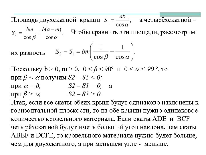
Тригонометрия 2. Скаты двухскатной и скаты ADFE и CDEF четырёхскатной крыши с горизонтальной плоскостью образуют угол , а скаты ADE и BCF – угол β. Для какой крыши – двух- или четырёхскатной необходимо меньше материала?
Площадь двухскатной крыши а четырёхскатной – Чтобы сравнить эти площади, рассмотрим их разность Поскольку b > 0, m > 0, 0 < β < 90º и 0 < < 90 º, то при β < получим S 2 – S 1 < 0; при = β, S 2 – S 1 = 0, а при β > , S 2 – S 1 > 0. Итак, если все скаты обеих крыш будут одинаково наклонены к горизонтальной плоскости, то на обе крыши нужно одинаковое количество кровельного материала. Если скаты ADE и BCF четырёхскатной будут иметь больший угол наклона, чем скаты ABEF и DCFE, то кровельного материала нужно будет больше, чем для двухскатного, а при меньшем угле - меньше.
Предел функции Температура нагревания металлического стержня на расстоянии от места нагревания (до t =1000 ) определяется по формуле где расстояние в дециметрах. Определите граничные значения температуры стержня, на расстоянии 1 м от места нагревания. Можно ли такой стержень взять в руку?
Предел функции 2. Какую работу нужно выполнить, чтобы откачать воду из ямы глубиной h м и площадью S м 2 ? h S
Производная функции 1. Профиль моста имеет форму параболы с высотой центральной части 10 м и длиной основания 120 м. Какой должен быть наклон насыпи на концах моста? у 10 м А 0 120 м х В
Производная функции 2. Расходы на топливо, необходимое для движения океанского танкера, пропорционально кубу его скорости и составляют 200 руб. в час при скорости 10 узлов, а все прочие расходы составляют 1000 руб. в час. Найти наиболее экономичную скорость движения. Вычислить дополнительную прибыль, если расстояние до порта назначения 1000 морских миль (1 миля=1852 м). Фото из БЭ Кирилла и Мефодия
Ответ 1 этап: если принять за х узлов наиболее экономичную скорость движения океанского танкера, то функция расхода средств за один рейс будет иметь вид 2 этап (работа с моделью): При Р’ = 0, Решив уравнение, получим, что скорость 13, 6 узлов является наиболее экономичной. Дополнительная прибыль за один рейс в 1000 морских узлов составит 970 руб.
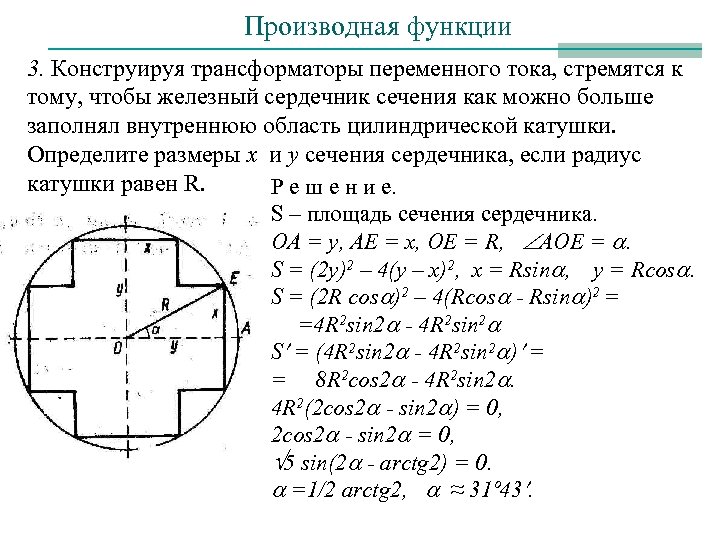
Производная функции 3. Конструируя трансформаторы переменного тока, стремятся к тому, чтобы железный сердечник сечения как можно больше заполнял внутреннюю область цилиндрической катушки. Определите размеры х и у сечения сердечника, если радиус катушки равен R. Р е ш е н и е. S – площадь сечения сердечника. ОА = у, АЕ = х, ОЕ = R, АОЕ = . S = (2 y)2 – 4(y – x)2, x = Rsin , y = Rcos. S = (2 R cos )2 – 4(Rcos - Rsin )2 = =4 R 2 sin 2 - 4 R 2 sin 2 S = (4 R 2 sin 2 - 4 R 2 sin 2 ) = = 8 R 2 cos 2 - 4 R 2 sin 2. 4 R 2(2 cos 2 - sin 2 ) = 0, 2 cos 2 - sin 2 = 0, 5 sin(2 - arctg 2) = 0. =1/2 arctg 2, ≈ 31º 43.
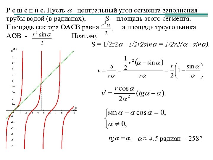
Производная функции 4. По трубе, сечением которой является круг радиусом r, течёт вода. Известно, что скорость течения пропорциональна отношению площади поперечного сечения (сегмента), заполненного водой, к длине дуги поперечного сечения (сегмента), смоченного водой. При каком заполнении трубы водой скорость течения будет наибольшей?
Р е ш е н и е. Пусть - центральный угол сегмента заполнения трубы водой (в радианах), S – площадь этого сегмента. Площадь сектора ОАСВ равна а площадь треугольника АОВ Поэтому S = 1/2 r 2 - 1/2 r 2 sin = 1/2 r 2( - sin ). tg =. ≈ 4, 5 радиан = 258º.
Производная функции 5. Исследовать производственную функцию, выражающую зависимость выручки от реализации товара. Выручка от реализации товара по цене p составляет:
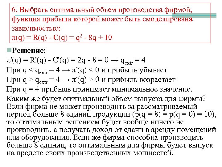
6. Выбрать оптимальный объем производства фирмой, функция прибыли которой может быть смоделирована зависимостью: π(q) = R(q) - C(q) = q 2 - 8 q + 10 n. Решение: π'(q) = R'(q) - C'(q) = 2 q - 8 = 0 → qextr = 4 При q < qextr = 4 → π'(q) < 0 и прибыль убывает При q > qextr = 4 → π'(q) > 0 и прибыль возрастает При q = 4 прибыль принимает минимальное значение. Каким же будет оптимальный объем выпуска для фирмы? Если фирма не может производить за рассматриваемый период больше 8 единиц продукции (p(q = 8) = p(q = 0) = 10), то оптимальным решением будет вообще ничего не производить, а получать доход от сдачи в аренду помещений или оборудования. Если же фирма способна производить больше 8 единиц, то оптимальным для фирмы будет выпуск на пределе своих производственных мощностей.
Математическое моделирование Корабль из порта А должен пройти между двумя опасными зонами В и С, в которых есть подводные камни, каким должен быть его путь? Исследовать, всегда ли задача будет иметь решение. щёлкни
Список литературы 1. Апанасов П. Т. Методика решения задач с экономическим содержанием. – М. : Высшая школа, 1981. 2. Возняк Г. М. Взаимосвязь теории с практикой в процессе изучения математики. – К. : Радянська школа, 1989. 3. Энциклопедический словарь юного математика/Сост. Савин А. П. – М. : Педагогика, 1985. Электронные издания 1. Большая Российская энциклопедия. - © «Кирилл и Мефодий» , 2002. 2. Коллекция 80000 анимаций. - www. animashky. ru


