zadachi_s_ekonomicheskim_soderzhaniem.ppt
- Количество слайдов: 22
Проценты • 1 процент – часть числа. • За 100% всегда принимают то, с чем сравнивают. Если a>b на 20%, то a=1, 2 b. • Отношение показывает, какую часть от числа b составляет число a. • Выражение показывает, сколько процентов от числа b составляет число a.
Изменение числа на определенное число процентов • Увеличить число S на p%. • Уменьшить число S на p%. • Число A увеличили на 20%, то получили 1, 2 А. • Число A уменьшили на 20%, то получили 0, 8 А.
На сколько процентов одно число больше или меньше другого? • На сколько процентов число a больше b (a>b)? • На сколько процентов число b меньше a (b
Цена товара S рублей была повышена на 25%. На сколько процентов надо теперь её понизить, чтобы получилась первоначальная цена? • Цена товара после повышения на 25% 1, 25 S • Пусть цену товара надо понизить на p%. Тогда новая цена станет равной • Получаем уравнение • Откуда Ответ. 20% и p=20.
Простой процентный рост Когда человек не вносит своевременно плату за квартиру, на него возлагается штраф, называемый «пеня» . Пусть S- ежемесячная плата за квартиру, p%-пеня за каждый день просрочки и n- число просроченных дней. - сумма, которую должен заплатить человек через n дней просрочки. Тогда за n дней просрочки пеня составит pn% от S, или , а всего придётся заплатить Таким образом, Это формула простого процентного роста.
Сложный процентный рост В банках России для некоторых видов вкладов принята следующая система выплаты доходов: за первый год нахождения внесенной суммы на счете доход составляет, например, p%. Если вкладчик не забрал первоначальную сумму и доход, то в конце следующего года p% начисляются на эту сумму. При такой системе назначаются «проценты на проценты» , их обычно называют сложные проценты.
Сложный процентный рост Пусть S – внесенная первоначально сумма, банк начисляет доход в размере p% годовых, а через n лет сумма к выплате станет равной Через год Через два года Аналогично, Это формула сложного процентного роста
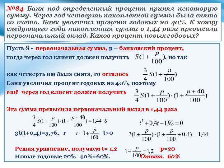
№ 84 Банк под определенный процент принял некоторую сумму. Через год четверть накопленной суммы была снята со счета. Банк увеличил процент годовых на 40%. К концу следующего года накопленная сумма в 1, 44 раза превысила первоначальный вклад. Каков процент новых годовых? Пусть S - первоначальная сумма, p – банковский процент, тогда через год клиент должен получить , но так как четверть им была снята, то осталось . Банк увеличил процент годовых на 40%, поэтому ещё через год клиент должен получить Эта сумма превысила первоначальный вклад в 1, 44 раза 3 t(t+0, 4)=5, 76, г t>0 Решая уравнение, получаем t= 1, 2 Новые годовые 20%+40%=60%. p=20 Ответ. 60%
№ 87. Вкладчик внёс некоторую сумму в сбербанк под определённый процент годовых. Через год он взял половину получившейся суммы и переложил её в коммерческий банк, процент годовых которого в 32 раза выше, чем в сбербанке. Ещё через год сумма вкладчика в коммерческом банке превысила вложенную туда первоначальную сумму на 4%. Каков процент годовых в сбербанке? Пусть S – первоначальная сумма, а p- банковский процент. Тогда через год клиент должен получить Он взял половину в коммерческий банк, процент годовых которого в 32 раза выше. Через год он получил Известно, что последняя сумма превысила вложенную в коммерческий банк на После сокращения получаем 0, 32 p=0, 04 p=0, 125% Ответ. 0, 125%
№ 88. В январе 2000 года ставка по депозитам в банке «Возрождение» составляла х % годовых, тогда как в январе 2001 года y % годовых, причем известно, что x+y =30%. В январе 2000 года вкладчик открыл счет в банке «Возрождение» , положив на него некоторую сумму. В январе 2001 года, по прошествии года с того момента, вкладчик снял со счета пятую часть этой суммы. Укажите значение x, при котором сумма на счету вкладчика в январе 2002 года станет максимально возможной. Пусть S – первоначальный вклад. Тогда через год он должен получить. Но он взял пятую часть, а оставшуюся сумму положил под y%=30%-x% и к концу второго года получил . Найдем точку максимума данной функции , откуда Ответ. 25% x=25
№ 89. В конце августа 2001 года администрация Приморского края располагала некой суммой денег, которую предполагалось направить на пополнение нефтяных запасов края. Надеясь на изменение конъюнктуры рынка, руководство края, отсрочив закупку нефти, положила эту сумму 1 сентября 2001 года в банк. Далее известно, что сумма вклада в банке увеличивалась первого числа каждого месяца на 26% по отношению к сумме на первое число предыдущего месяца, а цена баррели сырой нефти убывала на 10% ежемесячно. На сколько процентов больше (от первоначального объема закупок) руководство края смогло пополнить нефтяные запасы края, сняв 1 ноября 2001 года всю сумму, полученную из банка вместе с процентами, и направив ее на закупку нефти? Пусть S –сумма, положенная администрацией на 01. 09. - сумма на 01. 11 Пусть C - цена баррели нефти на 01. 09 - цена баррели нефти на 01. 11 Объём закупок соответственно равен Выясним, на сколько процентов больше администрация купила больше Ответ. 96%
№ 90. Транснациональная компания "Amoco inc. " решила провести недружественное поглощение компании "First Aluminum Company" (FAC) путем скупки акций миноритарных акционеров. Известно, что Amoco inc. было сделано три предложения владельцам акций FAC, при этом цена покупки одной акции каждый раз повышалась на 1/3, а общее количество приобретенных Amoco inc. акций поглощаемой компании увеличивалось на 20%. Определите величину третьего предложения и общее количество скупленных акций "First Aluminum Company", если начальное предложение составило $27 за одну акцию, а количество акций, выкупленных по второй цене, 15 тысяч. Решим задачу, составив таблицу 1 -ое предложение 2 -ое предложение Цена акций Количество акций 3 -ье предложение 27$ ? 15000 27(1+1/3) = 27*4/3= 36$ - цена 2 -ого предложения 36(1+1/3) = 36*4/3= 48$ - цена 3 -его предложения 15000: 1, 2= 12500 – количество акций 1 -ого предложения 215000*1, 2= 18000 – количество акций 3 -его предложения 125+15000+18000= 45500 – количество скупленных акций. Ответ. 48$ ; 45500 акций
№ 1. 31 декабря 2014 года Алексей взял в банке 6902000 рублей в кредит под 12, 5% годовых. Схема выплаты кредита следующая – 31 декабря каждого следующего года банк начисляет проценты на оставшуюся сумму долга, затем Алексей переводит в банк Х рублей. Какой должна быть сумма Х, чтобы Алексей выплатил долг четырьмя равными платежами (то есть за 4 года)? Пусть S = 6902000 р. , b=1, 125 (то есть 31 декабря каждого года оставшаяся сумма долга умножается на коэффициент b. Тогда: 31. 12. 2015 год: (Sb – X) –(сумма долга после первой выплаты) 31. 12. 2016 год: (Sb – X)b – X - сумма долга после второй выплаты 31. 12. 2017 год: - сумма долга после третьей выплаты 31. 12. 2018 год: выплаты после четвертой выплаты - последняя сумма
№ 1. 31 декабря 2014 года Алексей взял в банке 6902000 рублей в кредит под 12, 5% годовых. Схема выплаты кредита следующая – 31 декабря каждого следующего года банк начисляет проценты на оставшуюся сумму долга, затем Алексей переводит в банк Х рублей. Какой должна быть сумма Х, чтобы Алексей выплатил долг четырьмя равными платежами (то есть за 4 года)? Ответ: 2 296 350
№ 2. 1 января 2015 года Александр Сергеевич взял в банке 1, 1 млн. рублей в кредит. Схема выплаты кредита следующая – 1 числа каждого следующего месяца банк начисляет 1% на оставшуюся сумму долга, затем Александр Сергеевич переводит в банк платеж. На какое минимальное количество месяцев Александр Сергеевич может взять кредит, чтобы ежемесячные выплаты были не более 275 тыс. рублей. ? 1. 01. 2015 : взял 1, 1 млн. руб 1. 02. 2015 после начисления 1% : 1100000(1+0, 01)= 1111000 руб. , после выплаты: 1111000 -275000=836000 руб. 1. 03. 2015 после начисления 1%: 836000(1+0, 01)= 844360 руб. после выплаты : 844360 -275000=569360 руб. 1. 04. 2015 после начисления 1%: 569360(1+0, 01)= 575053, 6 руб. после выплаты : 575053, 6 -275000=300053, 6 руб. 1. 05. 2015 после начисления 1%: 300053, 6(1+0, 01)= 303054, 136 руб после выплаты: 303054, 136 -275000= 28054, 136 руб. 1. 06. 2015 после начисления 1%: 28054, 136(1+0, 01) = 28334, 7736 < 275000, следовательно закрывает кредит.
№ 3. Первоначально годовой фонд заработной платы столовой составлял 1500000 рублей. После увеличения числа клиентов, штатное расписание было увеличено на 9 человек, а фонд заработной платы возрос до 5250000 рублей. Средняя годовая заработная плата (относительно всех сотрудников) стала больше на 100 000 рублей. Какова стала средняя заработная плата (относительно всех сотрудников) после увеличения годового фонда? До увеличения числа клиентов: Было: х (сотр), Годовой фонд з/п: 1 500 000 руб Ср. год з/п 1 500 000 : х После увеличения числа клиентов: Стало: (х+9) (сотр) Годовой фонд з/п: 5 250 000 руб Ср. год з/п 5 250 000 : (х+9) Составим уравнение:
№ 3 Х=22, 5 не удовлетворяет условию задачи, следовательно было первоначально 6 сотрудников. Средняя заработная плата после увеличения годового фонда стала: 5 250 000 : (9+6)=350 000 руб. Ответ: 350 000 руб.
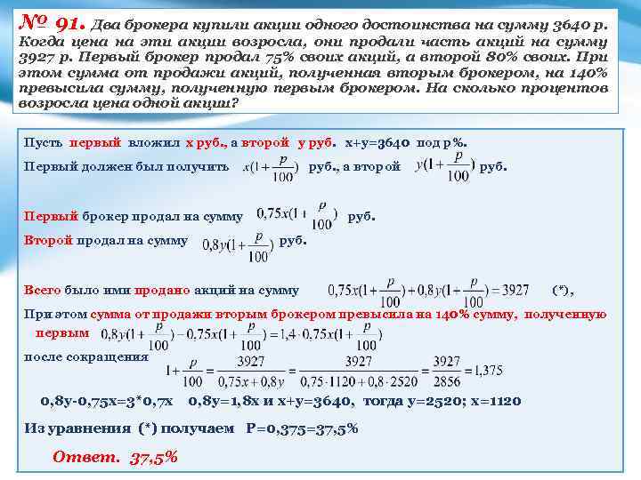
№ 91. Два брокера купили акции одного достоинства на сумму 3640 р. Когда цена на эти акции возросла, они продали часть акций на сумму 3927 р. Первый брокер продал 75% своих акций, а второй 80% своих. При этом сумма от продажи акций, полученная вторым брокером, на 140% превысила сумму, полученную первым брокером. На сколько процентов возросла цена одной акции? Пусть первый вложил x руб. , а второй y руб. x+y=3640 под p%. Первый должен был получить руб. , а второй Первый брокер продал на сумму Второй продал на сумму руб. Всего было ими продано акций на сумму (*), При этом сумма от продажи вторым брокером превысила на 140% сумму, полученную первым после сокращения 0, 8 y-0, 75 x=3*0, 7 x 0, 8 y=1, 8 x и x+y=3640, тогда y=2520; x=1120 Из уравнения (*) получаем P=0, 375=37, 5% Ответ. 37, 5%
№ 92. В одной стране в обращении находились 1 000 долларов, 20% из которых были фальшивыми. Некая криминальная структура стала ввозить в страну по 100 000 долларов в месяц, 10% из которых были фальшивыми. В это же время другая структура стала вывозить из страны 50 000 долларов ежемесячно, из которых 30% оказывались фальшивыми. Через сколько месяцев содержание фальшивых долларов в стране составит 5% В стране находилось 1000000 долларов, из которых 0, 2*1000000=200000$ , было фальшивыми. Пусть через n месяцев содержание фальшивых денег станет 5%. За это время привезли 1000000 n$ и из них фальшивых оказалось 0, 1*100000 n$. Вывезли 50000 n$ и из них фальшивых 0, 3*50000 n$. Итак, через n месяцев в стране стало 1000000+100000 n 50000 n$. Фальшивыми оказались 200000+100000 n-15000 n$. Решим уравнение 200000+100000 n-15000 n=0, 05(1000000+100000 n-50000 n) 200000 -5000 n=50000+2500 n 150000=7500 n n=20 Ответ. 20 месяцев.
№ 93. Банк планирует вложить на 1 год 30% имеющихся у него средств клиентов в акции золотодобывающего комбината, а остальные 70% в строительство торгового комплекса. В зависимости от обстоятельств первый проект может принести банку прибыль в размере от 32% до 37% годовых, а второй проект от 22% до 27% годовых. В конце года банк обязан вернуть деньги клиентам и выплатить им проценты по заранее установленной ставке, уровень которой должен находиться в пределах от 10% до 20% годовых. Определите, какую наименьшую и наибольшую чистую прибыль в процентах годовых от суммарных вложений в покупку акций и строительство торгового комплекса может при этом получить банк. Пусть S – средства клиентов, используемых банком на 1 год. Из них 0, 3 S вложено в акции золотодобывающего комбината, 0, 7 S - в строительство. Пусть - прибыль от первого проекта, а - прибыль от второго проекта. Через год банк должен получить И вернуть клиентам Прибыль от вложений банком составит После сокращения 0, 3 +0, 7 Прибыль будет наибольшей, если Получаем 11, 1%+18, 9%-10%=20% Прибыль будет наименьшей, если Получаем 9, 6%+15, 4% -20%=5% Ответ. 20%; 5%. *100% , ,
№ 95. 8 марта Леня Голубков взял в банке 53 680 рублей в кредит на 4 года под 20% годовых, чтобы купить своей жене Рите новую шубу. Схема выплаты кредита следующая: утром 8 марта следующего года банк начисляет проценты на оставшуюся сумму долга (то есть увеличивает долг на 20%), а вечером того же дня Леня переводит в банк определенную сумму ежегодного платежа (все четыре года эта сумма одинакова). Какую сумму сверх взятых 53 680 рублей должен будет выплатить банку Леня Голубков за эти четыре года? Пусть S – сумма, которую Леня Голубков переводит ежегодно в банк. 8. 03. 2001: взял 53680 руб. 8. 03. 2002 после начисления 1% : 53680(1+0, 2)=64416 руб. , после выплаты: (64416 -S)руб. 8. 03. 2003 после начисления 1% (64416 -S)(1+0, 2)= 77299, 2 -1, 2 S руб. после выплаты : 77299, 2 -1, 2 S –S=77299, 2 -2, 2 S руб. 8. 03. 2004 после начисления 1%: (77299, 2 -2, 2 S)(1+0, 2) = 92759, 04 -2, 64 S руб. после выплаты : 92759, 04 -3, 64 S руб. 8. 03. 2005 после начисления 1%: (92759, 04 -3, 64 S)(1+0, 2) =111310, 848 -4, 368 S руб. после выплаты: 111310, 848 -5, 368 S =0, так как всё выплачено. S=111310, 848: 5, 368= 20736 руб. в течение 4 -х лет вносил ежегодно Леня. 20736*4 -53680=82944 -53680=29264 рубля выплатил сверх взятых денег. Ответ. 29264 руб.


