332fb0991f4fd9c9c1bfc671de24d73a.ppt
- Количество слайдов: 46
Проблемы поддержания работоспособности оборудования АСУ ТП АЭС с реакторами ВВЭР. Вероятностные методы прогнозирования ресурса на стадии эксплуатации, разработка и внедрение программных средств. АНТОНОВ А. В. Обнинский государственный технический университет атомной энергетики, г. Обнинск МОИСЕЕВ И. Ф. Всероссийский научно-исследовательский институт по эксплуатации атомных электростанций, г. Москва
Назначенный ресурс К настоящему времени большое количество энергоблоков находится на грани исчерпания назначенного ресурса, который равен 30 -ти годам эксплуатации. Однако практика эксплуатации показывает, что как отдельные системы, так и атомные электростанции (АЭС) в целом, имеют еще достаточный запас ресурса. Следовательно, при обосновании уровня надежности и безопасности энергоблоков их ресурс может быть продлен.
Актуальность задачи оценки и прогнозирования остаточного ресурса Актуальность исследований предельного ресурса оборудования обусловлена двумя основными факторами: - прежде всего, неуклонным возрастанием доли оборудования, отработавшего расчетный или назначенный срок службы именно удлинение сроков службы объектов при частичной замене и ремонте оборудования становится экономически и технически целесообразным способом повышения промышленного потенциала.
Доводы в пользу продления срока службы (ПСС) оборудования энергоблоков. 1)большая часть строительных конструкций атомных станций (АС) за время действия эксплуатационной лицензии (30 - 40 лет) имеют практически малый износ; 2) строительство новых объектов в энергетике и особенно новых АС значительно подорожало, затраты на техническое перевооружение и эксплуатацию оказываются значительно ниже, чем затраты на сооружение новой АС или ТЭС, или закупку замещаемой электроэнергии; 3) площадки, на которых находятся действующие АС, в соответствии с выводами экологической экспертизы в основном обладают общественной приемлемостью и обеспечивают занятость населения; выбор новых площадок для строительства АС или ТЭС связан с трудностями экологической экспертизы и факторами общественного мнения; 4) сроки лицензирования и строительства новой АС составляют около одной трети всего срока ее службы.
Что необходимо для обоснования продления СС Для обоснования возможности продления срока службы каждого конкретного объекта необходимо выполнить тщательный анализ факторов, влияющих на их безопасность, работоспособность и долговечность. Определению подлежит остаточный ресурс (ОР), который определяет возможную продолжительность эксплуатации объекта с данного момента времени до достижения параметром технического состояния его предельного значения.
Актуальность прогнозирования ОР Экономические потери от неправильно принимаемых решений о прекращении эксплуатации конкретного объекта или о необоснованном продлении ресурса измеряются миллионами и миллиарда-ми рублей. Поэтому проблема оценки и прогнозирования ОР оборудования представляет собой чрезвычайно актуальную задачу по обеспечению высокой надежности, безопасности и экономической эффективности промышленных объектов.
Организация ТО «по состоянию» Помимо ПСС оборудования энергоблоков вопросы оценки и прогнозирования остаточного ресурса имеют важное значение и для организации технического обслуживания. Техническое обслуживание и ремонт оборудования в большинстве отраслей построены по системе планово-предупредительных ремонтов (ППР). Назначение одинакового межремонтного периода для оборудования при различном его износе приводит к совершенно неоправданному расходу материальных ресурсов. Необходимо внедрение более совершенной системы организации технического обслуживания и ремонта оборудования по техническому состоянию.
Современное состояние вопроса оценки характеристик надежности и прогнозирования ресурса В ядерно-энергетической отрасли вопросам анализа надежности стали уделять внимание в 60 -е годы 20 -го века. Основоположником работ в этом направлении заслуженно считается Клемин А. И. (главный труд - «Надежность АЭС. Основы анализа» ). Под руководством Клемина А. И. создана научная школа, представители которой трудятся в основных НИИ и КБ отрасли. Это Швыряев Ю. В. и Морозов В. Б. (АЭП), Таратунин В. В. (ВНИИАЭС), Исламов Р. Т. , Шиверский Е. А. (НИКИЭТ) и др. В 70 -е годы параллельно развивается научная школа Острейковского В. А. , представители которой внесли серьезный вклад в создание моделей и проведение анализа надежности оборудования.
Информационные системы В 80 -е годы на АЭС складывается система, в рамках которой осуществляется сбор и обработка информации о надежности оборудования энергоблоков. К началу 1993 года были сформированы крупные самостоятельные программы по вероятностному анализу безопасности, оценке остаточного ресурса. Существенное развитие получила информационная система по нарушениям в работе АЭС.
Контроль надежности на этапе эксплуатации В настоящее время исследования в области надежности АЭС, и особенно на этапе их эксплуатации, оказались без серьезной финансовой поддержки. Как отмечается в работе Таратунина В. В. [5]: «Ситуация достаточно критическая: • приостановлен систематический контроль и прогноз технического состояния оборудования и систем АЭС в терминах количественных показателей надежности, • сдерживается перевод программно-технических комплексов по количественному анализу надежности на современные вычислительные платформы, • прекращена работа постоянно действующей системы конференций, семинаров и школ в области количественного анализа надежности оборудования и систем АЭС» .
Контроль эксплуатационной надежности за рубежом В то же время в мировой практике отмечается повышенный интерес к вопросам анализа надежности, оценке остаточного ресурса и прогнозированию ресурсных характеристик. Так под эгидой Европейской энергетической комиссии в 2005 -2006 годах состоялись весьма представительные форумы: два во Франции, и по одному в Румынии и Австрии. На данных форумах с российской стороны ни представители эксплуатации, ни проектных, ни конструкторских организаций участия не принимали. В то же время под эгидой МАГАТЭ в настоящее время выпущен документ «Incorporation of Aging and Maintenance Effects into System Reliability Models and PSA» .
Обоснование выбора характеристик надежности (на примере электрооборудования СУЗ) Характеристики надежности электрооборудования(электронной и электротехнической аппаратуры) изначально задаются его разработчиком (ами). Исходными предпосылками для этого служат, как правило, результаты ускоренных испытаний. Однако в большинстве случаев техническими заданиями на разработку эти испытания не предусматриваются. В связи с этим разработчик устанавливает показатели надежности для электрооборудования СУЗ, соответствующие надежности наиболее «слабых» электрорадиоизделий, входящих в состав приборов, занижая тем самым фактические возможности электрооборудования по срокам его эксплуатации.
Как избежать преждевременной замены Занижение же неминуемо должно привести к преждевременной замене большого количества приборов. Избежать преждевременной замены, можно проводя профилактический и оперативный ремонты и техническое обслуживание (ТОи. Р) электрооборудования. При этом необходимо осуществить процедуры, подтверждающие возможность продолжения его эксплуатации, которые основываются на рассмотрении первоначально установленных или принятии новых характеристик надежности.
Комплексный анализ надежности В том случае, когда период эксплуатации превышает первоначально установленные сроки в два и более раза с целью исключения внезапных отказов системы СУЗ по причине старения электрооборудования необходимо проводить комплексный анализ его надежности. Анализ состоит из комплекса проверок и составления прогноза по допустимым срокам эксплуатации, который осуществляется на основании методических материалов по определению характеристик надежности электрооборудования СУЗ. В итоге должны быть получены данные либо обосновывающие продление этого срока, либо рекомендующие проведение процедур по капитальному ремонту / модернизации или замене электрооборудования.
Исходная информация Исходную информацию для определения единичных показателей надежности электрооборудования СУЗ с одной стороны составляют нормативные данные о надежности, с другой отказы, дефекты, происшедшие с электрооборудованием СУЗ. Отказы являются следствием влияния как внешних факторов (несанкционированное изменение напряжения питания аппаратуры сети, увеличение температуры и/или влажности в помещениях размещения оборудования, наличие вибраций здания), так и внутреннего состояния ЭРИ. В связи со случайным характером влияния этих факторов для расчета характеристик надежности электрооборудования применяют статистические методы.
Малый поток отказов Отличительной особенностью работы электрооборудования СУЗ, с точки зрения надежности, является малое количество отказов приборов, блоков (модулей) в процессе их эксплуатации (как результат соответствующей организации и проведения профилактического технического обслуживания, ремонта и своевременной диагностики состояния аппаратуры). Практическое отсутствие отказов/дефектов / нарушений в работе обеспечивает высокий коэффициент готовности электрооборудования, с одной стороны. С другой, - в руках эксплуатации оказывается весьма ограниченное количество данных, на основании которых можно было бы объективно оценить уровень его надежности.
Определение характеристик в условиях ограниченной информации об отказах С целью преодоления указанной трудности были применены подходы к оценке надежности аппаратуры СУЗ, основанные на рассмотрении основных понятий теории надежности (безотказность, долговечность, ремонтопригодность) и определении соответствующих показателей в условиях ограниченного количества информации об отказах/дефектах.
Определение показателей надежности является сложной математической и логико-концептуальной задачей и имеет следующие особенности: • Показатели надежности электрооборудования СУЗ установленные в ТУ, паспортах и иных НД имеют, как правило, только расчетное или экспертное обоснование; • Статистические данные по отказам, дефектам и повреждениям представляют собой малые выборки; • В силу сложности элементов и каналов СУЗ обрабатываемые величины (наработки, времена простоев, времена восстановления и т. д. ) имеют, как правило, неизвестные априори законы распределения;
Допущения при расчете При расчете характеристик надежности электрооборудования СУЗ принимаются следующие допущения: • поток отказов является простейшим; • интенсивность отказов всех элементов не зависит от времени (в период оговоренного срока службы); • надежность механических конструкций и кабелей, входящих в систему СУЗ, не учитывается.
Единичных показатели надежности электрооборудования СУЗ Рассматриваются расчетные соотношения для определения следующих единичных показателей надежности: • интенсивность отказа элементов (с вычислением доверительных границ); • вероятность безотказной работы; • среднее время безотказной работы элемента; • параметр потока отказов (с применением гистограммного и ядерного способов его оценки).
Оценка остаточного ресурса Также проводится оценка остаточного ресурса элементов СУЗ и проверяется гипотеза о выработке ресурса. Статистический материал анализируется по плану [n, b, t 0], где n – объем выборки, b – восстановление первоначального объема выборки в случае регистрации отказа, t 0 – признак окончания испытания (истечение заданного времени t 0). Исходные данные, необходимые для расчета: • количество отказов элементов СУЗ, распределенное по годам эксплуатации; • количество элементов СУЗ, образующих зафиксированный поток отказов.
Интенсивность отказов – функция, отражающая уровень работоспособности объекта Наиболее информативной функцией, по виду которой можно судить о работоспособности оборудования, для невосстанавливаемых объектов является функция интенсивности отказов (t), для восстанавливаемых – параметр потока отказов. На практике интенсивность отказов представляют как аддитивную суперпозицию двух функций: 1(t) функция интенсивности внезапных отказов, 2(t) функция интенсивности постепенных отказов.
Функция интенсивности внезапных отказов основной вклад вносит на начальных этапах функционирования объектов (период приработки). Функция интенсивности постепенных отказов вносит вклад на завершающем этапе функционирования, когда в конструкции объекта происходит существенное накопление дефектов, повреждений, обусловленных старением материалов. В практике эксплуатации оборудования стоит задача определения момента, начиная с которого процессы старения приобретают катастрофический характер.
средняя (1/час) 2 прогноз 1 прогноз НАЧАЛЬНЫЙ УРОВЕНЬ НАДЁЖНОСТИ I II III DP TPH IV t(час) ТРПП TПР Рисунок 1 - Теоретическое изменение в полном эксплуатационном периоде и определение зоны прогнозов по остаточному ресурсу. На данном рисунке полный эксплуатационный период условно разбит на 4 зоны: • I - зона “приработки” и опытной эксплуатации; • II- зона “нормальной” эксплуатации в соответствии с требованиями нормативной и проектной документации; • III- зона “физического старения”, характеризующаяся ростом интенсивности отказов, проявлением накопления различных дефектов ввиду старения элементов системы; • IV- зона “прекращения” эксплуатации системы в “прежнем виде”. Отмечены также контрольный и предельный уровни надежности. Контрольный характеризует наработку объекта ТРПП, выработав которую объект начинает интенсивно стареть. Предельный уровень характеризует наработку. TПР, за пределами которой эксплуатация объекта нецелесообразна. Поскольку в процессе эксплуатации решается задача прогнозирования поведения интенсивности отказов как статистическая задача, следовательно, прогноз имеет некоторый разброс, обусловленный точностью статистического расчета На рис. 2 показана средняя линия прогнозируемого поведения интенсивности отказов и две крайние (пессимистический – 1 прогноз и оптимистический -2 прогноз)
Восстанавливаемые и невосстанавливаемые объекты Задача исследователя состоит в определении точки, характеризующей начало интенсивного старения, и построение прогнозирующей кривой, описывающей завершающий этап функционирования. Представленное на рисунке 1 поведение интенсивности отказов характерно для невосстанавливаемых объектов. Если объекты восстанавливаемы, то после нарушения работоспособности объект подвергается ремонту, в процессе которого происходит восстановление его работоспособности. Однако, даже на начальных этапах функционирования объекта имеет место старение и как следствие ухудшение его характеристик надежности. Это приводит к неполному восстановлению его работоспособности (см. Рис 2)
Р и с у н о к Р и 3 с у н о Т к Р е и о 3 с р у е н т о и Т к ч Р е е и о 3 с с р к у е о н т е о и Т к ч е и е о з 3 с р м (1/час) контрольный уровень надёжности Начальный уровень надёжности t(час) Рисунок 2 - Теоретическое изменение в эксплутационный период с учётом ППР и восстановления. Для учета в моделях расчета надежности эффекта старения в работе оборудования в качестве одной из возможностей рассматривается использование законов распределения, у которых интенсивность отказов является функцией времени.
Расчет единичных показателей надежности. При расчетах предполагается экспоненциальный закон распределения. Показатели надежности элементов рассчитываются с помощью следующих соотношений: 1. Интенсивность отказа элементов = m ----- (1) Nt 0 где m - количество отказов за время t 0 , N - общее количество элементов данного наименования, t 0 - период эксплуатации ( в часах).
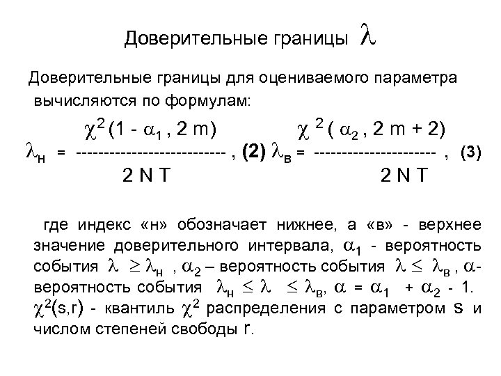
Доверительные границы для оцениваемого параметра вычисляются по формулам: н 2 (1 - 1 , 2 m) = -------------- , (2) 2 NT 2 ( 2 , 2 m + 2) в = ----------- , (3) 2 NT где индекс «н» обозначает нижнее, а «в» - верхнее значение доверительного интервала, 1 - вероятность события н , 2 – вероятность события в , вероятность события н в, = 1 + 2 - 1. 2(s, r) - квантиль 2 распределения с параметром s и числом степеней свободы r.
ВБР и Тср • В случае отсутствия отказов за время наблюдения определяется лишь верхняя оценка параметра r 0 в = ------ , (4) T*N где: r 0 - коэффициент, зависящий от уровня значимости (1 - ). В простейшем случае распределение отказов (коэффициент r 0) определяется по формуле: r 0 = - ln( ) (5) 2. Вероятность безотказной работы элемента за период времени t 0 час (в расчетах принимали t 0=8000). P(t )=exp{- срt 0 } (6) 3. Среднее время безотказной работы элемента. (7) Доверительные вероятности принимались равными 1= 2=0. 95. (8)
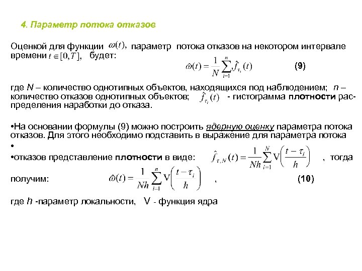
4. Параметр потока отказов Оценкой для функции времени будет: параметр потока отказов на некотором интервале , (9) где N – количество однотипных объектов, находящихся под наблюдением; n – количество отказов однотипных объектов; - гистограмма плотности распределения наработки до отказа. • На основании формулы (9) можно построить ядерную оценку параметра потока отказов. Для этого необходимо подставить в выражение для параметра потока • • отказов представление плотности в виде: , тогда получим: , где h -параметр локальности, V - функция ядра (10)
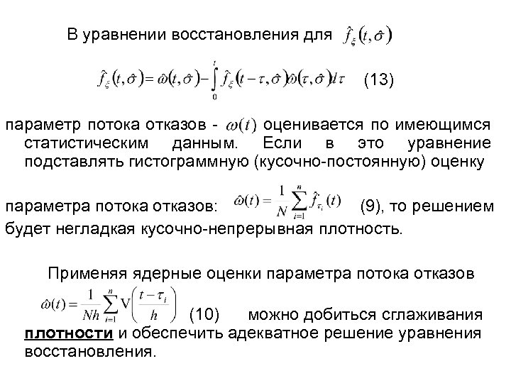
В уравнении восстановления для (13) параметр потока отказов , оценивается по имеющимся статистическим данным. Если в это уравнение подставлять гистограммную (кусочно-постоянную) оценку параметра потока отказов: (9), то решением будет негладкая кусочно-непрерывная плотность. Применяя ядерные оценки параметра потока отказов (10) можно добиться сглаживания плотности и обеспечить адекватное решение уравнения восстановления.
Оценка остаточного ресурса элементов • Зная распределение наработок между отказами можно оценить остаточный ресурс по формуле: , • где а (14) - вероятность безотказной работы за время t, , - функция распределения наработки до отказа. представляет собой величину, пропорциональную условной вероятности безотказной работы на промежутке времени , отнесенную к вероятности безотказной работы за время t, где t - время, отработанное системой к моменту наблюдения. Оценив по наблюдениям функцию распределения наработки до отказа можно затем оценить остаточный ресурс.
Проверка гипотезы о выработке ресурса Проверку гипотезы о выработке ресурса при наличии сгруппированных по годам эксплуатации данных об отказах элементов предлагается осуществлять на основании критерия Кендалла с поправками П. Сена. Статистика критерия Кендалла имеет вид: (15) Дисперсия статистики вычисляется по формуле: (16) • где число лет наблюдения, Ti - год наблюдения, Si - количество отказов за год Ti, h - число групп совпадающих наблюдений S; u j - объём j - той группы наблюдений S.
• Тогда решающее правило формулируется следующим образом: • Нулевую гипотезу, состоящую в том, что старение объекта не наблюдается, отвергают тогда и только тогда, когда выполняется неравенство: • • (17) • где - квантиль нормального стандартного распределения N(0, 1), определенный с уровнем значимости
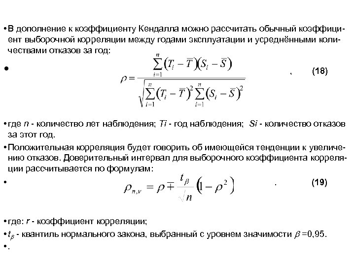
• В дополнение к коэффициенту Кендалла можно рассчитать обычный коэффициент выборочной корреляции между годами эксплуатации и усреднёнными количествами отказов за год: • , (18) • где n - количество лет наблюдения; Ti - год наблюдения; Si - количество отказов за этот год. • Положительная корреляция будет говорить об имеющейся тенденции к увеличению отказов. Доверительный интервал для выборочного коэффициента корреляции рассчитывается по формулам: • . (19) • где: r - коэффициент корреляции; • t - квантиль нормального закона, выбранный с уровнем значимости =0, 95. • .
• Замечание 1. Проверку гипотезы старения нецелесообразно производить при низком значении среднего числа отказов. • Замечание 2. Для увеличения точности расчетов и уменьшения вероятности принятия неверных решений, необходимо стремиться к тому, чтобы статистические данные содержали информацию об отказах в виде известных наработок между отказами
(Пример применения Методики оценки остаточного ресурса) Определены единичные показатели надежности согласно «Методика и типовая программа оценки технического состояния и остаточного ресурса комплекса электрооборудования системы управления и защиты ядерных установок типа ВВЭР» , включая проверку гипотезы о проявлении эффекта старения. • Анализ надежности электротехнического и электронного оборудования СУЗ реакторных установок ВВЭР-1000 Балаковской АЭС и определение численных значений его характеристик проводился выборочно применительно к аппаратуре, блокам и модулям, перечень которых представлен в таблице 1; где указаны их наименование, тип (шифр).
• Таблица 1. Перечень блоков аппаратуры СУЗ Балаковской АЭС, подвергнутых обследованию Блок Наименование блока БУВ 1 блок усиления выходных сигналов БМ 3 -1 мажоритарный блок БП 3 -1 блок питания БВВ блок выдержки времени БМ 12 -1 мажоритарный блок БКС 2 блок контроля и сигнализации
1. 2. Перечень отказов оборудования Статистическая информация, необходимая для расчета надежности, представлена в виде количества отказов элементов схем, распределенных по годам эксплуатации (см. таблице 2). Она составлялась по следующим эксплуатационным источникам за период с 1987 по 2003 гг. : "Журнал дефектов", "Акты обследования компоновок СУЗ". Блок В ЗИП изделии 1987 1988 1989 1990 1991 1992 1993 1994 БУВ 30 24 25 22 24 20 18 15 17 12 БМ 3 -1 252 228 31 33 25 20 21 17 15 11 БП 3 -1 78 24 7 9 5 9 4 10 3 8 БВВ 15 9 10 11 7 9 4 5 3 2 БМ 12 -1 24 12 13 10 4 7 9 6 7 5 БКС 2 6 6 5 7 4 3 5 2 1 3 Блок 1995 1996 1997 1998 1999 2000 2001 2002 2003 БУВ 14 5 32 11 6 17 15 1 1 БМ 3 -1 13 7 6 3 1 2 11 3 5 БП 3 -1 7 5 2 0 0 1 1 0 3 БВВ 2 3 10 4 9 11 7 1 1 БМ 12 -1 4 2 1 2 2 0 0 БКС 2 2 1 0 0 2 1 1
2. Результаты расчета единичных показателей надежности 2. 1. Определение интенсивности отказов оборудования СУЗ Интенсивность отказов для различных типов аппаратуры СУЗ ( ) рассчитывалась по формулам (1 - 3). Исходная статистическая информация для расчетов бралась из таблицы 2. Расчеты проводились применительно к аппаратуре систем СУЗ для каждого типа прибора. Результаты расчетов представлены в табл. 3. для каждого электронного прибора (блока, модуля) в виде точечной оценки интенсивности отказов, верхней и нижней доверительных оценок. Таблица 3. Точечная и интервальная оценки интенсивности отказов БУВ 1 БМ 3 -1 БП 3 -1 БВВ БМ 12 -1 БКС 2 точ. инт 5, 71 E-05 5, 97 E-06 6, 37 E-06 4, 43 E-05 2, 1 E-05 4, 48 E-05 Инт. ниж 5, 05 E-05 4, 09 E-06 4, 42 E-06 3, 86 E-05 1, 71 E-05 3, 9 E-05 Инт. верх 6, 45 E-05 8, 7 E-06 9, 18 E-06 5, 09 E-05 2, 57 E-05 5, 14 E-05
2. 2. Проверка гипотезы о наличии эффекта старения оборудования В таблице 4 представлены результаты проверки гипотезы старения. В 3 -ем столбце – среднее число отказов за период 1987 -2003 г. (k=Nотк/Nэл). В 4 -ом столбце - коэффициент выборочной корреляции между годами эксплуа тации и усреднёнными количествами отказов за год по формуле (18), а в столбцах 5 и 6 - нижняя и верхняя границы доверительного интервала по формулам (19 -20). В столбце 7 посчитано преобразование Фишера выборочного коэффициента корреляции по формуле (18). В столбце 8 представлены результаты проверки гипотезы старения критерием (17). Значение 0 - говорит об отсутствии старения, значение 1 - о его наличии. В столбце 9 - статистика Кендалла с поправками П. Сена на имеющиеся связи. В столбце 10 представлены результаты проверки гипотезы старения с помощью статистики Кендалла (15). N Элемен т Ср. число отказов Коэфф. коррел. Нижняя Верхняя Преобр. граница Фишера 1 2 3 4 5 6 7 8 9 10 1 БУВ 1 8, 50 -0, 647 -0, 879 -0, 415 -3, 174 0 -3, 345 0 2 БМ 3 -1 0, 89 -0, 905 -0, 977 -0, 832 -6, 172 0 -4, 291 0 3 БП 3 -1 0, 95 -0, 751 -0, 925 -0, 576 -4, 017 0 -3, 071 0 4 БВВ 6, 60 -0, 341 -0, 694 0, 011 -1, 466 0 -1, 659 0 5 БМ 12 -1 3, 13 -0, 885 -0, 971 -0, 799 -5, 766 0 -4, 248 0 6 БКС 2 6, 67 -0, 793 -0, 941 -0, 645 -4, 454 0 -3, 504 0 Результ. Кофф. Результ. провер. Кендалла провер.
Выводы по таблице 4. N Элемен т Ср. число отказов Коэфф. коррел. Нижняя Верхняя Преобр. Результ. Кофф. Результ. граница Фишера провер. Кендалла провер. 1 2 3 4 5 6 7 8 9 10 1 БУВ 1 8, 50 -0, 647 -0, 879 -0, 415 -3, 174 0 -3, 345 0 2 БМ 3 -1 0, 89 -0, 905 -0, 977 -0, 832 -6, 172 0 -4, 291 0 3 БП 3 -1 0, 95 -0, 751 -0, 925 -0, 576 -4, 017 0 -3, 071 0 4 БВВ 6, 60 -0, 341 -0, 694 0, 011 -1, 466 0 -1, 659 0 5 БМ 12 -1 3, 13 -0, 885 -0, 971 -0, 799 -5, 766 0 -4, 248 0 6 БКС 2 6, 67 -0, 793 -0, 941 -0, 645 -4, 454 0 -3, 504 0 С уровнем значимости 0, 95 гипотеза об увеличении числа отказов для всех шести элементов СУЗ отвергается. Более того, можно говорить о значимом (с уровнем значимости 0, 95) уменьшении интенсивности отказов по всем элементам. При этом элементы можно разбить на две группы по значению признака - среднее число отказов. 1 -я группа: БМ 3 -1, БП 3 -1. Среднее число отказов меньше единицы. В среднем за истекший период отказывали еще не все элементы совокупности. Ресурс этого оборудования больше 17 лет. 2 -я группа: БМ 12 -1, БВВ, БКС 2, БУВ 1. Среднее число отказов существенно отличается от единицы (больше 3 -ех). Для этой группы характерно наличие известного в теории надежности периода приработки (т. е. рано говорить о старении)
Оценка единичных показателей надежности оборудования СУЗ Бал. АЭС Кроме характеристики интенсивность отказов проведены расчеты следующих характеристик надежности элементов СУЗ: параметр потока отказов, плотность распределения наработки до отказа, функция распределения и вероятность безотказной работы (ВБР), а также остаточный ресурс элементов СУЗ. Оценивание параметра потока отказов производилось гистограммным (9) и ядерным (11) методами. Расчеты проводились для всех элементов СУЗ за исключением элементов, для которых отсутствует информация об их количестве. Результаты расчетов являются оценочными. К ним надо относиться осторожно, поскольку они получены на основании статистической информации малого объема. Результаты показывают, что все рассмотренные элементы СУЗ имеют запас ресурса. Работы по анализу характеристик надежности и оценке остаточного ресурса необходимо проводить периодически особенно после проведения любых работ по модернизации, реконструкции и усовершенствованию оборудования СУЗ.
• В нормативной и справочной литературе не нормируются единичные показатели надежности отдельных элементов. Требования предъявляются только лишь к подсистемам и каналам СУЗ. Так в ОПБ-88 сказано: «Надежность СУЗ характеризуется следующими данными: - коэффициентом неготовности по функции аварийной защиты, требующей остановки реактора, который должен быть не более 10 -5; - наработкой на отказ по функции управления, которая должна быть не менее 105 час. » Результаты расчетов показывают, что средние значения наработки на отказ, рассчитанные по обобщенной информации для всех трех блоков имеют достаточно высокие значения, сравнимые с требуемой характеристикой. Наиболее низкие значения наработки на отказ имеют устройства БУВ-1 – 0, 149*105, БКС 2 – 0. 184 *105 , БВВ – 0. 237*105, БМ 12 -1 – 0. 298*105 часов. Для всех остальных устройств наработки на отказ превышают значения, установленные нормативными требованиями.
ЗАКЛЮЧЕНИЕ 1. Проведен анализ характеристик надежности отдельных элементов СУЗ Балаковской АЭС на основании статистических данных, полученных в период их реальной эксплуатации. В результате расчетов для каждого элемента СУЗ приведены характеристики надежности: вероятность безотказной работы за 8000 час и интенсивность отказа. Приведены результаты расчета интенсивности отказов элементов в виде точечной оценки показателя надежности, нижней и верхней доверительных границ. 2. Сравнение показателей надежности, рассчитанных на основании информации за последние годы эксплуатации, показывает, что характеристики надежности не имеют тенденции к росту. По ряду элементов наблюдается незначительное ухудшение показателей надежности, однако, оно может быть объяснено случайными факторами.
3. 4. Произведена проверка гипотезы о возрастании интенсивности отказов элементов оборудования СУЗ. В результате проверяемая гипотеза отвергнута. Выявлена значимая тенденция убывания интенсивности отказов у всех элементов. Произведены оценочные расчеты остаточного ресурса элементов СУЗ. В нормативной и справочной литературе не нормируются единичные показатели надежности отдельных элементов. Имеются требования для наработки на отказ по функции управления, которая должна быть не менее 105 час. Результаты расчетов показывают, что для всех элементов СУЗ Балаковской АЭС значения наработки либо близки к данному значению, либо существенно его превосходят.
332fb0991f4fd9c9c1bfc671de24d73a.ppt