9cd3ed99d27349f9f51087d44b288b2f.ppt
- Количество слайдов: 11
Применение теории перколяции к исследованию электропроводности неупорядоченных материалов Старковой Е. Е. 2010
цель Раскрытие основных понятий, задач и методов теории перколяции и применение этой теории к задаче нахождения электропроводности неоднородной проводящей среды. задачи Изучение основных методов и задач теории перколяции; Применение теории перколяции к задаче нахождения электропроводности неоднородной проводящей среды: задача сфер и задача «сетка сопротивлений» ; Определение параметров, характеризующих проводимость, неоднородной среды и механизм прыжковой электропроводности в примесных полупроводниках; Анализ метода расчета электропроводности сильно неоднородной среды. содержание работы Первая глава посвящена основным свойствам и моделям теории перколяции, во второй главе рассматривается применение теории протекания к задаче электропроводности, третья глава посвящена методу расчета электропроводности сильно неоднородной среды. При рассмотрении последней задачи акцент делается на выяснении тех допущений, при которых для исходной задачи применима теория перколяции, а также собственно перколяционный метод расчета коэффициента электропроводности.
Теория перколяции Рассмотрим квадратную сетку 3 x 3. Закрасим часть квадратов черным цветом. Доля закрашенных квадратов составляет Один из основных вопросов теории перколяции - при какой доле pc закрашенных квадратов возникает цепочка черных квадратов, соединяющая верхнюю и нижнюю стороны сетки? Цепочка связанных объектов, например, черных квадратов, называется в теории перколяции кластер. Кластер, соединяющий две противоположные стороны системы, называется перколяционным, бесконечным, стягивающим или соединяющим.
Структура перколяционного кластера Остов кластератокопроводящая часть кластера. Мертвые концы- части кластера, соединенные с остовом посредством одного узла (связи). Красные связи- одиночные связи, при разрушении которых перколяционный кластер перестает проводить ток. Скелет кластера – объединение всех кратчайших путей от данного узла до узлов на заданном расстоянии.
Статистические характеристики перколяционого кластера Соотношение «масса кластера – радиус» Длина корреляции Средний размер кластера При приближении к порогу перколяции функции расстояния до порога: и S(p) изменяются как степени
Задача окружностей и сфер Переход к металлической электропроводности, происходящий при увеличении концентрации примесей называют переходом Мотта. Пути протекания по охватывающим окружностям показаны ломаными линиями. Точки изображают центры окружностей. цепочка из перекрывающихся шаров – металлический канал, по которому может распространятся электрический ток. Теория протекания дает геометрическое представление перехода диэлектрик – металл при концентрации примесей, близкой к Nc.
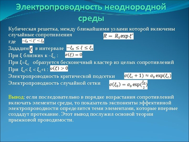
Электропроводность неоднородной среды Кубическая решетка, между ближайшими узлами которой включены случайные сопротивления где . Зададим в интервале . При ξ близких к –ξ 0 : При ξ=ξс образуется бесконечный кластер из целых сопротивлений При ξс< ξ < ξc+1 : Электропроводность критической подсетки Электропроводность случайной сетки Вывод: если последовательно в порядке возрастания сопротивлений включать элементы среды, то показатель экспоненты эффективной электропроводности определится теми элементами, которые впервые создадут протекание. Этот вывод послужил основой теории прыжковой проводимости.
Механизм прыжковой электропроводимости. Постепенное вымораживание электронов в зоне проводимости при понижении температуры приводит к тому, что наступает момент, когда наибольшую роль электропроводности начинают играть прыжки электронов непосредственно по примесям, без активации в зону. Такая проводимость называется прыжковой Схематическая температурная зависимость сопротивления слабо легированного полупроводника Прыжковой электропроводимости характерно: • Экспоненциальная зависимость электропроводности от температуры; • Экспоненциальная зависимость электропроводности от концентрации примесей.
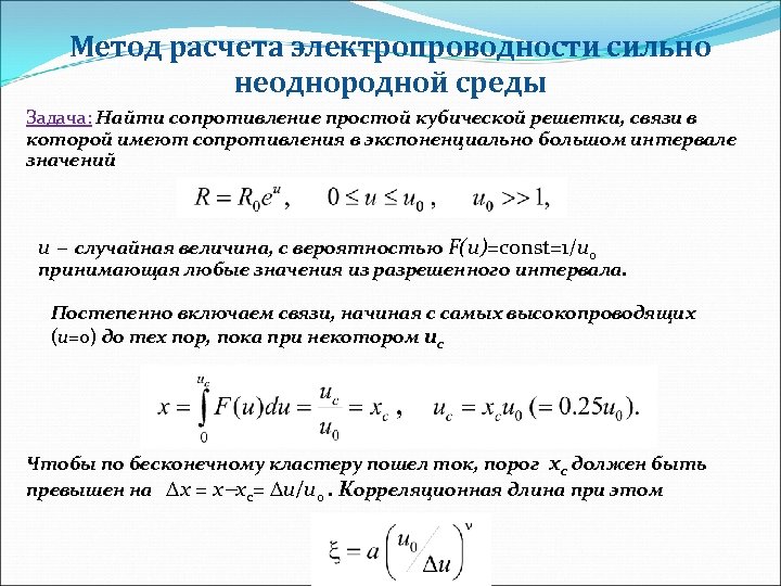
Метод расчета электропроводности сильно неоднородной среды Задача: Найти сопротивление простой кубической решетки, связи в которой имеют сопротивления в экспоненциально большом интервале значений u - случайная величина, с вероятностью F(u)=const=1/u 0 принимающая любые значения из разрешенного интервала. Постепенно включаем связи, начиная с самых высокопроводящих (u=0) до тех пор, пока при некотором uc Чтобы по бесконечному кластеру пошел ток, порог xc должен быть превышен на Dx = x-xc= Du/u 0. Корреляционная длина при этом
Токонесушая структура перколяционного кластера имеет вид сетки (двумерной или трехмерной) с размером ячейки x и с сопротивлением между двумя узлами порядка Удельное сопротивление решетки, представляемое сопротивление токонесущей сетки, равно как Дробь в правой части этого выражения имеет минимум при Удельное сопротивление рассматриваемой решетки равно
Вывод Из выше разобранного материала можно сделать следующие выводы, которые позволяют использовать теорию перколяции при расчете электропроводности сильно неоднородной среды. Во – первых, это сильная экспоненциальная зависимость сопротивления от расстояния между примесными центрами. Во - вторых, в рамках перколяционного подхода, вычисление сводится к задаче об электропроводности случайной сетки с экспоненциально широким спектром сопротивлений. А так же при рассмотрении самого метода расчета коэффициента электропроводности , полученное выражение для вычисления удельного сопротивления, содержащие в себе как физические величины, связанные со свойствами среды, так и перколяционные величины, связанные с размерностью пространства и является основным результатом применения теории протекания к расчету электропроводности сильно неоднородной среды.


