fd98ccb0cd1dd1dbe023f35ad1d373cd.ppt
- Количество слайдов: 20
Приложно математично програмиране ЛЕКЦИЯ 9 Методи за многоцелева оптимизация Prof. Boyan Bonev Ivanov, Ph. D. Email: bivanov@bas. bg Institute of Chemical Engineering-BAS
Лекции Лекция 1 Въведение в математичното програмиране Лекция 2 Линейно програмиране Лекция 3 Оптимизация при целеви функции с един управляващ параметър Лекция 4 Нелинейно програмиране – Градиентни методи Лекция 5 Нелинейно програмиране – Директни методи Лекция 6 Нелинейно програмиране – Методи с ограничения Лекция 7 Методи за булева и дискретна оптимизация Лекция 8 Методи за глобална оптимизация Лекция 9 Методи за многоцелева оптимизация
План на лекцията 1. Постановка на задачите за многоцелева оптимизация 1. 1. Постановка на задачата-графическа интерпретация 1. 2. Концепции за решаване на задачата 2. Отсейване на целевите параметри 2. 1. Постановка на задачата-графическа интерпретация 2. 2. Алгоритъм на метода 3. Метод за определяне на компромисната област 3. 1. Постановка на задачата-графическа интерпретация 3. 2. Алгоритъм на метода 4. Компромисна оптимизация по функция на загубите 5. Многоцелева оптимизация по обобщена функция на полезност 6. Алгоритъм за намиране на парето-оптимални решения
Постановка на задачите за многоцелева оптимизация Вектор на Целеви функции Вектор на независимите променливи Допустима област на търсене
Постановка на задачата-графическа интерпретация Подобрение Влошаване Подобрение Област на компромис Област на съгласие Влошаване Област на съгласие Подобрение Влошаване x
Постановка на задачата-графическа интерпретация B (A-B) A Парето оптимална област
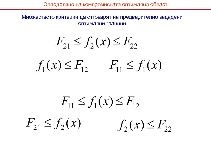
Определяне на компромисната оптимална област Множеството критерии да отговарят на предварително зададени оптимални граници
Определяне на компромисната оптимална област Оптимална област x 2 B А x 1
Определяне на компромисен тегловен вектор Координати на вектора на оптималната стойност за първата целева функция Координати на вектора на оптималната стойност за втората целева функция Координати на компромисен оптимален вектора при отсъствие на теглови коефициенти Векторна сума Координати на компромисен оптимален вектора при наличие на теглови коефициенти Векторна сума
Определяне на компромисен тегловен вектор x 3 x 1 x 2
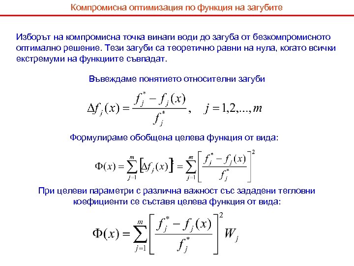
Компромисна оптимизация по функция на загубите Изборът на компромисна точка винаги води до загуба от безкомпромисното оптимално решение. Тези загуби са теоретично равни на нула, когато всички екстремуми на функциите съвпадат. Въвеждаме понятието относителни загуби Формулираме обобщена целева функция от вида: При целеви параметри с различна важност със зададени тегловни коефициенти се съставя целева функция от вида:
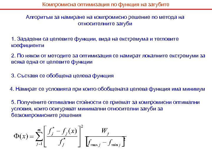
Компромисна оптимизация по функция на загубите Алгоритъм за намиране на компромисно решение по метода на относителните загуби 1. Зададени са целевите функции, вида на екстремума и тегловите коефициенти 2. По някои от методите за оптимизация се намират локалните екстремуми за всяка една от целевите функции 3. Съставя се обобщена целева функция 4. Намират се условията при които обобщената целева функция има минимум 5. Получените оптимални стойности се приемат за компромисни оптимални условия, които осигуряват минимални относителни загуби за безкомпромисните решения
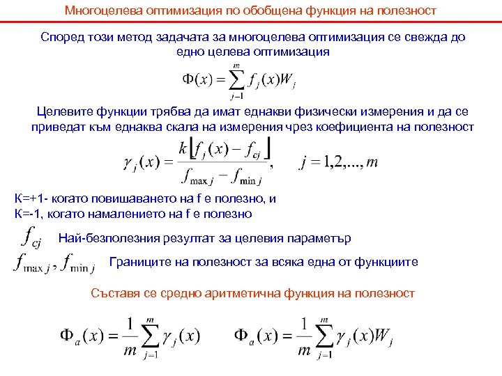
Многоцелева оптимизация по обобщена функция на полезност Според този метод задачата за многоцелева оптимизация се свежда до едно целева оптимизация Целевите функции трябва да имат еднакви физически измерения и да се приведат към еднаква скала на измерения чрез коефициента на полезност К=+1 - когато повишаването на f е полезно, и К=-1, когато намалението на f е полезно Най-безполезния резултат за целевия параметър Границите на полезност за всяка една от функциите Съставя се средно аритметична функция на полезност
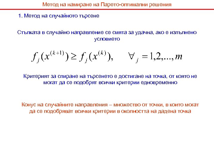
Метод на намиране на Парето-оптимални решения 1. Метод на случайното търсене Стъпката в случайно направление се смята за удачна, ако е изпълнено условието Критерият за спиране на търсенето е достигане на точка, от която не могат да се подобрят всички критерии едновременно Конус на случайните направления – множество от точки, в които могат да се подобряват всички критерии в околността на дадена точка
Метод на намиране на Парето-оптимални решения 1. Метод на случайното търсене-графическа интерпретация Конус на удачните направления x 2 max x 2 min x 1 max x 1
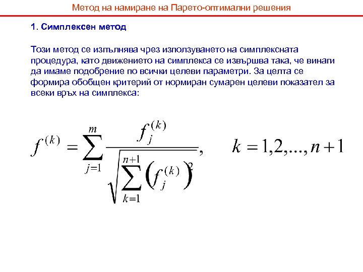
Метод на намиране на Парето-оптимални решения 1. Симплексен метод Този метод се изпълнява чрез използуването на симплексната процедура, като движението на симплекса се извършва така, че винаги да имаме подобрение по всички целеви параметри. За целта се формира обобщен критерий от нормиран сумарен целеви показател за всеки връх на симплекса:
Метод на намиране на Парето-оптимални решения x 2 x 1
Метод на намиране на Парето-оптимални решения 1. Сумарен вектор градиент
Метод на намиране на Парето-оптимални решения 1. Сумарен вектор градиент-графическа интерпретация x 2 x 1
Communication Course web site http: //www. pse. ice. bas. bg: 8080/ Email: bivanov@bas. bg Telephone: 02 -979 -32 -75


