9e29028bccffa7d3ad71223d099772a7.ppt
- Количество слайдов: 24
Приложно математично програмиране ЛЕКЦИЯ 6 Нелинейно програмиране-Методи с ограничения Prof. Boyan Bonev Ivanov, Ph. D. Email: bivanov@bas. bg Institute of Chemical Engineering-BAS
Лекции Лекция 1 Въведение в математичното програмиране Лекция 2 Линейно програмиране Лекция 3 Оптимизация при целеви функции с един управляващ параметър Лекция 4 Нелинейно програмиране – Градиентни методи Лекция 5 Нелинейно програмиране – Директни методи Лекция 6 Нелинейно програмиране – Методи с ограничения Лекция 7 Методи за булева и дискретна оптимизация Лекция 8 Методи за глобална оптимизация Лекция 9 Методи за многоцелева оптимизация 2
План на лекцията 1. Постановка на задачите на нелинейното програмиране с ограничения 2. Методи за оптимизация при задачи с функционални ограничения 2. 1. Постановка на задачата-графическа интерпретация 2. 2. Метод на множителите на Лагранж 2. 3. Минимизационни методи 2. 4. Метод на обобщения критерий 3. Методи за оптимизация при задачи с областни ограничения 3. 1. Постановка на задачата-графическа интерпретация 3. 2. Основен подход при задачи с областни ограничения 3. 3. Комплексен метод за решаване на задачата с областни ограничения 3. 4. Метод на наказателната функция 4. Методи за оптимизация при задачи с областни и функционални ограничения 4. 1. Постановка на задачата-графическа интерпретация
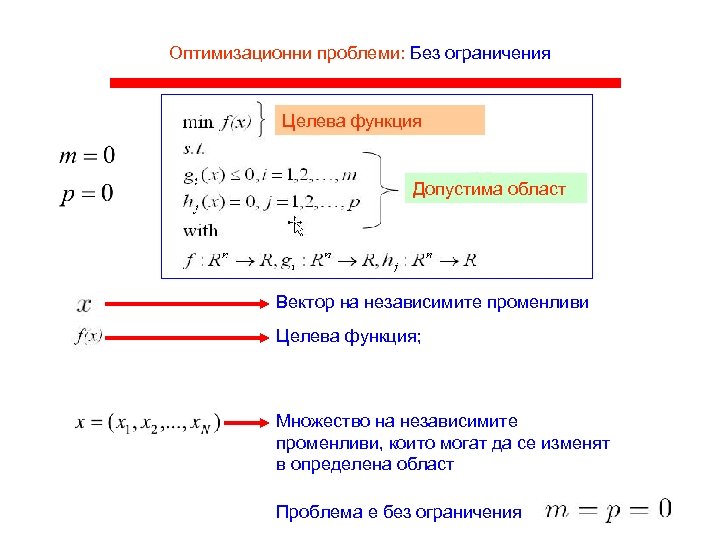
Оптимизационни проблеми: Без ограничения Целева функция Допустима област Вектор на независимите променливи Целева функция; Множество на независимите променливи, които могат да се изменят в определена област Проблема е без ограничения
Оптимизационни проблеми: Функционални ограничения Целева функция Допустима област Вектор на независимите променливи Целева функция; Функционални ограничения Множество на независимите променливи, които могат да се изменят в определена област
Оптимизационни проблеми: Областни ограничения Целева функция Допустима област Вектор на независимите променливи Целева функция; Областни ограничения; Множество на независимите променливи, които могат да се изменят в определена област
Оптимизационни проблеми: Областни и функционални ограничения Целева функция Допустима област Вектор на независимите променливи Целева функция; Областни ограничения; Функционални ограничения Множество на независимите променливи, които могат да се изменят в определена област
Методи за оптимизация при задачи с функционални ограничения Постановка на задачата-графическа интерпретация x 2 max x 2 min x 1 max Няма нито една допустима точка x 1
Методи за оптимизация при задачи с функционални ограничения Метод на множителите на Лагранж Решението лежи на повърхнината определена от функционалното ограничение x 2 max x 2 min x 1 max x 1
Методи за оптимизация при задачи с функционални ограничения Метод на множителите на Лагранж Решението на системата по отношение на представлява исканото решение на оптимизационната задача
Методи за оптимизация при задачи с функционални ограничения Метод на множителите на Лагранж при множество функционални ограничения Решението на системата по отношение на исканото решение на оптимизационната задача представлява
Методи за оптимизация при задачи с функционални ограничения Метод на множителите на Лагранж
Методи за оптимизация при задачи с функционални ограничения Решаване на система нелинейни уравнения чрез минимизационни методи Нека съставим целевата функция: Критерий за спиране на търсенето е: За решаване на тази MIN задача могат да се използуват всички методи за търсене на минимум в задачи без ограничения
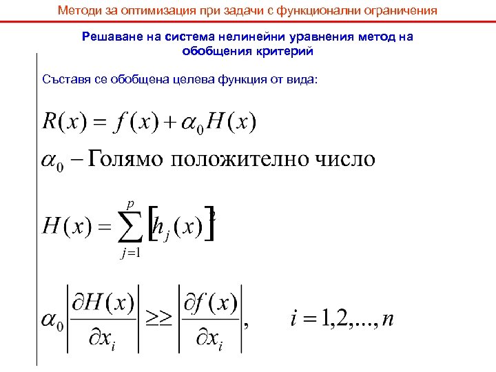
Методи за оптимизация при задачи с функционални ограничения Решаване на система нелинейни уравнения метод на обобщения критерий Съставя се обобщена целева функция от вида:
Оптимизационни проблеми: Областни ограничения Целева функция Допустима област Вектор на независимите променливи Целева функция; Областни ограничения; Множество на независимите променливи, които могат да се изменят в определена област
Методи за оптимизация при задачи с областни ограничения Факторно ограничение x 2 max x 2 min x 1 max Допустима област на решения x 1
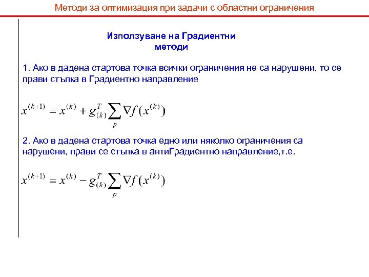
Методи за оптимизация при задачи с областни ограничения Използуване на Градиентни методи 1. Ако в дадена стартова точка всички ограничения не са нарушени, то се прави стъпка в Градиентно направление 2. Ако в дадена стартова точка едно или няколко ограничения са нарушени, прави се стъпка в анти. Градиентно направление, т. е.
Методи за оптимизация при задачи с областни ограничения Използуване на Градиентни методи Допустима област на решения x 2 max x 2 min x 1 max x 1
Методи за оптимизация при задачи с областни ограничения Метод на наказателните функции за оптимизация при областни ограничения Подхода при този метод е същия както и при задачите с функционални ограничения Съставя се наказателна функция, която има свойството да действува, когато имаме нарушение на някои от областните ограниченията Обобщения критерий е от вида:
Методи за оптимизация при задачи с областни ограничения Допустима област на решения x 2 max x 2 min x 1 max x 1
Оптимизационни проблеми: Областни и функционални ограничения Целева функция Допустима област Вектор на независимите променливи Целева функция; Областни ограничения; Функционални ограничения Множество на независимите променливи, които могат да се изменят в определена област
Методи за оптимизация при задачи с областни и функционални ограничения Оптимизация при смесени ограничения x 2 max x 2 min x 1 max x 1
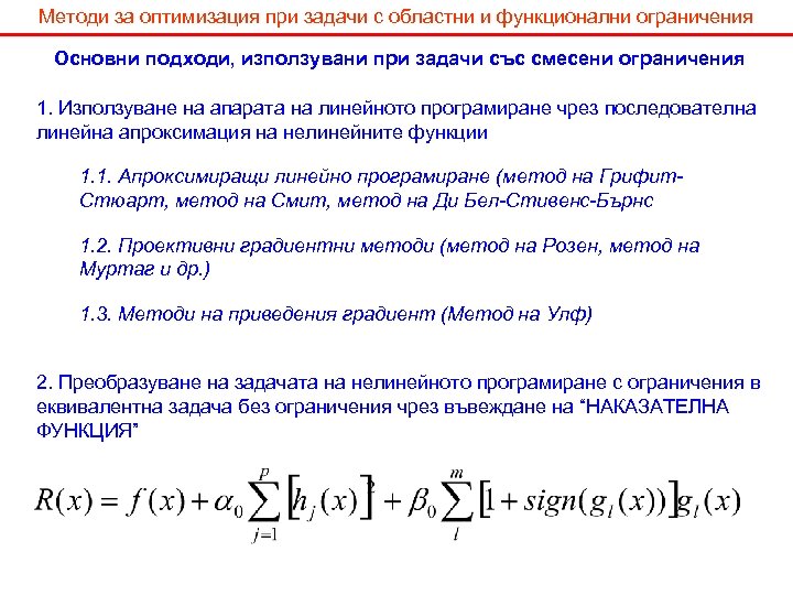
Методи за оптимизация при задачи с областни и функционални ограничения Основни подходи, използувани при задачи със смесени ограничения 1. Използуване на апарата на линейното програмиране чрез последователна линейна апроксимация на нелинейните функции 1. 1. Апроксимиращи линейно програмиране (метод на Грифит. Стюарт, метод на Смит, метод на Ди Бел-Стивенс-Бърнс 1. 2. Проективни градиентни методи (метод на Розен, метод на Муртаг и др. ) 1. 3. Методи на приведения градиент (Метод на Улф) 2. Преобразуване на задачата на нелинейното програмиране с ограничения в еквивалентна задача без ограничения чрез въвеждане на “НАКАЗАТЕЛНА ФУНКЦИЯ”
Методи за оптимизация при задачи с областни и функционални ограничения Основни подходи, използувани при задачи със смесени ограничения 3. Метод използуващ пълзящ допуск, като задачите с функционални ограничения се преобразуват към задачи с областни ограничения от вида; x 2 max x 2 min x 1 max x 1


