Berlin_olexiy_vipadkovi_Blukannya.pptx
- Количество слайдов: 21
Презентація На тему : Випадкові блукання Підготував: Берлін Олексій. ПМ-3
Ланцюги Маркова • Ланцюг Маркова в математиці – це випадковий процес , який задовольняє властивості Маркова і який приймає скінчену кількість значень(станів). Існують ланцюги Маркова як з дискретним так і неперервним часом. • Випадкове блукання – це математична модель процесу випадкових змін – тобто кроків в дискретні моменти часу. При цьому приймається до уваги те , що зміна на кожному кроці не залежить від інших кроків та від часу. • В силу простоти аналізу ця модель часто використовується в різних сферах в математиці , економіці , фізиці.
Випадкові блукання Спеціального виду випадковий процес , який можна інтерпретувати як модель , яка описує переміщення частинки в деякому фазовому просторі під дією якого-небудь випадкового механізму. Фазовим простором зазвичай виступає d-мірний евклідовий простір. Випадкові механізми можуть бути різними: частіше розглядають випадкові блукання , які породжені сумуванням незалежних випадкових величин , або ланцюгами Маркова. Точного загально прийнятого визначення випадкових блукань немає. Траєкторії найпростіших випадкових блуждань в випадку d=l описуються початковим положенням S 0=0 і послідовністю сум: Де Xi незалежні і мають розподіл Бернуллі.
Одновимірне дискретне випадкове блукання Одномірне дискретне випадкове блукання –це випадковий процес З дискретний часом , який має вигляд : , де Випадкові величини взаємно незалежні
Класична гра про розорення • Значення Sn можна інтерпретувати як виграш одного з двох гравців після n партій в грі, якій цей гравець в кожній з партій виграє один карбованець та програє його з ймовірністю 1 - р. Якщо гра ведеться за допомогою підкидаь симетричної монети то слідує покласти р=1/2. • При припущенні , що початковий капітал першого гравця = b а другого гравця =a , то гра закінчиться коли блукаюча чстиця з координатами(S 1, S 2, . . . ) вперше доторкнеться одного з рівнів а чи б. В цей момент один з гравців програє. Це класична задача програш.
Ланцюги Маркова та стрілки. Розглянемо на кінець , довільну схему , яка складається із точок Е 1, Е 2, …, Еn , причому Деякі з них з’єднані стрілками, які вказують направлення можливих переходів. Така система із n точок чи станів , для яких вказані можливі переходи між ними і задані ймовірності з якими ці переходи називається ланцюгом Маркова. Ймовірність знаходячись в деякий момент часу в Ei опинитися після одного переходу в Ej позначається зазвичай pij. Тобто pij означає ймовірність опинитися за один крок в Ei. Перехід із Ei в Ej можливий , якщо pij>0. в цьому випадку ми проводимо стрілку. Ланцюг Маркова називається зв’язним , якшо за допомогою ланцюга можливих переходів можливо потрапити із будь-якого стану Ei в будь-який стан Ej. На мові стрілок це означає , що з будь-якого стану Ei можна перейти в будь-який стан Ej за направляючими стрілками.
Теорема: При блуканні частинки по будь-якій системі станів , яка утворює собою ланцюг Маркова , ця частинка с ймовірністю 1 потрапить в будь-який стан (незалежно від того , звідки вона вийшла). Було помічено , що для ланцюга з двума станами ймовірність Опинитися в даному стані через n крокі зі зібльшенням n все менше і менше І залежить від того –з якої точки ми вийшли спочатку. Цю обставина справедлива Для всіх (з невеликими обмеженнями)зв’язних ланцюгів Маркова.
• Випадковий процес із дискретними станами і неперервним часом називають марковським, якщо для будь-якого моменту часу t умовні ймовірності всіх станів системи в майбутньому (за ) залежать лише від того, в якому стані перебувала вона у фіксований момент часу , і не залежать від того, коли і як саме система набула цього стану. • У реальному світі марковські процеси трапляються дуже рідко. Здебільшого доводиться стикатися з процесами, які лише наближено можна вважати марковськими. • А тому, припускаючи, що досліджуваний процес є марковським, скористаємося математичним апаратом дослідження марковських процесів. • Теорію марковських процесів із дискретними станами і неперервним часом застосовують до систем, в яких можуть відбуватися переходи з одного стану до іншого під впливом зовнішніх випадкових збурень, котрі, як правило, вважають пуассонівськими.
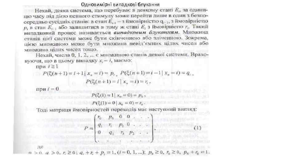
Випадкове блукання, як ланцюг Маркова • Одномірне дискретне випадкове блукання є ланцюгом Маркова з цілими станами, чий початковий розподіл задається функцією ймовірності випадкової величини , а матриця перехідних ймовірностей має вигляд тобто
Теорема про випадкові блукання по решітці • Теорема: випадкове блукання по прямій утворює собою обернений ланцюг Маркова тоді і тільки тоді, коли p=q=1/2
Приклад. Уявімо, що частинка, яка перебуває на прямій, рухається по цій прямій під впливом випадкових поштовхів, що відбуваються в моменти. Частка може перебувати в точках з цілочисельними координатами: ; в точках і знаходяться відображають стінки. Кожен поштовх переміщує частинку вправо з імовірністю і вліво з імовірністю, якщо тільки частка не знаходиться біля стінки. Якщо ж частка знаходиться біля стінки, то будь поштовх переводить її на одиницю всередину проміжку між стінками. Тут ми бачимо, що цей приклад блукання частинки являє собою типову ланцюг Маркова. Таким чином, події називають станами системи, а випробування - змінами її станів. Дамо тепер визначення ланцюга Маркова, використовуючи нову термінологію. Ланцюгом Маркова з дискретним часом називають ланцюг, зміна станів якої відбувається в певні фіксовані моменти часу. Ланцюгом Маркова з неперервним часом називають ланцюг, зміна станів якої відбувається в будь випадкові можливі моменти часу.
Одновимірні випадкові блукання
Випадкове блукання при наявності екранів
Симетричне випадкове блукання
Циклічне випадкове блукання
Марков Андрійович Марківські ланцюги використовуються в теорії масового обслуговування для розрахунку розподілу ймовірностей числа зайнятих приладів в системі, що складається з n приладів з пауссоновскім потоком вимог і показовим законом часу обслуговування. Ланцюги Маркова названі в честь російського математика Андрія Андрійовича Маркова (1856 -1922) , який відкрив їх та досліджував. Ланцюги Маркова мають велике значення як для теорії ймовірностей так і для техніки
Berlin_olexiy_vipadkovi_Blukannya.pptx