Презентация log vir

Скачать презентацию  log vir Скачать презентацию log vir

log_vir.ppt

  • Размер: 99.5 Кб
  • Количество слайдов: 6

Описание презентации Презентация log vir по слайдам

  ПОСТРОЕНИЕ  ЛОГИЧЕСКИХ  ВЫРАЖЕНИЙ ПО  ТАБЛИЦЕ ИСТИННОСТИ ПОСТРОЕНИЕ ЛОГИЧЕСКИХ ВЫРАЖЕНИЙ ПО ТАБЛИЦЕ ИСТИННОСТИ

  АЛГОРИТМ: 1. Для каждой строки таблицы истинности с единичным значением функции построить минтерм. АЛГОРИТМ: 1. Для каждой строки таблицы истинности с единичным значением функции построить минтерм. (Минтермом называется терм-произведение (конъюнкция), в котором каждая переменная встречается только один раз – либо с отрицанием, либо без него). Переменные, имеющие нулевые значения в строке, входят в минтерм с отрицанием, а переменные со значением единица – без отрицания. 2. Объединить все минтермы операцией дизъюнкции.

  А) А) А) А)

1. Выбираем строки, в которых F=1, и строим для них минтермы. 1 строка 321 xxx 21. Выбираем строки, в которых F=1, и строим для них минтермы. 1 строка 321 xxx 2 строка 321 xxx 8 строка 321 xxx 2. Объединяем минтермы. 3213213213, 2, 1 xxxxxx. F 3. Упрощаем логическое выражение. 32121 321)33(213213, 2, 1 xxxxxxxxxxxxxxx.

  А) X 1 X 2 X 3 F 0001 0011 0100 0110 1000 1010 А) X 1 X 2 X 3 F 0001 0011 0100 0110 1000 1010 1100 1111 Х 1 X 2 X 3 F 0000 0010 0100 0111 1001 1011 1101 1110 Б)

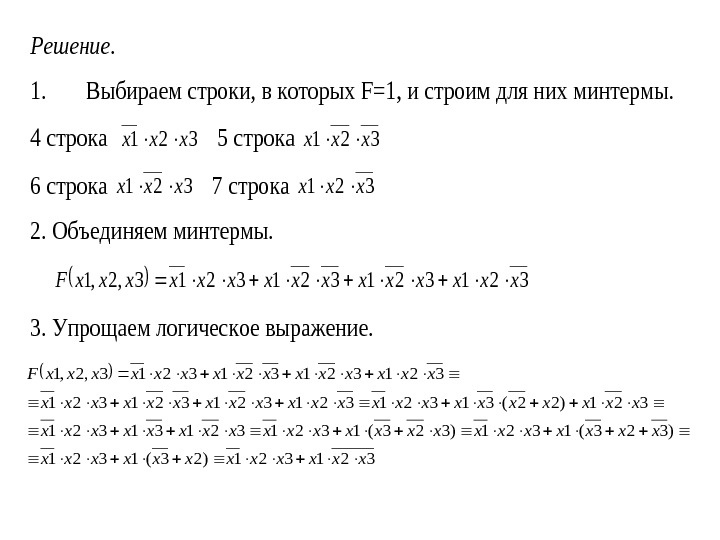
Решение. 1. Выбираем строки, в которых F=1, и строим для них минтермы. 4 строка 321 xxxРешение. 1. Выбираем строки, в которых F=1, и строим для них минтермы. 4 строка 321 xxx 5 строка 321 xxx 6 строка 321 xxx 7 строка 321 xxx 2. Объединяем минтермы. 3213213, 2, 1 xxxxxxxx. F 3. Упрощаем логическое выражение. 321321)23(1321 )323(132132131321 321)22(313213213213, 2, 1 xxxxxxxxxxxxxxxxxxxxxx.