92b8ebfb15287eadea80b5144b3ce5c8.ppt
- Количество слайдов: 37
Preoperative evaluation for aortic surgery Inter-hospital Conference 2 (2/2554( Aortic surgery : Update & Decision making วนเสารท 17 กนยายน 2554 หองประชมสมาคมศษยเกาแพทยศร ราช โรงพยาบาลศรราช นพ. วนชย วงศ
Acute aortic syndrome 1. 2. 3. 4. 5. Aortic dissection Intramural Hematoma Penetrating Atherosclerotic Ulcer Pseudoaneurysms of the Thoracic Aorta Traumatic Rupture of the Thoracic Aorta
Acute aortic syndrome
Acute surgical management pathway Ascending Aortic dissection by imaging Step 1 Determine suitable for surgery Step 2 Determine stability for preop testing Is pt a suitable candidate for Sx? yes Medical Tx Is pt stable enough to allow pre-op testing? yes Assess need for preop CAG Step 3 Determine likelihood of coexistent CAD no yes Age > 40 yr Known CAD? Significant risk factors for CAD? yes no no Significant CAD by angiography? yes no Plan for CABG if appropriate at time of Ao. D repair no
Urgent operative management Step 4 Intraoperative evaluation of aortic valve Intra operative assessment of aortic valve by TEE Aortic regurgitation? or Dissection of aortic sinuses? yes Step 5 Surgical intervention Graft replacement of ascending aorta +/- aortic arch and repair/ replacement of aortic valve or aortic root no Graft replacement of ascending aorta +/- aortic arch
Acute aortic syndrome
Acute aortic syndrome 1. 2. 3. 4. 5. 6. 7. 8. 9. Perfusion Deficits and End-Organ Ischemia Acute aortic regurgitation Myocardial Ischemia or Infarction Heart Failure and Shock Pericardial Effusion and Tamponade Syncope Neurologic Complications Pulmonary Complications Gastrointestinal Complications
Acute aortic syndrome • BP and HR • 71% type B, 36% type A hypertension • 20% hypotension ( cardiac tamponade, aortic hemorrhage, severe AR, MI) • Measure BP in both arms and legs
Evaluation and Management of Acute Thoracic Aortic Disease • Recommendations for Estimation of Pretest Risk of. Thoracic Aortic Dissection Class I 1. specific questions about medical history, family history, and pain features as well as a focused examination to identify findings that are associated with aortic dissection,
High risk conditions and historical features • Marfan syndrome, Loeys-Dietz syndrome, vascular Ehlers-Danlos syndrome, Turner syndrome, or other connective tissue disease. • Patients with mutations in genes known to predispose to thoracic aortic aneurysms and dissection, such as FBN 1, TGFBR 2, ACTA 2, and MYH 11. • Family history of aortic dissection or thoracic aortic aneurysm. • Known aortic valve disease. • Recent aortic manipulation (surgical or catheter-based. ( • Known thoracic aortic aneurysm. High risk chest, back , abdomianl pain features • • • Pain that is abrupt or instantaneous in onset. Pain that is severe in intensity. Pain that has a ripping, tearing, stabbing, or sharp quality. High risk examination features • Pulse deficit. • SBP limb differential > 20 mm Hg. • Focal neurologic deficit. • Murmur of AR (new).
Evaluation and Management of Acute Thoracic Aortic Disease Laboratory testing • D-dimer - venous thromboembolism, sepsis, DIC, malignancies, recent trauma or surgery, and acute MI • Pre-surgical screening • CBC, serum chemistry, coagulation profiles, blood type and screen
Evaluation and Management of Acute Thoracic Aortic Disease Recommendations for Screening Tests Class I • ECG – all patients • CXR( intermediate and low risk) • Urgent and definitive imaging of the aorta using TEE, CT, MRI is recommended to identify or exclude thoracic aortic dissection in pts at high risk for the disease by initial screening. Class III • A negative chest x-ray should not delay definitive aortic imaging in patients determined to be high risk for aortic dissection by initial screening.
Evaluation and Management of Acute Thoracic Aortic Disease Recommendations for Diagnostic Imaging study Class I 1. 2. Selection of a specific imaging modality to identify or exclude aortic dissection should be based on patient variables and institutional capabilities, including immediate availability If a high clinical suspicion exists for acute aortic dissection but initial aortic imaging is negative, a second imaging study should be obtained.
Evaluation and Management of Acute Thoracic Aortic Disease Recommendations for initial management Class I 1. Control HR and BP a. iv beta blockade titrated target HR of ≤ 60 bpm or less. b. In pts with r contraindications to beta blockade, nondihydropyridine calcium channel blocking agents should be used as an alternative for rate control. c. If SBP ≥ 120 mm Hg after adequate HR control has been obtained, then ACEI and/or other vasodilators should be administered intravenously to further reduce BP that maintains adequate endorgan perfusion. d. Beta blockers should be used cautiously in the setting of acute AR because they will block the compensatory tachycardia. Class III • Vasodilator therapy should not be initiated prior to rate control so as to avoid associated reflex tachycardia that may increase aortic wall stress, leading to propagation or expansion of a Ao. D
Evaluation and Management of Acute Thoracic Aortic Disease Recommendations for definite management Class I 1. 2. 3. Urgent sx consultation should be obtained for all patients diagnosed with thoracic Ao. D regardless of the anatomic location (ascending versus descending) as soon as the diagnosis is made or highly suspected. Acute thoracic Ao. D the ascending aorta should be urgently evaluated for emergent surgical repair because of the high risk of associated life-threatening complications such as rupture Acute thoracic Ao. D involving the descending aorta should be managed medically unless life-threatening complications develop (eg, malperfusion syndrome, progression of dissection, enlarging aneurysm, inability to control blood pressure or symptoms)
Ao. D evaluation pathway Step 1 Consider Acute Ao. D in all pt presenting with Identify patient at Risk For • Chest, back, abdominal pain acute Ao. D • Syncope • Symptom consistent with perfusion deficit Step 2 Bedside risk assessment • Marfan syndrome • CNT disease • Fm hx of Ao. D. • Known AV disease. • Recent aortic manipulation • Known thoracic aortic aneurysm + High risk pain features chest, back , abdomianl • abrupt in onset. • severe in intensity • ripping, tearing • stabbing • sharp quality + + High risk conditions High risk exam features • Pulse deficit. • SBP limb diferential > 20 mm Hg. • Focal neurologic deficit. • Murmur of AR (new) Determine pre-test risk by combination of risk condition, history, exam
intermediate risk Any single high risk features Low risk Step 3 No high risk features Risk based diagnostic evaluation Proceed with diagnostic Evaluation as clinically indicated by presentation High risk ≥ 2 high risk features Immediate Sx consult and imaging yes Primary ACS : reperfusion Tx ECG: STEMI Alternative diagnosis identified yes Initiate appropiate Tx no Unexplained hypotension or widened mediastinum no Consider Ao imaging yes no CXR : clear Initiate appropriate tx yes alternate Dx yes no yes Alternate Dx Clinical suggest alternate Dx yes no confirm by other further testing Expedited Ao imaging TEE, MRI, CT no
Step 4 Acute Ao. D Identified of excluded If high clinical suspicious Ao. D exists, consider secondary imaging study no Aortic dissection present yes Proceed to treatment pathway
Initial management • Once the diagnosis of Ao. D or one of its anatomic variants (IMH or PAU) is obtained, initial management is directed at limiting propagation of the false lumen by controlling aortic shear stress while simultaneously determining which patients will benefit from surgical or endovascular repair
Initial management • Blood Pressure and Rate Cont targets HR <60 bpm SBP 100 -120 mm. Hg • Pain control • Hypotension : volume replacement, immediate operation • For patients with hemopericardium and cardiac tamponade who cannot survive until surgery, pericardiocentesis can be performed by withdrawing just enough fluid to restore perfusion • Determine definite tx
Acute Ao. D management pathway. Step 1 Immediate post diagnosis management Arrange for definite Tx • Appropriate Sx consultation
Step 2 Innitial management aortic wall stress obtain accurate BP prior to beginning Tx Measure in both arms No Intravenous rate and pressure control Yes Anatomic based management iv beta blocker / calcium channel blocker (HR < 60 bpm) Type A dissection Pain control iv opiate SBP > 120 mm. Hg No Secondary pressure Control Intravenous vasodilator (SBP < 120 mm. Hg) hypotension/shock stage • Urgent Sx consult • Intravenous fluid bolus titrate to MAP 70 mm. Hg Or Euvolemia • Review imaging tamponade contained rupture severe AR Yes Type B dissection • Intravenous fluid bolus titrate to MAP 70 mm. Hg Or Euvolemia • Evaluate etiology Of hypotension contained rupture cardiac function • Urgent Sx consult Etioligy of hypotension amenable to operative management No
Step 3 Definite management dissection involving the ascending aorta ongoing medical Tx Close hemodynamic monitor Maintain SBP < 120 mm. Hg Complication requiring Operative or Intervational management Malperfusion syndrome Progression of dissection Aneurysm expansion Uncontrolled hypertension Step 4 Yes No Operative or Intervational management Yes ongoing medical Tx Close hemodynamic monitor Maintain SBP < 120 mm. Hg Complication requiring Operative or Intervational management Malperfusion syndrome Progression of dissection Aneurysm expansion Uncontrolled hypertension No Transition to oral medicine out patient disease surveillance imagine
Recommendation for Medical Treatment of Patients With Thoracic Aortic Diseases Class I • . 1 Stringent control of hypertension, lipid profile optimization, smoking cessation, and other atherosclerosisrisk-reduction measures should be instituted forpatients with small aneurysms not requiring surgery, as well as for patients who are not onsideredto be surgical or stent graft candidates.
Recommendation for Medical Treatment of Patients With Thoracic Aortic Diseases Recommendations for Blood Pressure Control Class I • . 1 Antihypertensive therapy should be administered tohypertensive patients with thoracic aortic diseases toachieve a goal of less than 140/90 mm Hg (patientswithout diabetes) or less than 130/80 mm Hg (patientswith diabetes or chronic renal disease) toreduce the risk of stroke, myocardial infarction, heart failure, and cardiovascular death. • . 2 Beta adrenergic– blocking drugs should be administeredto all patients with Marfan syndrome andaortic aneurysm to reduce the rate of aortic dilatationunless contraindicated.
Recommendation for Medical Treatment of Patients With Thoracic Aortic Diseases Recommendations for Blood Pressure Control Class IIa • . 1 For patients with thoracic aortic aneurysm, it isreasonable to reduce blood pressure with beta blockers and angiotensin-converting enzyme inhibitors or angiotensin receptor blockers 89, 413 to the lowest point patients can tolerate without adverse effects. • . 2 An angiotensin receptor blocker (losartan) is reasonablefor patients with Marfan syndrome, to reducethe rate of aortic dilatation unless contraindicated
Recommendation for Medical Treatment of Patients With Thoracic Aortic Diseases • Recommendation for Dyslipidemia Class IIa • . 1 Treatment with a statin to achieve a target LDL cholesterol of less than 70 mg/d. L is reasonable for patients with a coronary heart disease risk equivalent such as noncoronary atherosclerotic disease, atherosclerotic aortic aneurysm, and coexistent coronary heart disease at high risk for coronary ischemic events • Recommendation for Smoking Cessation • Class I • . 1 Smoking cessation and avoidance of exposure toenvironmental tobacco smoke at work and home are recommended. Follow-up, referral to special programs, and/or pharmacotherapy (including nicotine replacement, buproprion, or varenicline) is useful, as is adopting a stepwise strategy imed at smoking cessation (the 5 A’s are Ask, Advise, Assess, Assist, and Arrange
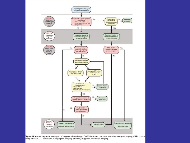
Recommendations for Preoperative Evaluation Class I • 1. In preparation for sx, imaging studies extent of disease and planned procedure. (Level of Evidence: C) • 2. Pts with thoracic aortic dis. requiring a sx or catheter-based intervention who have symptoms or other findings of myocardial ischemia should Ix : significant CAD (Level of Evidence: C) • 3. Pts with unstable coronary syndromes and significant CAD should undergo revascularization prior to or at the time of thoracic aortic sx or endovascular intervention with percutaneous coronary intervention or concomitant CABG. (Level of Evidence: C)
Recommendations for Preoperative Evaluation Class 2 a • 1. Additional testing is reasonable pulmonary function tests, cardiac catheterization, aortography, 24 -hour Holter monitoring, noninvasive carotid artery screening, brain imaging, echocardiography, and neurocognitive testing. (Level of Evidence: C( • 2. For patients who are to undergo surgery for ascending or arch aortic disease, and who have clinically stable, but significant (flow limiting), CAD it is reasonable to perform concomitant CABG (Level of Evidence: C(
Recommendations for Preoperative Evaluation Class 2 b • 1. For pts who are to undergo surgery or endovascular intervention for descending thoracic aortic disease, and who have clinically stable, but significant (flow limiting), CAD, the benefits of coronary revascularization are not well established. (Level of Evidence: B(


