135b0b1936eb9f33b30d939cb721fc98.ppt
- Количество слайдов: 25
Представление чисел в памяти компьютера Материал для Спецкурса
Целые числа в памяти компьютера 0. . . 28 -1 (0. . . 255) один байт от 00000002 до 11111112 без знака 0. . . 216 -1 (0. . . 65 535) два байта Целые числа от 000000002 до 111111112 один байт со знаком -27. . . 27 -1 (-128. . . 127) два байта -215. . . 215 -1 (-32 768. . . 32 767) четыре байта -231. . . 231 -1 (-2 147 483 648. . . 2 147 483 647)
Числа без знака Число 3910 = 100111 2 в однобайтовом формате: Номера разрядов Биты числа 7 6 5 4 3 2 1 0 0 0 1 1 1 Число 3910 = 100111 2 в двубайтовом формате: Номера разрядов Биты числа 15 14 13 12 11 10 9 8 0 0 0 0 0 1 1 1 7 6 5 4 3 2 1 Число 65 53510 = 111111112 в двубайтовом формате: 15 14 13 12 11 10 9 8 7 6 5 4 3 2 1 Номера разрядов Биты числа 0 0 1 1 1 1
Числа со знаком Самый левый (старший) разряд содержит информацию о знаке числа «+» 0 «-» 1
Формы записи целых чисел со знаком Прямой код Обратный код Дополнительный код
Формы записи чисел целых чисел со знаком Положительное число прямой код обратный код дополнительный код имеют одинаковое представление Число 1910=100112 Число 12710=11111112 прямой, обратный и дополнительный код 0 0 0 1 1 1 1 «+»
Формы записи чисел целых чисел со знаком Отрицательное число прямой код обратный код дополнительный код имеют разное представление Прямой код числа -19: 1 0 0 1 1 Прямой код числа -127: 1 1 1 1 «-»
Формы записи чисел целых чисел со знаком Обратный код получается инвертированием всех цифр двоичного кода абсолютной величины числа, включая разряд знака: нули заменяются единицами, а единицы – нулями. Число -19: Код модуля числа: 0 0010011 Обратный код числа: 1 1101100 Код модуля числа: 0 1111111 Обратный код числа: 1 0000000 1 1 1 0 0 0 0 «-» Число -127: «-» Дополн. код числа -19: 1 1 1 0 1 Дополн. код числа -127: 1 0 0 0 1 «-» Дополнительный код получается образованием обратного кода с последующим прибавлением единицы к его младшему разряду.
Арифметические действия В большинстве компьютеров операция вычитания не выполняется. Вместо неё производится сложение уменьшаемого с обратным или дополнительным кодом вычитаемого. При сложении дополнительных кодов чисел А и В имеют место четыре случая.
Арифметические действия 1) А и В положительные: Десятичная запись: + Двоичные коды: 5 Апк 0 0 0 1 7 Впк 0 0 0 1 12 Спк 0 0 1 1 0 0
Арифметические действия 2) А – положительное, В – отрицательное, |B|>|A| Десятичная запись: Двоичные коды: Апк 0 0 0 1 -12 Вдк 1 1 0 1 0 0 -7 + 5 Сдк 1 1 1 0 0 1 При переводе в прямой код биты цифровой части результата инвертируются и к младшему разряду прибавляется единица: 10000110 + 1 = 10000111= -710
Арифметические действия 3) А – положительное, В – отрицательное, |B|<|A| Десятичная запись: Двоичные коды: Апк 0 0 1 1 0 0 -5 Вдк 1 1 1 0 1 1 7 + 12 Спк 0 0 0 1 1 1 Перенос отбрасывается Единицу переноса отбрасывает. из знакового разряда компьютер
Арифметические действия 4) А и В отрицательные Десятичная запись: Двоичные коды: Адк 1 1 1 0 1 1 -7 Вдк 1 1 1 0 0 1 -12 + -5 Сдк 1 1 0 1 0 0 Перенос отбрасывается При переводе в прямой код биты цифровой части результата инвертируются и к младшему разряду прибавляется единица: 10001011+1= 10001100= -1210
Представление вещественных чисел в компьютере Система вещественных чисел в математических вычислениях предполагается непрерывнои и бесконечнои Но в компьютерах числа хранятся в регистрах и ячеи ках памяти с ограниченным количеством разрядов и потому система вещественных чисел, представимых в машине, является дискретнои (прерывнои ) и конечнои.
Представление чисел с плавающей запятой. Этот способ представления опирается на нормализованную (экспоненциальную) запись действительных чисел. Нормализованная запись отличного от нуля действительного числа A - это запись вида: n А= M* q , где M – мантисса числа (правильная дробь, у которой первая цифра после запятой не равна нулю), q – основание системы, n – порядок числа.
Пример: 1. Мантисса числа 64. 5 – это число 0. 645, а порядок – число 2, так как 64. 5 = 0. 645*102. 2. Мантисса числа 0. 0000012 – это число 0. 12, а порядок – число -5, потому что 0. 0000012= =0. 12*10 -5. При представлении чисел с плавающей запятой часть разрядов ячейки отводится для записи порядка числа, остальные разряды - для записи мантиссы. По одному разряду в каждой группе отводится для изображения знака порядка и знака мантиссы.
Примеры: 3, 1415926 = 0, 31415926 * 101; 1000= 0, 1 * 104; 0, 123456789 = 0, 123456789 * 100; 0, 00001078 = 0, 1078 * 8 -4; (порядок записан в 10 -й системе) 1000, 00012 = 0, 100000012 * 24.
n-1 Знак мантисы n-2 1 0 … Смещенный порядок Абс. величина мантисы Вещественные числа в компьютерах имеют одинаковую структуру следующего вида: Здесь порядок n-разрядного нормализованного числа задается в так называемой смещенной форме: если для задания порядка выделено k разрядов, то к истинному значению порядка, представленного в дополнительном коде, прибавляют смещение, равное (2 k-1 — 1). Например, порядок, принимающий значения в диапазоне от — 128 до +127, представляется смещенным порядком, значения которого меняются от 0 до 255.
Алгоритм представления числа с плавающей запятой. Перевести число из p-ичной системы счисления в двоичную; представить двоичное число в нормализованной экспоненциальной форме; рассчитать смещённый порядок числа; разместить знак, порядок и мантиссу в соответствующие разряды сетки.
Представить число -25, 625 в машинном виде с использованием 4 байтового представления (где 1 бит отводится под знак числа, 8 бит - под смещённый порядок, остальные биты - под мантиссу). 1. 2510=1000112 0, 62510=0, 1012 -25, 62510= -100011, 1012 2. -100011, 1012 = -1, 000111012 * 24 3. СП=127+4=131 4. Окончательный ответ: C 1 CD 0000.
Стандартные форматы представления вещественных чисел: 1) одинарныи — 32 -разрядное нормализованное число со знаком, 8 -разрядным смещенным порядком и 24 -разряднои мантиссои (старшии бит мантиссы, всегда равныи 1, не хранится в памяти, и размер поля, выделенного для хранения мантиссы, составляет только 23 разряда). 2) двои нои — 64 -разрядное нормализованное число со знаком, 11 -разрядным смещенным порядком и 53 разряднои мантиссои (старшии бит мантиссы не хранится, размер поля, выделенного для хранения мантиссы, составляет 52 разряда). 3) расширенныи — 80 -разрядное число со знаком, 15 разрядным смещенным порядком и 64 -разряднои мантиссои. Позволяет хранить ненормализованные числа.
Операции над числами с плавающей точкой.
Дано: А = 12, 75; В = 250 Найти: С 3 = А + В, С 4 = А – В Формат – 32 двоичных разряда со смещенным порядком. А(10) = 12, 75 = А(16) = С. С; В(10) = 250 = В(16) = FA Нормализация мантисс m. A = 0. CC; px. A = 40 + 1 = 41 m. B = 0. FA; px. B = 40 + 2 = 42 Выравнивание характеристик: ∆p = px. A – px. B = -1 m*A = m. A * 16 -1 = 0. 0 CC; px. A = 41+ 1 = 42 C 3 = A + B; m. A = 00 0 CC 000 px. A = 42 m. B = 00 FA 0000 px. B = 42 m. C 3 = 01 06 C 000 px. C = 42
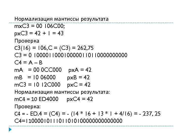
Нормализация мантиссы результата mx. C 3 = 00 106 C 00; px. C 3 = 42 + 1 = 43 Проверка С 3(16) = 106, C = (C 3) = 262, 75 C 3 = 0 1000011000001101100000 C 4 = A – B m. A = 00 0 CC 000 px. A = 42 m. B = 10 06000 px. B = 42 m. C 3 = 10 12 C 000 px. C = 42 Нормализация мантиссы результата: m. С 4 = 10 ED 4000 px. C 4 = 42 Проверка: С 4 = - ED. 4 = (C 4) = - (14 * 16 + 13 * 1 + 4/16) = - 237, 25 C 4=110000101101010000000
Литература: Информатика. Путеводитель абитурента и старшеклассника. Авт. -сост. Н. А. Подольская. - М. : Научно-технический центр «Университетский» , 1998. -128 стр. Информатика 10 класс. Поурочные планы по учебнику Н. Д. Угриновича «Информатика и информационные технологии. 10 -11 классы. Составитель М. Г. Гилярова. Издательско-торговый дом «Корифей» . Волгоград. 2007. 128 стр. http: //pedsovet. su/load/14 -1 -0 -3796 http: //fcior. edu. ru/


