2aa07dc440644ad1cb981437b4d2120f.ppt
- Количество слайдов: 52
Представительство ЭТП ММВБ ЮГ 344013 г. Ростов-на-Дону, 20 -я улица, д. 43, 88632107779/92
2017 год Планирование закупок Обоснование закупок Нормирование закупок
План график на 2016 год План график на 2017 год п. 2 ст. 112 Закона 44 ФЗ Приказ Минэкономразвития России N 182, Казначейства России N 7 н от 31. 03. 2015 "Об особенностях размещения в единой информационной системе или до ввода в эксплуатацию указанной системы на официальном сайте Российской Федерации в информационно телекоммуникационной сети "Интернет" для размещения информации о размещении заказов на поставки товаров, выполнение работ, оказание услуг планов графиков размещения заказов на 2015 2016 годы « ст. 21 Закона 44 ФЗ 3
Планирование закупок, статьи 17, 21 Планирование закупок Формирование планов закупок (ст. 17) обоснование закупок (ст. 18) Формирование планов графиков закупок (ст. 21) нормирование закупок (ст. 19) 4
с 2016 года при планировании закупок на 2017 и посл. годы Планирование закупок, статьи 17, 21 План закупок üформируется на срок, соответствующий сроку действия закона (решения) о бюджете (на 1 либо 3 года) ; üформируется в процессе составления проекта фото бюджета; План-график закупок üформируется на 1 год на основе утвержденного плана закупок; üявляется основанием для осуществления закупок в текущем году; üзакупка, не предусмотренная планом графиком закупок, не может быть осуществлена; Высшая школа экономики, 2014 5
Планы закупок ст. 17 Федерального закона № 44 ФЗ Правительство РФ Для федеральных нужд Постановление Правительства РФ от 05. 06. 2015 N 552 "Об утверждении Правил формирования, утверждения и ведения плана закупок товаров, работ, услуг для обеспечения федеральных нужд, а также требований к форме плана закупок товаров, работ, услуг для обеспечения федеральных нужд" Для нужд субъекта РФ и муниципальных нужд Постановление Правительства РФ от 21. 11. 2013 N 1043 "О требованиях к формированию, утверждению и ведению планов закупок товаров, работ, услуг для обеспечения нужд субъекта Российской Федерации и муниципальных нужд, а также требованиях к форме планов закупок товаров, работ, услуг" ВИОГВ субъекта РФ и местная администрация Порядок формирования, утверждения и ведения планов закупок (подлежит размещению в единой информационной системе в сфере закупок в течение 3 дней со дня утверждения): • может быть определена дополнительная информация, включаемая в планы закупок • устанавливают иные случаи оснований для внесения изменений в утвержденные планы закупок в случае необходимости, • устанавливают сроки формирования планов закупок (не позднее 1 июля текущего года для государственных заказчиков субъекта РФ (не позднее 1 августа – для муниципальных заказчиков) • устанавливают сроки формирования планов закупок для АУ, ГУП, МУП (субсидии на капитальные вложения, бюджетные инвестиции в объекты капитального строительства государственной собственности субъектов Российской Федерации (муниципальной собственности)) ГРБС (учредитель) Устанавливают (утверждают приказом) сроки предоставления заказчиками в адрес ГРБС (учредителя) планов закупок (проектов) для формирования на их основании в соответствии с бюджетным законодательством Российской Федерации обоснований бюджетных ассигнований на осуществление закупок (не позднее 1 июля текущего года для государственных заказчиков субъекта РФ (не позднее 1 августа – для муниципальных заказчиков) Устанавливают сроки формирования планов закупок для АУ, ГУП, МУП (субсидии на капитальные вложения, бюджетные инвестиции в объекты капитального строительства государственной собственности субъектов Российской Федерации 6 (муниципальной собственности))
Планы графики ст. 21 Федерального закона № 44 ФЗ Правительство РФ Для федеральных нужд Постановление Правительства РФ от 05. 06. 2015 N 553 "Об утверждении Правил формирования, утверждения и ведения плана-графика закупок товаров, работ, услуг для обеспечения федеральных нужд, а также требований к форме плана-графика закупок товаров, работ, услуг для обеспечения федеральных нужд" Для нужд субъекта РФ и муниципальных нужд Постановление Правительства РФ от 05. 06. 2015 N 554 "О требованиях к формированию, утверждению и ведению плана-графика закупок товаров, работ, услуг для обеспечения нужд субъекта Российской Федерации и муниципальных нужд, а также о требованиях к форме плана-графика закупок товаров, работ, услуг" ВИОГВ субъекта РФ и местная администрация Порядок формирования, утверждения и ведения плана-графика закупок (подлежит размещению в единой информационной системе в сфере закупок в течение 3 дней со дня утверждения): • может быть определена дополнительная информация, включаемая в план-график • устанавливают иные случаи оснований для внесения изменений в утвержденные планыграфики в случае необходимости, • устанавливают сроки формирования и утверждения планов-графиков ГРБС (учредитель) Устанавливают сроки формирования и утверждения планов-графиков (не позднее сроков, установленных ВИОГВ субъекта РФ (местной администрацией)) 7
План закупок Этап формирования Государственные заказчики (государственные бюджетные учреждения) В сроки, установленные ГРБС(учредителем) и ВИОГВ, Муниципальные заказчики (муниципальные бюджетные учреждения) В сроки, установленные ГРБС (учредителем) и местной администрацией, но не позднее 1 июля но не позднее 1 августа План график после внесения проекта закона о бюджете на рассмотрение законодательного органа государственной власти субъекта Российской Федерации; после внесения проекта решения о бюджете на рассмотрение представительного органа муниципального образования); но не позднее сроков, установленных ГРБС (учредителем) и местной администрацией Этап согласования Государственные (муниципальные) заказчики (бюджетные учреждения) Корректируют в процессе составления проекта закона (решения) о бюджете (проекта ПФХД). Согласовывают корректировки с ГРБС (учредителем) Этап утверждения Государственные (муниципальные) заказчики (бюджетные учреждения) Согласовывают с финансовым органом перед опубликованием!!! Части 5 и 6 статьи 99 Федерального закона № 44 -ФЗ 10 рабочих дней + 3 рабочих дня на опубликование после доведения ЛБО (утверждения ПФХД) уведомляют об утверждении ГРБС 8
Планы закупок: изменение Основания для внесения изменений в план закупок: - приведение в соответствие с утвержденными изменениями целей осуществления закупок и установленных требований к закупаемым товарам, работам, услугам и нормативных затрат на обеспечение функций органов власти - приведение в соответствие с законом (решением) о бюджете - реализация федеральных законов, решений, поручений, указаний Президента РФ, решений, поручений Правительства РФ, законов субъектов РФ, решений, поручений ВИОГВ субъектов РФ, муниципальных правовых актов - реализация решения, принятого государственным заказчиком, муниципальным заказчиком или юридическим лицом по итогам обязательного общественного обсуждения закупки - использование в соответствии с законодательством РФ экономии, полученной при осуществлении закупки - выдача предписания органами контроля ВИОГВ субъекта РФ, местная администрация вправе установить дополнительные основания для внесения изменений в планы закупок 9
Планы графики закупок: изменение Основания для внесения изменений в план график закупок: Внесение изменений в план закупок - изменения объема и (или) стоимости товаров, работ, услуг, выявленные в результате подготовки к осуществлению закупки, вследствие чего поставка товаров, выполнение работ, оказание услуг в соответствии с начальной (максимальной) ценой контракта, предусмотренной планом-графиком закупок, становится невозможной - изменения планируемой даты начала осуществления закупки, сроков и (или) периодичности приобретения товаров, работ, услуг, способа определения поставщика (подрядчика, исполнителя), этапов оплаты и (или) размера аванса, срока исполнения контракта - отмены заказчиком закупки, предусмотренной планом-графиком закупок - образовавшейся экономии от использования в текущем финансовом году бюджетных ассигнований в соответствии с законодательством Российской Федерации - выдачи предписания органом, уполномоченным на осуществление контроля в сфере закупок - реализации решения, принятого заказчиком по итогам обязательного общественного обсуждения закупки - возникновения обстоятельств, предвидеть которые на дату утверждения планаграфика закупок было невозможно ВИОГВ субъекта РФ, местная администрация вправе установить дополнительные основания для внесения изменений в планы-графики закупок 10
Идентификационный код закупки (ст. 23 Федерального закона № 44 ФЗ) Приказ Минэкономразвития России от 29. 06. 2015 N 422 «Об утверждении Порядка формирования идентификационного кода закупки, » " Позиция в плане закупок «Закупка мебели» 1 млн. руб 11
Позиции в плане графике закупок Расписываем закупки по позиции плана закупок «Закупка мебели» «Закупка шкафов» 500 тыс руб «Закупка мебели» 500 тыс руб 12
№ п/п 1 2 3 4 5 Итого объем финансового обеспечения, предусмотренного на заключение контрактов 6 Сроки (перио дичность) осуществления планируемых закупок Дополнительная информация в соответствии с пунктом 7 части 2 статьи 17 Федерального закона «О контрактной системе в сфере закупок товаров, работ, услуг для обеспечения государственных и муни ципальных нужд» Информация о проведении об щественного обсуждения за купки (да или нет) Обос нование внесения изме нений 8 9 10 11 12 13 14 15 X X X X на текущий финансовый год последующие годы на второй год Объем финансового обеспечения (тыс. рублей) в том числе планируемые платежи на плановый период на первый год всего Планируемый год размещения извещения, направления приглашения, заключения контракта с единственным поставщиком (подрядчиком, исполнителем) Наименование объекта закупки ожидаемый результат реализации мероприятия государственной (муниципальной) программы)* наименование мероприятия государственной (муниципальной) программы либо непрограммные направления деятельности (функции, полномочия) Цель осуществления закупки 7 Иденти фикаци онный код за купки * План закупок: требования к форме 13
№ п/п ИКЗ* наименование описание 1 2 3 4 последующие годы код по ОКЕИ 5 6 7 8 9 10 11 X X X Х Х X X X X на текущий финансовый год на второй год Итого по КБК Итого в том числе: путем запроса котировок закупок у СМП и СОНО на первый год Размер аванса (процентов) Объект закупки НМЦ контракта, цена контракта, заключаемого с единственным поставщиком (тыс. рублей) Планируемые платежи (тыс. рублей) на плановый период Единица измерени я на текущий финансовый год на первый год на второй год Периодичность или количество этапов поставки товаров, выполнения работ, оказания услуг 12 13 14 15 16 17 18 19 20 Х Х X Х Х X X X X Способ определения поставщика (подрядчика, исполнителя) … 21 22 23 2432 Х Х X Х Х X X X X исполнения контракта Планируемый срок окончания исполнения контракта (месяц, год) на плановый период Планируемый срок начала осуществления закупки (месяц, год) Количество (объем) закупаемых товаров, работ, услуг заявки последующие годы всего Размер обеспе чения наименование План график закупок: требования к форме * 14
Особенности формирования Информация о закупках, указывается одной строкой по каждому включенному в состав идентификационного кода закупки коду бюджетной классификации Российской Федерации в размере годового объема финансового обеспечения в отношении каждого из следующих объектов закупок: а) лекарственные препараты; б) товары, работы или услуги на сумму, не превышающую 100 тыс. рублей (в случае заключения заказчиком контракта в соответствии с пунктом 4 части 1 статьи 93 Федерального закона); в) товары, работы или услуги на сумму, не превышающую 400 тыс. рублей (в случае заключения заказчиком контракта в соответствии с пунктом 5 части 1 статьи 93 Федерального закона); г) услуги, связанные с направлением работника в служебную командировку, (в случае заключения заказчиком контракта в соответствии с пунктом 26 части 1 статьи 93 Федерального закона); д) преподавательские услуги, оказываемые физическими лицами; е) услуги экскурсовода (гида), оказываемые физическими лицами. 15
Обоснование закупок (ст. 18 Закона № 44 -ФЗ) Приложение План закупок/ План-график закупок …. Обоснование закупки – отдельный документ, являющийся приложением к плану закупок, фото плану графику закупок. 1. При составлении плана закупок: - обоснование соответствия планируемой закупки цели ее осуществления с учетом утвержденных требований к закупаемым заказчиком товарам, работам, услугам (в том числе предельной цены товара, работы, услуги) и (или) нормативных затрат на обеспечение функций органов власти 2. При составлении плана-графика закупок: - обоснование начальной (максимальной) цены контракта - обоснование способа определения поставщика (подрядчика, исполнителя - дополнительные требования к участникам закупки (при наличии) 16
Наименование мероприятия программы, наименование функции, полномочия Обоснование соответствия объекта и (или) объектов закупки мероприятию программы, функциям, полномочиям Наименование, дата принятия и номер НПА по нормированию 2 Наименование программы в случае, если закупка планируется в рамках указанной программы изменения плана закупок) 1 ИКЗ Наимено вание объекта и (или) объектов закупки № п/п Постановление Правительства Российской Федерации от 5 июня 2015 г. № 555 ФОРМА обоснования закупок товаров, работ и услуг для обеспечения государственных и муниципальных нужд при формировании и утверждении ПЛАНА ЗАКУПОК Вид документа (базовый (0); измененный (порядковый код изменения 3 4 5 6 7 17
№ п/ ИКЗ п 1 2 Наименование объекта закупки НМЦК Наименование метода определения и обоснования НМЦК Обоснование невозможности применения для определения и обоснования НМЦК методов, указанных в части 1 статьи 22 ФЗ 44, а также обоснование метода определения и обоснования НМЦК Обоснование НМЦК в порядке, установленном статьей 22 ФЗ 44 Способ определения поставщика (подрядчика, исполнителя) Обоснование выбранного способа определения поставщика (подрядчика, исполнителя) Обоснование дополнительных требований к участникам закупки (при наличии таких требований) ФОРМА обоснования закупок товаров, работ и услуг для обеспечения государственных и муниципальных нужд при формировании и утверждении ПЛАНА-ГРАФИКА ЗАКУПОК Вид документа (базовый (0); измененный (порядковый код изменения плана-графика закупок) изменения 3 4 5 6 7 8 9 10 18
КОНТРОЛЬ !!! Части 5 и 6 статьи 99 Федерального закона № 44 ФЗ Федеральный орган исполнительной власти, осуществляющий правоприменительные функции по кассовому обслуживанию исполнения бюджетов бюджетной системы Российской Федерации, финансовые органы субъектов Российской Федерации и муниципальных образований, органы управления государственными внебюджетными фондами осуществляют контроль за: 1) соответствием информации об объеме финансового обеспечения, включенной в планы закупок, информации об объеме финансового обеспечения для осуществления закупок, утвержденном и доведенном до заказчика; 2) соответствием информации об идентификационных кодах закупок и об объеме финансового обеспечения для осуществления данных закупок, содержащейся: а) в планах-графиках, информации, содержащейся в планах закупок; б) в извещениях об осуществлении закупок, в документации о закупках, информации, содержащейся в планах-графиках; в) в протоколах определения поставщиков (подрядчиков, исполнителей), информации, содержащейся в документации о закупках; г) в условиях проектов контрактов, направляемых участникам закупок, с которыми заключаются контракты, информации, содержащейся в протоколах определения поставщиков (подрядчиков, исполнителей); д) в реестре контрактов, заключенных заказчиками, условиям контрактов. Порядок осуществления контроля устанавливается Правительством Российской Федерации. 3/19/2018
Нормативные правовые акты в сфере контроля Правительство РФ Проект Постановления Правительства РФ «О порядке осуществления контроля и действий органов контроля при выявлении несоответствия контролируемой информации» Минфин РФ Разрабатывает и утверждает Приказ Минфина РФ «Общие требования к порядку взаимодействия органа контроля при осуществлении контроля с субъектами контроля» (включая формы направления субъектами контроля сведений) Приказ Минфина РФ «Порядок взаимодействия Федерального казначейства при осуществлении контроля с субъектами контроля» (включая формы направления субъектами контроля сведений) Финансовые органы субъектов Российской Федерации (муниципальных образований) На основании вышеуказанных общих требований разрабатывают и утверждают «Порядок взаимодействия органа контроля при осуществлении контроля с субъектами контроля» 20
Формирование планов закупок В план закупок включается информация о новых закупках, в целях осуществления которых в очередном финансовом году планируется: - разместить извещения; - направить приглашения принять участие в определении поставщика (подрядчика, исполнителя); - заключить контракты с единственным поставщиком (подрядчиком, исполнителем) Пример: формирование плана закупок оплата закупка извещение 2016 год 2015 год 1 июля (1 августа) дата утверждения плана закупок (в течение 10 дней после доведения ЛБО) - 2017 год последующие годы включается в план закупок на 2014 -2016 годы в план закупок на 2015 -2016 годы и в планы закупок на последующие годы (в том числе на 2018 -2020 годы) не включается 21
Формирование планов графиков закупок В план-график закупок включается информация о новых закупках, в целях осуществления которых в очередном финансовом году планируется: - разместить извещения; - направить приглашения принять участие в определении поставщика (подрядчика, исполнителя); - заключить контракты с единственным поставщиком (подрядчиком, исполнителем) Пример: формирование плана-графика оплата закупка извещение 2016 год 2015 год дата утверждения плана-графика (в течение 10 дней после доведения ЛБО) - 2017 год последующие годы (общая сумма) включается в план-график на 2014 год в план-график на 2015 год и в планыграфики на последующие годы (в том числе на 2018 год) не включается 22
Нормирование закупок в контрактной системе в сфере закупок (статья 19 Закона № 44 -ФЗ) Виды нормирования Требования к объектам закупок Товары, работы, услуги и (или) Нормативные затраты Обеспечение функций органов власти 23
Нормирование закупок в сфере закупок: нормативноправовое регулирование Правительство Российской Федерации общие требования к порядку принятия актов о нормировании в сфере закупок общие требования: - к товарам, работам, услугам (в том числе к предельным ценам) - к определению нормативных затрат Постановление Правительства РФ от 18. 05. 2015 N 476 "Об утверждении общих требований к порядку разработки и принятия правовых актов о нормировании в сфере закупок, содержанию указанных актов и обеспечению их исполнения" Постановление Правительства РФ от 13. 10. 2014 N 1047 "Об общих требованиях к определению нормативных затрат на обеспечение функций государственных органов, органов управления государственными внебюджетными фондами и муниципальных органов" Постановление Правительства РФ от 02. 09. 2015 N 926 "Об утверждении Общих правил определения требований к закупаемым заказчиками отдельным видам товаров, работ, услуг (в том числе предельных цен товаров, работ, услуг)" 24
Требования в рамках публично-правового образования (Правительство РФ, ВИОГВ субъектов РФ, местные администрации МО) требования к порядку принятия актов о нормировании в сфере закупок ФЕДЕРАЛЬНЫЕ НУЖДЫ требования: - к товарам, работам, услугам (в том числе к предельным ценам) - к определению нормативных затрат Постановление Правительства РФ от 19. 05. 2015 N 479 "Об утверждении требований к порядку разработки и принятия правовых актов о нормировании в сфере закупок для обеспечения федеральных нужд, содержанию указанных актов и обеспечению их исполнения" Постановление Правительства РФ от 02. 09. 2015 N 927 "Об определении требований к закупаемым федеральными государственными органами, органами управления государственными внебюджетными фондами Российской Федерации, их территориальными органами и подведомственными им казенными и бюджетными учреждениями отдельным видам товаров, работ, услуг (в том числе предельных цен товаров, работ, услуг)" (вместе с "Правилами определения требований к закупаемым федеральными государственными органами, органами управления государственными внебюджетными фондами Российской Федерации, их территориальными органами и подведомственными им казенными и бюджетными учреждениями отдельным видам товаров, работ, услуг (в том числе предельных цен товаров, работ, услуг)") Постановление Правительства РФ от 20. 10. 2014 N 1084 "О порядке определения нормативных затрат на обеспечение функций федеральных государственных органов, органов управления государственными внебюджетными фондами Российской Федерации, в том числе подведомственных им казенных учреждений" (вместе с "Требованиями к определению нормативных затрат на обеспечение функций федеральных государственных органов, органов управления государственными внебюджетными фондами Российской Федерации, в том числе подведомственных им казенных учреждений") 25
Нужды субъектов РФ и муниципальные нужды Высшие исполнительные органы государственной власти субъектов Российской Федерации, местные администрации утверждают: • требования к порядку разработки и принятия правовых актов о нормировании в сфере закупок, содержанию указанных актов и обеспечению их исполнения; • правила определения требований к закупаемым государственными органами, муниципальными органами, соответственно их территориальными органами и подведомственными указанным органам казенными учреждениями и бюджетными учреждениями отдельным видам товаров, работ, услуг (в том числе предельные цены товаров, работ, услуг) подлежат обязательному предварительному обсуждению на заседаниях общественных советов при государственных органах, органах управления государственными внебюджетными фондами, муниципальных органах • правила определения нормативных затрат на обеспечение функций государственных органов, муниципальных органов (включая соответственно территориальные органы и подведомственные казенные учреждения) ГРБС (Государственные органы, органы управления государственными внебюджетными фондами, муниципальные органы) утверждают: • требования к закупаемым государственными органами, органами управления государственными внебюджетными фондами, муниципальными органами, их территориальными органами (подразделениями) и подведомственными указанным органам казенными учреждениями и бюджетными учреждениями отдельным видам товаров, работ, услуг (в том числе предельные цены товаров, работ, услуг) подлежат обязательному предварительному обсуждению на заседаниях общественных советов при государственных органах, органах управления государственными внебюджетными фондами, муниципальных органах • нормативные затраты на обеспечение функций государственных органов, органов управления государственными внебюджетными фондами, муниципальных органов, и подведомственных им казенных учреждений 26
Нормирование затрат в контрактной системе в сфере закупок Нормативные затраты – определение предельных объемов затрат в денежном выражении на обеспечение функций конкретного должностного лица (групп должностных лиц) Требования к товарам (работам, услугам) – определение значение свойств товара, которые обуславливают его пригодность для эксплуатации в целях оказания государственных (муниципальных) услуг, выполнения функций Формулы расчета учитывают: • нормативы материально технического обеспечения органов; • сроки эксплуатации основных средств; • численность работников; • остатки основных средств и материальных запасов • цену единицы продукции (работ, услуг) Требования должны определять свойства товара: • функциональные; • эргономические; • эстетические; • технологические; • экологические; • надежности; • безопасности 27
НОРМАТИВНЫЕ ЗАТРАТЫ Требования к определению нормативных затрат государственные органы распространяются органы управления государственными внебюджетными на: фондами муниципальные органы } территориальные органы и подведомственные указанным органам казенные учреждения 28
НОРМАТИВНЫЕ ЗАТРАТЫ Подгруппа 240 Элемент 244 Нормативные затраты на информационно коммуникационные технологии Группа ВР 200 Группировка нормативных затрат (Отнесение затрат к одному из видов затрат, осуществляется в соответствии с положениями правового акта Министерства финансов Российской Федерации, регулирующего порядок применения бюджетной классификации Российской Федерации) прочие затраты на транспортные услуги затраты по договору об оказании услуг перевозки (транспортировки) грузов затраты на оплату услуг аренды транспортных средств затраты на услуги связи затраты на капитальный ремонт государственного имущества 29
Нормирование затрат в контрактной системе в сфере закупок К затратам, связанным с закупкой относятся: - затраты на закупку горюче-смазочных материалов, вещевого обеспечения органов в сфере национальной безопасности, правоохранительной деятельности и обороны вне рамок ГОЗ 222 226 - затраты на закупку в целях формирования государственного материального резерва как в рамках, так и вне рамок ГОЗ 231 232 - затраты на научно-исследовательские и опытно-конструкторские работы 241 - затраты на информационно-коммуникационные технологии 242 - затраты на капитальный ремонт государственного (муниципального) имущества 243 - затраты на финансовое обеспечение строительства, реконструкции (в том числе с элементами реставрации), технического перевооружения объектов капитального строительства или на приобретение объектов недвижимого имущества 400 - затраты на дополнительное профессиональное образование работников 244 - прочие затраты (в том числе затраты на закупку товаров, работ, услуг в целях оказания государственных (муниципальных ) услуг (выполнения работ) и реализации государственных (муниципальных) функций) 244 30
Применение нормативных затрат при обосновании бюджетных ассигнований на закупки Формы ОБАС (в части финансового обеспечения закупок товаров, работ, услуг) Показатели формы ОБАС • информация об ОКПД • информация об объеме бюджетных ассигнований Нормативные затраты в части показателей: • норматива количества • норматива цены (формула позволяет подтвердить необходимость осуществления закупки по соответствующему ОКПД, а также предельный объем бюджетных ассигнований на закупку) 31
Форма ОБАС (в части сведений о закупках товаров, работ, услуг) 02. 100 32
33
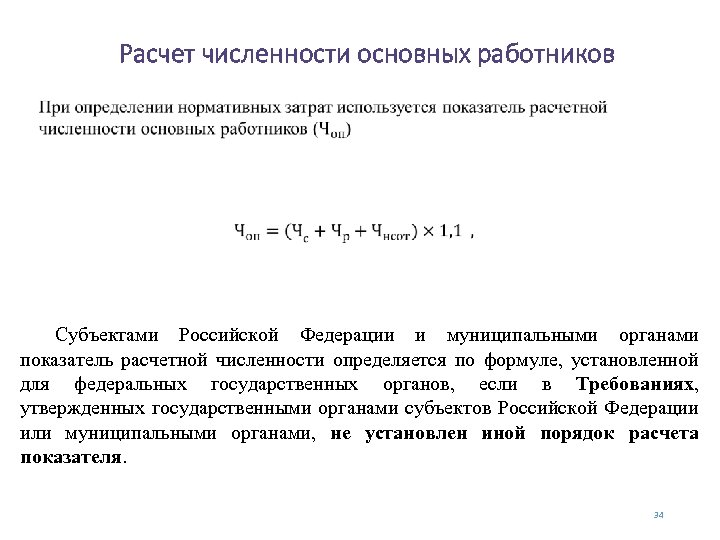
Расчет численности основных работников Субъектами Российской Федерации и муниципальными органами показатель расчетной численности определяется по формуле, установленной для федеральных государственных органов, если в Требованиях, утвержденных государственными органами субъектов Российской Федерации или муниципальными органами, не установлен иной порядок расчета показателя. 34
Нормирование затрат на обеспечение функций. С применением Без применения норматива цены и норматив количества норматива цены и норматива количества Зам – затраты на приобретение МФУ Qi пм порог - установленное количество МФУ на основании нормативов обеспечения Qi пм факт - количество МФУ, имеющихся на балансе учреждения Pi пм - цена приобретения МФУ на основании нормативов обеспечения ГРБС установлено следующие нормативы обеспечения Норматив количества – 1 шт на 4 человек Норматив цены – не более 7 000 руб. /шт. Цена 1 МФУ должна быть рассчитана в соответствии со ст. 22 ФЗ 44!!!!! Затраты на Вид «Прочие затраты» Группа «Затраты на приобретение материальных запасов» : • нормативные затраты на приобретение бланочной продукции; • нормативные затраты на приобретение канцелярских принадлежностей; • нормативные затраты на приобретение хозяйственных товаров и принадлежностей; • нормативные затраты на приобретение горюче-смазочных материалов; • нормативные затраты на приобретение запасных частей для транспортных средств; • нормативные затраты на приобретение материальных запасов для нужд гражданской обороны; определяются по фактическим затратам в отчетном финансовом году 35
Нормативы цены и нормативы количества товаров, работ, услуг Нормативом цены является отражаемая в рублях стоимость единицы продукции (работ, услуг). Устанавливая норматив цены, ГРБС руководствуется положениями ст. 22 Федерального закона № 44 -ФЗ !!!!!! (п. 23 ППРФ № 1047) Норматив цены устанавливается в зависимости от категорий или групп должностей, если товары, работы, услуги, в отношении которых определяются нормативные затраты, включены в перечень, установленный п. 5 Требований (ППРФ № 1084): а) количества абонентских номеров пользовательского (оконечного) оборудования, подключенного к сети подвижной связи; б) цены услуг подвижной связи с учетом нормативов, предусмотренных приложением N 1 к Правилам; в) количества SIM карт; г) цены и количества принтеров, многофункциональных устройств и копировальных аппаратов (оргтехники); д) количества и цены средств подвижной связи с учетом нормативов, предусмотренных приложением N 1 к Правилам; е) количества и цены планшетных компьютеров; ж) количества и цены носителей информации; 36 и т. д.
НОРМАТИВ КОЛИЧЕСТВА НАПРИМЕР вид затрат «Затраты на информационно коммуникационные технологии» группа «Затраты на приобретение основных средств» затраты на приобретение принтеров норматив количества может быть определен следующим образом: Категория должностей Норматив количества принтеров Высшая группа должностей гражданской 1 комплект на 1 работника службы категории «руководители» , «помощники (советники) Категории должностей, не отнесенные к 1 комплект на отдел в составе высшей группе должностей гражданской структурного подразделения при службы категории «руководители» , численности работников в отделе до 5 «помощники (советники)» человек включительно и 1 комплект на каждые 5 работников в случае превышения указанной численности, но не менее 1 комплекта на каждый кабинет 37
38
№ п/п Наимено вание закупки 1 МФУ Формула расчета нормативных затрат 20 1 шт 5 на 4 чел. 3 3 В 2016 г. Заканч иваетс я срок полезн ого исполь зовани я 1 МФУ. затраты Цена за единицу товара Количество товара, которое необходимо приобрести в плановом периоде Фактическое количество товара (на балансе) Требуемое количество товара с учетом штатной численности Нормативное количество товара (устанавливается ГРБС) Штатная численность Примеры расчета нормативных затрат 7000 21000 39
КВР Наименование расходов Объем лимитов бюджетных обязательств отчетного финансового года 2016, руб. 244 приобретение бланочной продукции приобретение канцелярских принадлежностей; 200 000 100 000 400 000 500 000 приобретение хозяйственных товаров и принадлежностей; приобретение горюче-смазочных материалов; 150 000 1 200 000 1 300 000 Затраты на 2017 год, руб. Вид «Прочие затраты» Группа «Затраты на приобретение материальных запасов» приобретение запасных частей для 700 000 транспортных средств; 700 000 приобретение материальных запасов для нужд гражданской обороны; Итого 300 000 2 950 000 40
Примеры по нормированию затрат I Вид затрат: затраты на информационно-коммуникационные технологии Группа затрат: затраты на содержание имущества Нормативные затраты: затраты техническое обслуживание и регламентно- профилактический ремонт вычислительной техники определяются по формуле Зрвт = рвт × Р где, рвт принимает значения, указанные в приложении № 1; Р рвт принимает значения, указанные в приложении № 1; Приложение № 1 рвт Р рвт Вид рабочих станций Рабочая станция руководителя структурного подразделения 10 1100 руб. Рабочая станция специалиста, за исключением специалиста службы поддержки 50 1200 руб. Рабочая станция специалиста службы поддержки 500 700 руб. 41
II Вид затрат: затраты на информационно-коммуникационные технологии Группа затрат: затраты на приобретение основных средств Нормативные затраты: затраты на приобретение рабочих станций определяются по формуле Зрст = ( рст предел − рст факт) × рст где, рст предел принимает значения, определенные в соответствии исходя из расчетной численности по соответствующей категории должностей в соответствии с приложением № 2. рст факт - фактическое количество рабочих станций. рст принимает значения для соответствующей должности в соответствии с приложением № 2. Норматив количества Предельное Норматив количество цены 2 рабочих станции на 1 министра 2 30000 руб. 1 рабочая станция на 1 заместителя министра 6 25000 руб. 1 рабочая станция на 1 директора (заместителя 40 23000 руб. директора) департамента 1 рабочая станция на 1 гражданского служащего, 700 20000 руб. отнесенного к категории «помощники (советники)» , 42 «специалисты» , «обеспечивающие специалисты»
III Вид затрат: прочие затраты Группа затрат: затраты на услуги связи, не отнесенные к затратам на услуги связи в рамках затрат на информационно-коммуникационные технологии Нормативные затраты: затраты на оплату услуг почтовой связи определяются по формуле Зп = п п × Р где, п принимает значение, не превышающее 1 000 тыс. ; п принимает среднее значение, не превышающее 35 руб. 43
ТРЕБОВАНИЯ К ОБЪЕКТУ ЗАКУПКИ Требования к объекту государственные органы закупки распространяются органы управления на: государственными внебюджетными фондами муниципальные органы } автономные учреждения, государственные, муниципальные унитарными предприятиями в части закупок товаров, работ, услуг в соответствии с частью 4 статьи 15 Федерального закона № 44 -ФЗ территориальные органы и подведомственные указанным органам казенные учреждения и бюджетные учреждения 44
Структура требований к объекту закупки Требования к объекту закупки Обязательный перечень Ведомственный перечень Вид товара (работ, услуги) – соответствует 6 -значному коду позиции по ОКПД Формируют ВОИВ (местная администрация) • в соответствии с критериями, определенными Общими требованиями, и в порядке, определенном Требованиями Формирует ГРБС • с критериями, определенными Общими требованиями, и в порядке, определенном Требованиями; • виды товаров, работ, услуг, указанные в обязательном перечне 45
Обязательный перечень включает: 1) ноутбуки, планшетные компьютеры (30. 02. 12); 2) компьютеры персональные настольные, рабочие станции (30. 02. 15); 3) принтеры, сканеры, МФУ (30. 02. 16); 4) телефоны мобильные (32. 20. 11); 5) автомобили легковые (34. 10. 22); 6) средства автотранспортные для перевозки 10 человек и более (34. 10. 30) 7) средства автотранспортные грузовые (34. 10. 41); 8) мебель для сидения с металлическим каркасом (36. 11); 9) мебель для сидения с деревянным каркасом (36. 11. 12); 10) мебель металлическая для офисов, административных помещений, учебных заведений, учреждений культуры и т. п. (36. 12. 11); 11) мебель деревянная для офисов, административных помещений, учебных заведений, учреждений культуры и т. п. (36. 12); 46
Форма обязательного перечня N п/п Код Наименован по ие ОКПД отдельного вида товаров, работ, услуг Единица измерения Требования к потребительским свойствам (в том числе качеству) и иным характеристикам, утвержденные Правительством Российской Федерации Требования к потребительским свойствам (в том числе качеству) и иным характеристикам, утвержденные федеральным государственным органом, органом управления государственным внебюджетным фондом Российской Федерации код по наиме характер значение обоснование функцио ОКЕИ новани истика е истика характеристик отклонения нальное е характер и значения назначе истики характеристик ние <*> и от утвержденной Правительство м Российской Федерации Отдельные виды товаров, работ, услуг, включенные в перечень отдельных видов товаров, работ, услуг, утвержденным постановлением Правительства Российской Федерации от 2 сентября 2015 г. N 927 1. Дополнительный перечень отдельных видов товаров, работ, услуг, 1. x x x 47 x
N п/п Код по ОКПД Наименование отдельного вида товаров, работ, услуг Требования к потребительским свойствам (в том числе качеству) и иным характеристикам (в том числе предельные цены) отдельных видов товаров, работ, услуг характеристика единица измерения значение характеристики код по наименова ОКЕИ ние центральный аппарат должности категории "руководители" руководитель иные или заместитель или (заместитель должно руководителя заместитель руководителя) сти федерального руководителя структурного государственног федерального подразделения о органа государственно федерального го органа государственного органа 1. 30. 02. 12 размер и тип экрана, вес, тип Машины процессора, частота вычислительные процессора, размер электронные цифровые оперативной памяти, объем Пояснения по требуемой накопителя, тип жесткого продукции: ноутбуки, диска, предустановленное программное обеспечение, планшетные предельная цена компьютеры 5. 34. 10. 22 Автомобили легковые 6. 34. 10. 30 Средства автотранспортные мощность двигателя, для перевозки 10 человек и комплектация более мощность двигателя, 251 лошадиная не более 200 сила комплектация, предельная цена рубль 383 не более 2, 5 не более 1, 5 млн. 2 млн. 48
Ограничения для субъектов Российской Федерации и муниципальных образований Требования (в том числе предельные цены), установленные для федеральных нужд Требования (в том числе предельные цены), установленные для субъектов Российской Федерации и муниципальных образований 49
Критерии отбора вида товара (работы, услуги) для включения в перечень Критерии и их значения, а также порядок применения определяются Правительством РФ, ВИОГВ субъектов РФ, местными администрациями МО Обязательные критерии: Доля расходов по на приобретение товаров (работ, услуг), относимых на соответствующий ОКПД в общем объеме расходов на закупки; Доля количества контрактов на приобретение ТРУ (количества (объема) приобретаемых ТРУ в общем количестве контрактов (количестве (объеме) приобретаемых ТРУ). 50
Использование критериев на примере федерального перечня Объект закупки включается в Ведомственный перечень, если объект закупки удовлетворят следующей формуле: Доля расходов _______________ Общий объем расходов + Доля количества (объема) _________________ Общее количество(объем) > 20% Органы власти при формировании Ведомственного перечня вправе включить в него дополнительно: • отдельные виды товаров, работ, услуг, не указанные в Обязательном перечне; • характеристики товаров, работ, услуг, не включенные в Обязательный перечень; • установить в случаях, установленных Требованиями, значения количественных и (или) качественных показателей характеристик, отличающихся от значений, содержащихся в Обязательном перечне. При этом такие значения должны быть обоснованы. Обоснование значений характеристик товаров, отличающихся от значений, содержащихся в Обязательном перечне, осуществляется в том числе с использованием функционального назначения товара. 51
Форма ведомственного перечня Код по Наиме ОКПД нован ие объек та закупк и Требования к качеству потребительским свойствам и иным характеристикам Требования утвержденные Правительством Российской Федерации Требования, утвержденные органом власти Харак терис тика Характерист ика Значени е характе ристики Значение характер истики Обоснование отклонения Функцион альное назначен ие Отдельные виды товаров, работ, услуг, включенные в Обязательный перечень Дополнительный перечень отдельных видов товаров, работ, услуг определенный федеральным государственным органом, органом управления государственным внебюджетным фондом Российской Федерации 52
2aa07dc440644ad1cb981437b4d2120f.ppt