02c1dc0ba0bfbbd3bb6be51e9730c0ed.ppt
- Количество слайдов: 30
Правовое обеспечение бизнеса
1. Идентификация экономический субъектов по правовым признакам в западной экономике
• В западных странах существуют 3 основные организационно-правовые формы хозяйственной деятельности: • - частный бизнес без образования юридического лица • - товарищество • - корпорация
Частный бизнес • - меньше всего затрат на регистрацию • - прибыль облагается налогами как доход владельца • - предприниматель несет неограниченную ответственность по обязательствам бизнеса • - срок деятельности бизнеса ограничен жизнью собственника
Товарищество • • Виды: - Полные - Смешанные (коммандитные) Прибыль подлежит налогообложению, как персональный доход владельцев.
Корпорация • - юридическое лицо, независимое от собственников, вклады которых представлены в виде акционерного капитала. Т. е. собственники отделены от управления корпорацией.
2. Основные признаки образования юридического лица – субъекта экономической деятельности (по российскому законодательству)
Признаки юридического лица: • - имущественная обособленность • - самостоятельная имущественная ответственность • - самостоятельное выступление в гражданском обороте от своего имени • - организационное единство
Модели образования юридических лиц: • - Первая. Учредители передают юридическому лицу имущество и утрачивают вещные права на него. (Товарищества, хозяйственные общества, кооперативы) • - Вторая. Учредитель остается собственником имущества (Унитарные предприятия) • - на правах хозяйственного ведения • - на правах оперативного управления • -Третья. Юридическое лицо становится собственником имущества. Учредители никакими правами не обладают. (Общественные и религиозные организации, благотворительные фонды, объединения юридических лиц)
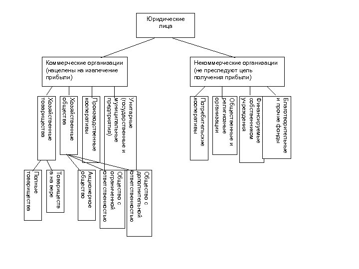
Классификация юридических лиц по целям осуществления деятельности • - Коммерческие – нацелены на извлечения прибыли. (Товарищества, хозяйственные общества, производственные кооперативы, унитарные предприятия) • - Некоммерческие – не преследуют цель получения прибыли. (Потребительские кооперативы, общественные и религиозные организации, финансируемые собственником учреждения, благотворительные фонды)
Юридические лица Некоммерческие организации (не преследуют цель получения прибыли) Коммерческие организации (нацелены на извлечение прибыли) Благотворительные и прочие фонды Финансируемые собственником учреждения Общественные и религиозные организации Потребительские кооперативы Унитарные (государственные и муниципальные предприятия) Производственные кооперативы Хозяйственные общества Хозяйственные товарищества Общество с дополнительной ответственностью Общество с ограниченной ответственностью Акционерное общество Товариществ а на вере Полные товарищества
3. Экономические субъекты – юридические лица
Хозяйственное товарищество • Виды: • - Полное товарищество • - Товарищество на вере (коммандитное)
Полное товарищество • Участники – индивидуальные предприниматели и (или) коммерческие организации. • Цель деятельности – коммерческая. • Складочный капитал. • Право на имущество: • участников – обязательственное • юридические лица – вещное • Ответственность по долгам: • участников – полная субсидиарная ответственность принадлежащим имуществом • юридические лица – всем принадлежащим имуществом
Товарищество на вере • Участники – индивидуальные предприниматели и (или) коммерческие организации (для полных товарищей); граждане и юр. лица (для коммандистов) • Цель деятельности – коммерческая. • Складочный капитал • Право на имущество юридического лица: • участников – обязательственное • юридического лица – вещное • Ответственность по долгам юридического лица: • участников – полная субсидиарная ответственность принадлежащим участникам имуществом; коммандитисты не отвечают по обязательствам, и их риск ограничен убытками в пределах внесенных вкладов • юридического лица – всем принадлежащим имуществом
Хозяйственное общество • - Акционерное общество • - Общество с ограниченной ответственностью • - Общество с дополнительной ответственностью
Акционерное общество • • Участники –граждане и юридические лица Цель деятельности – коммерческая. Уставный капитал Право на имущество юридического лица: участников – обязательственное юридического лица – вещное Ответственность по долгам юридического лица: участников – ответственность по обязательствам ограничена рисками в пределах стоимости принадлежащих им акций • юридического лица – всем принадлежащим имуществом
Общество с ограниченной ответственностью • • Участники –граждане и юр. лица Цель деятельности – коммерческая. Уставный капитал Право на имущество юридического лица: участников – обязательственное юридического лица – вещное Ответственность по долгам юр. лица: участников – ответственность по обязательствам ограничена рисками убытков в пределах сумм внесенных вкладов • юридического лица – всем принадлежащим имуществом
Общество с дополнительной ответсвенностью • • Участники –граждане и юридические лица Цель деятельности – коммерческая. Уставный капитал Право на имущество юридического лица: участников – обязательственное юридического лица – вещное Ответственность по долгам юридического лица: участников – субсидиарная солидарная ограниченная ответственность принадлежащим участникам имуществом; при банкротстве одного из участников погашается остальными участниками • юридического лица – всем принадлежащим имуществом
Производственный кооператив (артель) • Участники – граждан, не являющиеся предпринимателями, но участвующие в производственной деятельности. • Цель деятельности – коммерческая. • Паевый (уставный) фонд. • Право на имущество юридического лица: • участников – обязательственное • юридического лица – вещное • Ответственность по долгам юридического лица: • участников – субсидиарная солидарная ответственность по обязательствам принадлежащим участникам имуществом • юридического лица – всем принадлежащим имуществом
Потребительский кооператив • Участники – граждан и юридические лица (коммерческие и некоммерческие). • Цель деятельности – некоммерческая. • Паевый (уставный) фонд. • Право на имущество юридического лица: • участников – обязательственное • юридического лица – вещное • Ответственность по долгам юридического лица: • участников – субсидиарная солидарная ответственность по обязательствам в пределах невнесенной части дополнительного взноса каждого из членов • юридического лица – всем принадлежащим имуществом
Финансируемое собственником учреждение • Участники – государственные и муниципальные органы. • Цель деятельности – некоммерческая. • Смета. • Право на имущество юридического лица: • участников – вещное • юридического лица – оперативного управления • Ответственность по долгам юридического лица: • участников – при недостаточности денежных средств субсидиарную ответственность несет собственник имущества • юридического лица – находящимися в распоряжении денежными средствами
Унитарное (государственное или муниципальное) предприятие • - Основанное на праве хозяйственного ведения • - Основанное на праве оперативного управления (казенное)
Унитарное предпр. на праве хозяйственного ведения • Участники – государство (РФ) или муниципальные органы • Цель деятельности – коммерческая. • Уставный фонд. • Право на имущество юридического лица: • участников – вещное • юридического лица – хозяйственного ведения • Ответственность по долгам юридического лица: • участников – не отвечает по обязательствам • юридического лица – всем принадлежащим имуществом
Унитарное предприятие на праве оперативного управления • • Участники – государство (РФ). Цель деятельности – коммерческая. Уставный фонд. Право на имущество юридического лица: участников – вещное юридического лица – оперативного управления Ответственность по долгам юридического лица: участников – субсидиарная (дополнительная) ответственность РФ при недостаточности имущества казенного предприятия • юридического лица – всем принадлежащим имуществом
Общественные и религиозные организации (объединения) • • • Участники – граждане. Цель деятельности – некоммерческая. Смета. Право на имущество юридического лица: участников – никаких имущественных прав юридического лица – вещное Ответственность по долгам юридического лица: участников – не несут никакой ответственности юридического лица – всем принадлежащим имуществом
Фонды • Участники – граждане, юридические лица, публичноправовые образования. • Цель деятельности – некоммерческая. • Смета. • Право на имущество юридического лица: • участников – никаких имущественных прав • юридического лица – вещное • Ответственность по долгам юридического лица: • участников – не несут никакой ответственности • юридического лица – всем принадлежащим имуществом
Объединения юр. лиц • Участники – коммерческие и некоммерческие юр. лица. • Цель деятельности – некоммерческая. • Смета. • Право на имущество юридического лица: • участников – никаких имущественных прав • юридического лица – вещное • Ответственность по долгам юридического лица: • участников – субсидиарная (дополнительная) ответственность по долгам своим имуществом • юридического лица – ассоциация не несет ответственность по долгам входящих в нее организаций
4. Очередность удовлетворения исков инвесторов на имущество организации при ее ликвидации
Очередность удовлетворения претензий • • • • Первичные иски по обязательствам: - обеспеченным кредиторам с преимущественным правом на определенные активы - ликвидационные расходы - привилегированным кредиторам по: подоходному налогу НДС и акцизам государственному страхованию взносам в пенсионные фонды по оплате труда собственного персонала - обеспеченным кредиторам с нефиксированным правом на определенные активы - необеспеченным кредиторам Остаточные иски владельцев: - привилегированные акции - обыкновенные акции
02c1dc0ba0bfbbd3bb6be51e9730c0ed.ppt