Скачать презентацию Практическое занятие 9 Расчёт показателей производительности труда Скачать презентацию Практическое занятие 9 Расчёт показателей производительности труда

23. ПЗ9 опрос, задание 1.ppt

  • Количество слайдов: 16

Практическое занятие № 9 «Расчёт показателей производительности труда, их динамики» Учебное занятие 23 Практическое занятие № 9 «Расчёт показателей производительности труда, их динамики» Учебное занятие 23

Задание 1. Проведение опроса с помощью Power. Point. Презентации 1 Уровень производительности труда характеризуется Задание 1. Проведение опроса с помощью Power. Point. Презентации 1 Уровень производительности труда характеризуется показателями (перечислите их): 1. 2. 2

2 Приведите порядок расчёта: 1. Выработка (w) 2. Трудоёмкость изготовления единицы продукции (t) 3 2 Приведите порядок расчёта: 1. Выработка (w) 2. Трудоёмкость изготовления единицы продукции (t) 3

3 Анализ динамики средней производительности труда производится с помощью индексов: 1. 2. 3. (перечислите 3 Анализ динамики средней производительности труда производится с помощью индексов: 1. 2. 3. (перечислите их) 4

4 Индекс производительности труда переменного состава (порядок расчёта) 5 4 Индекс производительности труда переменного состава (порядок расчёта) 5

5 Индекс производительности труда переменного состава (Iw(перем. сост. ) ) показывает как изменилась … 5 Индекс производительности труда переменного состава (Iw(перем. сост. ) ) показывает как изменилась … 6

6 Индекс производительности труда постоянного состава (порядок расчёта) 7 6 Индекс производительности труда постоянного состава (порядок расчёта) 7

7 Индекс производительности труда постоянного состава показывает. . . 8 7 Индекс производительности труда постоянного состава показывает. . . 8

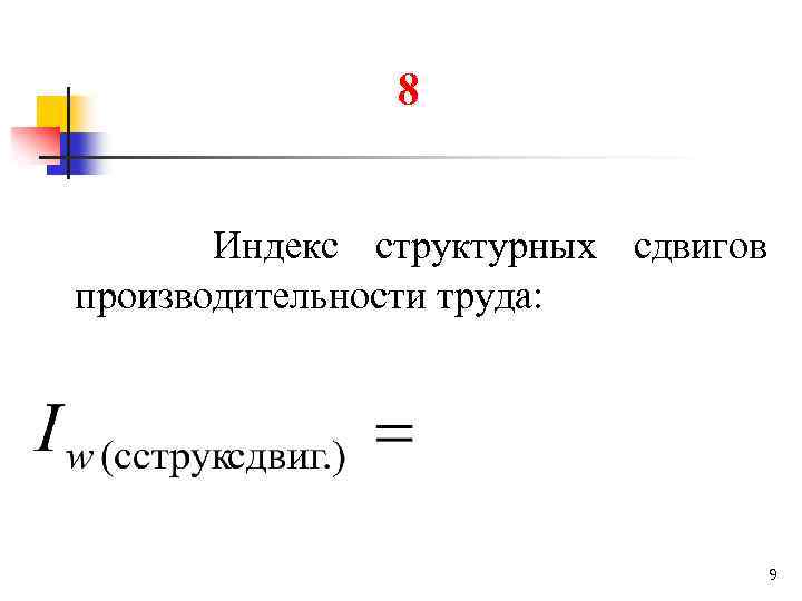
8 Индекс структурных сдвигов производительности труда: 9 8 Индекс структурных сдвигов производительности труда: 9

9 Индекс производительности труда структурных сдвигов показывает … 10 9 Индекс производительности труда структурных сдвигов показывает … 10

10 Произведение индекса постоянного состава на индекс структурных сдвигов, позволяет определить … 11 10 Произведение индекса постоянного состава на индекс структурных сдвигов, позволяет определить … 11

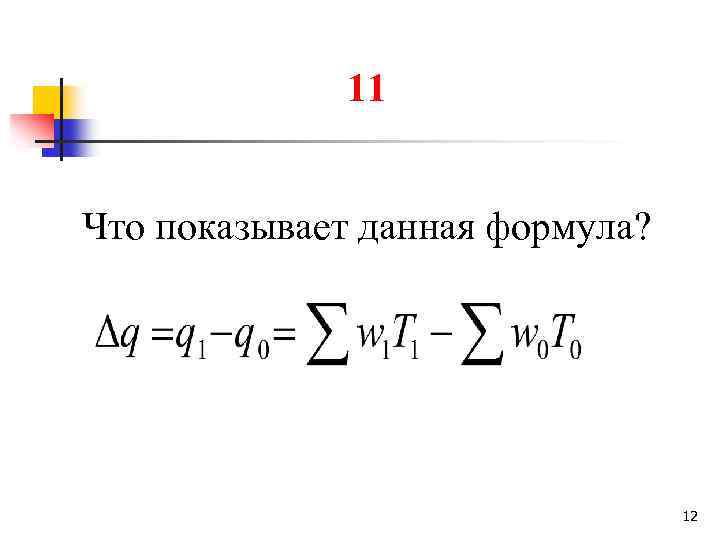
11 Что показывает данная формула? 12 11 Что показывает данная формула? 12

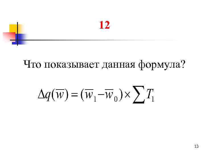
12 Что показывает данная формула? 13 12 Что показывает данная формула? 13

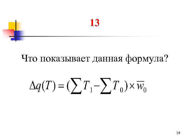
13 Что показывает данная формула? 14 13 Что показывает данная формула? 14

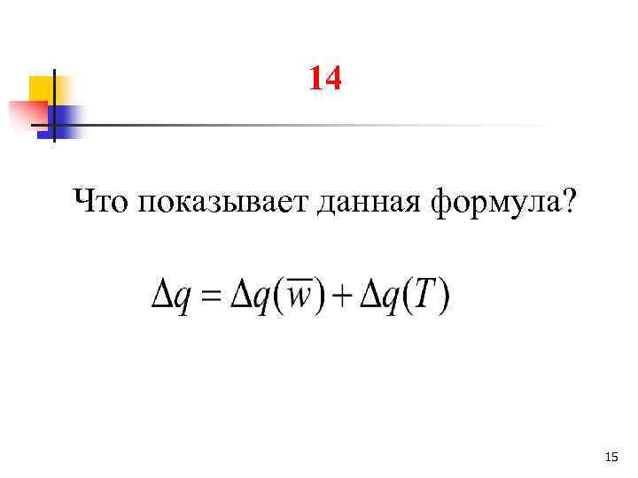
14 Что показывает данная формула? 15 14 Что показывает данная формула? 15

16 16