Скачать презентацию ПРАКТИЧЕСКОЕ ЗАНЯТИЕ 9 Электромагнитные волны их свойства Следствия Скачать презентацию ПРАКТИЧЕСКОЕ ЗАНЯТИЕ 9 Электромагнитные волны их свойства Следствия

ПЗ 9 ЛЕЧ.ppt

  • Количество слайдов: 6

ПРАКТИЧЕСКОЕ ЗАНЯТИЕ 9 Электромагнитные волны, их свойства Следствия из уравнений Максвелла: распространение электромагнитных волн ПРАКТИЧЕСКОЕ ЗАНЯТИЕ 9 Электромагнитные волны, их свойства Следствия из уравнений Максвелла: распространение электромагнитных волн (ЭМВ), свойства ЭМВ, скорость распространения ЭМВ, интенсивность ЭМВ. Смотри лекция 6

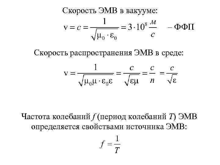
Скорость ЭМВ в вакууме: – ФФП Скорость распространения ЭМВ в среде: Частота колебаний f Скорость ЭМВ в вакууме: – ФФП Скорость распространения ЭМВ в среде: Частота колебаний f (период колебаний Т) ЭМВ определяется свойствами источника ЭМВ:

Источник – электромагнитный контур: Длина ЭМВ: Источник – электромагнитный контур: Длина ЭМВ:

Колебательный контур аппарата для терапевтической диатермии состоит из катушки индуктивности и конденсатора емкостью С Колебательный контур аппарата для терапевтической диатермии состоит из катушки индуктивности и конденсатора емкостью С = 30 мк. Ф. Определить индуктивность катушки, если частота генератора 1, 0 МГц. СИ: С = 30 мк. Ф = f = 1, 0 МГц =

В физиотерапии часто применяются электромагнитные волны с частотой 460 МГц. Определить длину волны в В физиотерапии часто применяются электромагнитные волны с частотой 460 МГц. Определить длину волны в воздухе (ε = 1) и в мягких тканях (ε = 1, 3). СИ: Воздух: Ткани:

На какой частоте суда передают сигнал бедствия, если по международному соглашению длина радиоволны SОS На какой частоте суда передают сигнал бедствия, если по международному соглашению длина радиоволны SОS равна 600 м? СИ: В микроволновой терапии используются ЭМВ в дециметровом диапазоне λ 1 = 65 см и сантиметровом диапазоне λ 2 = 12, 6 см. Определить частоты этих волн. СИ: λ 1 = 65, 0 см = λ 2 = 12, 6 см =