расчет потребности в электроэнергии.pptx
- Количество слайдов: 12
Практическая работа № 1 Расчет общей пиковой потребности в электроэнергии Выполнил: ст. гр. 4 МТ 01 Алиуллина Г. И. Преподаватель: доцент, кандидат технических наук Иванов Г. П.
Цель расчета: определить потребность в электроэнергии для строительной площадки. Задача: имеется строительная площадка, на которой работают строительные машины и механизмы с заданной мощностью, складские, прорабские и прочие помещения, необходимые для обслуживания и функционирования строительной площадки, в которых имеется искусственное освещение.
Группы потребителей электрической энергии Силовые потребители Рс Внутреннее освещение Ров Технологические нужды Рт Сварочные трансформаторы Рст Наружное освещение Рон
П о р я д о к р а с ч е т а 1. Определение потребителей электроэнергии и их мощности, Р 2. Расчет суммарной мощности силовых потребителей Рс 3. Расчет необходимой суммарной мощности для технологических нужд, Рт 4. Расчет суммарной мощности осветительных приборов внутреннего освещения, Ров 5. Расчет суммарной мощности осветительных приборов наружнего освещения, Рон 6. Расчет суммарной мощности сварочных трансформаторов, Рст 7. Выбор источника электроэнергии 8. Составление рабочей схемы электроснабжения строительной площадки
Исходные данные(по таблице 4 МУ): Ва. Силовые Внутренне ри- потребители, Рс освещение, Ро. в. ант 2 Кран Столоваягусеничный 19 м 2 СКГ-30/13 Поверхностный вибратор С-414 Бетононасос СБ-7 Наружное освещение, Ро. н. Территория строительства 820 м 2 Основные дороги 0. 4 км Прорабская, бытовые помещения – 46 м 2 Склады Аварийное открытые, освещениезакрытые-97 м 2 0. 3 км
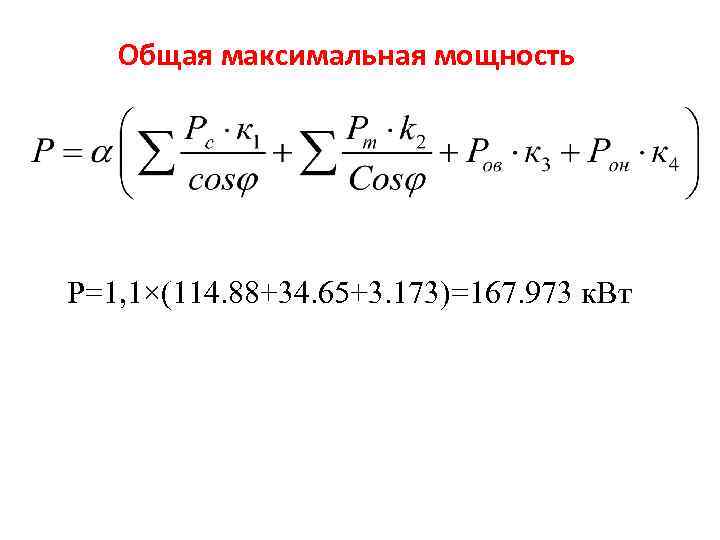
Расчетная формула где α - коэффициент, учитывающий потери мощности в сети (a = 1. 05 -1. 10); cos φ - коэффициент мощности; Рс - силовая мощность машины или установки, к. Вт; Pт - потребная мощность на технологические нужды, к. Вт; Pов - потребная мощность, необходимая для внутреннего освещения, к. Вт; Pон - потребная мощность, необходимая для наружного освещения, к. Вт; k 1, k 2, k 3, k 4 - коэффициенты спроса, зависящие от числа потребителей.
Ведомость расчета потребления электроэнергии Коэффици. Удель. мощн. Наименование Единица ент спроса, Количество на единицу потребителей измерения k 1, k 2, k 3, k 4 измерения 1 2 3 4 5 Силовые потребители Трансформ. мощность, к. Вт 6 7 0. 5 99. 5 0. 3 (приложение 2, (приложение (99. 5*0. 3)/0. 5=59. 7 ние 1, столбец 3) 1, столбец 2) столбец 3) Кран гусеничный СКГ-30/13 Шт 1 Поверхностный вибратор С-414 Шт 1 0. 7 0. 1 0. 4 (0. 7*0. 1)/0. 4=0. 175 Бетононасос. СБ-7 Шт 1 55 0. 1 (55*0. 1)/0. 1= 55 Столовая-19 Прорабская, бытовые помещения-46 Склады открытые, закрытые-97 Внутреннее освещение 75 19/100= (приложение 0. 8 0. 19 3, столбец 3) (приложение 1, столбец 2) 46/100= 50 0. 46 97/100= 0. 97 10 0. 5 (0. 19*75)*0. 8=11. 4 - 0. 46*50*0. 8=18. 4 (0. 97*10)*0. 5=4. 85
Таблица 1 освещение 1 Территория строительства Открытые складские площадки Основные дороги и проезды Второстепенные дороги и проезды Площадки земляных, бетонных и каменных работ Площадки электросварочных работ Площадки монтажных работ Аварийное освещение Ед. изм. Удель. мощность Кc cos φ 4 5 Наружное освещение 100 м² 0, 015 м² 0, 05 1 1 2 3 км км 5, 0 2, 5 1 1 100 м² 0, 08 1 1 100 м² 0, 5 1 1 100 м² км 0, 3 3, 5 1 1
Ведомость расчета потребления электроэнергии(продолжение) Коэффици. Единица Удель. мощн. на Наименование ент спроса, измерени Количество единицу потребителей k 1, k 2, k 3, k 4 я измерения 1 Территория строительства 820 м 2 Основные дороги-0. 4 км Аварийное освещение-0. 3 км 2 3 4 5 Наружное освещение 820/100=8. 2 0. 4 5 км 0. 3 3. 5 6 0. 015(таблица 1, презент. ) км Трансформ. мощность, к. Вт 7 8. 2*0. 015*1. 0 =0. 123 1. 0 - 0. 4*5*1. 0=2 0. 3*3. 5*1. 0= 1. 05
Общая максимальная мощность Р=1, 1×(114. 88+34. 65+3. 173)=167. 973 к. Вт
Подберем трансформатор (по приложению 4 МУ)
Выводы: 1) Расчет общей потребности строительной площадки в электроэнергии сводится к подсчету суммарной мощности силовых потребителей, технологических нужд, наружного и внутреннего освещения; 2) После проведения расчета был подобран трансформатор КТПМ-58 -320 мощностью 180 к. Вт
расчет потребности в электроэнергии.pptx