b46ab555ebca4ed6cb9ba9c5cf32e6f6.ppt
- Количество слайдов: 24
«Построение сечений многогранников» Выполнил: Назарова Г. А.
Содержание 1. Построение точки пересечения прямой с плоскостью. 2. Задачи на построение точки пересечения прямой и плоскости. 3. Построение сечения, параллельного данной прямой или данной плоскости. 4. Задачи на построение сечения, параллельного данной прямой или данной плоскости. 5. Построение сечений многогранников методом следов 6. Задачи на построение сечений многогранников методом следов 7. Используемые литература и программные обеспечения
Построение точки пересечения прямой с плоскостью • • • Построение точки пересечения прямой с плоскостью Цель решения задач – научиться строить точку пересечения прямой с плоскостью в различных ситуациях. Для построения точки пересечения данной прямой и плоскости в этой плоскости находят прямую, пересекающую данную – точка пересечения получается в пересечении этих прямых. Пример 1. M, N и K – точки на ребрах DB, DC и BC тетраэдра DABC. Постройте точку пересечения прямой MN и плоскости (АВС);
Построение точки пересечения прямой с плоскостью • Пример 2. M и N – точки на ребрах ВВ' и СС' параллелепипеда ABCDA'B'C'D'. Постройте точку пересечения прямой MN и плоскости (АВС):
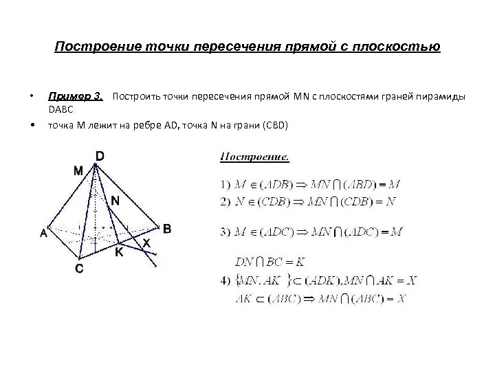
Построение точки пересечения прямой с плоскостью • • • Пример 3. Построить точки пересечения прямой MN с плоскостями граней пирамиды DABC точка М лежит на ребре AD, точка N на грани (СВD) а)
Построение точки пересечения прямой с плоскостью • Пример 4. Построить точку пересечения прямой MN с плоскостью грани АВС пирамиды DABC, если точка М лежит на грани (ADC) , N – на грани (BCD).
Построение точки пересечения прямой с плоскостью • • • Пример 5. Построить точку пересечения прямой MN с плоскостью грани ABD пирамиды DABC, если точка М лежит на грани (ADC) , N – на грани BCD. Построение:
• • Пример 6. Построить точку пересечения прямой MN с плоскостью грани ABCD призмы ABCDA'B'C'D'. М принадлежит ребру А'В', N – ребру DD'. Построение:
• • Пример 7. В прямой призме ABCDA'B'C'D' точка М лежит на грани АА'В'В, а точка N – на грани СС'D'D. Постройте точку пересечения прямой MN с плоскостью нижнего основания. Построение:
• • Пример 8. Дан параллелепипед ABCDA'B'C'D' , M – точка на ребре АВ. Постройте сечение параллелепипеда, проходящее через точку М параллельно плоскости АСС'. Построе ние: MN | | AC, NN' | | CC', MM' | | AA' MM'N'N – сечение.
• • Пример 9. Точка М лежит на ребре ВС параллелепипеда ABCDA'B'C'D'. Постройте сечение параллелепипеда плоскостью, проходящей через точку М параллельно плоскости ВDC'. Построен ие: MM' | | BD, M'M'' | | DC' MM'M'' – сечение .
• • Пример 10. М – точка на грани АА'В'В параллелепипеда ABCDA'B'C'D'. Постройте сечение параллелепипеда, проходящее через точку М и параллельно: а) плоскости ABCD б) грани ВВ'С'С Построение. • • • А''В''| | АВ и проходит через М К'К | | ВВ' и проходит через точку М В''С''| | ВС, С''D''| | CD, A''B''C"D" – сечение. К'К | | ВВ' и проходит через точку М К'L' | | B'C', L'L || CC', KK'L'L – сечение. •
• • в) плоскости ВDD‘ Построение. К'К | | ВВ' и проходит через точку М K'N' | | B'D', KN| | BD, KK'N'N – сечение.
• Пример 11. Постройте сечение тетраэдра SABC, проходящее через середины ребер АВ и ВС параллельно ребру SB. Докажите, что оно пересекает грани SAB и SBC по параллельным прямым • . Построение: LL'| | SB, KK'| | SB, LL'K'K – сечение.
• • • Пример 12. Построить сечение тетраэдра плоскостью DABC плоскостью, параллельной АВС и проходящей через точку а) М – середину АD б) N – точку внутри грани ABD Построение. MB'| | BA, MC'| | AC, MB'C' – сечение. В"А"| | ВА и проходит через N B"C"| | BC, A"B"C" – сечение.
• Пример 13 Постройте сечение параллелепипеда АВСDA'B'C'D' плоскостями, проходящими через: • • а) ребро СС' и точку М пересечения диагоналей грани АА'D'D б) точку N пересечения диагоналей грани ABCD параллельно плоскости АВ'С' • • Построение М'М"| | D'D (CC'), M"C, M'C, Построение Плоскость АВ'С'С, KL| | AD, KK'| | AB', LL'| | DC', CM'M"C' – сечение. • KK'L'L – сечение.
Построение сечений многогранников методом следов • Сечение выпуклого многогранника – выпуклый плоский многоугольник , вершины которого являются точками пересечения секущей плоскости с ребрами многогранника, а стороны – с его гранями. • Для построения сечения нужно найти прямые, по которым плоскость сечения пересекается с плоскостями граней многогранника. Чтобы построить такие прямые находят для каждой из них две точки, через них и проводят прямую пересечения. Построение таких точек рассмотрено в § 1. • Прямые пересечения секущей плоскости с плоскостями граней на чертеже называются следами секущей плоскости на плоскостях граней, отсюда и название метода. • В следующих задачах рассмотрю задачи, в которых точки, задающие секущую плоскость, принадлежат ребрам многогранника.
• Пример 14. На ребрах АВ, BD и CD тетраэдра ABCD отмечены точки М, N и Р. Построить сечение тетраэдра плоскостью MNP. • Возможны два случая. • • 1 случай Построение: PNAC = O, MOAB = K, KPNM – сечение. 2 случай Построение: PN| | AC, QM| | NP, QPNM – сечение.
• • • Задача 15. На ребрах АА', А'D' и D'C' параллелепипеда ABCD отмечены точки М, L и К. Построить сечение параллелепипеда плоскостью KLM. 1 случай 2 случай 3 случай Построение:
Пример 16. Даны точки М и N на ребрах BD и CD тетраэдра ABCD и точка К на грани АВС. Постройте сечение тетраэдра плоскостью MNK. Построение: Пример 17. Даны точка К на ребре DC тетраэдра ABCD и точки М и N на гранях АВС и АСD. Постройте сечение тетраэдра плоскостью MNK. Построение:
Используемые литература и программное обеспечение А. В Погорелов «Геометрия 10 -11» Л. С Атанасян «Геометрия 10 -11» С. М. Саакян, А. М. Гольдман и др. «Математика» Г. Дорофеев, М. Потапов «Математика для поступающих в вузы» А. Д. Ботвинников и др. «Черчение» Б. И. Аргунов, М. Б. Балк «Элементарная геометрия» Программы: Adobe Photoshop Компас-3 D LT V 9 «Живая геометрия» Power. Point


