Лекция 5..pptx
- Количество слайдов: 23
Построение чертежа конструкции женского мехового пальто К особенностям мехового производства можно отнести специфику формообразования меховых изделий (только за счёт конструктивных приёмов), увеличенные прибавки, раскрой изделий из готовых меховых пластин. Все эти особенности требуют наличия специальной методики конструирования.
В настоящее время существует очень мало таких методик: - методика построения меховой одежды, разработанная во ВНИИ меховой промышленности на базе методики ЦНИШП совместно с домом моделей меховой одежды, - и методика конструирования меховой одежды из шубно -меховой овчины Пармона на базе методики ЦОТШЛ. Особенностями этих методик является довольно сложная схема построения чертежей основы конструкции и построения рукавов, отличающихся нетехнологичными для меха формами срезов (они рассчитаны на получение изделий не очень объёмных форм, где Пспр не превышает 4, 5– 5, 0 см). Из-за этих недостатков данные методики не получили широкого распространения при изготовлении меховой одежды.
Сегодня мы рассмотрим методику конструирования меховой одежды, разработанную Ральфом Гросманном (Германия). В этой методике есть ряд существенных положительных моментов: • расчёт участков конструкции производится по довольно простым формулам; • методика предназначена для получения конструкций одежды мягких форм больших объёмов (со значительным углублением проймы); • упрощённая схема построения конструкции рукава на пройме; • возможность получения готовых лекал без проведения дополнительных построений. • исходная методика адаптирована к методике ЦОТШЛ
Также отличительной особенностью данной методики является то, что отдельные участки конструкции (получение нагрудной вытачки, формирование выпуклости на лопатки, построение задней половинки рукава) производятся с использованием приёмов технического моделирования, а не расчётным путём с последующим построением. Получаемые лекала имеют довольно простую форму, что повышает технологичность конструкции.
В предлагаемой методике построения рекомендуются следующие прибавки: • Пг = 8, 0 – 12, 0 см; • Пспр = 8, 0 – 10, 0 см; • Пшс = 1, 5 - 2, 0 см; • Пшп = 2, 0 – 3, 0 см.
Построение чертежа основы На исходной вертикали вниз от точки А откладывают расстояния, определяющие линии глубины проймы, талии, бёдер и низа: АГ = Впрз. II + Пдтс; АТ = Дтс. II + Пдтс; АН = Длина изделия; ТБ = Р/10 + 2, 0 см. От точки Т вправо откладывают отвод средней линии спинки: ТТ 1 = 1, 5 см. Точку А соединяют с точкой Т 1 прямой линией. На пересечении этой прямой с линиями глубины проймы, бёдер и низа соответственно ставят точки г, Б 1, Н 1.
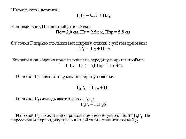
Ширина сетки чертежа: Г 1 Г 3 = Ог 3 + Пг ; Распределение Пг прибавке 1, 0 см: Пс = 2, 0 см, Пг = 2, 5 см; Ппр = 5, 5 см От точки Г вправо откладывают ширину спинки с учётом прибавки: ГГ 1 = Шс + Пшс. Боковой шов изделия ориентирован на середину ширины проймы: Г 1 Г 2 = Г 2 Г 3 = (Шпр + Ппр)/2. От точки Г 3 влево откладывают ширину полочки: Г 4 Г 3 = Шг. II + Пг От точки Г 3 откладывают отрезок Г 3 Г 6: Г 3 Г 6 = Г 4 Г 3/2 Из точки Г 6 вверх и вниз проводят перпендикуляр к линии Г 3 Г 4. На пересечении перпендикуляра с линией талии ставится точка Т 60
Горловина спинки От точки А вправо откладывают ширину горловины спинки: АА 1 = Дгс + Пш. гор. , где Дгс – длина горловины спинки, рассчитывается по формуле: Дгс = Ош/6, где Ош – обхват шеи. Глубина горловины спинки постоянна для всех размеров: А 1 А 2 = 2, 5 см.
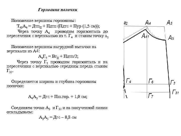
Горловина полочки Положение вершины горловины: Т 60 А 4 = Дтп. II + Пдтп (Пдтс + Пур (1, 5 см)); Через точку А 4 проводим горизонталь до пересечения с вертикалью из т. Г 4 и ставим точку а 2 Положение вершины нагрудной вытачки на вертикали из А 4: А 4 Г 7 = Вг. II + Пдтп/2; Через точку Г 7 проводим горизонталь и на пересечении с вертикалью середины переда ставим Г 31. Определяется ширина и глубина горловины полочки: А 4 А 3 = Дгс + Пш. гор. + 1, 0 см; Соединяем точки А 3 и Г 31 и на полученной линии откладываем: А 3 А 5 = Дгс – 0, 8 см
Построение плечевой линии спинки На пересечении горизонтали, проведённой из точки А, и вертикали, проведённой из точки Г 1, находим точку П. Вверх откладываем: ПП 12 = 1, 0 см (для типового наклона плеча); Точку А 2 соединяют с точкой П 12 прямой линией и на этой линии откладывают отрезок А 2 П 1: А 2 П 1 = Шп + Пшп (1, 0 -2, 5 см) Плечевой срез спинки может быть удлинен до 2 см при увеличении объема изделия в плечевом поясе. Как правило при этом проектируется плечевая накладка.
Построение плечевого среза полочки На вертикали Г 4 -а 2 откладываем отрезок Г 4 П 4, равный отрезку Г 1 П с чертежа спинки. Точку А 4 соединяют прямой линией с точкой П 4 и на этой линии откладывают отрезок А 4 П 5: А 4 П 5 = Шп Положение плечевой точки находится на пересечении двух дуг радиусами А 4 П 5 и Г 7 П 5 : А 4 П 5 = Шп; Г 7 П 5 = Впкп. II. Полученная точка П 5 является конечной плечевой точкой. Плечевой срез полочки, как и спинки может быть удлинен до 2 см при увеличении объема изделия в плечевом поясе. П 5 П 51 = 0 - 2, 0 см.
Углубление проймы Пройму углубляют на 8– 10 см: Г 1 Г 11 = Г 4 Г 41 = Г 2 Г 21 = 8, 0– 10, 0 см. Плавно оформляют линию проймы, соединяя точки П 1 (П 1 П 11 ), Г 1, Г 21 Плечевой шов переносят в сторону детали переда на 1 см. При этом получаются новые положения точек П 11; А 21; А 41; П 51.
Построение проймы Из точки Г 1 на спинке как из центра через точку Г 21 влево проводят дугу радиусом Г 1 Г 21. На ней от точки Г 21 по прямой откладывают 13 см и получают точку РЛ. Середину отрезка Г 21 РЛ соединяют вспомогательной прямой с точкой Г 1 и относительно этой прямой отображают пройму. На полочке построение аналогичное: из точки Г 4 проводят дугу радиусом Г 4 Г 21, по дуге откладывают 15 см вправо, середину полученного отрезка соединяют с точкой Г 4 и отображают пройму, получая точку РП.
Дополнительные преобразования При прямом силуэте в верхней меховой одежде рекомендуется по боковому срезу в точке Б 2 расширить полочку и спинку на 1 см. На спинке необходимо учитывать отвод средней линии спинки: Б 2 Б 21=1+ББ 1. Горловину полочки и спинки расширить в точках А 2 и А 4 на 1 см (на новых линиях плеча).
Построение передней половинки рукава Измеряем длину проймы выше исходной линии груди: Дпр = Г 1 П 11 + Г 4 П 51; Вок = Дпр/2 – Дпр/20. Из точки П 51 радиусом R 1 проводят дугу: R 1 = Вок – 5, 0 см Из точки Г 4 радиусом R 2 проводим вторую дугу: R 2 =3 * Ог. III/20 + 2 На пересечении двух дуг ставим точку О 11.
Соединив точки Г 4 и О 11, получаем линию ширины рукава под проймой. К этой линии проводим перпендикуляр из точки П 51 и откладываем длину рукава: П 51 М = Друк + (0 - 2, 0 см) удлинение плеча. Ширина рукава внизу: ММ 2 = Озап + 3, 5 см Оформить верхний срез рукава плавной кривой, отступив от точки О 11 влево на 0 – 2, 0 см. Точку М 2 и точку РП соединяем прямой линией.
Построение задней половинки рукава Скопировать на кальку переднюю половинку и приложить её к спинке, совмещая точки П 51 и П 11 с учётом переноса плечевого шва. Затем рукав расширить до совпадения точек РП и РЛ. Скорректировать окат рукава по точкам П 11 , П 3 , Г 1 , Рл. Ширина задней половинки рукава внизу рассчитывается по формуле: М 3 М 4 = ММ 2 + 2, 0 см Корректируем нижние срезы рукава в соответствии с полученной шириной.
Расширение низа изделия и моделирование нагрудной вытачки Спинка Для получения фалды исходный раствор плечевой вытачки переносят в горизонтальный подрез из точки У и закрывают на 0, 5 – 0, 7 см. Эта величина используется для расширения низа изделия. АУ = 10, 0 – 12, 0 см; УУ 1 = 10, 0 – 11, 0 см.
Полочка Рассекаем верхнюю часть полочки от точки А 41 до точки Г 7 и горизонтально через точку Г 7. Нагрудная вытачка получается путём поворота отрезка Г 3 А 5 отсеченного участка до совмещения с линией середины переда относительно точки Г 3. Левая сторона вытачки получается путём поворота линии проймы вокруг точки Г 40 таким образом, чтобы правая и левая стороны вытачки были равны другу. Вправо от линии середины переда откладывают ширину борта А 5 А 51.
Рукав. Для получения рукава мехового пальто полученные переднюю и заднюю половинки соединяют по верхнему срезу, совмещая и уравнивая линию низа. Вытачка, образующуюся по окату рукава, может быть в дальнейшем преобразована и разбита на 2, 3 небольшие вытачки.
Лекция 5..pptx