Постоянны электрически ток
1. Электрический ток 2. Сила тока. Плотность тока 3. Уравнение непрерывности 4. Электродвижущая сила. Напряжение 5. Закон Ома 6. Температурная зависимость удельного сопротивления проводника 7. Закон Джоуля-Ленца . 8. Расчет сложных цепей постоянного тока. Правила Кирхгофа. 2
1. Электрический ток – это направленное движение электрически заряженных частиц. Условия существования электрического тока 1. наличие свободных носителей зарядов 2. наличие электрического поля
2. Сила тока. Плотность тока. Количественная характеристика электрического тока – сила тока I. (1) (2) I – скаляр. В системе СИ [I] = ампер (А). в случае I = const, В случае неравномерного распределения I через поверхность проводника, необходимо ввести локальную характеристику эл. тока - плотность тока – j. (3) j – величина, численно равная силе тока через единичную площадку, перпендикулярную направлению переноса заряда. [ j ] = А/м 2
СВЯЗЬ ПЛОТНОСТИ ТОКА С ПАРАМЕТРАМИ ЗАРЯЖЕННЫХ ЧАСТИЦ, УЧАСТВУЮЩИХ В ПЕРЕНОСЕ. - средняя скорость упорядоченного движения носителя заряда - концентрация носителей заряда в веществе (4) (5) - вектор плотности тока, его направление совпадает со скоростью упорядоченного движения положительно заряженных носителей (частиц)
3. Уравнение непрерывности. На основании (3) и учитывая векторность плотности тока (5) имеем (6) - поток плотности тока через выделенную поверхность ? ? Вопрос? ? Ответ: - имеет ли поле источники и стоки - с помощью т. Гаусса (7) - т. Гаусса. Спец название - уравнение непрерывности для плотности тока. Свидетельствует: источники поля являются те точки среды, в которых происходит убыль Для постоянного тока (8)
4. Электродвижущая сила (ЭДС). Напряжение Необходимое условие существования постоянного тока – наличие ЭДС Сторонние силы – силы неэлектростатического происхождения. Работа этих сил по перемещению заряда А* - напряженность поля сторонних сил (9) - определение ЭДС (10) - определение напряжения (10) сторонние силы
УЧАСТКИ ЦЕПИ ОДНОРОДНЫЙ – не содержащий ЭДС НЕОДНОРОДНЫЙ – содержащий ЭДС ЗАМКНУТЫЙ В замкнутой цепи ЭДС равна циркуляции вектора напряженности сторонних сил
5. Закон Ома. причина U следствие связь? I (11) Для однородного изотропного проводника - закон Ома - электрическая проводимость, [ ] = Cм (сименс) чаще (12) - электрическое сопротивление, [R] = Ом (13) - удельное сопротивление материала проводника; =1/ - удельная проводимость материала проводника l S
Закон Ома для УЧАСТКОВ ЦЕПИ 1. ОДНОРОДНОГО 1 I R 2. НЕОДНОРОДНОГО 2 1 3. ЗАМКНУТОЙ ЦЕПИ R I , r + - I R , r + - 2
5. Закон Ома в дифференциальной форме. Для неоднородного проводника dl A d. S d. V (14) В случае, когда на заряд в окрестности т. А сторонние силы не действуют (15)
6. Температурная зависимость удельного сопротивления проводника α – температурный коэффициент сопротивления диапазон параметров сверхпроводящего состояния 1 ост Тк Н – напряженность магнитного поля Т 1 - обычные проводники 2 - сверхпроводники Объяснение явления сверхпроводимости базируется на основе квантовых представлений
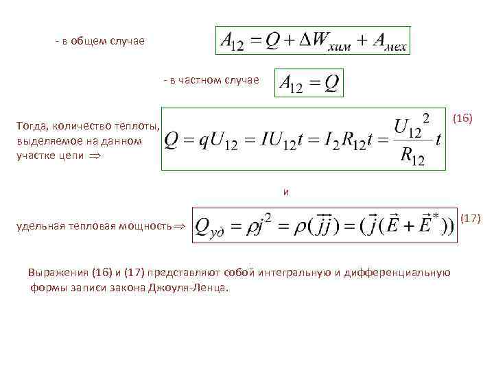
7. Закон Джоуля-Ленца - работа постоянного тока -мощность, выделяемая в участке цепи в случае неоднородного проводника на различных d. V – разная d. P
- в общем случае - в частном случае (16) Тогда, количество теплоты, выделяемое на данном участке цепи и удельная тепловая мощность Выражения (16) и (17) представляют собой интегральную и дифференциальную формы записи закона Джоуля-Ленца. (17)
8. Расчет сложных цепей постоянного тока.
КЛАССИЧЕСКАЯ ТЕОРИЯ ЭЛЕКТРОПРОВОДНОСТИ МЕТАЛЛОВ Электроны проводимости в металле ведут себя подобно молекулам газа. В промежутках между столкновениями они движутся свободно, проходя путь между столкновениями (в среднем). Электроны сталкиваются в основном не между собой, а с ионами решетки.
ЗАКОН ОМА В КЛАССИЧЕСКОЙ ТЕОРИИ
ЗАКОН ДЖОУЛЯ-ЛЕНЦА В КЛАССИЧЕСКОЙ ТЕОРИИ К концу свободного пробега электрон приобретает дополнительную кинетическую Энергию Каждый электрон претерпевает за секунду столкновений.
ЗАТРУДНЕНИЯ КЛАССИЧЕСКОЙ ТЕОРИИ Из классической теории электропроводности металлов следует, что сопротивление металлов должно возрастать как корень квадратный из абсолютной температуры. Это противоречит опытным данным, согласно которым сопртивление металлов растет пропорционально T. В рамках классической теории невозможно объяснить сверхпроводимость.


