6f5c61e123e501c5ddb115697dcdf9cb.ppt
- Количество слайдов: 24
Policy Based Autonomic Decision Making for Wireless Networks Niki Gazoni, Fontas Fafoutis {ngazoni, fontas}@csd. uoc. gr Department of Informatics and Telecommunications University of Athens, 2007
E 2 RII • End-To-End Reconfigurability Phase II – http: //e 2 r 2. motlabs. com • Intelligent Wireless Communication System – Main Characteristics • • RAT Interoperability Context Aware Autonomic Reconfigurable
RAT Interoperability • Multiple Radio Access Technologies – WLAN, Wi. Fi, Wi. MAX – GSM/GPRS, UMTS, HSDPA – Bluetooth, Infrared
Context Aware • Aware of their environment – Location – Device Capabilities • Static (Hardware, OS, Java VM) • Dynamic (Memory, Battery, CPU, Signal Strength) – User Preferences • Tariff Class, Network Preferences – Network Characteristics • Static (Capacity, Coverage) • Dynamic (Congestion, Delay, Available Bandwidth) – Service Requirements • Resources – etc
Autonomic • Minimize human interference – Self – Management – Self – Configuration – Self – Awareness – Self – Healing – Self - *
Reconfigurable • Dynamic Adaptation based on Contextual Information – Protocol Adaptation (Transport Layer) • A protocol reconfigures its congestion control algorithm to a more suitable according to the monitored traffic – Service Adaptation (Application Layer) • Video conference application “downgrades” to phone conference when network cannot support video requirements due to heavy load • Seamless – Transparent to the User
Basic Architecture Service Provisioning Self-Configuration / Self-Management Autonomic Decision Making Context Management
Autonomic Decision Making • Wireless Communication World – Modeled in OWL • Policies define the behavior of the System – Expressed in SWRL rules • Decision Making Process – Contextual Information is imported into the Ontology – Reasoner infers knowledge based on rules and context – Decision is parsed from the output of the reasoner
Protégé • Developed by Stanford University – http: //protege. stanford. edu • Graphical Ontology Designer – – – – Developed in Java Open Source Supports OWL / RDF Ontologies Supports SWRL Rules bound to the Ontology Supports Plug-ins (Reasoners) Provides Java Library: protégé. jar Differences between Protégé OWL implementation and standard OWL • Unique Name Assumption (UNA) – Survey (2007) suggests that 70% of academic researchers use Protégé as ontology editor
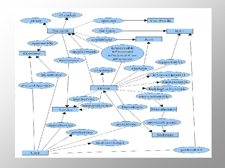
Ontology - OWL Classes • Device – Cell phone, Laptop, PDA • Network – Instance that has specific operator and uses specific RAT • Service – Classified based on requirements – SMS, Phone Call, File Transfer, Web, Video Streaming • Area – User Location, Coverage • Cost. Profile – Free, Economic, Advanced • RAT – GPRS, UMTS, Wi. Fi
Ontology – OWL Properties • Values – Provided by the Context Management module – Produced by the Reasoner • Example Properties – has. Cost (Network → Cost. Profile) – has. Service (Network → Service) – Prefers. Operator (User → Operator) – has. Low. Budget (User → boolean) – is. Customer (User → Operator
Expressing policies in SWRL rules • Policy continuum • Different stakeholders, different views – Business view, system view, administrator view, device view. . . • Goals – Choosing the most appropriate network – Ability for handovers – Automated procedures (e. g mass updates) • Restrictions while using SWRL
Choosing the most appropriate network • is. Accessible – Set of networks that are available in the area and the user can connect to • is. Proposed – Subset of available networks that support the desired service • is. Prefered-Cost – Subset of previous networks that comply with user’s budget profile • is. Prefered – Subset of previous networks that comply with user’s preferred provider profile
Example Rule • a. Payed. Networks is. In. Area(? d, ? a) ^ available. At(? n, ? a) ^ has. Type(? n, ? r) ^ supports. RAT(? d, ? r) ^ operated. By(? n, ? o) ^ uses. Device(? u, ? d) ^ is. Customer(? u, ? o) → is. Accessible(? d, ? n) • Device needs to be in network’s coverage • Device must support network’s RAT • User must be customer of network’s operator • Device can connect to the network
Jess Rule Engine • Reasoner – Developed in Java – Free for Educational Use • http: //herzberg. ca. sandia. gov/jess – Can be imported in Protégé – Implements Rete Algorithm • Charles Forgy Ph. D. Thesis • How it works – Translates ontology knowledge into Jess Facts – Reasons Jess Facts using Rete Algorithm – Translates new Jess Facts back into ontology knowledge • Jess Facts – (assert (property_name domain_class range))
Example Scenario • Context – Two Operators • Uo. A • RWNO – Three Networks • Uo. A-Wifi (Free) • RWNO-GPRS (Economic) • RWNO-Wi. Fi (Advanced) – A User • Uo. A Student • Low Budget • Preferred Operator: Uo. A • Scenario – User is roaming while consuming a low requirement service • Objective – Decide on the network which best fits to the contextual information Uo. A-Wi. Fi RWNO-GPRS
Network Selection • • • (assert (is. Accessible Mobile. Phone RWNO-GPRS)) (assert (is. Proposed Mobile. Phone (is. Accessible Mobile. Phone RWNO-GPRS)) RWNO-WLAN)) RWNO-Wi. Fi)) (assert (is. Proposed Mobile. Phone (is. Prefered-Cost (assert (is. Accessible Mobile. Phone RWNO-GPRS)) Uo. A-Wi. Fi)) RWNO-Wi. Fi)) (assert (is. Proposed Mobile. Phone RWNO-WLAN)) RWNO-GPRS)) (assert (is. Prefered-Cost (assert (is. Proposed Mobile. Phone RWNO-GPRS)) (assert (is. Proposed Mobile. Phone Uo. A-Wi. Fi)) (assert (is. Prefered-Cost Mobile. Phone RWNO-GPRS)) (assert (is. Prefered-Cost Mobile. Phone Uo. A-Wi. Fi)) (assert (is. Prefered Mobile. Phone Uo. A-Wi. Fi)) Uo. A-Wi. Fi RWNO-GPRS
Implementation • So far everything runs on Protégé Platform • How to implement it into a Java application? – protege. jar – jess. jar – swrl-jess-bridge. jar
Protégé-OWL API • Parse an ontology file into an OWLModel class – OWLModel Constructor • Protege. OWL. create. Jena. OWLModel. From. URI(String uri) • Update the OWLModel – OWLModel methods • • • OWLNamed. Class get. OWLNamed. Class(String name) OWLProperty get. OWLProperty(String name) OWLIndividual get. OWLIndividual(String name) void create. OWLIndividual(String name) void add. Property. Value (OWLProperty prop, Object value)
SWRL-Jess-Bridge API • Links an OWLModel object to a Rete object (jess. jar) – SWRLJess. Bridge Constructor • SWRLJess. Bridge(OWLModel model, Rete rete) • Using the bridge we can control the reasoner – SWRLJess. Bridge Methods • • void reset. Bridge() void Import. SWRLRules. And. OWLKnowledge() void Export. SWRLRules. And. OWLKnowledge() void Run. Rule. Engine() void Write. Asserted. Individuals. And. Properties 2 OWL() String[] get. Asserted. Properties() int get. Number. Of. Asserted. Properties()
ADM Module • Initialization – Import the owl file containing the ontology, the policies and (relatively) static knowledge into an OWLModel – Create a Rete object and bridge it with the model • Decision Making in 5 steps – – – Update the OWLModel with dynamic knowledge Infer knowledge using the bridge Clear the OWLModel from useless knowledge Parse the asserted properties Return the decision
Difficulties • Measurements on a desktop computer show a slow decision making procedure – Caching – Re-code some modules in C++ • Impossible to run it on cell phones – Libraries in use do not run in J 2 ME – Much slower decision making due to limited computing power
Thank You Questions?
6f5c61e123e501c5ddb115697dcdf9cb.ppt