Pol-isk-pozd-magm-3.pptx
- Количество слайдов: 65
Полезные ископаемые -3 Магматические месторождения Раннемагматические месторождения • Они формировались в результате процессов кристаллизационной дифференциации, обособивших ранние фракции минералов, их концентрации под воздействием силы тяжести и течений магмы; • иногда вследствие тектонического выжимания таких концентратов в сторону от места накопления.
К ним относятся: • 1. хромиты-шлиры и вкрапленность в перидотитах. Редкие зерна Pt и алмазов • 2. титаномагнетиты-шлиры и вкр. в габброидах • 3. алмазы в кимберлитах и лампроитах, развитых на активизированных древних платформах. Особенности: • 1. Плавный переход • 2. Идиоморфизм рудных минералов • 3. Рассредоточенный характер оруденения • Единственными пром. м-ниями являются алмазные.
Месторождения алмазов в кимберлитах и лампроитах • Кимберлитовые алмазоносные м-ния • Кимберлит - ультраосновная порфировая порода, представляющая собой либо остаточный продукт длительного фракционирования мантийного вещества, либо фракцию частичного выплавления из мантийного вещества. • М-ния известны на всех древних платформах. Их образование связано с эпохами и стадиями активизации: Prt, Pz 1, Pz 2, Mz 1. • М-ния обычно представлены трубками и трубообразными телами сечением от неск. м. до неск. сот и тыс. м. известна трубка Мвауди в Танганьике сеч. 1625 на 1070 м. - это жерло вулкана
• В кимберлитах встречаются: хромиты, ильмениты, шпинель, магнетит, флогопит, апатит, графит, алмаз, пироп, энстатит, диопсид, хром-диопсид. • В алмазах установлены включения: оливина, диопсида, граната. В этих же минералах имеются включения алмаза. • На Земле обнаружено более 8000 кимб. трубок, из них алмазоносны 2 -3%. Наиболее алмазоносны кимберлиты с низкими содержаниями Ti и K и пониженными глинозема, но содержащие с повышенной хромистостью пиропы и диопсиды.
• Архангельская алмазоносная провинция • Кимберлитовые трубки здесь прорывают слаболитифицированные песчано-глинестые отложения венда и перекрываются карбонатнотерригенными комплексами среднего карбона. Размер в среднем 300 на 400 м. , округлые и овальные сечения. Мощность перекрытия 130160 м. Возраст трубок - верхний девон. Состав: кимберлитовые ксенотуфобрекчии, автолитовые брекчии нескольких генераций. В туфах до 90% кимберлитового материала; в туффитах-до 50%.
• Лампроиты-новый источник промышленных алмазов • В конце 70 -х годов открыты руды в ламроитах. Ведущей странойстала Австралия. • Лампроит-богатая калием и магнием основная или у-основная лампрофировая порода вулканического или интрузивного гипабиссального происхождения. Главные минералы: оливин, клинопироксин (диопсид), флогопид (обычно титаносодержащий), лейцит, амфобол (типичен калиевый рихтерит) ортопироксен, санидин и стекло. • Акцессории: апатит, нефелин, шпинель, перовскит, ильменит, алмаз. • Ксенолиты и ксенокристаллы, образованы в верхней мантии (вкл. Ol, Рух, Gr, шпинель) • Хар-ны: высокие отношения K 2 O/Na 2 O (>3) • высокие концентр. Rb, Sr, Ba, T. . . , Zr, Nb, Pb, Th, U и легких редкоземельных эл-тов.
• Лампроитовая магма возникла в п-се частичного плавления верхней мантии лерцолитового или гарцбургитового состава бедной гранатом и клинопироксеном Она являлась транспортером кристаллов алмаза из глубин к поверхности. Это была агрессивная среда для алмаза, возникли округлые кристаллы. • Лампроиты и кимберлиты сходны в генетическом отношении, особенно близки оливиновые лампроиты и слюдистые кимберлиты. Отмечаются низкие значения Sm/Nd и высокие U/Pb и низкие концентрации Al, Fe, Ca и Na.
• В составе лампроитов отсутствуют первичные карбонаты, редки гранат и ильменит; преобладают хромшпинелид; в осн. массе присутствует амфобол. Бедность метокристалами и глубинными - ксенолитами-причина: меньшая глубина зарождения лампроитовых расплавов по сравнению с кимберлитовыми. • Лампроитовые тела имеют большие размерытрубки, штоки, силы и дайки. Типична форма «бокал шампанского» • Кимберлитовый и лампроитовый магматизм проявился согласно с I 3 планетарными циклами тектонической активности в фанерозое. Глобальный характер этого магматизма характерен для девонской, юрской и меловой эпох. Наиболее поздняя эпоха соответствует палеогеновой (ЮАР, Танзания)
Открытие магмавыводящих трещин под влиянием растягивающих литосферу напряжений, скорее всего, происходит за счет эффектов гидроразрыва вышележащих пород под воздействием избыточных давлений ∆p·∆ h·∆g, в столбе поднимающихся магм т. е. в случае, когда высота участков трещин, наполненных магмой, приблизительно равна или превышает 2 километра.
• • Диатремы возникали на пересечениях глубинных разломов платформ и щитов, как газовые «свищи» , проникающие до кровли мантии Земли. Газы, в основном СО, CО 2, СН 4, Н 2, являлись отходами в зонах серпентизации на границе верхней мантии и коры, через которые осуществлялась дегазация недр в допалеозойское время, по правилу Клиффорда. • Устойчивость диатрем долговременна, т. к. они являются критическими точками пересекающихся разломов, тогда как сами разломы могут закрываться. Отсутствие диатрем на дне океанов объясняется проникновением в разломы массы воды, хотя там присутствуют источники газов в виде черных и белых «курильщиков» на разломах и стыках литосферных плит.
• Существует 6 гипотез (в порядке их распространенности): • 1. Ассимиляция кимберлитовой магмой углеродосодержащих пород. • 2. Выкристаллизовываются в кимберлитовой магме, как естественные раннемагматические акцессорные минералы. • 3. Алмазы кристаллизуются на мантийных глубинах, захватываются кимбер. расплавом и выносятся к поверхности. • 4. Сплавы алмазоносных пород возникают благодаря переплавлению железистых пелагических океанических осадков, затянутых на большие глубины по древним зонам подвига плит под континенты (экзогенный механизм образования алмазов).
• 5. Образуются в кимберлитах в постмагматическую стадию в связи с пневматолитовыми или гидротермальными процессами (Кумдыкольское м-ние, Кокчетавский массив, Казахстан). • 6. Газовая концепция. Алмаз образуется при мгновенном нагреве без повышения давления (свыше 1000 Сº в сек. ) как ювенильных, так и коровых углеводородных газов, при медленном нагреве образуется графит. (углистые хондриты) • Алмазоносные кимберлитовые магмы при достижении критического уровня газовой составляющей магмы прорывают слоистую оболочку платформ на глубинах 1 -4 км. • Крупные м-ния содержат дес. млн. карат(1 кар. -0, 2 г). Среднее содержание алмазов не превышает 0, 5 кар. на 1 м 3 породы. Для трубки Гриба-0, 7 -0, 8 кар.
Экзогенный механизм образования алмазов (океанические осадки – колыбель алмазов) • По рассматриваемой концепции алмазоносные кимберлиты и лампроиты возникли за счет затягивания по древним зонам субдукции на большие глубины (до 200 -250 км) под архейские щиты пород океанической коры и тяжелых (железистых) океанических осадков раннего протерозоя. • При этом, кимберлиты образовались благодаря затягиванию на глубину богатых карбонатами железистых осадков тропического пояса, а лампроиты − за счет обогащенных кремнеземом и щелочами глинистых железистых осадков бореальных и полярных зон Земли, осадков из которых образовались и джеспилиты.
• Термодинамические условия образования алмазов: косыми крестиками отмечены Р-Т условия образования алмазов по Ф. В. Каминскому [1984]. Возможные условия формирования алмазов по рассматриваемой модели ограничены кривыми T Tss, TPR 1, HL ; крапом показана область существования , ювенильных мантийных расплавов;
• Из-за большой плотности железистых осадков они “провались” в зоны поддвига плит и служили в них “смазкой”. Поэтому в конце раннего протерозоя и в среднем протерозое эти зоны были амагматичными, без характерного для островных дуг и активных окраин континентов известково-щелочного вулканизма.
Процесс формирования глубинных расплавов щелочно-ультраосновного, лампроитового и кимберлитового составов: А – ситуация в конце раннего протерозоя; Б – на рубеже раннего и среднего протерозоя; В – в рифее или фанерозое (показан момент прорыва глубинных магм к поверхности и образование диатрем); 1 – литосфера; 2 – астеносфера; 3 – раннепротерозойская океаническая кора с перекрывающими ее тяжелыми железистыми осадками; 4 – континентальная кора (AR – архейского, PR 1 – раннепротерозойского возрастов), 5 – глубинные расплавы
• Процесс формирования глубинных расплавов щелочно-ультраосновного, лампроитового и кимберлитового составов: • А – ситуация в конце раннего протерозоя; • Б – на рубеже раннего и среднего протерозоя; В – в рифее или фанерозое (показан момент прорыва глубинных магм к поверхности и образование диатрем); 1 – литосфера; 2 – астеносфера; 3 – раннепротерозойская океаническая кора с перекрывающими ее тяжелыми железистыми осадками; 4 – континентальная кора (AR, PR 1 ), 5 – глубинные расплавы
Условия затягивания тяжелых (железистых) осадков по раннепротерозойским зонам поддвига плит на большие глубины (до 250 км) под архейские континенты и области формирования расплавов глубинных пород
• Глубинно-температурные условия выплавления: I - щелочно-ультраосновных, • II - карбнатитовых и • III - кимберлитовых магм; • Горизонтальная штриховка – область формирования щелочно-ультраосновных и карбонатитовых пород; • Горизонтально-вертикальная штриховка – наиболее вероятные условия формирования алмазов по рассматриваемой модели
Глубинно-температурные условия выплавления: I - щелочно-ультраосновных, II - карбнатитовых и III - кимберлитовых магм; горизонтальная штриховка – область формирования щелочно-ультраосновных и карбонатитовых пород; горизонтально-вертикальная штриховка – наиболее вероятные условия формирования алмазов по рассматриваемой модели
Диаграммы Ca. O–Mg. O–Fe. Oобщ и Ca. O–Al 2 O 3–(Fe. Oобщ+Mg. O) океанических базальтов, габбро и эклогитов : 1 – поле базальтов срединно-океанических хребтов, и габбро океанической коры [Фролова и др. , 1979]; 2 – поле эклогитов Южной Африки [Доусон, 1983]; 3 – поле эклогитов Якутии [Илупин и др. , 1990]:
• Экзотермические реакции: • образование мегакристаллов флогопита по калиевым полевым шпатам • K[Al. Si 3 O 8] + 3 Mg. CO 3 + H 2 O KMg 3[Al. Si 3 O 10](OH)2 + 3 CO 2, • Ортоклаз магнезит флогопит • оливинов и пиропов по глинистым минералам и пирофиллиту 5 Mg. CO 3 + Al 2[Si 4 O 10](OH)2 • магнезит пирофиллит • Mg 2 Si. O 4 + Mg 3 Al 2[Si. O 4]3 + 5 CO 2 + H 2 O • форстерит пироп
• обменные реакции, при которых магний переходит в силикаты, кальций – в карбонаты: • Ca. Mg[Si 2 O 6] + Mg. CO 3 Mg 2[Si 2 O 6] + Ca. CO 3 • диопсид магнезит энстатит кальцит • образование гранатов и корунда с выделением кальцита и углекислого газа: пироп кальцит • 3 Ca[Al 2 Si 2 O 8] + 6 Mg. CO 3 2 Mg 3 Al 2[Si. O 4] +3 Ca. CO 3 + анортит магнезит 3 CO 2 + Al 2 O 3 корунд • 3 Ca[Al 2 Si 2 O 8] + 6 Fe. CO 3 2 Fe 3 Al 2[Si. O 4] + 3 Ca. CO 3 + 3 CO 2 +Al 2 O 3
Эндотермические реакции диссоциации карбонатов: • образование монтичеллита, перовскита и магнетита (с окисью углерода) • Ca. CO 3 + Mg 2 Si. O 4 + 29 ккал/моль Ca. Mg. Si. O 4 + Mg. O + CO • кальцит форстерит монтичеллит периклаз • Ca. CO 3 + Mg. Si. O 3 + 23, 8 ккал/моль Ca. Mg. Si. O 4 + CO 2 • кальцит энстатит монтичеллит • 3 Ca. CO 3+3 Fe. Ti. O 3+78, 1 ккал/моль 3 Ca. Ti. O 3+Fe 3 O 4+2 CO 2 +CO • кальцит ильменит перовскит магнетит
• ОБРАЗОВАНИЕ АЛМАЗОВ • Для образования кристаллических форм углерода необходимо, чтобы он освобождался благодаря экзотермической реакции, приводящей к снижению внутренней энергии системы. • Таким условиям удовлетворяют реакции соединения углеводородов с окисью углерода и углекислым газом, протекающие с выделением энергии, например: • СН 4 + СО 2 → 2 С + 2 Н 2 О + 24, 6 ккал/моль, СН 4 + 2 СО → 3 С + 2 Н 2 О + 65, 9 ккал/моль.
• В общем случае, образование алмазов можно объяснить реакциями взаимодействия углеводородов широкого спектра с оксидами углерода • 4 Cn. H 2 n±k + (2 n±k)CO 2 → (6 n±k)C + 2(2 n±k)H 2 O • 2 Cn. H 2 n±k + (2 n±k)CO → (4 n±k)C + (2 n±k)H 2 O • Углекислый газ освобождался за счет термической диссоциации карбонатов в горячих частях зоны поддвига плит. Окись же углерода могла генерироваться и по экзотермической реакции при окислении, например, вюстита до стехиометрии магнетита • 3 Fe. O + CO 2 → Fe 3 O 4 + CO + 8, 8 ккал/моль вюстит магнетит
• Таким образом кимберлиты и лампроиты не чисто мантийные породы. В их образовании существенную роль играли экзогенные факторы. • На это указывает и состав газово-жидких включений в алмазах. Так, по К. Мелтону и Р. Гиардини в составе включений: от 10 до 60% Н 2 О; от 2 до 50% Н 2; от 1 до 12% СН 4; от 2 до 20% СО 2; от 0 до 45% СО; от 2 до 38% N 2; около 0. 5 -1. 2% Ar. Кроме того, встречается этилен С 2 Н 4 (около 0. 5%) и этиловый спирт С 2 Н 5 ОН (от 0. 05 до 3%). Свободный кислород во включениях не обнаружен, что подтверждает восстановительные условия образования алмазов. • Весь этот специфический набор газов свидетельствует об экзогенном, а не мантийном происхождении флюидной фазы, из которой кристаллизовались алмазы в кимберлитах.
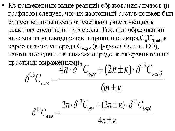
• Из приведенных выше реакций образования алмазов (и графитов) следует, что их изотопный состав должен был существенно зависеть от составов участвующих в реакциях соединений углерода. Так, при образовании алмазов из углеводородов широкого спектра Сn. H 2 n±k и карбонатного углерода Скарб (в форме СО 2 или СО), изотопные сдвиги в алмазах определятся сравнительно простыми выражениями
Распределения изотопного состава углерода для разных типов их источников по Э. М. Галимову [1984]: 1 – кимберлитовые трубки; 2 – россыпи; 3 – ударные кратеры; 4 – метаморфические породы
• Распределения редкоземельных элементов в кимберлитах и осадках. • Данные нормированы по среднему хондритовому распределению: 1 и 2 – распределения РЗЭ в кимберлитах трубки Премьер и Вессельтон, Южная Африка [Доусон, 1983]; • 3 – распределение РЗЭ в океанических осадках [Хескин и др. , 1968]; • 4 – Спектр РЗЭ осадков, исправленный за влияние процессов образования гранатов, преимущественно поглощающих тяжелые РЗЭ
• Распределения редкоземельных элементов в кимберлитах и осадках. Данные нормированы по среднему хондритовому распределению: 1 и 2 – распределения РЗЭ в кимберлитах трубки Премьер и Вессельтон, Южная Африка [Доусон, 1983]; 3 – распределение РЗЭ в океанических осадках [Хескин и др. , 1968]; 4 – Спектр РЗЭ осадков, исправленный за влияние процессов образования гранатов, преимущественно поглощающих тяжелые РЗЭ
• Критерии прогноза зон локализации алмазоносного магматизма. 1. Коренные алмазоносные породы – кимберлиты и лампроиты, а также родственные им породы формировались на архейской континентальной коре, хотя в некоторых случаях они могли внедряться в протерозойскую кору, но никогда не должны встречаться на молодых (фанерозойских) платформах и, тем более, на океаническом дне. 2. Алмазоносные кимберлитовые и лампроитовые трубки взрыва, а также родственные им карбонатитовые и щелочно-ультраосновные интрузии главным образом располагаются над зонами поддвига плит, функционировавшими около 2. 0 -1. 8 млрд лет назад.
• Общие признаки м-ний: • 1)эпигенетич. хар-р рудн. тел. - жилы, линзы, трубки. • 2)ксеноморфный облик рудн. минералов, цементир. ранние породообр. силикаты и создающ. сидеронитовую стр. • 3)крупные масштабы м-ний с богатыми рудами. Месторождения хромитов. • • М-ния внутри гипабисс. масивов у-осн. пород и явл. их фацией. Известны: • 1. Ar- Зап. Гренландия • 2. Prt- Индия, США, Финляндия, Турция, Иран, Афганистан. • 3. Каледонские - Норвегия, ЮАР • 4. Герцинские - Урал, Балканы, • 5. Альпийские - Югославия, Албания, Филлипины, Куба, Новая Каледония, Индия. • •
Среди хромитоносных массивов преобладают: 1. лакколиты, 2. лополиты, 3. силлы. з Строение массивов (снизу вверх): 1. дуниты→ серпенитинизир. 2. гарцбургиты→ здесь хромиты 3. лерцолиты 4. пироксениты Залежи имеют форму: жил, линз, труб, гнезд и полос. массивн. и вкрапл. РРуд. • Текстуры руд: полосчатые, пятнистые, модулярные, брекчиев. и вкрапл. • Структура: мелко- и среднезернистая. • •
• Руда сложена хромшпинелидами • (Mg, Fe 2+) (Cr, Al, Fe)2 О 4 -перем. состава. Среди них выделяются : • 1. феррихромит Fe Cr 2 O 4 • 2. феррихромпикрит Fe(Cr, Al)2 O 4 • 3. хромит (Mg, Fe) (Cr, Al)2 O 4 • 4. магнохромит Mg. Cr 2 O 4 и др. • Из нерудных: оливин, серпентин, хлорит, карбонаты, реже - пироксен, амфибол, гранат, фуксит, хромхлорит, хромрутил. •
Генезис • 1. Магматическая дифференциация магнезиальносиликатной базальтовой магмы. • а) либо кристаллизационная модели (офиолиты) • б) либо ликвационная модель. • 2. Обособилась среди дунитов верхней мантии и вместе с ними в виде тектонических блоков (протрузий) были выжаты в верхние складчатые зоны земной коры. • 3. Метасоматичекие преобразования у-основных пород • Запасы руды в крупнейших м-ниях достигают сотен млн. т. • Для металлургич. целей разрабатываются высокосортные руды с содерж. окиси Cr 2 O 3 более 45% при отношении Cr 2 О 3 : Fe. O>2, 5. В хим. пром-ти используются руды с содерж. Cr 2 O 3= 35 -40%.
• Месторождения титаномагнетитов. • Типичн. м-ния залегают в дифференцированных массивах осн. пород, генетически связанных с габбро-пироксенит-дунитовой формацией • Распространены: • 1. Протерозой и рифей - Канадский и Балтийский щиты, Норвегия, Швеция, Финлянд. , Индия, Аппалачи пл. Колорадо и Скалистые горы США, Австралия, Португалия. • 2. Каледонский цикл- ЮАР, Норвегия, Урал. • 3. Герцинский цикл- Урал.
• Рудные тела (жилы, линзы, гнезда, вкрапл. , шлиры) сложены рутилом, ильменитом и титаномагнетититом и контролировались: 1)протомагматическим расслоением; • 2)пластовыми зонами сколового типа. • Минеральный состав рудной массы: • гр. рутила (анатаз, бруктит), гр. ильменита (гейкилит, пирофиллит, бреннерит), магнетит, апатит, сульфиды (пирритин, пирит, х/пирит), породообр. минер. и продукты их изм. (гранат, амфибол, серпентин, эпидот, хлорит, гематит, лейкоксен, карбонаты). • Текстура руд: вкрапления, пятнистая, полосатая, массивная; Структура : сидеронитовая. • Среди крупнейших м-ний запасы руд составл. млрд. т. (резервы Ti > десятков млн. т. ). Руды комплексн. . Содерж. Fe в них от 1 до 53%, Ti. O 2 → от 2 -4 до 20%, V – от 0, 1 до 0, 5% в искл. случаях до 8% (Индия, Пакистан).
• На Урале и Алтае • в полеозое сформировались магматические титаномагнетитовые месторождения в габбропироксенитовых интрузивах (Гусевогорское и Качканарское, Средний Урал; Харловское, Инское и Белорецкое, Алтайский край и др. ). • Особо следует отметить весьма перспективные Алтайские месторождения ( Харловское, Инское и Белорецкое). Здесь намечается крупнейший в России по масштабам прогнозных ресурсов нового типа комплексного • железо-титано-ванадиево-алюминиевого сырья рудный район.
• • • Наиболее крупное из них Харловское приурочено к девонскому расслоенному, изометричному в плане, габброидному массиву, сложенному дифференцированными преимущественно оливиновыми габброидами (рис. 1, 2). Массив имеет чашеобразную внутреннюю структуру, образованную чередующимися рудными и безрудными лейкократовыми габброидами На месторождении выделено более 10 рудных залежей мощностью 16 – 140 метров. К рудам отнесены габброиды с содержанием валового железа от 14 до 25% В них имеется: диоксида титана -5, 9%; пентаксида ванадия – 0, 008% и глинозема – 11%. Минимальная мощность прослоев 8 м, максимальная безрудных габброидов - 2 – 4 м. Протяженность залежей 425 – 2650 м. Запасы ильменит-титаномагнетитовых руд до глубины 300 – 550 м составляют 1, 73 млрд. т категорий С 1 + С 2 и еще 2 млрд. т прогнозных ресурсов Р 1 до этих же глубин. Все они сосредоточены в пределах кольцевой чашеобразной структуры диаметром около 3 км по поверхности.
• Среди них И. Малышев выделил м-ния: • 1) в анортозитах и габбро-анортозитах с ильменитовыми, магнетит-ильменитовыми, гематит -ильменит и рутил-ильменитовыми рудами. • 2) в габбро-норитах с ильменитовыми и ильменитмагнетитовыми рудами. • Переход от ильменит. к магнетит-ильмен. и магнетит-гематит. рудам согласно Дж. Ферхугену связывают с нарастающей степенью окисления в пссе кристаллизации расплава. • Размеры рудонакопления зависят от: • 1)длительности остывания магмы • 2)степени её дифференциации • 3)интенсивности внутрирудных тектонических подвижек.
• Апатитовые месторождения • Уникальным явл. Хибинский массив щелоч. пород (Кольск. п. /о) с апатит-нефелиновыми залежами. Он формировав связи с тектономагмат-активизацией герцинского периода на Балтийском щите. • Массив имеет форму лополита и характер конич. строением, обусловлен внедрением хибинитов и нефелиновых сиенитов.
• Вдоль границы внешнего хибинитового и внутреннего сиенитового комплексов внедрились породы ийолитуртитового ряда, с которым генетически связаны наиболее важные залежи апатита. • Они представлены прерывистым кольцом крупных линз, расположенных вдоль поверхности отслоения ийолитуртитов (лежачий бок) и перекрывающий их рисчорритов (висячий бок). • Наиболее крупная линза Кукисвумчорра имеет зональное строение: • 1)верхняя зона-пятнистые • 2)центральн. -“- - полосчатые апатит. • 3)нижняя - “ - - сетчатые руды • Кроме апатита (25 -75%) в составе руды: нефелин, эгерин, амфибол, сфен, титаномагнетит. •
• Генезис. • продукт дифференц. щелочн. магмат. расплава на глубине и внедрение его по конич. зоне отслоения, заложивш. между более ранней внешн. оболочкой и более поздним внутренним ядром Хибинск. лополита. • строение Хибин. массива определ. кристаллиз. дифференц. на месте, с обособл. апатитового кумулята под воздействием конвект. течений. •
• Фрактальный кластерный анализ фтораппатита в мельтейгит— уртитах. Рудная зона представляет собой линейный эпигенетический штокверк (Н. Г. Коноплева, 2009). • Строение и внутренняя зональность Хибинского массива обусловлена прогревом и метасоматической переработкой монотонно-зонального тела фоидолитовых расплавов (сиенитовая магма). Чем выше степень преобразований и дифференцированности пород, тем выше интенсивность оруденения. • По мере приближения к Главному фоидолитовому кольцу, тем интенсивнее фторапатит избавляется от изоморфных примесей Na, REE, Si в пользу Ca, Sr, P. • •
• Апатит- магнетитовые месторождения. • Редкие м-ния; связаны с породами сиенитовой магмы. • Они известны: • В. Ц. Швеции, Норвегии, США (Адирондак), Мексике( Маркадо, Дурганго), Чили (Альгарробо, Тьфо). • В СССР - м-ния Лебяжинского и Суроямское на Урале Маракульское на Алтае. • Выдающимся является рудное поле Кирунаваре в Сев. Швеции. • Позиция: • жилы и линзы приурочены к контакту щелочн. гипабисс. пород или располог. между их разновидностями, представл. про-ты последов. внедрения сложн. интрузивов.
• Состав руд: • магнетит с прим. апатита (до 15%) и небольших кол-в гематита, диопсида, амфибола, турмалина, циркона, биотита, кварца, карбонатов и редких сульфидов. • Существ. взгляды о вулканогенно-осадочных происх. руд Кируновары и скарновом - Лебяжинского м-ния на Урале. •


