Лекции по ан хим -3.ppt
- Количество слайдов: 102
Полевая экспрессная газовая хроматография (для следового анализа) д. т. н. В. М. Грузнов Институт нефтегазовой геологии и геофизики им. А. А. Трофимука СО РАН 1. Введение Аналитика в органической химии на 70 -80% представлена хроматографическими методами. Распространенность приборов в исследовательских центрах США: Доля центров использующих этот тип прибора, % 1. Газовые хроматографы 52 2. Спектрофотометры: видимой области 50 УФ-области 48 ИК-области 42 3. Жидкостные хроматографы 32 4. Хроматография в тонком слое 27 5. Масс-спектрометры 16
• След (следовое количество вещества) –– малая концентрация вещества в другом веществе (или смеси вещ-в), называемом «матрицей» . • Определение следовых количеств – следовый анализ (trace analysis). • 1960 г. - следовыми количествами считалось содержание компонента в смеси в концентрации 0, 1%. • С повышением чувствительности аналитических методов нижняя граница определяемых концентраций органических веществ резко снизилась • • ppm – part per million = одна часть вещества на 106 частей вмещающей среды ppb – billion = на 10 9 ppt – trillion = на 10 12 частей вмещающей среды ppf - femto = на 1015
Как менялись уровни следовых количеств определяемых веществ
2 • • • Область использования газовой хроматографии (ГХ) – соединения с молекулярной массой примерно до 500 а. е. м. , это 5% от общего числа известных соединений, или 70 -80% соединений, которые использует человек в сфере производства и быта. Таким образом, в экологическом контроле роль методов газовой хроматографии велика, т. к. она применяется примерно в половине общего числа анализов. Отсюда вытекает и актуальность сокращения времени и трудоемкости одного анализа, и, соответственно, затрат на анализ и актуальность автоматизации анализа. Экологический контроль продуктов питания, воздуха, воды, лекарств, почв, и др. осуществляется с определением вредных веществ на уровне следовых количеств(до 10 -12 г/см 3 в воздухе). Значительно более низкие следовые уровни характерны и при обнаружении взрывчатых веществ, наркотиков Массовыми мы называем такие однотипные анализы для конкретных утилитарных задач, которые необходимо проводить в больших количествах в близком к реальному масштабу времени. Проблему массового контроля можно решить, используя скоростные полевые газовые хроматографы и скоростную пробоподготовку.
• Актуальные области применения полевой экспрессной газовой хроматографии для следового анализа • & экологический контроль: воздуха, воды, продуктов питания. • & диагностика здоровья по анализу продуктов жизнедеятельности • & поиск залежей углеводородов Над залежами нефти и газа формируются газовые аномалии, их отсутствие является веским основанием для отрицательного прогноза. • & специальный контроль: взрывчатых, наркотических, веществ & контроль химических технологий по составу продукта
• Актуальные области внелабораторного следового анализа • & экологический контроль (ppb) Контроль воздуха, воды, продуктов питания. • & поиск залежей углеводородов (ppb-ppt) Над залежами нефти и газа формируются газовые аномалии, их отсутствие является веским основанием для отрицательного прогноза. • & диагностика здоровья (ppb-ppt) Продукты жизнедеятельности - как сигналы состояния здоровья. • & специальный контроль (ppf) Обнаружение взрывчатых, наркотических, сильно действующих веществ & прямой контроль химических технологий (ppm-ppb) по составу продукта
• Методы анализа: & проботборные (отбор, подготовка и доставка проб в прибор ) & дистанционные (без отбора проб) – спектроскопические ( взаимодействие молекул с электром-ным излучением )
3. Блок-схема портативных газовых хроматографов .
. Схема аналитического блока пробоотборных газоанализаторов Этапы аналитических технологий: 1. Отбор проб Анализ проб Интерпретация результатов: & картирование, & диагноз, & пригодность, & обнаружение.
Параметры газовой хроматографии для массовых (большого числа одинаковых) анализов. • в портативных газовых хроматографах для экспрессных определений широкого круга веществ в разнообразных объектах окружающей среды при решении задач массового специального и эколого-аналитического контроля достаточно реализовать следующие параметры газовой хроматографии: – эффективность колонок 1000÷ 3000 т. т. – время разделения в интервале 10 – 180 секунд; – разделяющая способность колонок : 7 -10 полностью разделенных пиков; -- набор детекторов, как минимум, ЭЗД, ФИД, ПИД
Необходимые функциональные характеристики портативных экспрессных газовых хроматографов: – набор устройств ввода: шприцевое, устройство ввода с концентратора, петлевой дозатор; – раздельное термостатирование устройств ввода пробы, колонки и детектора; – обратная продувка колонки; – кондиционирование колонки и детектора; – ограниченное энергопотребление; – время автономной работы не меньше 4 часов; – рабочий диапазон температур +50 С - +350 С; – возможность быстрой замены колонки; – масса приборов не более 30 кг. ; – оперативный доступ к отдельным блокам и элементам; – возможность оперативной замены отдельных блоков в полевых условиях; – микропроцессорная автоматизация.
3. Блок-схема портативных (полевых) газовых хроматографов .
.
Схема аналитического блока газового хроматографа. Проблемы: порог обнаружения, быстродействие, портативность
• Параметры колонки и режимы ее работы могут быть выбраны с • использованием общепринятой теории хроматографии [ 131]. • Последовательность выбора показана на рис. 4. 2, где df- оператор “определения”, t. R-время удерживания, R- степень разделения, ξ- пиковая емкость хроматограммы или число полностью разделенный пиков на хроматограмме, N- эффективность колонки, L- длина колонки, Rn- сопротивление потоку, qi- расход газа-носителя, Г 0 – общий коэффициент Генри, ΔP- разность давлений на входе и выходе колонки.
По t. R, R, определяется необходимая эффективность N колонки [130]: • 0, 5 – ширина пика на полувысоте , где . По заданному перечню разделяемых веществ и величине N выбирается колонка: ее геометрия, неподвижная жидкая фаза, газноситель. Геометрия колонки и тип НЖФ определяют элюционные характеристики разделения: расход газа-носителя qi , удерживаемый объем VR= t. R qi, приведенное время удерживания tn = t. R - tо, - где tо время выхода несорбируемого газа-носителя. • Объемный расход газа-носителя qi равен: • qi = (L/to) S, где S – площадь поперечного сечения колонки, занятая газом -носителем. При известных Rn и qi по формуле Пуазейля определяется разность давления на входе и выходе колонки, которая обеспечивает заданный расход qi при ламинарном течении. • Тип колонки определяет размер вводимой пробы Vпр, который нужно учесть при выборе детектора.
• Детекторы являются быстродействующими устройствами с постоянной времени меньше 0, 1 с и не ограничивают быстродействие ГХ. • Ограничивают быстродействие: • колонки, • устройства ввода пробы, • устройство концентрирующее или в более широком смысле - устройства пробоподготовки. • Далее мы и рассмотрим принципы построения скоростных колонок, устройств концентрирования и ввода пробы. •
3. Скоростное разделение на поликапиллярных колонках • • • При общем времени анализа менее 1 минуты газовая хроматография в настоящее время называется скоростной, а при временах анализа 2 секунды или меньше она называется высокоскоростной /121/. Разделение на насадочных колонках, позволяющих анализировать большие объемы пробы, может занимать несколько минут. Однако при этом требуется сравнительно большой перепад давления /122/ в несколько атмосфер. Высокое давление приводит к значительным техническим проблемам при вводе пробы. Для скоростного разделения пригодны и капиллярные полые колонки. Согласно уравнению Голея /124/, чем меньше внутренний диаметр капилляра, тем за меньшее время можно провести требуемое разделение. Однако в тонком капилляре используется малый объем пробы и это порождает проблему создания микродетекторов для детектирования малых объемов. Ее решение тоже непросто, особенно для ионизационных способов детектирования, в которых эффективность ионизации падает при уменьшении рабочего объема детектора. Объем, например, детектора электронного захвата (ДЭЗ) составляет обычно 0, 2 -0, 5 см 3. Поэтому, чтобы не терять достигнутое на колонке разделение, применяют при вводе пробы в детектор поддувочный поток. Это приводит к другому нежелательному эффекту – разбавлению анализируемой пробы и к увеличению минимально анализируемых концентраций.
• Скоростное разделение пробы приемлемых перепадах давления и при достаточно большом объеме вводимой пробы может быть достигнуто на поликапиллярной колонке. • Эта колонка представляет собой монолитный стеклянный блок в виде пучка из примерно тысячи капилляров диаметром 0, 04 мм каждый и длинной 220 мм. Микрофотографии среза поликапиллярной колонки приведены на рис. 4. 1. •
Поверхность капилляров дезактивирована и на нее нанесена пленка иммобилизированной неподвижной фазы, например, полисилоксана. Дезактивация поверхности капилляров позволяет использовать эту колонку для анализа многих полярных соединений. Иммобилизированный полисилоксан достаточно стабилен, поэтому колонка может работать без значительной потери эффективности при температуре до 2000 С не менее 500 часов непрерывно.
Свойства ПКК • Величина среднеквадратичного отклонения площади поперечного сечения капилляров δs, отнесенная к средней площади сечения S 0 капилляров связана с эффективностью N колонки формулой: • • • Для получения эффективности колонки, равной, например, 104 т. т. необходимо иметь относительное среднеквадратичное отклонение площади сечения капилляров не более 1%. В настоящее время величина δs / S 0 составляет 0, 5 -1%. Высота эквивалентной теоретической тарелки (ВЭТТ) НПКК для ПКК • НПКК= Н 0+ где Н 0 - ВЭТТ для капиллярной колонки с площадью • сечения капилляра, равной S 0. Тогда: • N= (4. 4)
• и при увеличении длины ПКК число теоретических тарелок колонки стремится к пределу: • Nmax = (4. 5) • Таким образом, увеличение длины ПКК более 1 м нецелесообразно при величине отношения δs/ S 0= 0. 5 -1%.
Зависимость высоты эффективной теоретической тарелки от скорости газа-носителя.
Масса вводимой пробы • Исследования влияния объемов вводимой пробы на размытие хроматографического пика в ПКК показали, что масса анализируемого компонента в пробе для ПКК выше в 2 -15 раз по сравнению с капиллярной колонкой диаметром 0, 2 мм и составляет 500 -2000 нг в пробе. • Этой массы достаточно для ее детектирования детекторами с рабочим объемом 0, 1 -1 см 3. В случае определения следовых количеств ВВ или других органических веществ пороговое количество вещества в пробе примерно равно 10 -13 г. Таким образом, ПКК могут обеспечить динамический диапазон измерений не менее 5·105. •
Температура разделения. • на ПКК разделение веществ происходит при пониженных температурах разделения. При этом незначительно увеличивается время разделения, но процесс разделения в целом остается быстрым. Отмечается, что температура разделения нормального углеводорода С 11 понижается с 1100 С (на капиллярной колонке) до 700 С (на ПКК), время его выхода увеличивается всего на 6 с. • разделение нитросоединений типа взрывчатых веществ на ПКК происходит при температурах 150170 0 С. Это обстоятельство имеет существенное значение для снижения энергопотребления автономного прибора и соответственно весогабаритных характеристик.
Параметры ПКК для разделения смесей веществ при массовых анализах, • • Если в качестве исходных данных принять: время удерживания t. R= 10 c, 0, 5 = 0. 5 c, что соответствует наличию в хроматограмме 10 полностью разделенных пиков (R =1). Тогда необходимая эффективность колонки должна быть N> 2200 т. т. Этому условию удовлетворяют короткие ПКК, со следующими параметрами: длина L= 22 см, эффективность N= 2000 -3000 т. т. по тринитротолуолу, число капилляров 1000± 100, диаметр отдельного капилляра 20 -40 мкм, • тип НЖФ: SE-30, OV-17, а также SE-54 Carbowax-20 M, OV-61, OV-7, OV-210, OV 215, толщина пленки 0. 15 -0. 2 мкм. • Если взять исходные данные: 1000 капилляров, общий расход газа-носителя, например, аргона 30 -60 см 3/ мин, r=20 мкм , то можно определить, что для обеспечения заданного расхода газа-носителя требуется перепад давления на колонке ΔP= 0, 35 -0, 7 атм. Это приемлемые для практики величины. При расходе газа-носителя 60 см 3/ мин и вводе в ПКК газообразной пробы объемом примерно 0, 5 см 3 обычно время удерживания тринитротолуола (ТНТ) составляет около 20 с. • •
Пример сверхбыстрого разделения на ПКК tввода не более 0, 1 сек 1 -пропилен; 2 -бензол; 3 -толуол; 4 - м-ксилол; 5 - о-ксилол. Быстрая хроматограмма, полученная А. П. Ефименко на ПКК длиной 25 см с 0, 2 мкм OV-1 при 75°С и скорости газа-носителя (гелий) 2, 1 м/с. Проблема быстрого ввода пробы (за время < 1 сек)
Лекция 2 Экспрессное сорбционное концентрирование паров органических веществ (теоретическая модель проскока и оптимизация скоростного концентрирования по накопленной массе и времени). Абсорбция - проникновение молекул внутрь твердого тела, адсорбция – удерживание молекул на поверхности тв. тела, сорбция – суммарный эффект поглощения газа (одновременно абсорбция и адсорбция). Физическая (ван-дер-ваальсова) адсорбция - когда газ не вступает в химическую реакцию с веществом тв тела, Химическая адсорбция (хемосорбция), активированная адсорбция –когда газ вступает в химическую реакцию с веществом тв тела.
Экспрессное концентрирование из газовой среды и ввод пробы с концентратора Постановка задачи для концентрирования и ввода пробы: m tн материал конструкция (r 2 = Д td , l/r) R –газод. сопр. (ΔP, W (1 Вт) ------------------------- Vудерж= f (Vконц, ts) << Vколонки Эффект-сть десорбции при пост Т переменной Т Разбавл-е пробы: через уплотнение и в кам ввода Нагрев: контактный + газом -носителем
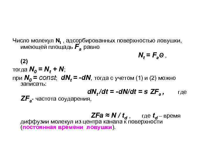
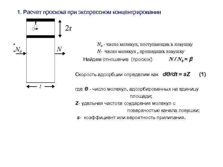
1. Расчет проскока при экспрессном концентрировании • • N 0 - число молекул, поступающих в ловушку N- число молекул , прошедших ловушку Найдем отношение (проскок) N / N 0 = β Скорость адсорбции определим как dΘ/dt = s. Z (1) где Θ - число молекул, адсорбированных на единицу площади; Z- удельная частота соударения молекул с поверхностью канала ловушки; s- коэффициент или вероятность прилипания.
Число молекул Nt , адсорбированных поверхностью ловушки, имеющей площадь Fa равно Nt = FaΘ , (2) тогда N 0 = Nt + N; при N 0 = const; d. Nt = -d. N, тогда с учетом (1) и (2) можно записать: d. Nt /dt = -d. N/dt = s ZFa , где ZFa- частота соударения, ZFa ≈ N / td , где td – время диффузии молекул из центра канала к поверхности (постоянная времени ловушки).
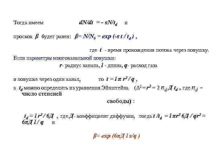
Тогда имеем d. N/dt = - s. N/td и проскок β будет равен: β= N/N 0 = exp (-s t / td ) , где t - время прохождения потока через ловушку. Если параметры многоканальной ловушки: r- радиус канала, l - длина, q- расход газа в ловушке через один канал, то t = l π r 2 / q , а td можно определить из уравнения Эйнштейна число степеней (Δ 2 = r 2 = 2 nd Д td , где nd - свободы) : td = l r 2 / 6 Д , где Д- коэффициент диффузии, тогда t /td = l πr 2 6 Д / qr 2 = 6πД l / q и β= exp (6πД l s/q )
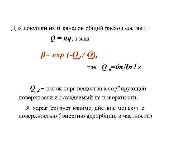
Для ловушки из n каналов общий расход составит Q = nq, тогда β= exp (-Qd / Q), где Q d=6πДn l s Q d – поток пара вещества к сорбирующей поверхности и осаждаемый на поверхности. s характеризует взаимодействие молекул с поверхностью ( энергию адсорбции, в частности)
Вычисление и измерение проскока • Вычисление: • • • Параметры концентратора: набор сеток из тонкой проволоки диаметром 0, 05 мм, размер (диаметр) ячейки сеток 0, 08 мм 2, диаметр концентратора 7, 5 мм. Длина канала l = 2 di, где di - диаметр проволоки (В этом случае вычисленное газодинамическое сопротивление x концентраторов из набора сеток хорошо согласуется с измеренным) • • Измерения: • 1. Измерение отношения амплитуд откликов прибора при наличии концентратора и без него. 2. По наклону зависимостей сигнала обнаружителя А от времени tн отбора пробы при разных расходах Q воздуха: А=КСQ tн (1 -β), где С –концентрация вещества в воздухе, К – константа измерений. СQ tн(1 -β) - масса накопленного вещества •
Зависимость проскока молекул ТНТ через концентратор от расхода воздуха. Проскок (определения): • - по наклону характеристик A=f(t), o – прямыми измерениями. Расчетные кривые: 1 – β = exp(-140/Q), 2 – β = exp[(-140/Q)0, 72], 3 – β = exp(-350/Q),
• Амплитуда сигнала хроматографа может быть представлена в виде: • А=К m, • где К- постоянная величина, • m- масса вещества, накопленного в ловушке. • Если m выразить: m=CQ tн (1 -β), • где tн - время накопления, • С- концентрация вещества в воздухе, • то А=КСQ tн (1 -β) или в безразмерном виде: • (5) А’= Q/ Qd [1 -exp (- Qd/Q )], • где А’=A/(KCQ t ); d н
Можно выделить область рациональных значений расх возд через концентратор (при Q/ Qd до 2 растет проскок, но преобладает значит прирост массы). (md = c. Qd tн - максимально улавливаемое количество вещества ловушкой с заданными Qd и tн ). Зависимость амплитуды сигнала от расхода Воздуха через ловушку концентратора
• Из условия обнаружения Vs(1 - β) Vo, • где Vs –объем воздуха прокачанного через ловушку за время tн , Vo – объем воздуха, содержащий требуемое для обнар-я количество вещества, можно получить зависимость безразмерной величины времени прокачки воздуха tн/tso через ловушку от проскока β : • • -tн/tso ln β /(1 - β ), здесь ln –натур. логарифм, tso=Vo/Qd. необходимое время прокачки воздуха через ловушку : tн 5 Vo/Q
При значениях β 0, 8 величина t/tso близка к единице и практически не зависит от проскока. Для 0. 8 β 0, 05 величина t/tso меняется примерно в три раза. Это указывает на то, что с точки зрения сокращения времени отбора пробы выгодней работать при значительных проскоках, т. е. выбирать большие расходы при весьма прозрачных ловушках. Наиболее оптимальный расход: Q=(2 4) Qd , , что соответствует проскоку β 0, 6 0, 8
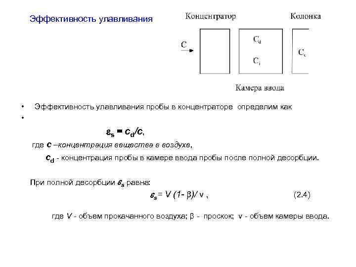
Эффективность улавливания • • Эффективность улавливания пробы в концентраторе определим как s = сd/с, где с –концентрация вещества в воздухе, сd - концентрация пробы в камере ввода пробы после полной десорбции. При полной десорбции s равна: s= V (1 - )/ v , (2. 4) где V - объем прокачанного воздуха; - проскок; v - объем камеры ввода.
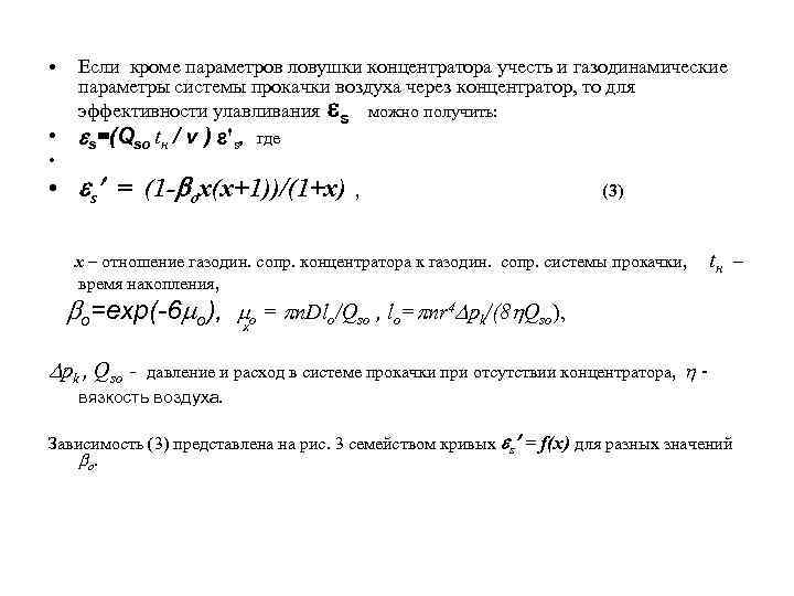
• Если кроме параметров ловушки концентратора учесть и газодинамические параметры системы прокачки воздуха через концентратор, то для эффективности улавливания s можно получить: • s=(Qso tн / v ) 's, где • • s = (1 - ox(x+1))/(1+x) , (3) x – отношение газодин. сопр. концентратора к газодин. сопр. системы прокачки, время накопления, tн – o=exp(-6 o), о = n. Dlо/Qso , lo= nr 4 pk/(8 Qso), x pk , Qso - давление и расход в системе прокачки при отсутствии концентратора, - вязкость воздуха. Зависимость (3) представлена на рис. 3 семейством кривых s = f(x) для разных значений o.
Расчёт эффективности улавливания в зависимости от относительного газодинамического сопротивления концентратора при разных значениях o 's o=0, 0001 o=0, 05 o=0, 9 x
• s = (1 - ox(x+1))/(1+x) используется для оценки эффективности ловушек из набора проволочных сеток, ловушки обеспечивают эффективность улавливания s в пределах 0, 2 -0, 9 при расходах Qso= 25‑ 250 см 3/с и коэффициенте диффузии улавливаемых веществ D = 0. 02 - 0. 2 см 2/с.
Экспрессный ввод пробы с концентратора • Задачи: • Термодесорбция при постоянной температуре • Контактный нагрев концентратора (параметры контактной теплопередачи) Дополнительный нагрев газом –носителем (определение температуры ловушки при комбинированном нагреве) Термодесорбция при переменной температуре Термодесорбция с разбавлением в камере ввода
Экспрессный ввод пробы • В результате термосорбции в камере ввода пробы концентрация термосорбированного вещества составляет Сd, а могла бы составить Ci= Сεs; где εs – эффективность концентрирования. • Поэтому эффективность десорбции εd= Cd/Ci; •
5. Экспрессный ввод пробы с концентратора • Определим εd , исходя из того, что число молекул, десорбированных за • единицу времени, пропорционально общему количеству молекул на • поверхности и обратно пропорционально времени пребывания • молекул на поверхности, т. е. d. N/dt= - N/ts , где ts= t 0 exp [Wd/(R 0 Ts)], здесь t 0 - период колебаний частицы на поверхности твердого сорбента (ловушки) в направлении, перпендикулярном к поверхности. • • Если в процессе десорбции Тs=const, то число частиц, оставшихся на поверхности ловушки после времени выдержки td, составит Nd= Niexp(-td/ts), где Ni- начальное число частиц на поверхности. Тогда эффективность десорбции εd определится выражением: • εd= 1 -exp(-td/ts) (7) • • • При вычислении ts предполагается, что расходуемая на нагрев ловушки энергия Е постоянна и что в течение времени десорбции Тs=const.
• Десорбированная проба далее вводится в колонку с потоком газа – носителя. • Длительность подачи газа определяет ti- время дозирования или время съема пробы. • Размывание пробы при этом определяется ее экспоненциальным разбавлением. Если начальная концентрация после десорбции равна сd , то можно записать • cc= сd[ 1 -exp(-qiti/v)], • где v/qi = tv, v –объем камеры ввода, (8) qi – объемный расход газа-носителя при вводе пробы. •
• Так как эффективность дозирования можно охарактеризовать как εс=сс/сd , • а εi= сс/сi, то, учитывая (7) и (8), приходим к следующему выражению для эффективности ввода пробы с термодесорбцией: • εi=[1 -exp(-td/ts)][ 1 -exp(-qiti/v)], (9) • где ti- время дозирования, td- время нагрева концентратора, ts – время пребывания частицы на поверхности, qi- объемный расход газа – носителя при вводе. • Анализ выражения (9) показывает, что высокая эффективность ввода пробы может быть получена при времени дозирования ti менее 0, 5 с, и максимум эффективности ввода пробы легко может быть обеспечен при малом числе сеток ловушки: 3÷ 4 шт.
Зависимость эффективности ввода пробы от времени дозирования: 1 - полная мгновенная десорбция (расчетная кривая); 2 - ввод мононитротолуола - ловушка из немодифицир. сетки из нерж. стали; 3 - ввод 2, 4, 6‑ТНТ, ловушка - немодифицированная многоканальная стеклянная пластинка толщиной 1 мм с диаметром каналов 40 мкм; 4 - ввод 2, 4, 6‑ТНТ, ловушка - немодифицированная сетка из нержавеющей стали; 5 - ввод 2, 4, 6‑ТНТ без нагрева концентратора, ловушка - немодифицированная сетка из нержавеющей стали.
6. Вихревой дистанционный пробоотбор • Пробоотбор осуществляется, как правило, путем прямого всасывания воздуха, пропускаемого через концентратор, улавливающий пары или частицы ВВ из прокачиваемого потока. • Для увеличения собираемой массы анализируемого вещества применяются вспомогательные эффекты, способствующие увеличению эффективности извлечения пробы: колебательные механические воздействия на объект, в том числе и колебания, возбуждаемые в самом потоке воздуха; «прочесывание» объекта вращающимися щетками; тепловое воздействие на обследуемую поверхность; прямое снятие мазков на специально подготовленный материал.
• При прямом всасывании необходим практически непосредственный контакт входного патрубка с обследуемой поверхностью. При этом площадь контакта близка к площади входного отверстия, диаметр которого обычно невелик и равен около 10 мм. • Поэтому при резко неравномерном распределении загрязнения в воздухе можно вообще ничего не обнаружить, отбирая пробу даже вблизи источника паров. Это влечет за собой низкую скорость обследования, высокую вероятность пропусков загрязнения. • Вихревой способ отбора проб, решает задачу расширения зоны захвата пробы и повышения эффективности извлечения пробы из обследуемых объектов.
Схема вихревого отбора проб воздуха 1. 1 - камера закрутки воздуха; 2 - линия прокачки воздуха через концентратор; 3 - концентратор.
• Он состоит в обдуве обследуемого объекта закрученной струей воздуха, создающей восходящее к входу в пробоотборник течение, захватывающее примеси с обдуваемой поверхности. • Иными словами, в промежутке между обдуваемой поверхностью и входом в пробоотборное устройство образуется область разрежения и обратных течений, из которой проба отбирается для последующего анализа с использованием предварительного концентрирования или без него. •
• При вихревом способе формируется протяженный бесстеночный канал переноса пробы между обследуемой поверхностью и входом в пробоотборное устройство с расширением канала у поверхности, что создает разрежение на большой площади. • Отпадает необходимость прямого контакта устройства с объектом. Вращающийся воздух играет в определенном смысле роль щетки. • Прецессия ядра вихря создает колебания давления на поверхности объекта, активируя извлечение пробы.
1. Прямое всасывание воздуха без закрутки. Если рассматривать точечное всасывание несжимаемого газа из сферического пространства, то: Δ P= 1/(1+Kd*h)4, где Kd – постоянная величина 2. Вихревой отбор: Δ P= 1/[1+Kp*h/5 d])2, где Kp – постоянная величина, d – диаметр камеры закрутки Видно, что спад разрежения с увеличением расстояния между объектом и входом в пробоотборник при вихревом способе отбора идёт, по крайней мере, на два порядка медленнее, чем при простом всасывании. Например на расстоянии h=d отношение pw’/ pd’ cоставит около 103, т. е. разница в спаде составит три порядка в пользу вихревого способа взятия проб!
Зависимости разрежения p/ pmax, (кривые 1 и 2) и сигнала отклика U/Umax (кривая 3) от расстояния между обследуемой поверхностью и пробоотборным устройством: 1 - p/ pmax при прямом всасывании; 2 - p/ pmax при вихревом обдуве; 3 - U/Umax при вихревом обдуве.
• эффективность формирования полезной части восходящего течения (Qc) • зависит от соотношения производительностей откачки побудителя отсоса Qs и побудителя закрутки Qr. • В общем виде эти зависимости достаточно сложны, поэтому мы воспользуемся экспериментальными данными.
• • • На рис. представлены измерения разрежения на поверхности источника паров ТНТ (5 -7) и сигнала детектора ЭХО (1 -4) в зависимости от отношения u= r / s где r - скорость вращения крыльчатки, создающей закрученный поток, s - скорость вращения крыльчатки, обеспечивающей прокачку воздуха через концентратор. Эффективность сбора паров характеризуется поведением сигнала детектора ЭХО. Из графиков видно, что эффективный сбор достигается при отношении производительности побудителя закрутки к производительности побудителя откачки, равном 0, 5. Зависимости сигнала отклика U/Umax (кривые 1 - 4) и разрежения Δp/Δpmax (кривые 5 – 7) от отношения wr/ws при h/d = 0, 53 и при различных интенсивностях отсоса воздуха: 1 - 19200; 2 – 15500; 3 - 12000; 4 - 8500, 5 – 19200; 6 - 12000; 7 - 2000 об/мин.
Лекция 3. 1. Принципы построения скоростных газовых хроматографов ЭХО (структура, характеристики, колонки, детектор). 3. 2. Основные аналитические возможности приборов. 3. 3. Примеры анализа различных объектов окружающей среды
3. 1. Принципы построения скоростных газовых хроматографов ЭХО (структура, характеристики, колонки, детектор).
• . Блок- схема портативного газового хроматографа общего назначения
Схема аналитического блока хроматографов ЭХО
• Передняя панель: 1‑инжектор; 2‑кнопка пуска анализа; 3‑индикатор включения электропитания; 4‑разъем УВ; 5‑индикатор разряда батареи; 6‑манометр высокого давления; 7‑запорный вентиль источника газа-носителя; 8‑штуцер подключения внешнего источника газа-носителя; 9‑штуцер “Дренаж”; 10‑штуцер “Всасывание”. • Задняя панель: 11‑штуцер “Сброс газа”; 12‑тумблер включения питания хроматографа; 13‑кнопка перезагрузки хроматографа (Сброс); 14‑разъем подключения внешнего источника электропитания; 15‑разъем последовательного порта для подключения компьютера (ЭВМ); 16‑разъем подключения самописца (СМП); 17‑предохранитель.
Блоки ввода, колонки и детектора имеют отдельные термостаты с нагревателями, что позволяет устанавливать их температуру независимо друг от друга. Установка температур практически плавная. 1‑блок аналитический; 2‑блок газовый; 3‑блок электронный; 4 - корпус
Аналитический блок: 1‑узел ввода; 2‑узел хроматографической колонки; 3‑блок детектора; 4‑основание аналитического блока; 5‑передняя панель; 6‑УТ‑Д; 7‑источник питания АИД; 8‑ЭМУ; 9‑пневмодроссель; 10‑пневмоэлектроклапан; 11‑УТ‑К; 12‑штуцер “Дренаж”; 13‑штуцер “Всасывание”; 14‑тройник.
Схема хранения информации
3. 2. Основные аналитические возможности приборов.
Объект анализа Определяемый компонент Тип детектора Хроматографа ЭХО Вино-водочные изделия Обнаружение примесей в этаноле ФИД, ПИД Питьевая вода, природные воды, сточные воды Хлорорганические пестициды, фенолы, ЭЗД/АИД, ФИД, нефтепродукты, ароматические ПИД Атмосферный воздух Галогены, хлорзамещенные углеводороды, хлорорганические пестициды, фенолы Воздух рабочей зоны углеводороды, ацетон, метанол ЭЗД/АИД, ФИД, ПИД ароматические углеводороды, метанол, ЭЗД/АИД, ФИД, ПИД ацетон, углеводороды, фенолы Выбросы промышленных предприятий полициклические ароматические Пищевые продукты, продовольственное сырье, корма, почвы Пестициды углеводороды, фенолы ПИД ЭЗД/АИД
• Анализ предварительно концентрированных проб • Для отбора проб используются вихревое пробоотборное устройство ПОУ и устройство концентрационного ввода. • При этом ПОУ конструктивно не связано с хроматографом и используется отдельно от него. • Отбор проб осуществляется прокачиванием анализируемого воздуха через концентратор, помещенный в ПОУ. При этом присутствующие в воздухе пары веществ сорбируются на поверхности концентратора. • Для проведения анализа пробы концентратор переносится в камеру ввода хроматографа. Анализ автоматически запускается в момент ввода пробы.
• Анализ жидких и газообразных проб осуществляется с использованием шприцевого ввода, устанавливаемого в хроматограф вместо КВ. • Жидкая проба впрыскивается в лайнерную камеру инжектора шприцевого при помощи микрошприца. В камере проба испаряется и затем переносится газом‑носителем в хроматографическую колонку также, как и в случае анализа сорбированных проб. Объем вводимой жидкой пробы ‑ до 1 мкл. • При анализе жидких проб в газ‑носитель аргон добавляется метан или азот, что необходимо для нейтрализации метастабильных атомов аргона, вызывающих изменение фонового тока (провал нулевой линии). • Газообразная проба вводится в хроматограф газовым шприцем, • объем вводимой пробы ‑ до 600 мкл. Запуск анализа осуществляется автоматически по сигналу датчика давления, расположенного в камере ввода.
• Автодозирование. • Для анализа газообразных проб в автоматическом режиме в прибор устанавливается автодозирующий петлевой ввод. • Отбор пробы производится в автоматическом режиме по заданной заранее программе, которая может включать серию циклов анализа с определенным числом циклов в серии и определенным периодом времени между сериями.
3. 3. Примеры анализа различных объектов окружающей среды
Анализ воды с прямым вводом пробы. Оптимальная концентрация азота 20%. При этом предел обнаружения хлороформа 30 мкг/л пробы. Такой чувствительности достаточно. Хроматограммы воды при прямом вводе. Газ-носитель аргон без добавления азота (а) и с добавлением 20% азота (б). Хроматограф ЭХО-М с электронозахватным детектором. 1 - хлороформ (1 мкг/мл).
• . Рис. 7. 2 Хроматограмма пробы питьевой воды с хлороформом (пик 1) в концентрации 60 мкг/л при жидкостной экстракции пентаном, время в секундах.
Анализ равновесного пара (АРП) Хроматограмма питьевой коммунальной воды г. Иркутск (образованной после хлорирования воды озера Байкал) Хроматограммы природной воды из озера Байкал (а) и питьевой водопроводной воды г. Новосибирска (б): 1 – хлороформ, 2 - четыреххлористый углерод.
Определение концентрации примесей в воде
поэтапный контроль за содержанием хлороформа и четыреххлористого углерода при кипячении и фильтрации водопроводной воды.
Анализ воды методом анализа равновесного пара (АРП) Хроматограмма равновесного пара над поверхностью воды, содержащей по 5 нг/мл бензола (1), толуола (2), этилбензола (3), о-ксилола (4), п-ксилола (5).
Определение фильтрующего действия грунта. • Промзона и приусадебные участки - в 100 м от водозабора. . Глубина скважины водозабора 30 м. Концентрации ХОП уменьшаются примерно в 10 20 раз, что свидетельствует о сильном фильтрующем действии грунта.
Анализ почвы методом анализа равновесного пара (АРП) Хроматограмма равновесного пара над почвой, смоченной водой. 1 - бензол, 2 - толуол, 3 - этилбензол, 4 - о-ксилол, 5 - п-ксилол.
• • • Экспрессный отбор пробы при анализ древесины в полевых условиях на наличие консервантов. Для обнаружения консервантов в древесине : концентратор газового хроматографа ЭХО-М нагревается потоком воздуха примерно до 2000 С. Затем он кладется на древесную поверхность с прилеганием сетки к дереву. Через минуту концентратор охлаждается, собирая на сетке выделившиеся консерванты дерева. Далее, по обычной схеме с десорбцией выполняется определение на ГХ ЭХО-М состава консервантов. В [75] отмечается, что эффекты памяти в концентраторе и устройстве ввода очень малы, так что можно выполнять до двух циклов анализов в минуту. С ЭЗД, используемого в ГХ ЭХО-М, не менее половины компонентов консервантов, включая сhlorpyrifos, ДДТ, dichlorfluanide, endosulfane, lindane, обнаруживаются прибором на уровне 10 -100 пг на 1 см 2 загрязненной поверхности. Метод является перспективным для экспрессной сортировки вторичной древесины.
Экспрессная отбраковка спиртных напитков ЭХО-ФИД с фотоионизационным детектором: гладкая хроматограмма - спирт "Экстра", хроматограмма с пиками - технических спирт.
Пример анализа двух образцов коньяка БЕЛЫЙ АИСТ. Ввод 1 мкл жидкости Отсутствие или небольшая амплитуда характерных коньячных пиков на нижней хроматограмме указывают на поддельность одного образца
Экспрессная отбраковка коньяков. (ввод 0. 2 мл паровой фазы) Коньяк "Васпуракан" Коньяк дагестанский, 5 зв Коньяк греческий
Анализ воздуха Хроматограмма воздуха в салоне автомобиля Жигули
Динамика концентраций компонентов растворителя в воздухе отделочного цеха • .
Хроматограмма экстракта свеклы. Измельчение и экстракция гексаном • .
Хроматограмма экстракта рыбы. Измельчение и экстракция гексаном с последующей очисткой экстрактов серной кислотой и дополнительной хроматографической очисткой [170]. • .
“ЭХО – В” – высокочувствительный переносной газовый хроматограф c воздухом в качестве газа – носителя Порог обнаружения 10 -14 г/см 3 по ТНТ Время: пробоотбора 3 -5 сек анализа 10 -40 сек. Пробоотбор с дистанции до 20 см Идентификация автоматическая Без баллона с газом. Энергопотребление 40 -75 Вт Пики: 1, 2 - DNT, 3 – 5 TNT, 6 отклик от гексогена. 3.
Обнаружение следов ВВ Хроматограмма пробы воздуха с поверхности кармана с шашкой ВВ Хроматограмма пробы воздуха с поверхности кармана после изъятия шашки ВВ из кармана.
Пробоотбор «дыхания» Земли
Хроматограммы проб с Атовского газо-конденсатного месторождения
Кольцевые аномалии о-ксилола по периферии газоводяного контакта Атовского месторождения, зарегистри-ные пассивным концентрированием 1 – контур газоводяного контакта
Прибор для анализа выдыхаемого воздуха 1 - ГХ «Эхо-В-ФИД» , 2 – проботоборная приставка, 3 – сменный мундштук, 4 – устройство очистки пробоотборной приставки.
Примеры анализа выдыхаемого воздуха Больной диабетом в стадии декомпенсации Здоровые лица
Не курящий студент 18 лет Курящий студент 18 лет 3 2 студенты: здоровый 19 лет (кривая 1), здоровый курящий 18 лет (кривая 2), с сахарным диабетом первого типа ( 18 лет, стадия полной компенсации, кривая 3 ) 1
Спасибо за внимание!
• • Рис. 6. 1. Функциональная схема хроматографа ЭХО‑EW: ДВ ‑ датчик давления; ДТ ‑ датчик температуры; ДТК ‑ датчик температуры контрольный; ИПД ‑ источник питания детектора; НМ ‑ насос мембранный; КП ‑ коммутатор потока газа; Н ‑ нагреватель; Т ‑ термостат; УТД ‑ терморегулятор блока детектора; УТК ‑ терморегулятор узла колонки и узла ввода.


