Тема 5.1. Статистические показатели (вариация).ppt
- Количество слайдов: 13
ПОКАЗАТЕЛИ ВАРИАЦИИ
Понятие вариации и ее значение Вариацией признака называют отличие (колеблемость, многообразие, изменяемость величины) в численных значениях признаков единиц совокупности и их колебания около средней величины, что и будет характеризовать совокупность. Показатели вариации делятся на две группы: абсолютные и относительные. К абсолютным относятся размах вариации, среднее линейное отклонение, дисперсия и среднее квадратическое отклонение. Относительными показателями вариации являются коэффициенты осцилляции, вариации, относительное линейное отклонение и др. Самым простым абсолютным показателем является размах вариации (R).
Для анализа вариации необходим и показатель, который отражает все колебания варьирующего признака, дающий обобщенную ее характеристику. Такая средняя называется средним линейным отклонением (L). Оно вычисляется как средняя арифметическая из абсолютных значений отклонений вариант хi и (взвешенная или простая в зависимости от исходных условий) по следующим формулам: - простое; - взвешенное
Дисперсия представляет собой индивидуальных значений величины и вычисляется взвешенной дисперсий (в данных): средний квадрат отклонений признака от их средней по формулам простой и зависимости от исходных - - простая дисперсия взвешенная дисперсия
Дисперсия может быть рассчитана как разность средней квадратов вариант и квадрата средней вариант: — средняя квадратов вариант; — квадрат средней вариант. Т. о. , дисперсия есть средняя величина квадратов отклонений.
По равноинтервальному ряду распределения или дискретному ряду с одним и тем же шагом между значениями осредняемого признака возможен расчет дисперсии способом «моментов» : – момент второго порядка; – момент первого порядка; – условные варианты
Дисперсию используют не только для оценки вариации, но и для измерения связей между исследуемыми факторами; распределение дисперсии на составляющие позволяет оценить влияние разных факторов, которые обусловливают вариацию признака. Среднее квадратическое отклонение, как и дисперсия, выступает в качестве широко используемого обобщающего показателя вариации.
Для осуществления сравнений колеблемости различных признаков в одной и той же совокупности, а также при сопоставлении признака в нескольких совокупностях с разными средними арифметическими используются также относительные показатели вариации (по отношению к среднему значению признака): Коэффициент осцилляции (VR) (колеблемость крайних значений признака вокруг средней): Линейный коэффициент вариации (характеризует долю усредненного значения абсолютных отклонений от средней арифметической. ) (VL): Коэффициент вариации (характеризует степень однородности совокупности)(Vσ):
ВИДЫ ДИСПЕРСИЙ И ПРАВИЛО ИХ СЛОЖЕНИЯ Выделяют дисперсию общую, межгрупповую и внутригрупцовую. Общая дисперсия σ2 - измеряет вариацию признака во всей совокупности под влиянием всех факторов, обусловивших эту вариацию. Межгрупповая дисперсия (δ 2 х или σ2 м/гр) характеризует систематическую вариацию: Внутригрупповая дисперсия случайную вариацию (σ2 i) отражает
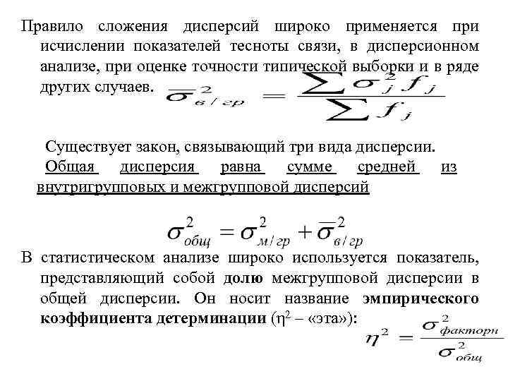
Правило сложения дисперсий широко применяется при исчислении показателей тесноты связи, в дисперсионном анализе, при оценке точности типической выборки и в ряде других случаев. Существует закон, связывающий три вида дисперсии. Общая дисперсия равна сумме средней из внутригрупповых и межгрупповой дисперсий В статистическом анализе широко используется показатель, представляющий собой долю межгрупповой дисперсии в общей дисперсии. Он носит название эмпирического коэффициента детерминации (η 2 – «эта» ):
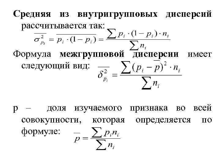
Наряду с вариацией количественных признаков может наблюдаться и вариация качественных признаков. Такое изучение вариации достигается, как и для долей количественных признаков, посредством вычисления и анализа следующих видов дисперсий. Внутригрупповая дисперсия доли определяется по формуле
Средняя из внутригрупповых дисперсий рассчитывается так: Формула межгрупповой дисперсии имеет следующий вид: р – доля изучаемого признака во всей совокупности, которая определяется по формуле:
Общая дисперсия определяется по формуле Три вида дисперсии следующим образом: связаны между собой


