+ Показатели вариации.ppt
- Количество слайдов: 10
Показатели вариации Абсолютные Размах вариации среднее линейное отклонение Средний квадрат отклонений Относительные среднее квадратическое отклонение Коэффициент осциляции Отностельное линейное отклонение Коэффициент вариации
Показатели вариации (абсолютные) 1. Размах вариации R = Xmax − Xmin 2. Среднее линейное отклонение , или 3. Дисперсия или средний квадрат отклонений , или 4. Среднее квадратическое отклонение:
Показатели вариации (относительные) 1. Коэффициент осцилляции: 2. Относительное линейное отклонение: 3. Коэффициент вариации:
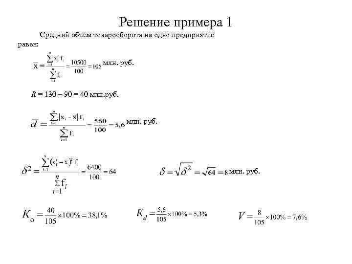
Число предприятий Группы предприятий по объему товарооборота, млн. руб. Расчетные показатели 90 -100 28 95 2660 10 280 100 2800 9025 252700 100 -110 48 105 5040 0 0 11025 529200 110 -120 20 115 2300 10 200 100 2000 13225 264500 120 -130 4 125 500 20 80 400 1600 15625 62500 ИТОГО 100 - 10500 - 560 - 6400 - 1108900
Решение примера 1 Средний объем товарооборота на одно предприятие равен: млн. руб. R = 130 – 90 = 40 млн. руб.
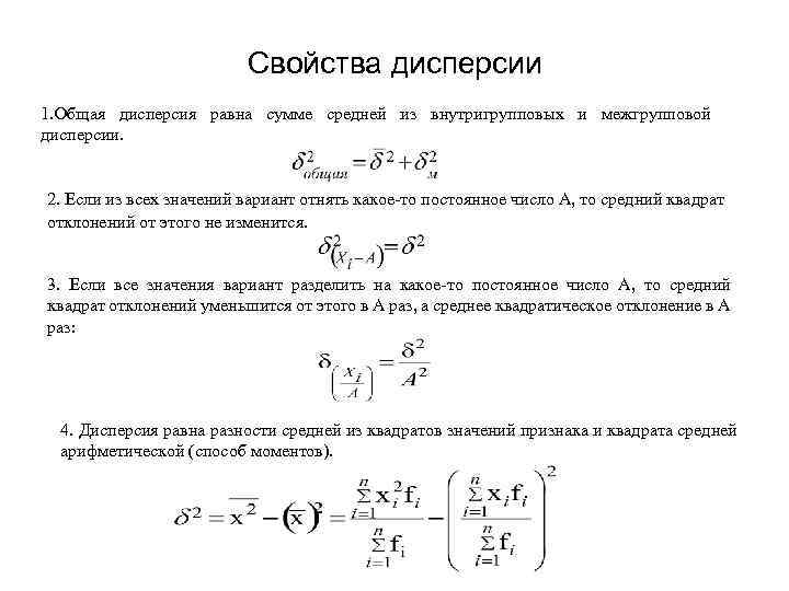
Виды дисперсий дисперсия признака по всей изучаемой совокупности; Общая дисперсия измеряет вариацию признака во всей совокупности под влиянием всех факторов, обусловливающих эту вариацию межгрупповая дисперсия – это мера колеблемости частных средних по группами вокруг общей средней; Межгрупповая дисперсия характеризует систематическую вариацию, т. е. различия в величине изучаемого признака, возникающие под влиянием признака-фактора, положенного в основание группировки. xi и ni - соответственно средние и численности по отдельным группам. Внутригрупповая дисперсия отражает случайную вариацию, т. е. часть вариации, происходящую под влиянием неучтенных факторов и не зависящую от признака-фактора, положенного в основание группировки. и средняя из внутригрупповых дисперсий
Свойства дисперсии 1. Общая дисперсия равна сумме средней из внутригрупповых и межгрупповой дисперсии. 2. Если из всех значений вариант отнять какое-то постоянное число А, то средний квадрат отклонений от этого не изменится. 3. Если все значения вариант разделить на какое-то постоянное число А, то средний квадрат отклонений уменьшится от этого в А раз, а среднее квадратическое отклонение в А раз: 4. Дисперсия равна разности средней из квадратов значений признака и квадрата средней арифметической (способ моментов).
Продолжение решения примера 1
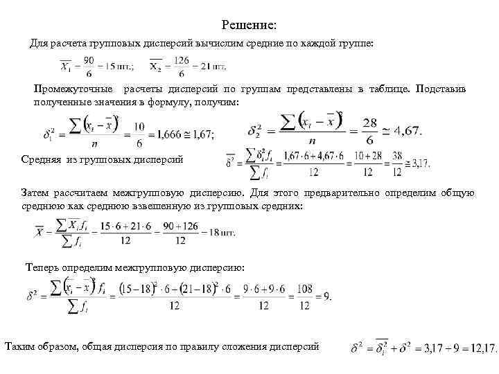
Пример 2: Определить групповые дисперсии, среднюю из групповых дисперсий, межгрупповую дисперсию, общую дисперсию по следующим данным: 1 -я бригада № п/п 1 2 3 4 5 6 2 -я бригада Изготовлено деталей за час, шт. хi 13 14 15 17 16 15 90 № п/п -2 -1 0 2 1 0 4 1 0 10 Изготовлено деталей за час, шт. хi 7 8 9 10 11 12 18 19 22 20 24 23 126 -3 -2 1 -1 3 2 9 4 1 1 9 4 24
Решение: Для расчета групповых дисперсий вычислим средние по каждой группе: Промежуточные расчеты дисперсий по группам представлены в таблице. Подставив полученные значения в формулу, получим: Средняя из групповых дисперсий Затем рассчитаем межгрупповую дисперсию. Для этого предварительно определим общую среднюю как среднюю взвешенную из групповых средних: Теперь определим межгрупповую дисперсию: Таким образом, общая дисперсия по правилу сложения дисперсий
+ Показатели вариации.ppt