4th year lect11-12r_2012.ppt
- Количество слайдов: 61
Поиск ЭДМ нейтрона. Нейтронная оптика нецентросимметричных кристаллов. Лекция 11 1
Нейтроны в физике ядра и элементарных частиц • В современной физике элементарных частиц тесно переплелись и космология, и свойства Вселенной на ранней стадии образования, и собственно структура элементарных частиц и их взаимодействий, ядерная физика и физика фазовых превращений. Для получения новых данных в этой области имеются два пути: • Первый – это увеличение энергий сталкивающихся частиц и ядер для поиска новых частиц (например, хиггсовских бозонов, суперсимметричных партнеров обычных частиц или новых форм вещества, типа кварк-глюонной плазмы). Этот путь требует создания дорогостоящих ускорителей и, соответственно, совместных усилий и участия многих стран. Россия успешно участвует в большинстве крупных международных проектов практически на всех существующих и строящихся в мире ускорителях. • Второй путь – увеличение точности измерений в физике средних и низких энергий, в частности в нейтронной физике. Для этой цели необходимы высокоинтенсивные источники нейтронов (увеличение статистики), новые идеи, методики и нестандартное оборудование. Следует заметить, что, хотя реактор и является достаточно дорогостоящим прибором, тем не менее, его цена ни в какое сравнение не идет с ценой современного суперколлайдера. 2
Поиск ЭДМ нейтрона История измерений ЭДМ нейтрона началась с экспериментов Нормана Рамзея (публикация 1957 г. ). Интерес к ним резко возрос в 1964 после открытия CР-нарушения в распадах К-мезонов. Значительный прогресс в точности связан с развитием источников УХН. Сейчас в России они отсутствуют 3
Норман Фостер Рамзей (Norman Foster Ramsey, 27 августа 1915 - 4 ноября 2011) — американский физик, лауреат Нобелевской премии по физике (в 1989 г. «за изобретение метода раздельных колебательных полей и его использование в водородном мазере и 4 других атомных часах»
Поиск ЭДМ нейтрона Для чего измерять электрический дипольный момент нейтрона? 1. Это поиск нового механизма нарушения СР-инвариантности. Наличие ЭДМ нейтрона 2. нарушает Т-инвариантность а, следовательно, и СР-инвариантность. 2. Это поиск новой физики за рамками Стандартной модели, необходимой, в частности, для объяснения барионной асимметрии Вселенной – одной из самых захватывающих загадок современности. Для возможного объяснения наблюдаемой асимметрии необходимо предположить (А. Д. Сахаров, 1967), что, 1) существует взаимодействие, не сохраняющее барионное число и, 2) взаимодействие, нарушающее CP-инвариантность. В СМ такие взаимодействия отсутствуют, (т. е. наше с вами существование уже противоречит Стандартной Модели). Стандартная модель Барионная асимметрия Вселенной: -20 nb/n ~10 -20 - 10 -25 Новая физика, объясняющая барионную асимметрию nb/n ~10 -8 - 10 -10 dn~(10 -31 -10 -33) e см dn~(10 -26 -10 -28) e cм За рамками совр. эксп. возможностей На грани возможности совр. эксперимента Современное ограничение dn < 3 10 -26 e см, (90% C. L. ) ( ILL–CCLRC–Univ. Sussex) PRL, 2006, 97, 131801 всего в 3 раза лучше результата ПИЯФ 22 летней давности 5
ЭДМ нейтрона Поиск новой физики за рамками Стандартной модели dn < 3 10 -26 e см, (90% C. L. ) ( ILL–CCLRC–Univ. Sussex) PRL, 2006, 97, 131801 - не намного лучше результата 23 летней давности ПИЯФ dn 9, 7 10 -26 e см, ПИЯФ, 1989 Если нейтрон представить в виде шара размером R ~ 10 -13 см, то d/R ~ 3 10 -13. Это одна из самых высоких достигнутых точностей. 6 Такая доля от радиуса Земли составляет ~ 2 мкм !
Как искать ЭДМ нейтрона? Чувствительность к ЭДМ D +E D -E 2(E·D) Время взаимодействия 7
Сравнение различных методов поиска ЭДМ нейтрона Метод УХН (ILL–CCLRC–Univ. Sussex; ПИЯФ) E ~ 10 к. В/см τmax ~ 1000 с время жизни Дифракция в кристаллах без центра симметрии (ПИЯФ) E ~(108 - 109)В/см Е τ ≈ 106 (В·с)/см (поглощение) Энергия ионизации ~ несколько э. В Еτ ~ 107(В·с)/см ~ Современное значение: τa ~ 0. 01 с Еτ 1Ǻ 107 (В·с)/см 8
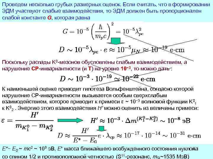
Проведем несколько грубых размерных оценок. Если считать, что в формировании ЭДМ участвуют слабые взаимодействия, то ЭДМ должен быть пропорционален слабой константе G, которая равна Поскольку распады K 0 -мезонов обусловлены слабым взаимодействием, а нарушение СР-инвариантности (и Т) на уровне 10− 3, то можно дать : К наименьшей оценке приводит гипотеза Вольфенштейна, согласно которой нарушение CP-инвариантности вызывается особым сверхслабым взаимодействием, которое приводит к примеси ε ~ 10− 3 волновой функции K 01 к K 02. Энергию этого взаимодействия H’ можно оценить из величины примеси: 9 E∗− E 0 ~ mc 2 ~ 109 э. В, E∗ масса ближайшего возбужденного состояния нуклона со спином 1/2 и противоположной четностью (S 11 -резонанс, m ~1535 Мэ. В)
Электрический дипольный момент (ЭДМ) нейтрона и ультрахолодные нейтроны Поиск ЭДМ нейтрона – эксперимент ПИЯФ продолжительностью в 30 лет. К 1989 г. были получены практически одинаковые результаты сначала в ПИЯФ, позднее в ИЛЛ dn < 9. 7 10 -26 e cm (90% C. L. ) Последующие измерения в ИЛЛ и обработка данных в течение еще 17 лет дали результат не намного лучший по точности dn < 3 10 -26 e cm (90% C. L. ) (2006 г. , ILL –CCLRC–Univ. Sussex) 10
Основные идеи магниторезонансного метода Рамзея (раздельных осциллирующих полей) для измерения ЭДМ Метод основан на измерении изменения частоты прецессии нейтрона в магнитном поле (резонансной частоты) при включении (или реверсе) электрического поля. Если приложить поле B 1, вращающееся с частотой 0 в плоскости (x, y), то во вращающейся системе для нейтрона это постоянное поле, и он начнет прецессировать уже вокруг B 1 с частотой 11
Основные идеи магниторезонансного метода Рамзея (раздельных осциллирующих полей) для измерения ЭДМ Если в начальный момент спин нейтрона был направлен по B 0 (ось z), то вероятность найти спин в том же направлении в момент времени t будет равна вероятность же найти спин против B 0 (т. е. вероятность переворота) есть ( ) 12
Основные идеи магниторезонансного метода Рамзея (раздельных осциллирующих полей) для измерения ЭДМ 13
Спектрометр Рамзея Величина поля B 0 =0, 028 Гс, однородность по камере (1 -2) 10 -5 Гс, стабильность ~3 10 -7 Гс за время одного измерения (~10 мин. ) Частота прецессии спина нейтрона в таком поле равна 0 = ω0/2π = 83 Гц 14
Пучок неполяризованных нейтронов, выведенный из реактора, например, при помощи нейтроновода, падает на зеркало-поляризатор. Отраженный зеркалом поляризованный пучок направляется в спектрометр. В первой катушке (синхронизаторе) создается вращающееся с угловой частотой ω магнитное поле. В ней при ω = ω0 для нейтронов определенной энергии (зависящей от длины катушки) происходит поворот спина нейтрона в плоскость, перпендикулярную направлению постоянного магнитного поля. Величина поля B 0 =0, 028 Гс, частота прецессии спина нейтрона в таком поле равна 0 = ω0/2π = 83 Гц После этой катушки спин нейтрона оказывается в плоскости (x, y) под некоторым углом к оси x. Тем самым задается начальная фаза прецессии. Далее происходит свободная прецессия спина. Если электрическое поле отсутствует, то прецессия происходит с угловой скоростью ω0, и с этой же скоростью вращаются магнитные поля в катушках, т. е. угол между спином и направлением полей в катушках сохраняется. (За время хранения 100 с спин повернется 8300, т. е. около 104 раз. Изменение поля приводящее к изменению частоты на 10 -4 добавит ровно один оборот, т. е. угол между спином и полем в катушке будет тот же – Г~10 -2 Гц) В зависимости от сдвига фаз в катушках детектор D будет регистрировать либо нулевую интенсивность в случае = 0, либо максимальную при = . При = ± /2 детектор зарегистрирует половинную интенсивность 15
Поиск ЭДМ нейтрона – эксперимент ПИЯФ (двухкамерный ЭДМ-спектрометр) Кривые магнитного резонанса Для накопительного варианта спектрометра 16
Резонансные кривые двухкамерного ЭДМ спектрометра для накопительного варианта 17 17
Пролетный вариант. Резонансные кривые зависимости скорости счета в детекторе от частоты рассогласования при различном сдвиге фаз полей в катушках. Ширины кривых определяются средним временем пролета нейтронов через установку Δν ~ 1/τ Осуществляя реверс электрического поля по отношению к магнитному, по изменению скорости счета детектора можно определить сдвиг резонансной частоты: откуда 18
В накопительном варианте установки используется возможность хранения УХН в полости. Время удержания в камере при этом может достигать ~ 100 с, а соответствующая ширина резонансной линии — 0, 009 Гц. Поле в камерах для УХН достигает 10 ÷ 15 к. В/см. Скорость счета поляризованных УХН в таких установках на реакторах в ПИЯФ и ИЛЛ имеет порядок 100 – 140 н/с. Оценим время, необходимое для набора статистики на такой уста-новке, чтобы получить ошибку σ(D) ~ 10− 25 e·см. Необходимое для этой цели число событий определится т. е. N ≈ 4· 108. Здесь мы использовали численное значение постоянной Планка ħ = 6, 6 · 1016 э. В·с. Подставляя приведенные выше скорости счета, получаем необходимое время T измерения ЭДМ нейтрона с указанной точностью: Таким образом, чувствительность данного метода приблизительно равна (6÷ 7)· 10− 25 e·см/сут. При такой чувствительности, чтобы получить ограничение на ЭДМ на уровне σ(D) ~ 10− 26 e·см, необходимо более 10 лет непрерывных измерений. Поэтому для того, чтобы понизить существующее ограничение на ЭДМ нейтрона нужны новые идеи, новые методы и новые, гораздо более интенсивные, 19 источники холодных и ультрахолодных нейтронов.
Поиск ЭДМ нейтрона (измерения, верхний предел) (Интенсивности пучков УХН) 20
• Преимущества кристалл-дифракционного метода Электрические поля (вплоть до 109 В/см) на 4 - 5 порядков превосходят поля, используемые в методе УХН • Величина Еg , определяющая чувствительность метода, приблизительно такая же, как в методе УХН • Высокая светосила установки (в ~100 раз более высокая интенсивность ХН, чем УХН) • С высокой точностью определенное направление электрического поля (перпендикулярно кристаллографическим плоскостям) • Несколько возможностей исключения ложного эффекта от швингеровского взаимодействия нейтрона • Возможность использовать составной кристалл (и/или многократное прохождение нейтрона через кристалл) 21
Откуда возникают электрические поля, действующие на нейтрон в кристалле? Заметим, что потенциал кристалла можно представить как сумму атомных потенциалов, или как сумму потенциалов кристаллографических плоскостей. Последнее – это разложение потенциала по векторам обратной решетки. 22
Периодический (в направлении g, ось x) потенциал системы плоскостей можно разложить в ряд Фурье: gn=2 n/d. Можно считать, что каждая гармоника описывает потенциал своей системы плоскостей gn (тогда дифракция n-го порядка это дифракция первого порядка, но на системе плоскостей с межплоскостным расстоянием dn=d/n). Здесь мы учли , в силу вещественности V(r) и положили В общем случае V(r)= VN(r) + VE(r) +… Для центросимметричного кристалла, поместив начало координат в центр 23 симметрии, можно все фазы гармоник всех потенциалов обратить в нуль.
Амплитуды гармоник находятся из соотношения: где – структурная амплитуда – амплитуда рассеяния ячейкой Nc- число элементарных ячеек в 1 -м объеме, m – масса нейтрона, fi(g) – амплитуда рассеяния i-м атомом в ячейке Ячейки кристалла рассеивают когерентно, поэтому Vg Nc 24
Амплитуды Vg для ядерного и электрического (кулоновского) взаимодействий Ядерные амплитуды определяют ядерный потенциал Атомные амплитуды определяют Электрический потенциал Периодическая часть электрического потенциала будет иметь вид: Электрическое поле: 25
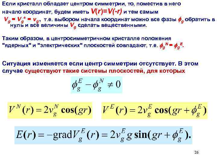
Если кристалл обладает центром симметрии, то, поместив в него начало координат, будем иметь V(r)=V(-r) и тем самым Vg = Vg* = vg , т. е. выбором начала координат можно все фазы g обратить в нуль и все величины Vg сделать вещественными. Таким образом, в центросимметричном кристалле положения "ядерных" и "электрических" плоскостей совпадают, т. е. g. N = g. E. Ситуация изменяется если центр симметрии отсутствует. В этом случае существуют такие системы плоскостей, для которых 26
О физической сути явлений Нейтроны в кристалле концентрируются на «ядерных» плоскостях, либо между ними, т. е. в областях максимумов или минимумов ядерного потенциала, где в нецентросимметричном кристалле действует сильное электрическое поле: Vg. E~ (1 -10) э. В, g ~108 см-1, Eg ~ (108 - 109) В/см 27
Точное выполнение условия Брэгга Дифракция по Лауэ: Условие Брэгга: |k 0+g|=|k 0| или 2 d sin B= (|g|=2 /d, |k 0|= 2 / ) Нейтроны движутся вдоль кристаллографических плоскостей со скоростью: 28
Точное выполнение условия Брэгга При дифракции нейтроны концентрируются на «ядерных» плоскостях, либо между ними, т. е. в областях максимумов или минимумов ядерного потенциала (движутся по «ядерным рельсам» ): В нецентросимметричных кристаллах g 0 Vg. E~ (1 -10) э. В, g~108 см-1, Eg ~ (108 - 109) В/см 10. 02. 2018 29
Внутрикристаллические электрические поля были впервые обнаружены и измерены в опыте по динамической дифракции поляризованных нейтронов по сдвигу фазы маятниковой картины при перевороте спина нейтрона (ВВР-М, ПИЯФ) за счет взаимодействия VS= -(m HS) Величина поля для кристалла кварца оказалась равной E 110=(2. 1 0. 12) 108 В/см и совпала с предсказанной 30
Задержка нейтрона в кристалле при углах дифракции, близких к 90 О (ВВР-М, ПИЯФ) Vg. E~ (1 -10) э. В, g~108 см-1, Eg ~ (108 - 109) В/см Время пребывания нейтрона в кристалле = L/v|| Измерено для системы плоскостей (110) кварца ( B=87 , 31 v = 800 м/с), результат: v||=(39 1) м/с
Эффект деполяризации (ВВР-М ПИЯФ) Если начальная поляризация нейтронов P Eg (т. е. P HSg), то спины нейтронов в состояниях (1) и (2) будут в кристалле вращаться в разные стороны. Угол поворота равен: При S= /2 происходит полная деполяризация пучка. Для кристалла кварца деполяризация происходит при L=3, 5 см. По деполяризации также было измерено поле Eg Наличие ЭДМ приводит к 10. 02. 2018 поляризации вдоль HSg 32
Максимальные величины внутрикристаллических полей Emax g для некоторых кристаллов 33
Поиск ЭДМ нейтрона дифракционным методом Основные идеи : 1. В совершенных кристаллах, в которых отсутствует центр симметрии, на нейтрон, движущийся в условиях, близких к брэгговским, действуют сильные внутрикристаллические электрические поля, достигающие величин 109 В/см, которые на 4 5 порядков превосходят поля, используемые в экспериментах с УХН. Эти поля были предсказаны, экспериментально обнаружены и исследованы в ПИЯФ РАН. 2. Возможность управлять знаком и величиной электрического поля. Для этого вторым кристаллом с регулируемым d выделяются нейтроны с энергией, больше или меньше, чем брэгговская для основного кристалла. Для (110) кварца смещение на брэгговскую ширину соответствует Т=± 10 C. 3. Тестовые эксперименты на ВВР-М и в ИЛЛ, показали, что чувствительность предложенного нового метода может быть уже сейчас на уровне (4 6) 10 -27 е см при использовании имеющегося в наличии оборудования и кристаллов кварца на наиболее интенсивном в настоящий момент пучке холодных поляризованных нейтронов реактора ИЛЛ 34 34
Нейтронная оптика нецентросимметричных кристаллов Волновую функцию нейтрона, движущегося в кристалле в направлениях, далеких от брэгговских, можно написать по теории возмущений: EK= ћ 2 K 2/2 m, EK+g= ћ 2 |K+g|2/2 m В зависимости от знака величины параметра отклонения от условия Брэгга: 2 g=|K+g|2 K 2, происходит концентрация нейтронов на плоскостях т. е. максимумах потенциала 10. 02. 2018 ( g<0, красный цвет), либо между ними на минимумах ( g>0, голубой цвет 35
Знак и величину параметра отклонения от условия Брэгга: 2 g=|K+g|2 K 2, можно изменять меняя энергию (длину волны) нейтрона, при этом нейтроны будут концентрироваться либо на плоскостях т. е. максимумах потенциала ( g<0, красный цвет), либо между ними на минимумах потенциала ( g>0, голубой цвет). При этом будет изменяться знак и величина электрического поля, действующего на нейтрон. Выделяя при помощи 2 -го кристалла нейтроны разной энергии, можем менять величину и знак действующего на нейтрон электрического поля 36
Таким образом, на нейтрон в нецентросимметричном кристалле даже вдали от условий дифракции будет действовать электрическое поле: Спин нейтрона будет прецессировать вокруг швингеровского магнитного поля. Угол поворота s на единицу пути в кристалле: Величина поля (и угла поворота спина, соответственно) определяется степенью монохроматичности пучка (средним отклонением от условия Брэгга vg. N/ g= 1/wg) Оценки эффектов при -кварц Esum~105 В/см Pb. Ti. O 3 Esum~106 В/см / =2 10 -2 : 1/см 37
Эксперимент (ВВР-М, ПИЯФ) Зависимость S от длины волны нейтрона для некоторой ориентации кристалла для двух значений монохроматичности пучка. Сплошные линии - рассчитанные. Пунктирные линии соответствуют выполнению 38 условию Брэгга для плоскостей с отличным от нуля полем Eg.
Как можно усилить эффект? Нужно максимально приблизиться к условию Брэгга. Отражение под углом π/2 Точное выражение для электрического поля: T 0±Δ (110) T 0 При отражении под прямым углом E || vn and Hs~[E x vn]≈0 39
Идея эксперимента Нейтроны с Если B B=2 d 0 sin B отражаются от кристалла. /2, то B 2 d 0 [1 -( /2 - B)2]. Сквозь кристалл могут пройти только нейтроны > B или < B , причем они будут двигаться в электрических полях разного знака –E и +E , соответственно. Они отражаются вторым кристаллом-анализатором с изменяемым d и попадают на детектор. Изменяя d второго кристалла (нагреванием или охлаждением), можно выбирать из пучка те нейтроны, которые прошли через первый кристалл в поле определенной величины и знака +E -E 40
Двухкристальная линия (зависимость интенсивности от разности температур кристаллов) 1. 50 C T 0 PG crystal R~50% D T 0+ΔT Мы можем изменять параметр отклонения от условия Брэгга в первом кристалле, нагревая или охлаждая второй кристалл quartz (110) 41
Двухкристальная линия (зависимость интенсивности от угла поворота одного из кристаллов) При угле Брэгга ~ 450 брэгговская ширина ~ 0. 00050 0. 60 PG R~50% T 0 D 10. 02. 2018 quartz (110) T 0 Эффект от ЭДМ можно увеличить, используя сборку из 42 нескольких кристаллов
Эксперимент по измерению электрического поля Кварц, плоскости (110) Lc=14 cm, угол Брэгга ≈ 860 Зависимость величины электрического поля действующего на регистрируемый нейтрон от разницы температур двух кристаллов Тестовый эксперимент дает чувствительность к ЭДМ ~2 10 -25 e см/сут (в 3 раза 43 более высокую, чем в ИЛЛ)
при направлении нейтронного пучка перпендикулярно плоскостям ( = /2 ) имеем нулевое швингеровское поле, при этом эффект от ЭДМ не зависит от скорости и направления движения нейтрона v Швингеровский же эффект при = /2 унуляется Hs~ [E x vn] ≈ 0, поскольку E || vn -E V|| g +E 44
Схема эксперимента 6 m . 45
Главные элементы схемы: 1. Система 3 -х мерного анализа поляризации типа CRYOPAD (ИЛЛ) 2. Позиционно-чувствительный детектор Current accuracy of spin orientation is ~10 -2 rad for routine experiment ~10 -3 rad can be reached for special cases F. Tasset, P. J. Brown, E. Lelie`vre-Berna, T. Roberts, S. Pujol, J. Allibon, E. Bourgeat-Lami, Physica B, 267 -268 (1999) 69 -74 46
З-мерный анализ поляризации позволяет выделить разные вклады в суммарный эффект M+ Время пребывания нейтрона в кристалле в полях ± E M- X Pi Z Pf Y He=(E dn)/ n [1/Gs/s] ЭДМ Швингер Остаточные магнитные поля 47
Измерение угла поворота спина за счет швингеровского взаимодействия T=T 0 T T=T 0 sample 1. Швингеровскийэ ффект равен нулю для B=900 2. E~ 0. 7 108 В/см см 48
Пространственное распределение эффекта от швингеровского взаимодействия в позиционно-чувствительном детекторе M+ M- X Pi Pf Z Y P=P( T+)-P( T-) Мы должны видеть также слабую зависимость для компонент Pxy and Pyx, ответственных за n. EDM 49
Пространственное распределение эффекта от ЭДМ Вклад швинг. Ps< 1. 1 10 -4 Пространственной зависимости для компонент Pxy and Pyx не наблюдается. 50
Измерение ЭДМ Dn=(2 6) 10 -24 e cm Ограничена низкой светосилой и размерами кристалла Результат Шалла и Натанса, 1967: D = (2, 4 3, 9) 10 -22 51 e см
Проекты поиска ЭДМ нейтрона • Следует заметить, что двухкамерный дифференциальный ЭДМспектрометр ПИЯФ приблизительно в два раза чувствительнее однокамерного спектрометра ИЛЛ. • Наше на настоящий момент «отставание» от зарубежных коллег обусловлено лишь отсутствием в России интенсивного источника нейтронов. Сейчас в ПИЯФ, кроме модернизации старого ЭДМспектрометра, заканчивается создание нового мультикамерного варианта спектрометра для измерения ЭДМ нейтрона с точностью на уровне 10 -27 е см. Одновременно развивается принципиально новый кристалл-дифракционный метод. • В мире существуют еще два проекта поиска ЭДМ нейтрона с использованием магниторезонансного метода на УХН (США и коллаборация РАЛ Сассекс ИЛЛ, в которой участвует также и ПИЯФ). Основой этих проектов является новый способ прямого получения ультрахолодных нейтронов из холодных за счет неупругого рассеяния холодных нейтронов на элементарных возбуждениях в жидком сверхтекучем гелии. Однако эти проекты в настоящий момент являются гораздо менее разработанными по сравнению со всеми указанными выше российскими проектами. 52
Наш кристалл кварца (ПИЯФ) в магнитном экране системы трехмерного анализа поляризации «Cryopad» 53
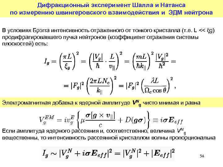
Дифракционный эксперимент Шалла и Натанса по измерению швингеровского взаимодействия и ЭДМ нейтрона В условиях Брэгга интенсивность отраженного от тонкого кристалла (т. е. L << ξg) продифрагировавшего пучка нейтронов (коэффициент отражения системы плоскостей) есть: L Электромагнитная добавка к ядерной амплитуде VNg чисто мнимая и равна Если амплитуда ядерного рассеяния и, соответственно, величина VNg вещественны, то интенсивность рассеянной кристаллом волны пропорциональна 54
Это выражение не зависит от направления спина и квадратично содержит и так очень малую, по сравнению с ядерной, электромагнитную часть взаимодействия. Интерференция ядерной и электромагнитной амплитуд в этом случае отсутствует. Для появления интерференции необходима мнимая часть ядерной либо вещественная электромагнитной амплитуды (как в НЦС кристалле) За счет такой интерференции Шаллу в 1963 г. удалось наблюдать швингеровское рассеяние нейтронов с энергией 0, 073 э. В (λ =1, 06 ˚A) при дифракционном отражении от cистем плоскостей (110) и (220) слабо поглощающего кристалла ванадия, а в 1967 г. провести поиск ЭДМ нейтрона, используя кристалл Cd. S, где вещественные вклады в структурную амплитуду от Cd и S частично компенсируются (разные знаки амплитуд). В этих случаях Пренебрежимо мало Спиновая зависимость за счет интерференции Для относительного изменения интенсивности дифрагированного пучка нейтронов при перевороте спина нетрудно получить: где a. N, a’N — вещественная и мнимая части ядерной амплитуды, i(σn)fg. EM − мнимая электромагнитная амплитуда рассеяния (швингеровская либо за счет ЭДМ). 55 -22 e см. Результат эксперимента: D = (2, 4 3, 9) 10
Нейтронный интерферометр Трехкристальный интерферометр в форме, изображенной на рис. справа, был впервые предложен Бонзе и Хартом для рентгеновских лучей. Раухом, Треймером и Бонзе было показано, что его можно использовать и как нейтронный интерферометр. Семейство нейтронных интерферометров 56
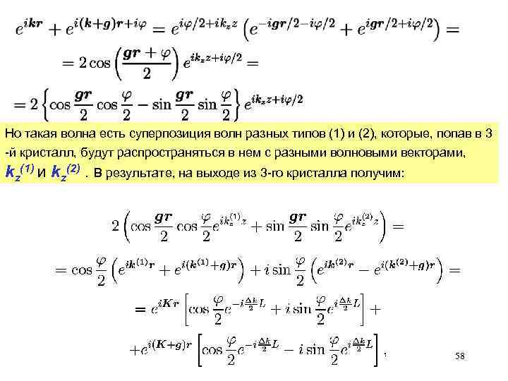
На каждом из кристаллов пучок расщепляется на два. И пусть толщины L пластин таковы, что для данной длины волны нейтронов после каждого кристалла I 0 = Ig. Тогда на третий кристалл будет падать следующая когерентная суперпозиция волн с одинаковыми амплитудами и отличающимися на вектор g волновыми векторами (ось z параллельна плоскостям): Такая волна, в 3 -м кристалле, попадает своими максимумами плотности точно на максимумы потенциала, т. е. будет внутри кристалла распространяться вдоль плоскостей с волновым вектором kz(1). Если теперь в одно плечо введем сдвиг фазы (поместим кусок вещества, например крыло мухи, как было в одном из экспериментов), то максимумы плотности волновой функции сместятся: 57
Но такая волна есть суперпозиция волн разных типов (1) и (2), которые, попав в 3 -й кристалл, будут распространяться в нем с разными волновыми векторами, kz(1) и kz(2). В результате, на выходе из 3 -го кристалла получим: 58
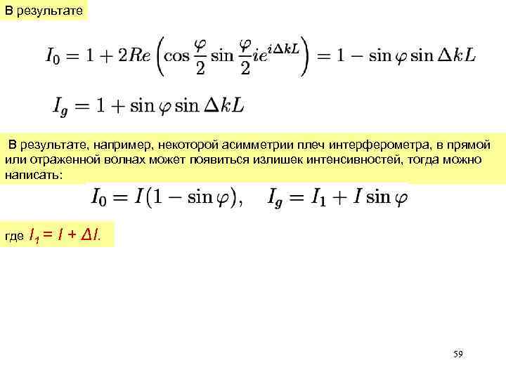
В результате В результате, например, некоторой асимметрии плеч интерферометра, в прямой или отраженной волнах может появиться излишек интенсивностей, тогда можно написать: где I 1 = I + ΔI. 59
Опыты Рауха и Вернера по наблюдению спинорного характера вращения спина в магнитном поле Поместим в одно из плеч интерферометра на пути нейтронов катушку с током, создающим магнитное поле внутри катушки. Появится дополнительное взаимодействие нейтрона с этим полем: V = −μB. Волновой вектор нейтрона в поле в зависимости от ориентации спина (по или против поля) станет равным так что волновая функция нейтрона со спином, первоначально направленным перпендикулярно полю, будет иметь вид или Cпин на расстоянии l поворачивается на угол B 60
Но изменение фазы нейтронной волны с проекцией спина, например, по полю (по сравнению с пучком в другом плече интерферометра) происходит на ϕB/2. В результате, интенсивность прямого пучка I 0 с поляризацией, направленной по полю, за интерферометром будет равна Она осциллирует с изменением как толщины l катушки, так и величины поля B. Причем, как видно из выражения, частота этих осцилляций в два раза меньше угловой скорости прецессии спина. В эксперименте изменялась величина B. Видно, что период изменения интенсивности в два раза больше периода полного оборота спина. Чтобы интенсивность пришла к первоначальному значению, нужно ϕ изменить на 4π, т. е. спин должен повернуться на два полных оборота. Это явление отражает спинорную природу спина нейтрона. И оно было подтверждено в этом эксперименте. 61


