ПОДШИПНИКИ КАЧЕНИЯ 1




































































































ПОДШИПНИКИ КАЧЕНИЯ 1
ПОДШИПНИКИ КАЧЕНИЯ ¡ В подшипниках качения трение скольжения заменено трением качением. ¡ Подшипники качения классифицируются по следующим знакам: по форме тел качения; по направлению нагрузки, для восприятия которой предназначен подшипник; по числу рядов качения в одном подшипнике; по конструктивным особенностям подшипника. ¡ По форме тел качения подшипники разделяют на шариковые и роликовые. Ролики имеют различную форму: конические цилиндрические, длинные цилиндрические, иглы (тонкие ролики); витые; конические; сферические (симметричные, асимметричные). 2
ПОДШИПНИКИ КАЧЕНИЯ ¡ По направлению нагрузки, которую воспринимать подшипники качения, они подразделяются на радиальные, радиально- упорные, упорные. Иногда в отдельную группу выделяют упорно-радиальные подшипники, которые предназначены для восприятия осевых и одновременно небольших радиан нагрузок. ¡ По числу рядов тел качения различают подшипники однорядные, двухрядные, трехрядные, четырехрядные и многорядные. 3
ПОДШИПНИКИ КАЧЕНИЯ ¡ По способности компенсировать перерекосы валов подшипники подразделяются на самоустанавливающиеся и несамоустанавливающиеся. ¡ Основные типы подшипников качения стандартизованы, т. е. унифицированы их типоразмеры. Их производство сосредоточено на специализированных заводах, а мировой выпуск измеряется миллиардами штук в год. Кроме того, благодаря унификации методов расчета чрезвычайно упрощен их выбор. 4
ПОДШИПНИКИ КАЧЕНИЯ ¡ В сравнении с подшипниками скольжения подшипники качения обладают следующими достоинствами: меньшие моменты трения, пусковые моменты и тепловыделение; простота обслуживания; меньший расход дефицитных и смазочных материалов; большая их несущая способность на единицу ширины подшипника; совершенная стандартизация и унификация. Их недостатки: меньшая скорость вращения; шумность в работе при больших скоростях; большие габариты по диаметру; небольшая долговечность при больших скоростях; жесткость. 5
ПОДШИПНИКИ КАЧЕНИЯ ¡ Основные материалы для колец и тел качения - шарикоподшипниковые высокоуглеродистые хромистые стали ШХ 15 СГ (число указывает среднее содержание хрома в десятых долях процента при этом углерода содержится в среднем 1, 0. . . 1, 1%). В стали Х 15 СГ содержится также кремний и марганец. Применяют и патентуемые легированные стали 18 ХГТ и 20 Х 2 Н 4 А. Твердость колец и роликов 60. . . 65 HRCэ, шариков - 62. . . 66 НRСЭ. 6
ПОДШИПНИКИ КАЧЕНИЯ ¡ Сепараторы изготавливают в основном из мягкой углеродистой или (штамповкой), для высокоскоростных подшипников - из антифрикционных бронз, текстолита, металлокерамики, полиамид B , дюралюминия и др. ¡ Для смягчения ударов и уменьшения шума применяют тела нения из пластмасс, при этом кольца можно делать из мягких сплавов. 7
ПОДШИПНИКИ КАЧЕНИЯ ¡ Выпускают подшипники качения 5 классов точности: 0, 6, 5, 4, 2 в порядке повышения точности). Для большинства узлов применяют подшипники класса точности 0 (нормального). Подшипники более высоких классов точности используют в узлах с большими скоростями, а также требующих высокой точности вращения. Повышение класса точности значительно удорожает стоимость подшипника. 8
ПОДШИПНИКИ КАЧЕНИЯ ¡ Основные типы подшипников качения и их характеристика. Система обозначений Рис. 17. 1. Типы подшипников качения 9
ПОДШИПНИКИ КАЧЕНИЯ ¡ Шариковый радиальный однорядный подшипник (рис. 17. 1, а) предназначен в основном для радиальных нагрузок, но может воспринимать и небольшие осевые. Наиболее распространенный тип подшипника. Может допускать перекос колец до 0, 25°. Сепаратор обычно змейкового типа, штампованный из двух половин, соединяемых заклепками. Заполнение шариками при сборке осуществляется либо за счет радиального смещения колец, либо за счет канавок в одном из них для ввода шариков (осевую нагрузку так подшипник не воспринимает, зато его грузоподъемность на 40 выше за счет большего числа шариков). 10
ПОДШИПНИКИ КАЧЕНИЯ ¡ Шариковый радиальный двухрядный сферический подшипник (рис. 17. 1, б) предназначен для радиальных нагрузок и может воспринимать незначительные осевые. Допускает перекосы колец 2. . . 3". Сепаратор штампованный, лепесткового типа. Иногда при скорости более 10 м/с массивный, из легких сплавов или пластмасс. 11
ПОДШИПНИКИ КАЧЕНИЯ ¡ Шариковый однорядный радиально- упорный подшипник (рис. 17. 1 в ) предназначен для радиальных и односторонних осевых нагрузок, (может воспринимать и чисто осевую нагрузку). Скос одного из бортов колец позволяет закладывать в подшипник почти в 1, 5 раза больше шариков, чем обычно, поэтому их грузоподъемность выше чем радиальных, на 40%. Углы контакта 12, 26 и 36° 12
ПОДШИПНИКИ КАЧЕНИЯ ¡ Шариковый радиально-упорный двухрядный подшипник (рис. 17. 1. г) предназначен для работы при радиальных и двусторонних осев; нагрузках. Благодаря большему, чем обычно, числу шариков радиальная грузоподъемность выше, чем у радиально-упорных однорядных шарикоподшипников. Изготовляется с предварительным натягом. 13
ПОДШИПНИКИ КАЧЕНИЯ ¡ Шариковый упорный подшипник (рис. 17. 1, д) воспринимает односторонние осевые нагрузки. Работает при скоростях до 5. . . 10 м при больших скоростях его долговечность ограничена из-за влияния центробежных сил и гироскопических моментов. ¡ При двусторонних нагрузках применяют подшипники упорные двойные (рис. 17. 1, е), в которых закрепляется на валу среднее кольцо. 14
ПОДШИПНИКИ КАЧЕНИЯ ¡ Роликовый радиальный подшипник с короткими роликами (рис. 17. 1, ж) имеет грузоподъемность на 70% выше, чем однорядный шариковый (из-за большей площади контакта). Допускает осевое смещение колец, что удобно при компенсации температурных расширений валов и эксплуатационных осциллирующих перемещениях (например, в шевронных колесах). Подшипник с буртом на наружном кольце (рис. 17. 1, з) может воспринимать помимо радиальных небольшие осевые нагрузки. 15
ПОДШИПНИКИ КАЧЕНИЯ ¡ Роликовый радиальный подшипник с длинными цилиндрическими роликами (рис. 17. 1, и) имеет меньшие габариты по диаметру. Может выполняться в виде комплекта роликов с сепаратором (наружным кольцом служит корпус или вращающаяся деталь, внутренним - вал). 16
ПОДШИПНИКИ КАЧЕНИЯ ¡ Роликовый радиальный двухрядный сферический подшипник (рис. 17. 1, к) предназначен для восприятия больших радиальных нагрузок с возможностью компенсации перекосов колец (до 2. . . 30). Ролики имеют форму симметричной или несимметричной бочки. Обладают большой долговечностью, однако требуют высокой точности в изготовлении и потому дороже шариковых сферических. 17
ПОДШИПНИКИ КАЧЕНИЯ ¡ Роликовый радиально-упорный конический подшипник (рис. 17. 1, л) предназначен для больших совместно действующих радиальных и односторонних осевых нагрузок. Удобен в сборке и разборке, однако требует регулировки зазоров. Угол контакта 10. . . 16° (иногда при больших осевых нагрузках 25. . . 30°). Широко применяется в промышленности. 18
ПОДШИПНИКИ КАЧЕНИЯ ¡ Существует также конструкция сфероконических подшипников с коническими бочкообразными роликами. Они способны воспринимать большие нагрузки обеспечивают самоустанавливаемость (рис. 17. 1, м). 19
ПОДШИПНИКИ КАЧЕНИЯ ¡ Игольчатый роликоподшипник (рис. 17. 1, н) применяется при качательных движениях, а также при скоростях вращения до 5 м/с. Имеет высокую радиальную грузоподъемность и малые габариты но диаметру. Осевых нагрузок не воспринимает. 20
ПОДШИПНИКИ КАЧЕНИЯ ¡ Характеризуется повышенным коэффициентом трения из-за наличия трения скольжения и перекосов игл. Долговечность ограничена в связи с огранкой игл. Может выпускаться в виде комплекта игл в сепараторе. Существуют подшипники с витыми роликами для компенсации ударов, малочувствительные к загрязнению. 21
ПОДШИПНИКИ КАЧЕНИЯ ¡ Подшипники имеют цифровое условное обозначение. Две первые цифры, считая справа налево, обозначают внутренний диаметр. Для диаметров от 20 до 495 мм эти цифры соответствуют внутреннему диаметру, деленному на 5 22
ПОДШИПНИКИ КАЧЕНИЯ ¡ Третья и седьмая цифры обозначают серию подшипника особо легкая - 1, легкая - 2, средняя - 3, тяжелая - 4, легкая широкая - 5, средняя широкая - 6 и т. д. 23
ПОДШИПНИКИ КАЧЕНИЯ ¡ По нагрузочной способности (или по габаритам) подшипники разделяют на семь серий диаметров и ширин: сверхлегкую, особо легкую, - легкую широкую, среднюю широкую и тяжелую; по классам точности: 0 (нормального класса); 6 (повышенного); 5 (высокого); 4 (особо высокого) и 2 (cверхвысокого). 24
ПОДШИПНИКИ КАЧЕНИЯ ¡От точности изготовления в значительной степени зависит работоспособность подшипника» но одновременно возрастает его стоимость: 25
ПОДШИПНИКИ КАЧЕНИЯ ¡ Четвертая цифра справа - тип подшипника» например шариковый радиальный однорядный - 0 (отбрасывается), радиальный сферический - 1, с короткими роликами - 2, роликовый сферический - 3, радиальный с длинными роликами – 4, с радиально- упорный шариковый - 6, роликовый конический - 7, упорный шариковый - 8 и т. д. 26
ПОДШИПНИКИ КАЧЕНИЯ ¡ Пятая и шестая цифры обозначают конструктивные особенности подшипника, например наличие уплотнений, стопорной канавки на наружном кольце и т. д. Цифры 6, 5, 4 и 2, стоящие через тире перед условным обозначением, определяют его класс точности. Нормальный класс точности (0) не указывается. 27
ПОДШИПНИКИ КАЧЕНИЯ ¡ Для подшипников с внутренними диаметрами да 9 мм включительно первая цифра указывает фактический размер внутреннего диаметра (мм), при этом на третьем месте ставится цифра 0. Вторая цифра обозначает серию, Для подшипников с номинальным диаметром отверстия 10, 12, 15 и 17 мм соответствующее обозначение диаметра - 00, 01, 02 и 03. 28
ПОДШИПНИКИ КАЧЕНИЯ ¡ . Виды разрушений и критерии расчета подшипников качения ¡ Характерными видами разрушения подшипников качения являются: износ, усталостное выкрашивание, пластические деформации, разрушение сепараторов, колец и тел качения. ¡ Изнашиванию подвержено более половины всех эксплуатирующихся подшипников. Основная его причина - абразивное вследствие частиц, заносимых в узлы трения из окружающей среды. Борьба с износом ведется путем совершенствования уплотнений и смазки. 29
ПОДШИПНИКИ КАЧЕНИЯ ¡ Усталостное выкрашивание связано с расклинивающим действием масла, попадающего в микротрещины усталости, которые появляются после определенного числа циклов переменных и напряжений. Оно в большинстве случаев начинается на дорожках качения внутренних колец, где действуют максимальные контактные напряжения (у сферических подшипников - на наружных цапфах), наблюдается и на телах качения. Из-за выкрашивания выходит из строя большинство подшипников, работающих с максимальной или близкой к ней нагрузкой. 30
ПОДШИПНИКИ КАЧЕНИЯ ¡ Разрушение сепараторов происходит под действием центробежных сил и нагрузок со стороны тел качения. Эти нагрузки связаны с неточностью изготовления и перекосами тел качения, что и приводит к разнице их скоростей. Часть их забегает вперед, часть отстает от сепаратора, оказывая на него в том и другом случае сил воздействие. Значительное число быстроходных подшипнике ходит из строя из-за разрушения сепаратора. 31
ПОДШИПНИКИ КАЧЕНИЯ ¡ Пластические деформации на дорожках качения ( бринеллирование ) появляются при больших статических и ударных нагрузка ¡ Разрушение (раскалывание) колец и тел качения происходит при ударных нагрузках, а также при недопустимых перекоса колец (например, скалывание их буртов). ¡ Подшипники качения рассчитывают на статическую грузоподъемность и на долговечность, причем в обоих случаях исход ограничения контактных напряжений. 32
ПОДШИПНИКИ КАЧЕНИЯ ¡ На статическую грузоподъемность рассчитываются подшипники с частотой вращения n < 1 мин -1 (например, упорные подшипники поворотных кранов, грузовых крюков, домкратов и пр. ) этом ограничиваются значения остаточных деформаций тел качения и колец под действием максимальных контактных напряжений ¡ Цель расчета на долговечность - предотвратить в течет гарантийного срока службы усталостное выкрашивание поверхностей подшипника. 33
ПОДШИПНИКИ КАЧЕНИЯ ¡ Расчет подшипников качения по ГОСТ 18855 -94 ¡ подшипники радиальные и радиально- упорные шариковые ¡ Обозначения ¡ Сr─ базовая динамическая радиальная расчетная грузоподъемность, Н, ¡ Са ─ базовая динамическая осевая расчетная грузоподъемность, Н; 34
ПОДШИПНИКИ КАЧЕНИЯ ¡ Соr — базовая статическая радиальная расчетная грузоподъемность, Н ¡ Соа — базовая статическая осевая расчетная грузоподъемность, Н; ¡ Dw — диаметр шарика, мм, ¡ Dwe — диаметр ролика для вычисления расчетной грузоподъемности, мм; ¡ Dpw — диаметр окружности центров набора шариков или роликов, мм; 35
ПОДШИПНИКИ КАЧЕНИЯ ¡ Fr — радиальная нагрузка на подшипник или радиальная составляющая фактической нагрузки, действующей на подшипник, Н, ¡ Fa — осевая нагрузка на подшипник или осевая составляющая фактической нагрузки, действующей на подшипник, Н, ¡ L 10 — базовый расчетный ресурс, миллион оборотов; ¡ Lna — скорректированный расчетный ресурс, миллион оборотов, 36
ПОДШИПНИКИ КАЧЕНИЯ ¡ Zwe — длина ролика для вычисления расчетной грузоподъемности, мм; ¡ Рr — эквивалентная динамическая радиальная нагрузка, Н; ¡ Pа — эквивалентная динамическая осевая нагрузка, Н; ¡ X— коэффициент динамической радиальной нагрузки, ¡ Y— коэффициент динамической осевой нагрузки; 37
ПОДШИПНИКИ КАЧЕНИЯ ¡ Z-— число шариков или роликов в однорядном подшипнике; число тел качения в одном ряду многорядного подшипника при равном их количестве в каждом из рядов; ¡ а 1 — коэффициент, корректирующий ресурс в зависимости от надежности (9. 3); ¡ а 2 — коэффициент, корректирующий ресурс в зависимости от особых свойств подшипника (9. 4), 38
ПОДШИПНИКИ КАЧЕНИЯ ¡ а 2 — коэффициент, корректирующий ресурс в зависимости от условий работы подшипника (9. 5), ¡ bm — коэффициент, характеризующий свойства стали с учетом способа ее изготовления, значение которого меняется в зависимости от типа и конструкции подшипника, ¡ е — предельное значение отношения Fa/Fr определяющее значения коэффициентов X и Y, 39
ПОДШИПНИКИ КАЧЕНИЯ ¡ fc — коэффициент, зависящий от геометрии деталей подшипника, точности их изготовления и материала, ¡ fо — коэффициент, зависящий от геометрии деталей подшипника и от применяемых уровней напряжения*; ¡ i— число рядов шариков или роликов в подшипнике, ¡ α — номинальный угол контакта подшипника, °. 40
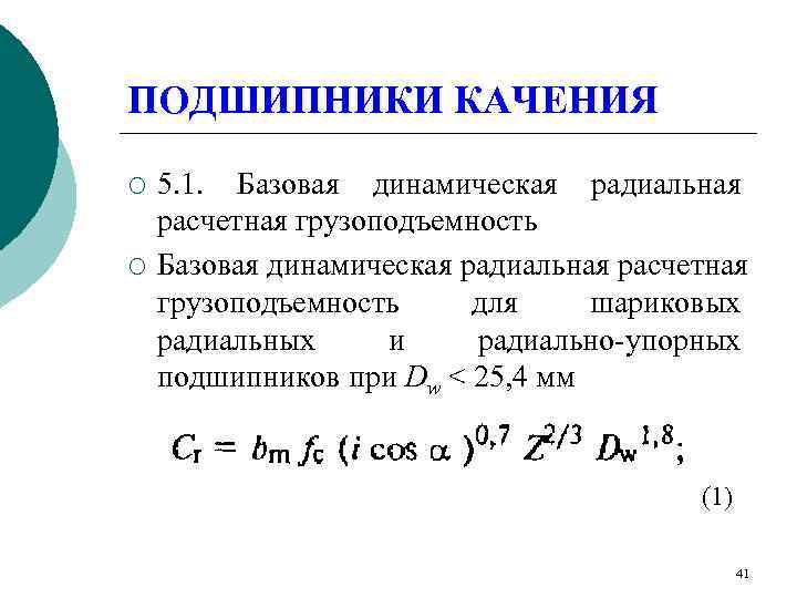
ПОДШИПНИКИ КАЧЕНИЯ ¡ 5. 1. Базовая динамическая радиальная расчетная грузоподъемность ¡ Базовая динамическая радиальная расчетная грузоподъемность для шариковых радиальных и радиально-упорных подшипников при Dw < 25, 4 мм (1) 41
ПОДШИПНИКИ КАЧЕНИЯ ¡ при Dw > 25, 4 мм (2) Значения b т для шариковых радиальных и радиально-упорных подшипников приведены в таблице 1. 42
ПОДШИПНИКИ КАЧЕНИЯ ¡ Таблица 1— Значении b m для шариковых радиальных и радиально-упорных подшипников 43
ПОДШИПНИКИ КАЧЕНИЯ ¡ Значения fc для шариковых радиальных и радиально-упорных подшипников приведены в таблице 2. Таблица 2 — Значения fc. для шариковых радиальных и радиально-упорных подшипников 44
Продолжение ПОДШИПНИКИ КАЧЕНИЯ таблицы 2 45
ПОДШИПНИКИ КАЧЕНИЯ Окончание таблицы 2 46
ПОДШИПНИКИ КАЧЕНИЯ ¡ Они применимы к подшипникам с радиусом поперечного сечения желоба дорожки качения, не превышающим 0, 52 D w на внутренних кольцах радиальных и радиально-упорных подшипников и 0, 53 D w на наружных кольцах радиальных и радиально-упорных подшипников и на внутренних кольцах шариковых самоустанавливающихся подшипников. ¡ Грузоподъемность подшипника не всегда увеличивается применении меньшего радиуса желоба, но уменьшается применении большего радиуса. 47
ПОДШИПНИКИ КАЧЕНИЯ ¡ *fc для промежуточных значений получают линейным интерполированием ¡ 5. 1. 1 Комплекты подшипников ¡ 5. 1. 1. 1. При расчете базовой радиальной расчетной грузоподъемности для двух одинаковых шариковых радиальных однорядных подшипников, установленных рядом на одном и том же валу, пару подшипников рассматривают как один двухрядный радиальный подшипник. 48
ПОДШИПНИКИ КАЧЕНИЯ ¡ 5. 1. 1. 2. При расчете базовой радиальной расчетной грузоподъемности для двух одинаковых шариковых радиально-упорных однорядных подшипников, смонтированных рядом на одном и том же валу (парный монтаж) по схеме "широкий торец к широкому" или "узкий торец к узкому" так, что они работают как один узел, эту пару рассматривают как один двухрядный радиально-упорный подшипник. 49
ПОДШИПНИКИ КАЧЕНИЯ ¡ 5. 1. 1. 3. Базовая радиальная расчетная грузоподъемность для двух или более одинаковых шариковых радиально-упорных однорядных подшипников, смонтированных на одном и том же валу (парный или комплектный монтаж) по схеме "тандем" так, что они работают как один узел, если они точно изготовлены и смонтированы с равномерным распределением нагрузки, равна числу подшипников в степени 0, 7, умноженному на базовую радиальную расчетную грузоподъемность одного однорядного подшипника. 50
ПОДШИПНИКИ КАЧЕНИЯ ¡ 5. 1. 1. 4 Если по конструктивному исполнению подшипниковый узел представляет собой ряд однорядных подшипников, которые заменяются независимо друг от друга, то требование 5. 1. 1. 3 к ним не применимо. 51
ПОДШИПНИКИ КАЧЕНИЯ ¡ 5. 2 Эквивалентная динамическая радиальная нагрузка ¡ Эквивалентная динамическая радиальная нагрузка (Р r ) для шариковых радиальных и радиально-упорных подшипников при постоянных радиальной и осевой нагрузках равна: (3) ¡ Значения коэффициентов X и Y для шариковых радиальных и радиально-упорных подшипников приведены в таблице 3. 52
ПОДШИПНИКИ КАЧЕНИЯ ¡ 5. 2. 1. 1. При pa счет e эквивалентной радиальной нагрузки для двух одинаковых шариковых радиально-упорных однорядных подшипников, смонтированных рядом на одном и том же валу (парный монтаж) по схеме "широкий торец к широкому" или "узкий торец к узкому" так, что они pa б o т a ют как один узел, эту па рассматривают как один двухрядный радиально- упорный подшипник. 53
ПОДШИПНИКИ КАЧЕНИЯ ¡ 5. 2. 1. 2 При расчете эквивалентной радиальной нагрузки для двух или более одинаковых шариковых однорядных подшипников, смонтированных рядом на одном и том же валу (парный или комплектный монтаж) по схеме "тандем" так, что они работают как один узел, используют значения X и Y для однорядного подшипника. Относительную осевую нагрузку (таблица 3) определяют исходя из значения i = 1 и значений F a и С о r , которые относятся только к одному из подшипников даже если F r и F а , относящиеся к общим нагрузкам, используют для расчета эквивалентной нагрузки вceгo yзлa. 54
ПОДШИПНИКИ КАЧЕНИЯ 55
ПОДШИПНИКИ КАЧЕНИЯ 56
ПОДШИПНИКИ КАЧЕНИЯ 57
ПОДШИПНИКИ КАЧЕНИЯ ¡ 5. 3 Базовый расчетный ресурс ¡ 5. 3. 1 Базовый расчетный ресурс ( L 10 ) для шарикового радиального и радиально-упорного подшипника рассчитывают по формуле (4) ¡ Сr и Рr рассчитывают по формулам (1, 2, 3). 58
ПОДШИПНИКИ КАЧЕНИЯ ¡ Формулы (1, 2, 3) используют также для определения ресурса комплекта однорядных подшипников, работающих как один узел, как указано в 5. 1. 1. В этом случае расчетную грузоподъемность С r вычисляют для всего комплекта подшипников, а эквивалентную нагрузку P r вычисляют как общую нагрузку, действующую на узел с использованием коэффициентов X и Y, указанных в 5. 2. 1. 2. 59
ПОДШИПНИКИ КАЧЕНИЯ ¡ 5. 3. 2 Формула ресурса (4) дает точные результаты расчета в широком диапазоне нагрузок, действующих на подшипник. Однако весьма тяжелые нагрузки могут вызвать недопустимо большие пластичные деформации в контакте шариков с дорожками качения. Поэтому потребитель должен консультироваться у изготовителя подшипников относительно применяемости формулы расчета ресурса в случаях, когда Р r превышает С о r или 0, 5 С r даже незначительно. 60
ПОДШИПНИКИ КАЧЕНИЯ ¡ 6 ПОДШИПНИКИ УПОРНЫЕ И УПОРНО- РАДИАЛЬНЫЕ ШАРИКОВЫЕ ¡ 6. 1 Базовая динамическая осевая расчетная грузоподъемность ¡ 6. 1. 1 Однорядные подшипники ¡ Базовая динамическая осевая расчетная грузоподъемность ( С а ) для шариковых упорных и упорно-радиальных однорядных, одинарных или двойных подшипников равна ¡ при Dw < 25, 4 мм и α = 90 (5) 61
ПОДШИПНИКИ КАЧЕНИЯ ¡ при Dw < 25, 4 мм и α ≠ 90 (6) ¡ при Dw > 25, 4 мм и α = 90 (7) ¡ при Dw > 25, 4 мм и α ≠ 90 (8) ¡ где Z—число шариков, воспринимающих нагрузку в одном направлении; bт = 1, 3. 62
ПОДШИПНИКИ КАЧЕНИЯ Таблица 4 — Значения fс для шариковых упорных и упорно-радиальных подшипников ¡ Значения fc для шариковых упорных и упорно- радиальных подшипников приведены в таблице 4 и применимы к подшипникам с радиусом желоба не более 0, 54 Dw. 63
ПОДШИПНИКИ КАЧЕНИЯ ¡ Окончание таблицы 4 64
ПОДШИПНИКИ КАЧЕНИЯ ¡ 6. 1. 2 Подшипники с двумя или более рядами шариков Базовую динамическую осевую расчетную грузоподъемность для шариковых упорных и упорно- радиальных подшипников с двумя или более рядами одинаковых шариков и воспринимающих нагрузку в одном направлении рассчитывают по формуле (9) ¡ Расчетные грузоподъемности C a 1 , C a 2 , . . . , С а n для рядов с числами шариков Z 1 , Z 2 , . . . , Z n вычисляют п соответствующим формулам (5, 6, 7, 8). 65
ПОДШИПНИКИ КАЧЕНИЯ ¡ Динамическая эквивалентная осевая нагрузка (Ра) для шариковых упорно-радиальных подшипников с углом α ≠ 90° при постоянных радиальной и осевой нагрузках равна (10) ¡ Значения коэффициентов X и Υ для шариковых упорных и упорно-радиальных подшипников приведены в таблице 5 66
ПОДШИПНИКИ КАЧЕНИЯ ¡ Таблица 5 — Значения коэффициентов X и Y для шариковых упорных и упорно-радиальных подшипников 67
ПОДШИПНИКИ КАЧЕНИЯ ¡ *Х, Υ и е для промежуточных значений α определяют линейным интерполированием ¡ **Отношениене применимо для одинарных подшипников ¡ ***Для упорно-радиальных подшипников α > 45" Значения для α = 45 приведены для того, чтобы обеспечить интерполяцию значения для α между 45 и 60 ¡ Шариковые упорные подшипники с углом α = 90° могут воспринимать только осевые нагрузки Динамическая эквивалентная нагрузка для этих подшипников равна (11) 68
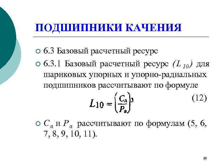
ПОДШИПНИКИ КАЧЕНИЯ ¡ 6. 3 Базовый расчетный ресурс ¡ 6. 3. 1 Базовый расчетный ресурс ( L 10 ) для шариковых упорных и упорно-радиальных подшипников рассчитывают по формуле (12) ¡ С a и Р а рассчитывают по формулам (5, 6, 7, 8, 9, 10, 11). 69
ПОДШИПНИКИ КАЧЕНИЯ ¡ 6. 3. 2 Формула ресурса (12) дает точные результаты расчета в широком диапазоне нагрузок, действующих на подшипник. Однако весьма тяжелые нагрузки могут вызвать недопустимо большие пластические деформации в контактах шариков с дорожками качения. Поэтому потребитель должен консультироваться у изготовителя подшипников относительно применяемости формулы ресурса в тех случаях, когда Ра превышает 0, 5 Са. 70
ПОДШИПНИКИ КАЧЕНИЯ ¡ 7. ПОДШИПНИКИ РАДИАЛЬНЫЕ И РАДИАЛЬНО- УПОРНЫЕ РОЛИКОВЫЕ ¡ 7. 1 Базовая динамическая радиальная расчетная грузоподъемность ¡ Базовую динамическую радиальную расчетную грузоподъемность ( С r ) для роликовых радиальных и радиально-упорных подшипников рассчитывают по формуле (13) ¡ Значения b т для роликовых радиальных и радиально- упорных подшипников приведены в таблице 6. 71
ПОДШИПНИКИ КАЧЕНИЯ ¡ Значения b m и f c являются максимальными и применимы только к роликовым подшипникам, у которых под воздействием нагрузки напряжения распределены равномерно вдоль площадки контакта в наиболее тяжело нагруженной зоне контакта ролика с дорожкой качения. ¡ Значения f c меньше указанных в таблице 7 рекомендуются в том случае, если под воздействием нагрузки в какой-то части площадки контакта ролика с дорожкой качения, имеется резко выраженная концентрация напряжения. Такие явления имеют место при номинальном точечном контакте в центре площадки контакта или на краях площадки при линейном контакте, если ролики не имеют точного направления, а также в подшипниках, где длина роликов составляет более 2, 5 размера диаметра. 72
ПОДШИПНИКИ КАЧЕНИЯ ¡ Таблица 6 — Значения b m для роликовых радиальных и радиально-упорных подшипников 73
ПОДШИПНИКИ КАЧЕНИЯ ¡ Таблица 7 — Максимальные значения для роликовых радиальных и радиально-упорных подшипников 74
ПОДШИПНИКИ КАЧЕНИЯ ¡ 7. 1. 1. Комплект подшипников ¡ 7. 1. 1. 1 При расчете базовой радиальной расчетной грузоподъемности для двух одинаковых роликовых радиально-упорных однорядных подшипников, смонтированных рядом на одном и том же валу (парный монтаж) по схеме "широкий торец к широкому" или "узкий торец к узкому" так, что они работают как один узел, эта пара рассматривается как один двухрядный радиально- упорный подшипник. ¡ 7. 1. 1. 2. Если по конструктивному исполнению подшипниковый узел представляет собой два самостоятельных подшипника, которые заменяются независимо друг от друга, то требование 7. 1. 1. 1 к ним не применимо. 75
ПОДШИПНИКИ КАЧЕНИЯ ¡ 7. 1. 1. 3. Базовая радиальная расчетная грузоподъемность для двух или более одинаковых роликовых радиально-упорных однорядных подшипников, смонтированных на одном и том же валу (парный или комплектный монтаж) по схеме "тандем" так, что они работают как один узел, если они точно изготовлены и смонтированы с равномерным распределением нагрузки, равна числу подшипников в степени 7 / 9 , умноженному на базовую радиальную расчетную грузоподъемность одного однорядного подшипника. 76
ПОДШИПНИКИ КАЧЕНИЯ ¡ 7. 1. 1. 4. Если по конструктивному исполнению подшипниковый узел представляет собой ряд однорядных подшипников, которые заменяются независимо друг от друга, то требование 7. 1. 1. 3 к ним не применимо. ¡ 7. 2 Динамическая эквивалентная радиальная нагрузка ¡ Динамическую эквивалентную радиальную нагрузку (Р r ) для роликовых радиально-упорных подшипников с углом α ≠ 0 в условиях постоянной радиальной и осевой нагрузок рассчитывают по формуле (14) Значения коэффициентов Х и Y для роликовых радиально-упорных 77 подшипников приведены в таблице 8.
ПОДШИПНИКИ КАЧЕНИЯ ¡ Таблица 8 — Значения коэффициентов Х и Y для роликовых радиально -упорных подшипников (а≠ 0 ) 78
ПОДШИПНИКИ КАЧЕНИЯ ¡ Динамическую эквивалентную радиальную нагрузку для роликовых радиальных подшипников с углом α = 0 при чисто радиальной нагрузке рассчитывают по формуле (15) ¡ Примечание — Способность роликовых радиальных подшипников с углом α = 0° выдерживать осевые нагрузки зависит от конструкции подшипников и качества их исполнения. Поэтому потребители подшипников должны консультироваться у изготовителей относительно эквивалентной нагрузки и ресурса подшипников с углом α = 0", если они работают под осевой нагрузкой. 79
ПОДШИПНИКИ КАЧЕНИЯ ¡ 7. 2. 1 Комплект подшипников ¡ 7. 2. 1. 1. При расчете эквивалентной радиальной нагрузки для двух одинаковых роликовых радиально-упорных однорядных подшипников, смонтированных рядом на одном и том же валу (парный монтаж) по схеме "широкий торец к широкому" или "узкий торец к узкому" так, что они работают как один узел, и которые, согласно 7. 1. 1, рассматриваются как один двухрядный подшипник, используют значения X и Y для двухрядных подшипников, приведенных в таблице 8. 80
ПОДШИПНИКИ КАЧЕНИЯ ¡ 7. 2. 1. 2 При расчете эквивалентной радиальной нагрузки для двух или более одинаковых роликовых радиально- упорных однорядных подшипников, смонтированных рядом на одном и том же валу (парный или комплектный монтаж) по схеме "тандем" так, что они работают как один узел, используют значения Х и Υ для однорядных подшипников. 81
ПОДШИПНИКИ КАЧЕНИЯ ¡ 7. 3 Базовый расчетный ресурс ¡ 7. 3. 1 Базовый расчетный ресурс ( L 10 ) для роликовых радиальных и радиально- упорных подшипников рассчитывают по формуле (16) ¡ Cr и Рr рассчитывают но формулам (13, 14, 15). 82
ПОДШИПНИКИ КАЧЕНИЯ ¡ Формулу ресурса используют также для оценки ресурса двух или более однорядных подшипников, работающих как один узел, в соответствии с 7. 1. 1. В этом случае расчетную грузоподъемность ( С r ) рассчитывают для всего комплекта подшипников, а эквивалентную нагрузку (Р r ) рассчитывают на основе общей нагрузки, действующей на комплект. При этом используют значения Х и Y для однорядных подшипников согласно 7. 2. 1. 83
ПОДШИПНИКИ КАЧЕНИЯ ¡ 7. 3. 2 Формула ресурса дает точные результаты расчета в широком диапазоне нагрузок, действующих на подшипник. Однако весьма тяжелая нагрузка может вызвать резкую концентрацию напряжений в некоторой части площадки контакта ролика с дорожкой качения. Поэтому потребители должны консультироваться у изготовителя подшипников относительно применения формулы расчетного ресурса в случаях, когда Рr превышает 0, 5 Cr. 84
ПОДШИПНИКИ КАЧЕНИЯ ¡ 8 ПОДШИПНИКИ УПОРНЫЕ И УПОРНО- РAДИАЛЬНЫЕ РОЛИКОВЫЕ ¡ 8. 1 Базовая динамическая осевая расчетная грузоподъемность ¡ 81. 1 Однорядные подшипники ¡ 8. 1. 1. 1 В случае, когда все ролики, передающие нагрузку в одном направлении, контактируют с одной и той же поверхностью дорожки качения кольца, упорные и упорно-радиальные подшипники рассматривают как одинарные. Если осевая нагрузка передается в обоих направлениях, то такие подшипники рассматривают как двойные. 85
ПОДШИПНИКИ КАЧЕНИЯ ¡ Базовую динамическую осевую расчетную грузоподъемность (С а ) для роликовых упорных и упорно-радиальных однорядных одинарных или двойных подшипников рассчитывают по формулам: ¡ при α ≠ 90° (17) ¡ при α = 90° (18) ¡ где Ζ— число роликов, передающих нагрузку в одном направлении. 86
ПОДШИПНИКИ КАЧЕНИЯ ¡ 8. 1. 1. 2 Если несколько роликов по одну сторону оси подшипника устанавливают так, что их оси совпадают, то эти ролики рассматривают как один ролик с длиной L we равной сумме длин нескольких роликов (3. 10). ¡ Значения b т для роликовых упорных и упорно- радиальных подшипников приведены в таблице 9. Значения f c для роликовых упорных и упорно- радиальных подшипников приведены в таблице 10. 87
ПОДШИПНИКИ КАЧЕНИЯ ¡ Таблица 9 — Значения bт для роликовых упорных и упорно- радиальных подшипников 88
ПОДШИПНИКИ КАЧЕНИЯ ¡ Таблица 10 — Максимальные значения fc для роликовых упорных и упорно-радиальных подшипников (8. 1. 1. 2) 89
ПОДШИПНИКИ КАЧЕНИЯ ¡ Они являются максимальными, применимыми только к роликовым подшипникам, у которых под действием нагрузки напряжения распределены равномерно вдоль площадки контакта в наиболее тяжело нагруженной зоне контакта ролика с дорожкой качения. ¡ Значения f с , меньшие указанных в таблице 10, рекомендуются в том случае, если под воздействием нагрузки в какой-то части площадки контакта ролика с дорожкой качения имеется резко выраженная концентрация напряжения. 90
ПОДШИПНИКИ КАЧЕНИЯ ¡ Такие явления имеют место при номинальном точечном контакте в центре площадки контакта или на краях площадки при линейном контакте, если ролики не имеют точного направления, а также в подшипниках, где длина роликов составляет более 2, 5 размера диаметра. 91
ПОДШИПНИКИ КАЧЕНИЯ ¡ Меньшие значения fc следует использовать также применительно к роликовым упорным подшипникам, у которых геометрические особенности обуславливают повышенное скольжение на поверхностях контакта роликов с дорожками качения, например у упорных подшипников с цилиндрическими роликами, имеющими длину, значительно превышающую диаметр, 92
ПОДШИПНИКИ КАЧЕНИЯ ¡ Окончание таблицы 10 93
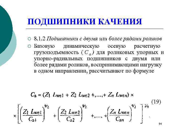
ПОДШИПНИКИ КАЧЕНИЯ ¡ 8. 1. 2 Подшипники с двумя или более рядами роликов ¡ Базовую динамическую осевую расчетную грузоподъемность ( С а ) для роликовых упорных и упорно-радиальных подшипников с двумя или более рядами роликов, воспринимающими нагрузку в одном направлении, рассчитывают по формуле (19) 94
ПОДШИПНИКИ КАЧЕНИЯ ¡ Расчетную грузоподъемность С а 1 , С а 2 , . . . , С aп для рядов с количествами роликов Z 1 Z 2 , . . Z n , имеющих длины L we 1 , L we 2 , ·· L we n вычисляют по формулам (17, 18) для однорядных подшипников. ¡ Ролики и/или часть общего числа роликов, контактирующие с одной и той же поверхностью дорожки качения упорного кольца, считаются принадлежащими к одному ряду. 95
ПОДШИПНИКИ КАЧЕНИЯ ¡ 8. 1. 3 Комплект подшипников ¡ 8. 1. 3. 1 Базовая осевая расчетная грузоподъемность для двух или более одинаковых роликовых упорных одинарных подшипников, смонтированных рядом на одном и том же валу (парный или комплектный монтаж) по схеме "тандем" так, что они работаю! как один учел, если они точно изготовлены и смонтированы с равномерным распределением нагрузки, равна числу подшипников в степени 7/9, умноженному на базовую осевую расчетную грузоподъемность одного подшипника 96
ПОДШИПНИКИ КАЧЕНИЯ ¡ 8. 1. 3. 2 Если по конструктивному исполнению подшипниковым узел представляет собой ряд одинарных подшипников, которые заменяются независимо друг от друга, то указание, изложенное в 8. 1. 3. 1, к ним не применимо. 97
ПОДШИПНИКИ КАЧЕНИЯ ¡ 8. 2 Динамическая эквивалентная осевая нагрузка ¡ Динамическую эквивалентную осевую нагрузку (Р а ) для роликовых упорно-радиальных подшипников с углом α ≠ 90 при постоянной радиальной и осевой нагрузках рассчитывают по формуле (20) ¡ Значения коэффициентов X и Y для роликовых упорно-радиальных подшипников приведены в таблице 11. 98
ПОДШИПНИКИ КАЧЕНИЯ ¡ Таблица 11— Значения коэффициентов X и Y для роликовых упорно-радиальных подшипников (α ≠ 90 ) 99
ПОДШИПНИКИ КАЧЕНИЯ ¡ Роликовые упорные подшипники с углом α = 90° могут воспринимать только осевые нагрузки. Эквивалентная динамическая осевая нагрузка равна для них (21) 100

