1096943.ppt
- Количество слайдов: 71
Подготовка школьников к ЕГЭ: особенности решения тригонометрических уравнений Кафедра математического образования 2015
План 1) Методические особенности работы с числовой окружностью. 2) Методика обучения решению простейших тригонометрических уравнений. 3) Организация учебной деятельности школьников по освоению способов решения тригонометрических уравнений с выбором корней: • с использованием числовой окружности; • без числовой окружности 4) Методические особенности решения более сложных тригонометрических уравнений. 5) Фрагменты коллекции тригонометрических уравнений для подготовки к ЕГЭ по математике. 6) Перечень полезных информационных ресурсов для учителя в освоении способов обучения решению тригонометрических уравнений.
В 10 классе у учащихся необходимо сформировать знания и умения отмечать на числовой окружности точки, соответствующие числам:
1) Задания на вычисление длины дуги единичной окружности.
2) Задания на отыскание на числовой окружности точек, соответствующих заданным числам.
3) Задания на запись чисел, соответствующих данной точке числовой окружности.
4) Задания на составление аналитических записей для дуг числовой окружности.
5) Задание на изображение промежутков, заданных аналитической записью.
2π π 2 На числовой оси: 4π π 2
6) Задания на сравнение. а) Сравните и , и .
б) Расположите в порядке возрастания:
7) Задания на объединение чисел. № 1. Объединить и записать числа
№ 2. Объединить числа
На первых уроках обучения решению тригонометрических уравнений необходимо включать в содержание задачи, которые : 1) формируют у учащихся понимание особенностей записи корней в виде числовых серий, 2) позволяют формировать устойчивые навыки работы с этими числовыми сериями. Примером такого набора заданий могут быть следующие:
Решите уравнения:
0 1
0
0
-1 0
Х -1 0
1 0 -1
В 0 -1 А
или Х 0
Второй способ. Х 0
Домашнее задание Решите уравнения:
Ответы к домашнему заданию:
Решите уравнения:
Решение уравнений с выбором ответа на числовой окружности 1) Х 0 Х
Ось тангенсов 2) Найдите все корни уравнения , удовлетворяющие условию 0 Решим полученные уравнения с учетом условия , используя числовую окружность. Х
3) Х 0 Х -1
4) Х Х 0
5) 0
6) Х 0 Х
Решение предложенных далее уравнений поможет учащимся в совершенствовании способов решения тригонометрических уравнений, сводящихся к простейшим с выбором корней без числовой окружности.
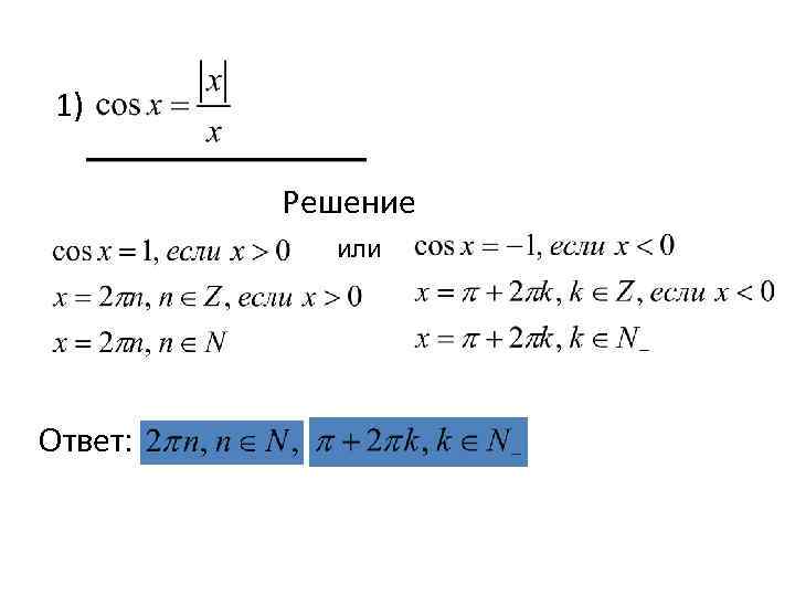
1) Решение или Ответ:
2) Решение или Ответ:
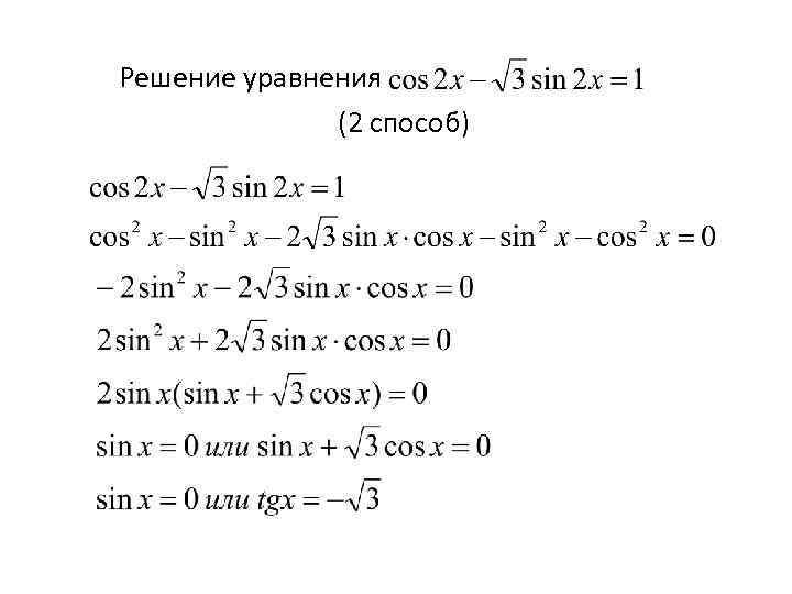
3) Решение
4) 5)
6) 7) 8)
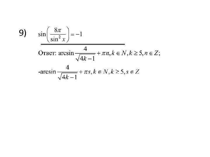
9)
Оценивание задания (ЕГЭ 2015)
№ 1. а) Решите уравнение б) Найдите все корни этого уравнения, принадлежащие промежутку. Решение
Решим уравнение системы. Х 0 С учетом условия решим полученные простейшие уравнения с использованием числовой окружности.
Способ перебора.
Составление и решение неравенства.
C помощью числовой окружности. Х Х 0 Ответ:
№ 2. а) Решите уравнение б) Найдите все корни этого уравнения, принадлежащие промежутку Решение (1 способ) а) .
Решение уравнения (2 способ)
0 Ось тангенсов
Составление и решение неравенств.
С помощью числовой окружности. Ответ: Х
№ 3. а) Решите уравнение б) Найдите все корни этого уравнения, принадлежащие промежутку Решение .
Ось тангенсов Х 0
Составление и решение неравенств.
С помощью числовой окружности. Х Ответ: Ось тангенсов 0
№ 4. а) Решите уравнение б) Найдите все корни этого уравнения, принадлежащие промежутку Решение .
Ось тангенсов 0
С помощью составления и решения неравенств выберем корни, принадлежащие промежутку
С помощью числовой окружности. Ответ: Ось тангенсов 0
№ 5. а) Решите уравнение б) Найдите все корни этого уравнения, принадлежащие промежутку. Решение
Решение системы. С учетом условия х=3. :
Решение уравнения.
С помощью составления и решения неравенства выберем корни, входящие в промежуток. Ответ:
Перебором определим корни, входящие в промежуток. Ответ:
Информационные ресурсы 1) ЕГЭ. Математика. 3300 задач. Профильный уровень. Закрытый сегмент / Ященко И. В. , Захаров П. И. , Высоцкий И. Р. ; под ред. Лаппо Л. Д. - Издательство: Экзамен, 2015. 2) ЕГЭ. Математика. 4000 задач с ответами. Базовый и профильный уровни / Высоцкий И. Р. , Ященко И. В. , Забелин А. В. - Издательство: Экзамен, 2015 3) Математика. Решение заданий повышенного и высокого уровня сложности. Как получить максимальный балл / Семенов А. В. , Ященко И. В. , Трепалин А. С. Издательство: Интеллект-Центр, 2015.
4) http: //alexlarin. net – сайт Александра Ларина. 5) reshuege. ru – сайт Дмитрия Гущина. 6) egeigia. ru – информационный портал в помощь подготовки к ЕГЭ и ОГЭ. 7) mathege. ru – открытый банк заданий. 8) webmath. exponenta. ru – сайт, включающий методы решения тригонометрических уравнений. 9) uztest. ru – сайт, содержащий теоретические сведения о решении тригонометрических уравнений и on-line тесты. 10) nsportal. ru – информационный портал, содержащий методические наработки разных учителей математики (Социальная сеть работников образования ).
1096943.ppt