“Подготовка к ЗНО” Увидеть формулу Оценить ответы Проверить

Скачать презентацию “Подготовка к ЗНО” Увидеть формулу Оценить ответы Проверить Скачать презентацию “Подготовка к ЗНО” Увидеть формулу Оценить ответы Проверить

93-podgotovka_k_zno__.ppt

  • Количество слайдов: 19

>“Подготовка к ЗНО” “Подготовка к ЗНО”

>Увидеть формулу Увидеть формулу

>Оценить ответы Оценить ответы

>Проверить ответы Проверить ответы

>Увидеть линейную функцию Увидеть линейную функцию

>Выделить полный квадрат Выделить полный квадрат

>Геометрическое свойство дискриминанта Геометрическое свойство дискриминанта

>Свойства квадратного уравнения Свойства квадратного уравнения

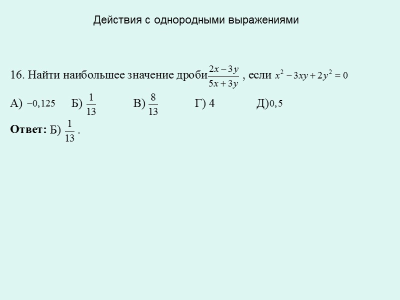
>Действия с однородными выражениями Действия с однородными выражениями

>Решения методом подбора корней Решения методом подбора корней

>Свойство корней квадратного уравнения с целыми коэффициентами Свойство корней квадратного уравнения с целыми коэффициентами

>Теорема Виета Теорема Виета

>Геометрическое свойство модуля Геометрическое свойство модуля

>Переход к логарифму с другим основанием Переход к логарифму с другим основанием

>Область определения логарифма Область определения логарифма

>Свойства логарифмической функции Свойства логарифмической функции

>Среднее геометрическое и основные тригонометрические формулы Среднее геометрическое и основные тригонометрические формулы

>Разность квадратов Разность квадратов

>Спасибо за внимание Спасибо за внимание