Презентация 23.10.12.pptx
- Количество слайдов: 109
По отношению к потреблению: Кейнсианцы Монетаристы Управление спросом Управление предложением % ставки Уровень налогов Возможности экономики производить товары и услуги Госрасходы (з/пл бюджетников)
Кривая сбережения Расходы на сбережен ие Расходы больше доходов – отрицательное сбережение Располагаемый доход 0 сбережение 2
В СЧЕТЕ КАПИТАЛЬНЫХ ЗАТРАТ на накопление основных фондов ресурсов для капитальных затрат на накопление материальных оборотных средств На приобретение земли и нематериальных активов Резервы и вывоз
VII. Счет операций с капиталом Валовое сбережение Σ=1152 Валовое накопление основ ного капитала, включая прирост ценностей 741 1163 Капитальные трансферты, полученные от «остального Изменение запаса материальных мира» +12 оборотных средств Капитальные трансферты, 37 переданные «остальному миру» Чистое кредитование (+)/чистое +12 заимствование (-) и Σ=1152 статистическое расхождение 448 сбережение ПИИ + займы Прирост ОПФ Вывоз капитала НАКОПЛЕНИЕ Прирост оборотных средств резервы 4
• ЧИСТОЕ ПРИОБРЕТЕНИЕ ЦЕННОСТЕЙ • УМЕНЬШЕНИЕ ЗАПАСОВ МАТЕРИАЛЬНЫХ СРЕДСТВ • ЗАТРАТЫ НА ФОРМИРОВАНИЕ СТАДА • НА ГЕОЛОГОРАЗВЕДКУ ВАЛОВОЕ НАКОПЛЕНИЕ НЕФИНАНСОВЫЕ ИНВЕСТИЦИИ • ИНОСТРАННЫЕ КАПИТАЛООБРАЗУЮЩИЕ ИНВЕСТИЦИИ • СТОИМОМТЬ БЫСТРОИЗНАШИВАЮЩИХСЯ ЗАПЧАСТЕЙ • ОБОРУДОВАНИЕ ДЛЯ БЮДЖЕТНЫХ ОРГАНИЗАЦИЙ 5
Капитальные операции - потоки именно капитала, а не результаты расчетов между экономиками за какие-то определенные текущие товары и услуги. • все долговые операции • инвестиции, прямые и иностранные, в капитал, т. е. если какая то компания хочет, приобрести в другой стране 10 и более процентов капитала другой компании, то в этом случае это считается прямой иностранной инвестицией по международной классификации, и тогда она зачитывается в этот счет капитальных операций. 6
сбережение ПИИ + займы Прирост ОПФ Вывоз капитала НАКОПЛЕНИЕ Прирост оборотных средств резервы Узкое Нелегаль ный вывоз: Недополучение экспортной выручки Непоступление товаров в счет авансов Контрабанда Чистые ошибки и пропуски Широкое Капитальные трансферты эмигрантов Портфельные инвестиции Прирост остатков на текущих счетах и депозитах за рубежом Прирост наличной валюты
Основные каналы легального и «теневого» оттока капитала из России (млрд долл. США) 8
Среднегодовая доля сбережения в ВВП развитых и развивающихся стран (%) 9
10 Валовое накопление (% от ВВП)
11 7. Счет операций с капиталом Валовое сбережение Капитальные трансферты, полученные от "остального мира" Капитальные трансферты, переданные "остальному миру" (-) Всего B. 8* g D. 9 19864, 3 Валовое накопление основного капитала 1) Изменение запасов материальных оборотных средств 17565, 6 Чистое кредитование (+), чистое заимствование (-) и статистическое расхождение 8232104 8234402 Всего P. 51 + P. 53 P. 52 B. 9 4795584, 58% 620216, 9 7, 5% 2818601, 1 34% 8234402, 3
Резервы 1. 2. 3. Китай более 1 триллиона долларов, Япония 900 млрд. долларов, Россия 497, 1 млрд долл. США. (январь 2012) ЭТО МНОГО ИЛИ МАЛО? Объем резервов должен соответствовать объему краткосрочного внешнего долга, по экономике в целом (не по долгу правительства страны) Например, Гонконг и Япония имеют объемы резервов вполне адекватные объему краткосрочного долга 12
Избыточность резервов • лидером является Тайвань 61% резервов избыточны. • в Малайзии 50% резервов избыточны. • В России этот параметр – 27%, т. е. , резервы превышают краткосрочный внешний долг экономики на 27%, • Но основная масса стран, которые как раз и финансируют дефицит счета текущих операций США обладают профицитом, а т. к. общий счет по миру равен нулю, то эти страны с профицитом как раз обладают значительными избыточными резервами. 13
Избыток резервов: хорошо или плохо? • Минус: • Это определенные затраты, держать избыточные резервы • недоинвестирование • + изымая избыток валюты в «резерв» , правительства управляют курсом национальной валюты (не дают ему падать) • поддерживают определенный уровень конкурентоспособности экономики за счет сдерживания этого курса • для того, чтобы экспорт из этих стран шел в те же США и в Европу беспрепятственно. 14
Подведение итогов Какие показатели из консолидированных счетов СНС наиболее часто используются для мониторинга стран (регионов) 15
Структура изменения в счетах – основа страновой диагностики • 1. счет текущих операций • 2. Счет вторичного распределения доходов • 3. капитальных операций • Экспорт – импорт • 4. резервы • Конечное потребление домашних хозяйств • Займы, долги, ПИИ 16
1. счет продуктов и услуг служит для отображения формирования ресурсов продуктов и услуг за счет их конечное потребление производства и импорта экспорт накопление
2. В счете производства • отражаются операции, относящиеся к процессу производства. • При этом производственная деятельность охватывает деятельность предприятия, организаций и отдельных лиц, как в сфере материального производства, так и в сфере нематериальных услуг;
• 3. в счете образования доходов отражаются распределительные операции, непосредственно связанные с процессом производства • 4. в счете распределения доходов отражается общая величина доходов, полученных и переданных хозяйственными единицами; в результате производственной деятельности, от собственности, а также в результате перераспределительных процессов;
5. в счете использования располагаемого дохода • расходы на конечное потребление домашних хозяйств, • государственных учреждений и не государственных не коммерческих (общественных) организаций, • и оставшаяся часть располагаемого дохода, представляющая собой валовое сбережение;
Внешнеэкономическую деятельность охватывается тремя счетами: текущих операций (движение продуктов, услуг, доходов), капитальных затрат (движение капитала) и финансовым счетом изменение финансовых активов и пассивов.
«Человеческая» экономика: как в регионах работают и живут люди? • Занятость как источник дохода • Доходы и их покупательная способность • Неравенство по доходу (бедность) • Рынок труда всегда вторичен по отношению к рынку товаров и услуг • Существует множество автономных рынков
Продукт образования З/пл Чел.
Региональные факторы зарплаты З/пл Регион А З/пл Чел. Регион Б Чел.
Состояние региональных рынков труда зависит прежде всего от макроэкономических тенденций Спрос на рабочую силу зависит от: • структуры экономики • уровня развития территории • достигнутого уровня оплаты труда. Предложение - от: • динамики • численности • ПВСнаселения, • уровня образования • социокультурных особенностей населения
Предложение рабочей силы население 1 Экономически активное 15 72 лет Безработные года, кто хочет и ищет работу 2. его образования, 3. возрастной 4. профессиональной структуры, 5. территориального размещения 6. мобильности занятые Экономически неактивное
Еще фактор спроса на рабочую силу – политика государства в сфере занятости 1. государства как регулятора рынка труда, определяющего «правила игры» – найма и увольнения работников, социальных гарантий и социального страхования занятых • побочным негативным эффектом стала скрытая дискриминация при найме на работу тем категориям занятых, которые защищаются законом • препятствует санации неконкурентоспособных предприятий и ведет к консервации неэффективной занятости. 2. государство влияет на рынок труда как крупнейший работодатель в бюджетной сфере
Черты современного процесса занятости • 1. Экономические районы различаются незначительно. • Среди субъектов: • Минимальные потери – Москва, ХМАО • Максимальные – • А) аграрно индустриальные (Тамбовская, Алтайский кр. ) • Б) депрессивные индустриальные с концентрацией ВПК (Курганская, Новосибирская) • В) регионы Крайнего Севера Магаданская
• 2. Дифференциация регионов по индексу занятости меньше, чем по объемам производства: • А) наличие государственных ограничений • Б) относительно меньшее снижение занятости связано со снижением ПРОИЗВОДИТЕЛЬНОСТИ ТРУДА • 3. Изменение занятости тесно связано со структурными изменениями в экономике.
4. Процесс отраслевой реструктуризации занятости имеет региональную специфику • Максимальная доля занятых в промышленности: Владимирская обл. 35% • Минимальная – Калмыкия 8, 7% • Максимальная доля занятых в сельском хозяйстве – Дагестан 31, 2% • Минимальная (кроме Москвы и СПБ) – Мурманская обл. – 2%
5. постдефолтный рост активности и занятости уже в 2001 г. перестал быть общим и сменился новым спадом в 63 регионах Несмотря на продолжение роста экономики, этап "восстановительного" роста экономической активности и занятости после финансового кризиса 1998 г. в основном завершился
6. Только с 2005 г. началась вторая волна роста занятости, охватившая подавляющее большинство регионов. Она стала следствием устойчивого роста спроса на рабочую силу во всех секторах экономики. Этот период завершился осенью 2008 г. с началом нового экономического кризиса 7. Уровень экономической активности с 90 г. сократился с 70 до 67% (68 80%) регионы нового освоения, агломерации (40 60%) аграрные и слаборазвитые регионы Европейского юга и юга Сибири с пониженной экономической активностью
Уровень занятости отношение численности занятого населения определенной возрастной группы к общей численности населения соответствующей возрастной группы, рассчитанный в процентах. РФ составлял 63% Ингушетия – 25%, в Чечне – 37%. В агломерациях (69 72%) в Москве и С. Петербурге работает почти все экономически активное население • автономных округах Крайнего Севера (74 77%) обусловлено очень высокой долей трудоспособного населения. • •
Кризис 2008 г. • занятости, уменьшившейся к февралю 2009 г. на 2, 5 млн. чел. (данные обследования рынка труда Росстата) • По данным следующего, майского обследования занятость населения вновь выросла почти на 2 млн чел. наряду с небольшим ростом экономической активности. К лету всегда
Зарегистрированная безработица в июле 2012 г. снизилась до 1, 4% (в августе 2011 г. – 1, 8%, в августе 2010 г. – 2, 3%)
ЗАНЯТОСТЬ ПО ФОРМАМ СОБСТВЕННОСТИ • Только за 1995 2007 гг. доля занятых на частных предприятиях и в организациях выросла с 34 до 57%, • а доля работающих на предприятиях и в организациях государственной и муниципальной собственности сократилась с 42 до 32% • в Татарстане и Башкортостане в 2002 г. только 36 38% занятых работали в частном секторе из за высокой доли государственной и смешанной собственности, но в 2007 г. достигла 54 56%.
Доля занятых в пром ти 21% • во всех регионах произошло существенное сокращение занятости в промышленности, особенно в первой половине 1990 х годов (на треть с 1990 по 1996 гг. ) • Сдвиг оси Тюменская обл 97% от уровня 1995 • В динамично растущих крупнейших агломерациях численность занятых в пром ти даже увеличилась • Самую высокую долю занятых сохраняют промышленные регионы Центра, Урала, Поволжья и Северо Запада со специализацией на машиностроении
• В южных аграрных регионах доля занятых в промышленности заметно ниже (14 18%) и продолжает сокращаться, а в наименее развитых республиках Северного Кавказа и юга Сибири остается минимальной – 7 10%. • Доля занятых продолжает медленно снижаться и к 2007 г. она составила 21%. • Хотя в некоторых индустриальных регионах, например, в выходившей из депрессии Ульяновской области, а также в Калужской и Тверской, промышленная занятость росла
Занятость в сельском хозяйстве 9, 8% • сокращение началось значительно позже, • до середины 1990 х гг. доля занятых даже росла (с 13 до 15% занятых в целом по РФ), несмотря на почти двукратный спад с/х производства • низкая мобильность • Только с конца 1990 х структурный перекос начал уменьшаться, доля занятых в сельском хозяйстве страны к 2001 г. снизилась до 12, 3%, а в 2004 г. до 10, 4%. По новому классификатору ОКВЭД 9, 8% (в 1, 5 раза)
Численность занятых в сфере услуг, 2001 к 1995 г. , %
Занятость с СФО 61% 1. Убежище для мигрантов, т. е. лидируют южные регионы 2. крупнейшие агломерации федеральных городов, в которых рынок труда отражает реальную постиндустриальную трансформацию экономики. 3. слабозаселенные регионы Крайнего Севера с рассредоточенными учреждениями обслуживания в бюджетных услугах. 4. слаборазвитые республики и автономные округа, где в силу ограниченного предложения других рабочих мест доминирует занятость в услугах бюджетного сектора, финансируемого за счет федеральной помощи.
Безработица показатели Зарегистрированные безработные Общая численность по методике МОТ
Безработица 100 руб/час предложение 70 руб/час Чел.
в России есть свои особенности: • сильные кризисные спады 1990 х не приводили к адекватному росту безработицы • было резкое сокращение заработной платы, намного более сильное, чем занятости • В период финансового кризиса 1998 г. уровень безработицы вырос до максимума – с 9% до 13, 2%, но при этом доходы населения сократились почти на треть
Уровень общей безработицы в 2010 г. , %
Уровень зарегистрированной безработицы по городам и районам республики Коми, %
доход • Номинальный – в текущих ценах • величина денежных средств, которой располагает потребитель в текущем периоде для приобретения благ по ценам этого периода. • Реальный – в базовых, т. е. выраженный в натуральной форме набор благ, который может купить потребитель на располагаемый им номинальный доход по текущим ценам благ. • Реальный доход отражает покупательную способность номинального дохода, выраженную в ценах текущего периода.
Доходы поток денег или общая сумма денег, поступающая экономическим агентам в виде: 1 Заработной платы, 2 Жалования: • Стипендия — денежное пособие, выдаваемое учащимся. • Роялти (royalties) — периодические выплаты, причитающиеся держателю авторских прав. • Пособие по безработице — регулярная социальная денежная выплата государством лицам, признанными по закону безработными. • Заработная плата — денежное вознаграждение, получаемое работником за свой труд. 3 Ренты, 4 Дивидендов, 5 Процентов, 6 Предпринимательской прибыли в течение определенного периода (за год).
Структура доходов в среднем • Зарплата 39% (с дооценкой на скрытую 66%). • Социальные выплаты 14% (мин. 5 -7% Тюменская обл. , макс. 20 -32% Чукотка) • Перераспределение от юга к северу • Компенсация за удорожание жизни в городах основная часть этих трансфертов идет на оплату жилья, коммунальных услуг и транспортные расходы • Информация о неденежных социальных трансфертах представлена в СНС при расчетах конечного потребления домохозяйств. Оно формируется расходами населения и социальными трансфертами в натуральной форме, т. е. вкладом государства в совокупное потребление домохозяйств. • • Доходы от предпринимательской деятельности 12% ( вначале 90 -х в Москве было 30%, сейчас – 10%) Пенсии – 6% (только на 7% выше прожиточного мин. , рост в 2003 -2004 в 2 раза ниже, чем рост доходов.
Измерения дохода • Доходы через расходы выборочные обследования бюджетов домохозяйств • Дооценка балансовым методом – официальные данные Госкомстата • Заработная плата – по крупным и средним предприятиям • Косвенные индикаторы потребления (платные услуги) • Доля расходов на услуги (м. б. следствием как высокого, так и очень низкого уровня бедности, все на ЖКХ)
Факторы неравенства в заработной плате • Отраслевое неравенство – крайние позиции различаются в 40 50 раз: занятые на транспорте в ЯНАО и в с/х в Дагестане • Территориальное неравенство – главный фактор, тесно связан с отраслевой дифференциацией • Гендерное неравенство –горизонтальная (отраслевая) и вертикальная сегрегация
Отношение заработной платы женщин к мужской в СФО, %
Поляризация Первые десять регионов по уровню денежных доходов населения (Москва, С. Петербург, Московская обл. , Свердловская обл. , ХМАО, Краснодарский край, Кемеровская обл. , Красноярский край, Самарская обл. , Ростовская обл. ) концентрируют от суммы денежных доходов населения страны: около 47% Последние десять регионов по уровню денежных доходов населения концентрируют от суммы денежных доходов населения страны 1%
Коэффициенты концентрации доходов относятся к системе оценок, известной как методология Парето Лоренца Джини: 1. Парето обобщил данные некоторых стран и установил, что между уровнями доходов и числом их получателей существует обратная зависимость, названная Законом Парето.
2. Лоренц развил этот закон, предложив его графическое изображение Кривая Лоуренса 1 ые 10 регионов 50% Доходов 2 ые 10 регионов – 20% 3 ие 10 регионов – 10% 10 регионов 50 % 70
Коэффициент Джини (индекс Джини) • статистический показатель, свидетельствующий о степени расслоения общества данной страны или региона по отношению к какому либо изучаемому признаку (к примеру, по уровню годового дохода — наиболее частое применение, особенно при современных экономических расчётах).
• Эта статистическая модель была предложена и разработана итальянским статистиком и демографом Коррадо Джини (1884— 1965) и опубликована в 1912 году в его знаменитом труде «Вариативность и изменчивость признака» ( «Изменчивость и непостоянство» ). Таким образом, это макроэкономический показатель, характеризующий дифференциацию денежных доходов населения в виде степени отклонения фактического распределения доходов от абсолютно равного их распределения между жителями страны
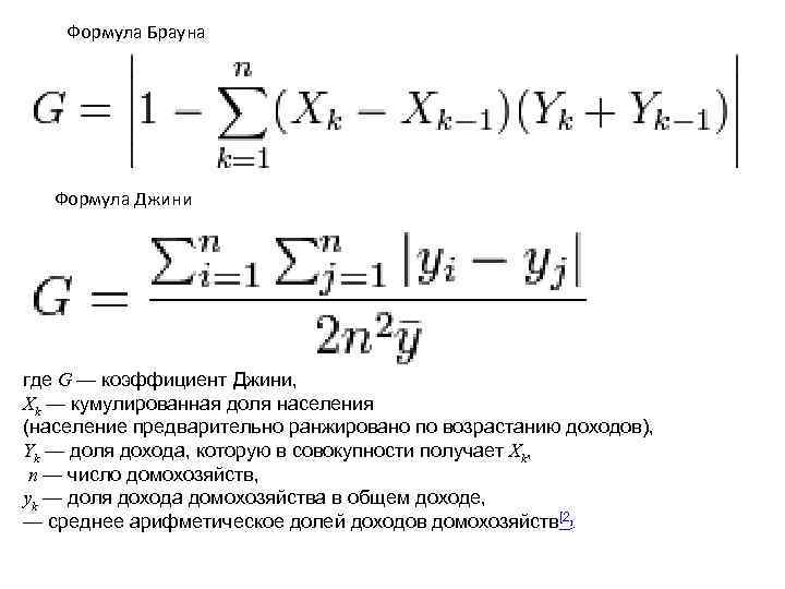
Коэффициент Джини (1912 г. ) • Рассчитывается как площадь области между кривой Лоренца, которая описывает реальное распределение, и идеальной прямой равномерного распределения. • 0 – распределение равномерное • 1 признак только у 1 человека
Формула Брауна Формула Джини где G — коэффициент Джини, Xk — кумулированная доля населения (население предварительно ранжировано по возрастанию доходов), Yk — доля дохода, которую в совокупности получает Xk, n — число домохозяйств, yk — доля дохода домохозяйства в общем доходе, — среднее арифметическое долей доходов домохозяйств[2. ]
Коэффициент фондов (соотношение доходов 10% наиболее и 10% наименее обеспеченного населения) 18 17 16 15 14 13 12 11 10 9 8 1992 г. 1993 г. 1994 г. 1995 г. 1996 г. 1997 г. 1998 г. 1999 г. 2000 г. 2001 г. 2002 г. 2003 г. 2004 г. 2005 г. 2006 г. 2007 г. 2008 г. 2009 г.
Величина прожиточного минимума в соответствии с Федеральным законом от 24 октября 1997 года № 134 ФЗ «О прожиточном минимуме в Российской Федерации» представляет собой стоимостную оценку потребительской корзины, включающей: 1. минимальные наборы продуктов питания, 2. непродовольственных товаров и услуг, необходимых для сохранения здоровья человека и обеспечения его жизнедеятельности, 3. обязательные платежи и сборы.
• В целом по стране прожиточный минимум 2009 г. равен • 4, 630 тыс. рублей, • 5, 017 тыс. руб. для трудоспособного населения • 3, 660 тыс. руб. для пенсионеров • 4, 418 тыс. руб. для детей
Отношение душевых денежных доходов к ПМ, 2 кв. 2008, %
Причины возникновения бедности • экономические • социально-медицинские (инвалидность, старость, высокий уровень заболеваемости), • демографические • социально экономические (низкий уровень социальных гарантий), • образовательно квалификационные (низкий уровень образования, профессиональная подготовка), • политические (военные конфликты, вынужденная миграция), • регионально географические (неравномерное развитие регионов
Бедность • 3 подхода к бедности: • абсолютная • относительная • субъективная • депривационная • Застойная
абсолютная
относительная • В США граница относительной бедности соответствует 40 % медианного дохода, в большинстве стран Европы — 50 %, в Скандинавии — 60 %. • Понятие многомерной депривации было введено П. Таунсендом • материальной депривацией (питание, одежда, жилищные условия, предметы длительного пользования, место и состояние среды проживания, условия и характер труда) • показатели социальной депривации, (характер занятости, особенности проведения досуга, образование и др. )
Основные показатели бедности a — параметр, показывающий о каком именно показателе бедности идет речь; Zh — черта бедности отдельного домохозяйства h, которая зависит от его состава; Yh — уровень дохода отдельного домохозяйства h; q — количество бедных домохозяйств; H — общее количество домохозяйств.
Коэффициент бедности • доля бедных домохозяйств в общем количестве домохозяйств Коэффициент бедности характеризует только степень распространенности бедности и не позволяют оценить, насколько доходы бедных домохозяйств ниже границы бедности.
Индекс глубины бедности позволяет оценить насколько ниже относительно черты бедности расположены доходы бедных домохозяйств.
Индекс остроты бедности
Проблемы оценки • теневой сектор экономики; • малая выборка бюджетных обследований домохозяйств, проводимых Росстатом, что также приводит к искажениям; • достаточно сложно измерить натуральные поступления от личного подсобного хозяйства; • цены на товары и услуги различаются в регионах в несколько раз, поэтому доходы населения необходимо корректировать; • для этого используются показатели стоимости прожиточного минимума в регионе или стоимости фиксированного набора товаров и услуг
Профиль бедности • 1. Дети • 2 Неполные и многодетные семьи • 3. Одинокие пенсионеры старших возрастов • 4. Молодые семьи • 5. Семьи инвалидов • 6. Вынужденные переселенцы и беженцы • 7. «Новые» бедные • 8. Гендерные аспекты • 9. Региональные аспекты
Отношение заработной платы женщин к мужской в СФО, %
Измерения дохода • Доходы через расходы выборочные обследования бюджетов домохозяйств • Дооценка балансовым методом – официальные данные Госкомстата • Заработная плата – по крупным и средним предприятиям • Косвенные индикаторы потребления (ТДП, платные услуги)
Индикаторы бедности • 1. Собственно показатели бедности: • доля населения с доходами ниже прожиточного минимума • 2. Базовые экономические индикаторы: • душевой ВРП • душевые доходы/прожиточному минимуму • уровень безработицы • 3. Демографические и географические факторы: • демографическая нагрузка • семейный состав • особенности расселения
Типы регионов по уровню бедности • 1. Наименее развитые острокризисные республики и АО* • Ингушетия, Дагестан, Калмыкия, Тыва, Усть Ордынский и Агинский Бурятский АО • Средняя доля бедных, % • 83% по денежным доходам • 83 % по располаг. ресурсам
• 2. Менее развитые и кризисные регионы • а)слаборазвитые республики • Марий Эл, Мордовия, Чувашия, Алтай, Бурятия, Карачаево Черкессия, Кабардино Балкария • 61 63 • б)северо-восточные • Магаданская обл. . Чукотский, Корякский, Эвенкийский, Таймырский, Коми Пермяцкий АО • 62 77 • в)депрессивные Европейской части • Тверская, Ивановская, Псковская, Кировская, Рязанская, Пензенская, Архангельская, Ленинградская, Волгоградская • 57 60 • в)депрессивные юга Урала, Сибири и Дальнего Востока • Читинская, Амурская обл. , Еврейская АО Новосибирская, Алтайский край, Курганская • 55 60
• 3. Регионы срединной зоны • а)с уровнем бедности выше среднего • Костромская, Смоленская, Брянская, Калужская, Владимирская, Калининградская, Саратовская, Астраханская, Ставропольский край, Адыгея, Удмуртия, Омская, Хакасия, Сахалинская, Камчатская, Приморский край, Ненецкий АО • 40 53 • б)со среднероссийским уровнем бедности • С. Петербург, Вологодская, Карелия, Московская, Орловская, Тульская, Ярославская, Нижегородская, Воронежская, Курская, Тамбовская, Ульяновская, Ростовская, Краснодарский кран. Северная Осетия, Башкортостан, Оренбургская, Свердловская, Челябинская, Томская, Кемеровская, Иркутская, Хабаровский кр. , Якутия, Пермская, Новгородская • 30 46
• 4. Относительно благополучные регионы • а)более развитые староосвоенные Самарская, Белгородская, Липецкая, Татарстан • 25 36 • б)экспортные се верные и восточные Тюменская, Мурманская, Красноярский край, Коми • 21 36 • 5. Наиболее благополучные субъекты РФ • а)крупнейшие экспортеры Ямало Ненецкий, Ханты Мансийский АО • 14 Нет данных • б)столица Москва • 23 29
Динамика доходов определяется: динамикой и структурой хозяйства Динамика занятости Изменением стоимости жизни Перераспределением собственности и доходов от нее • Эффективностью управления • Федеральной и местной политикой • •
Динамика роста реальных доходов в регионах разного типа за 1999 2003 гг. (1999=100)
Коэффициент Джини
Кривая Лоуренса коэффициент локализации 70 50% 10 регионов
Проблемные регионы • ОТСТАЛЫЕ • Критерии: • 1. ВРП/душу менее 50% от среднероссийского уровня • 2. денежный доход/душу менее 50% от среднероссийского уровня • 3. денежный доход/прожиточный минимум/душу насел менее 50% от среднероссийского уровня • 4. спад производства выше среднероссийского
Таблица 1. Ежегодные темпы прироста ВРП на душу населения наиболее отставших регионов, необходимые для достижения среднерос-сийского уровня (при темпе прироста среднероссийского ВРП на душу населения 3%), %
Таблица 2. Число лет, необходимых для достижения наиболее отставшими регионами среднероссинского уровня ВРП на душу населения (при темпе прироста среднероссииского ВРП на душу населения 3%)
Таблица 3. Характеристики депрессивность некоторых старопромышленных регионов
Презентация 23.10.12.pptx