Скачать презентацию Плоское движение твердого тела Лекция 3 Плоским Скачать презентацию Плоское движение твердого тела Лекция 3 Плоским

л3.Плоское движение твердого тела.ppt

  • Количество слайдов: 22

Плоское движение твердого тела Лекция 3 Плоское движение твердого тела Лекция 3

Плоским движением твердого тела называется такое движение, при котором все его точки движутся в Плоским движением твердого тела называется такое движение, при котором все его точки движутся в плоскостях, параллельных данной неподвижной плоскости.

Перемещение фигуры можно разложить на: поступательное движение вращение плоской фигуры Перемещение фигуры можно разложить на: поступательное движение вращение плоской фигуры

Аналогичный результат получается, если выбрать за полюс точку В. Повернув отрезок на угол φ Аналогичный результат получается, если выбрать за полюс точку В. Повернув отрезок на угол φ выберем за полюс точку А φ

Важно отметить, что тогда как поступательная составляющая плоского движения тела в общем случае различна Важно отметить, что тогда как поступательная составляющая плоского движения тела в общем случае различна для разных точек тела, величина и направление угла поворота плоской фигуры всегда одни и те же, т. е. они не зависят от выбора полюса.

уравнения плоского движения твердого тела. уравнения плоского движения твердого тела.

Введем понятия алгебраической угловой скорости и алгебраического углового ускорения плоского движения твердого тела Введем понятия алгебраической угловой скорости и алгебраического углового ускорения плоского движения твердого тела

Представим положение плоской фигуры и ее отрезка АВ в неподвижной системе координат Oxyz Представим положение плоской фигуры и ее отрезка АВ в неподвижной системе координат Oxyz

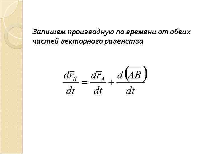
Для произвольного момента времени запишем векторное равенство Для произвольного момента времени запишем векторное равенство

Запишем производную по времени от обеих частей векторного равенства Запишем производную по времени от обеих частей векторного равенства

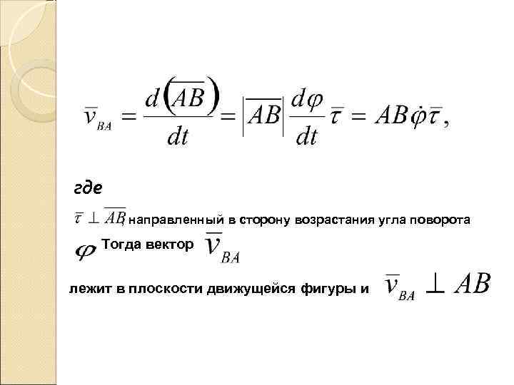
Обозначив и назвав скоростью точки В тела при вращении вокруг полюса А, получим Обозначив и назвав скоростью точки В тела при вращении вокруг полюса А, получим

где , направленный в сторону возрастания угла поворота . Тогда вектор лежит в плоскости где , направленный в сторону возрастания угла поворота . Тогда вектор лежит в плоскости движущейся фигуры и

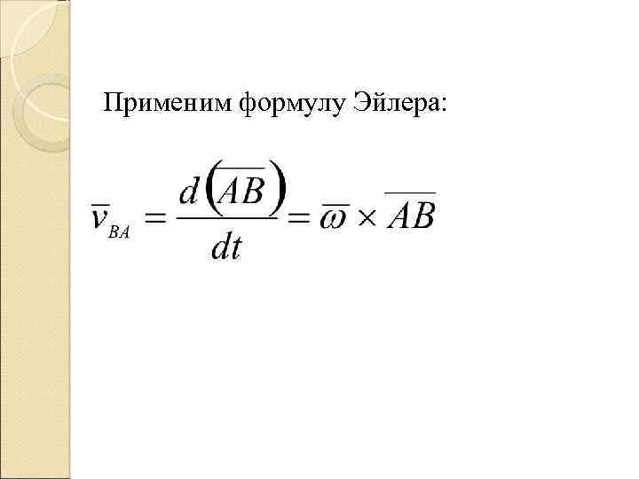
Обозначив запишем Обозначив запишем

Применим формулу Эйлера: Применим формулу Эйлера:

В итоге получаем В итоге получаем

Таким образом скорость какой-либо точки фигуры при ее плоском движении равна векторной сумме скорости Таким образом скорость какой-либо точки фигуры при ее плоском движении равна векторной сумме скорости полюса и скорости этой точки при вражении фигуры вокруг полюса

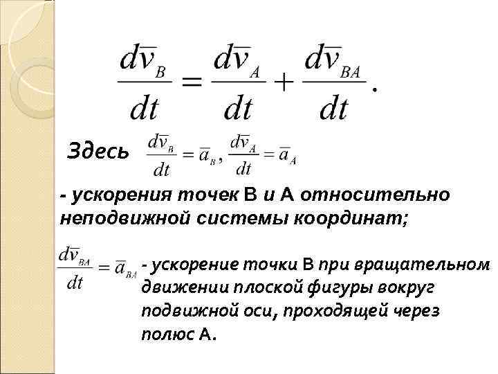
Здесь - ускорения точек В и А относительно неподвижной системы координат; - ускорение точки Здесь - ускорения точек В и А относительно неподвижной системы координат; - ускорение точки В при вращательном движении плоской фигуры вокруг подвижной оси, проходящей через полюс А.

Таким образом , т. е. ускорение какой-либо точки плоской фигуры при плоском движении равно Таким образом , т. е. ускорение какой-либо точки плоской фигуры при плоском движении равно векторной сумме ускорения полюса и ускорения этой точки при вращательном движении плоской фигуры вокруг полюса.

найдем где - угловое ускорение тела при плоском движении. найдем где - угловое ускорение тела при плоском движении.

Слагаемые вектора есть касательная и нормальная составляющие: модули которых. вектор направлен от В к Слагаемые вектора есть касательная и нормальная составляющие: модули которых. вектор направлен от В к полюсу А. ,

Таким образом Обозначив угол между ускорением и отрезком АВ через , найдем Таким образом Обозначив угол между ускорением и отрезком АВ через , найдем

τ α ε τ τ α ε τ