03 Пластовый газ.ppt
- Количество слайдов: 10
Пластовый газ Путь газа: скважины → кусты скважин → • установки предварительной подготовки газа (УППГ) → • установки комплексной подготовки газа и конденсата (УКПГ) → • установки полной подготовки газа и конденсата (ГС) → промысловые трубопроводы
Дегазация сырого конденсата. 1 - термостат; 2 - баня; 3 -контейнер, 4 -термометр; 5 вентиль; 6 - манометр; 7 ловушки; 8 газометр. Дебутанизация дегазированного конденсата. 1 лабораторная ректификационная колонка; 2 колбонагреватель; 4 -лабораторная ректификационная колонка: 5 холодильник; 6 - приемник; 7 ловушка; 8 - охлаждающая смесь льда с солью; 9 - газовая бюретка; 10 - термометр; 11 - кран.
В случае пластового газа фракциями являются: 1 природные газы ступеней сепарации, 2 природный газ дегазации, 3 природный газ дебутанизации и 4 стабильный конденсат. Свободный газ Газ дегазации Vг, дг, л A, 1 л B, л/м 3 Пластовый газ Сырой конденсат: qк, ср, см 3/м 3 или Vк, ср, см 3 Газ Стабильный конденсат Vк, ст, см 3 (rк, ст, дебутанизации Мк, ст) ni. C 5 nn. C 5 n. C 6+ Vг, дб, л D, л/м 3 C, л/м 3 D 1 D 2 D 3
В процессе исследования пластового газа имеем: • После сепарации на промысле 1. пробу свободного газа, 2. пробу сырого конденсата объемом Vк, ср (см 3) и 3. величину газоконденсатного фактора (отношение объема сырого конденсата к объему свободного газа) qк, ср (см 3/м 3) • После дегазации Vкср сырого конденсата в лабораторных условиях 1. пробу газа дегазации, 2. объем газа дегазации - Vг, дг (л), 3. объем дегазированного конденсата Vкср (л). • После дебутанизации Vкср дегзированного конденсата 1. пробу газа дебутанизации, 2. объем газ дебутанизации в Vг, дб (л), 3. объем стабильного конденсата (пентаны и более тяжелые углеводороды) в Vк, ст (см 3). • Плотность стабильного конденсата (углеводородов C 5 и выше) при 20°С равна ρк, ст (г/см 3). • Средний молекулярный вес стабильного конденсата (углеводородов C 5 и выше) равен Мк, ст (г/моль). • Составы проб природных газов сепарации, дегазации и дебутанизации в мольных долях. • Иногда содержание изопентанов и н пентана в стабильном конденсате ni. C 5 и nn. C 5 в мольных долях (Тогда C 5 и C 6+ в составе пластового газа рассчитывают раздельно).
I. Определяем объемы фракций (газ дегазации - B, газ дебутанизации – C и стабильный конденсат D, иногда D 1 и D 2), на 1 л свободного газа. • Объем газа дегазации на 1 литр свободного газа B определяем по уравнению: • Объем газа дебутанизации на 1 литр свободного газа C определяем по уравнению: • Объем стабильного конденсата в газообразном состоянии на каждый 1 литр свободного газа D определяем по уравнению:
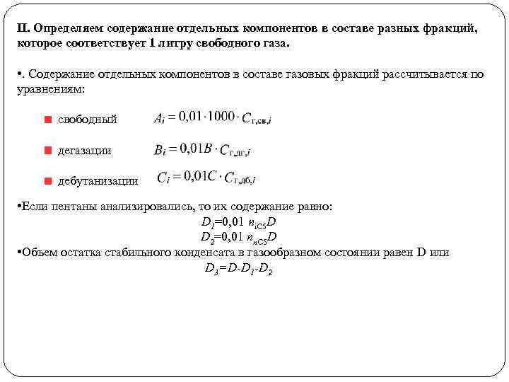
II. Определяем содержание отдельных компонентов в составе разных фракций, которое соответствует 1 литру свободного газа. • . Содержание отдельных компонентов в составе газовых фракций рассчитывается по уравнениям: свободный дегазации дебутанизации • Если пентаны анализировались, то их содержание равно: D 1=0, 01 ni. C 5 D D 2=0, 01 nn. C 5 D • Объем остатка стабильного конденсата в газообразном состоянии равен D или D 3=D-D 1 -D 2
III. Определяем состав пластового газа. Сумма 1000+B+C+D (см 3) характеризует тот объем пластового газа в нормальных условиях, соответствует1 л свободного газа. Суммы Ai+Bi+Ci+Di: характеризует содержание каждого компонента i в том же объеме пластового газа. Поэтому мольная (объемная) доля этих компонентов рассчитывается по уравнению:
Расчет состава пластового газа газоконденсатного месторождения Компо нент Свободный газ Газ дегазации СH 4 С 2 H 6 С 3 H 8 i. C 4 H 10 n. С 4 H 10 Газ Стабильный Сырой Пластовый дебутанизац конденсат конден с газ, ии ат, Ai+(Bi+Ci+ % мол. Сг, св, i, Ai Cг, дг, i Bi Cг, дб, i Ci Cк, ст, i Di Bi+Ci+ Di), Di, % л/м 3 % мол л/м 3 мол мол л/м 3 2 3 4 5 6 7 8 9 10 11 12 87, 18 871, 8 61, 23 11, 32 — — 11, 32 883, 12 85, 19 4, 80 48, 0 18, 43 3, 41 0, 94 0, 027 — — 3, 44 51, 44 4, 96 1, 41 14, 1 12, 76 2, 36 29, 08 0, 832 — — 3, 19 17, 29 1, 67 0, 21 2, 1 1, 99 0, 37 19, 12 0, 547 — — 0, 92 3, 02 0, 29 0, 34 3, 15 0, 58 39, 41 1, 127 — — 1, 71 5, 11 0, 49 i. C 5 H 12 n. C 5 H 12 0, 11 0, 10 1, 1 1, 0 0, 80 0, 59 0, 15 0, 11 7, 61 3, 37 0, 218 11, 48 0, 096 14, 06 1, 76 2, 13 2, 37 3, 23 3, 36 0, 31 0, 32 С 6 H 14+ 0, 19 1, 9 0, 55 0, 10 0, 47 0, 013 74, 46 11, 44 11, 55 13, 45 1, 30 N 2 СО 2 Всего 5, 06 0, 60 100 50, 6 6, 0 1000 — — 0, 50 0, 09 100 18, 49 — — 100 — — 2, 86 — 0, 09 36, 72 50, 60 6, 09 1036, 71 4, 88 0, 59 100, 00 1 — — 100 — — 15, 37
НЕФТЬ ВОДА ГАЗ


