5175df5ecc4dff73f317ba17f6d74867.ppt
- Количество слайдов: 27
Планиметрические задачи на ЕГЭ (С 4) по материалам близким к диагностическим и тренировочным работам ЕГЭ – 2011 Халиуллин Асхат Адельзянович, Республика Башкортостан, г. Уфа, Почетный работник общего образования РФ.
Основные свойства и утверждения о взаимном расположении окружностей, о взаимном расположении прямой и окружности.
Если две окружности касаются внешне или внутренне, то точка касания и центры этих окружностей лежат на одной прямой O a) P O 1 O б) O 1 P
Расстояние между центрами двух внешне касающихся окружностей равно сумме радиусов этих окружностей, а расстояние между центрами двух внутренне касающихся окружностей равно разности радиусов большей и меньшей окружностей O R d a) P r R O 1 d d = R+r б) r d = R-r
Касательная к окружности или ее дуге перпендикулярна к радиусу окружности или ее дуги, проведенному в точку касания A R a O a ┴ OA
Задача 1. В квадрате АВСD, сторона которого равна а, из точки А как из центра проведена внутри квадрата дуга через вершины В и D. На стороне DС как на диаметре построена внутри квадрата полуокружность. Найти радиус окружности, касающейся проведенной дуги, полуокружности и одной из сторон квадрата.
Решение Рассмотрим три случая: В M K O K 1 А Рис. 1, а. I. Случай, когда искомая окружность касается стороне АВ квадрата АВСD (Рис. 1, а). С Обозначим радиус этой окружности через х. а) Соединим центр N окружности О с центром полуокружности О 1 и с O 1 центром дуги А. б) Опустим из центра окружности О перпендикуляры ОМ и ОN на противоположные D стороны АВ и СD и рассмотрим полученные при этом построении прямоугольные треугольники АМО и ОО 1 N.
. Из прямоугольного треугольника АМО следует, что неизвестный катет АМ равен. , то есть АМ= или АМ= Теперь рассмотрим треугольник ОО 1 N, в котором гипотенуза OO 1 = OK 1+ K 1 O 1 = где DN= АМ= , катет ОN = МN – ОМ = а – х и катет О 1 N = DN –D О 1, и D О 1 = поэтому О 1 N = По теореме Пифагора находим OO 1 2 = ОN 2 + О 1 N 2. Подставляя найденные выражения для OO 1 , ОN и О 1 N в выше написанное уравнение имеем откуда получаем искомый радиус = х = OK
В M K 2 O K K 1 С II. Случай, когда искомая окружность N касается стороне ВС (Рис. 1, б). Обозначим радиус этой окружности через у. Сделаем необходимые дополнительные построения и получаем прямоугольные треугольники АОМ и О 1 ОN. Из прямоугольного O 1 треугольника АОМ по теореме Пифагора найдем катет ОМ. Он равен ОМ = = А Рис. 1, б. D Аналогично найдем из прямоугольного треугольника О 1 ОN катет ОN = = Решая это уравнение, находим y = OK = Подставляя найденные значения величин ОМ и ОN в соотношение ВС=ОМ+ОN, получаем а = +
В K 1 M С III. Искомая окружность касается стороне O N K O 1 А D DC (Рис. 1, в). Обозначим радиус этой окружности через z. Опустим из центра О искомой окружности перпендикуляры ОМ и ОN соответственно на стороны АВ и CD квадрата АВСD и соединим центр О с центром полуокружности О 1 и с вершиной А квадрата АВСD. Из полученного при этом построении прямоугольного треугольника ОО 1 N по теореме Пифагора имеем О 1 N = = Рис. 1, в. Следовательно, катет АМ прямоугольного треугольника АМО равен. Из соотношения АO 2 = АМ 2 + ОМ 2 получаем откуда и находится искомый радиус z = OK =
Задача 2 Дан круговой сектор АОВ радиуса R с центральным углом в 90 ○. На радиусах АО и ОВ этого сектора как на диаметрах построены полуокружности, расположенные внутри данного сектора. Полуокружность с центром О 1 на радиусе ОВ сектора АОВ, радиуса О 1 В касается полуокружности, построенной на радиусе АО, и дуги АВ в точке В. Определить радиус окружности, касающейся этих трех полуокружностей.
Решение. A A O 2 K 2 O 2 M O 4 O 3 а) O 1 K 2 K 3 O 4 K K 1 K O K 3 B O Рис. 2 K 1 O 3 N O 1 б) B
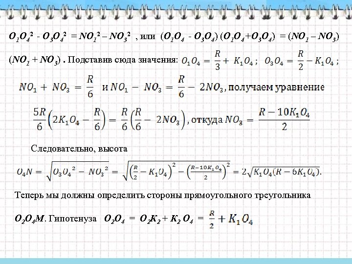
Для решения этой задачи проведем из центров полуокружностей О 1 и О 2 радиусы в точки касания (Рис. 2, б). Радиусы О 1 К и О 2 К оба перпендикулярны касательной в одной и той же точке К и поэтому они лежат на одной прямой О 1 О 2. Получим прямоугольный треугольник ОО 1 О 2 , из которого найдем О 1 О 22 =О 1 О 2 + О 2 О 2 или, так как О 1 О 2= О 2 К+ О 1 К = О 1 В, О 1 О = ОВ - О 1 В = R - О 1 В и О 2 О = отсюда получаем Далее центры полуокружностей О 1 , О 2 и О 3 соединим с центром окружности О 4 и из центра О 4 этой же окружности опустим перпендикуляры О 4 М и О 4 N на радиусы ОА и ОВ сектора АОВ. Теперь рассмотрим прямоугольные треугольники О 1 О 4 N и О 3 О 4 N. Высота О 4 N – общая для обоих этих треугольников и поэтому, применяя теорему Пифагора к этим прямоугольным треугольникам, получим следующее равенство
О 1 О 42 - О 3 О 42 = NО 12 – NО 32 , или (О 1 О 4 - О 3 О 4) (О 1 О 4 +О 3 О 4) = (NО 1 – NО 3) (NО 1 + NО 3). Подставив сюда значения: Следовательно, высота Теперь мы должны определить стороны прямоугольного треугольника О 2 О 4 М. Гипотенуза О 2 О 4 = О 2 К 2 + К 2 О 4 =
Катет О 2 М = ОО 2 - ОМ = и катет О 4 М = По теореме Пифагора имеем О 2 О 4 2 = О 2 М 2 + МО 4 2 , или откуда
Задача 3. На отрезке АВ, равном R, точка Q – середина; на АQ и на ВQ как на диаметрах по одну сторону от АВ построены полуокружности. С центрами в точках А и В радиусами, равными АВ, проведены дуги до их взаимного пересечения в точке F, находящиеся по ту же сторону от АВ, что и полуокружности. Проведена окружность, которая касается проведенных дуг и полуокружностей. Найти радиус окружности, касающейся окружности, полуокружности, построенной на отрезке ВQ, и дуги ВF.
Решение. Записывая теорему Пифагора для прямоугольных треугольников О 1 О 2 Q и ВО 2 Q (Рис. 3), получаем (ВО 2 + О 1 О 2)(ВО 2 - О 1 О 2)=(ВQ + О 1 Q) (ВQ - О 1 Q). Имея в виду, что K 3 O K ВО 2 = ВК 2 - О 2 К 2 = R - О 2 К 2 , F K 2 O 2 P K 1 О 1 О 2 = О 1 К 4 + К 4 О 2 = K 4 A Q Рис. 3. O 1 M B
Далее, рассматривая прямоугольные треугольники О 1 ОМ и АОМ, имеем (АО + О 1 О) (АО - О 1 О) =( АМ + О 1 М) ( АМ - О 1 М), где АО = АК – ОК = R – ОК, Поэтому oткуда и высота Для окончательного решения задачи осталось определить стороны прямоугольного треугольника OPO 2 и подставить в уравнение ОО 2 2 = О 2 P 2 + PO 2. Меньший катет О 2 P = О 2 Q - PQ, где
катет Отсюда получаем После необходимых преобразований находим искомый радиус
Задачи для самостоятельного решения
В 2 1 3 А Рис. 4. Задача 1. В квадрате АВСD из С точки А как из центра проведена внутри квадрата дуга, проходящая через вершины В и D. На сторонах ВС и СD как на диаметрах построены внутри квадрата полуокружности. Найти радиус окружности, касающейся построенных полуокружностей и дуги ВD, если стороны квадрата D равны а. Ответ: Надо рассмотреть отдельно три случая:
2 1 Рис. 5. Задача 2. Окружность вписана в квадрат со стороной 1. Из одной его вершины проведена дуга окружности радиуса 1 до пересечения с другими двумя противоположными вершинами. Проведена окружность, которая касается вписанной окружности и проведенной дуги. Найти радиус окружности, касающейся этой окружности, вписанной окружности и дуги. Ответ: Два случая:
4 3 2 1 Рис. 6. Задача 3. Около окружности описан квадрат со стороной а. На двух смежных сторонах этого квадрата построены полуокружности, расположенныевнутриквадрата. Найти радиус окружности, касающейся этих двух полуокружностей и окружности. Ответ: Четыре случая:
S 2 Рис. 7. S 1 Задача 4. Две окружности радиусов a и b (a < b) имеют внутреннее касание. Внутри большей окружности проведена касательная к меньшей окружности, перпендикулярная к общему диаметру этих окружностей. Доказать, что отношение радиуса окружности S 1, касающейся двух данных окружностей и проведенной касательной, крадиусуокружности S 2, касающейся большей окружности, проведенной касательной и общего диаметра двух данных окружностей, равно
Рис. 8. Задача 5. Внутри квадрата со стороной a на двух его смежных сторонах как на диаметрах построены полуокружности. Найти радиус окружности, касающейся этих двух построенных полуокружностей и одной из сторон данного квадрата. Ответ:
Литература: 1. Задачи для самостоятельного решения также можно взять из диагностической работы в форме ЕГЭ для учащихся 11 класса. Скачать задания можно по ссылке: http: //www. alexlarin. narod. ru/ege/mioo 2010/ege 091208 blog. pdf 2. Для создания шаблона презентации использовалась картинка http: //www. box-m. info/uploads/posts/2009 -04/1238954029_1. jpg и шаблон с сайта http: //aida. ucoz. ru
Спасибо за внимание!!!


