ПЛАН ЛЕКЦИИ Основные понятия Матричные игры

























Лекция 5 Теория игр.ppt
- Количество слайдов: 25
ПЛАН ЛЕКЦИИ Основные понятия Матричные игры Игры с седловой точкой Смешанные стратегии Применение Выводы
ВВЕДЕНИЕ Первая значительная книга по теории игр появилась в 1944 г (Дж. фон Нейман, С. Моргенштерн «Теория игр и экономическое поведение» ). Предмет оказался чрезвычайно сложным, даже для математики. Теория игр она нашла свое применение, прежде всего, в военном деле и экономике.
КЛАССИФИКАЦИЯ ИГР По количеству игроков различают: 1) игры двух игроков; 2) игры n игроков. По количеству стратегий: 1) Конечные. Если в игре все игроки имеют конечное число возможных стратегий, то она называется конечной; 2) Бесконечные. Если же хотя бы один из игроков имеет бесконечное количество возможных стратегий игра называется бесконечной.
КЛАССИФИКАЦИЯ ИГР По характеру взаимодействия игры делятся на: 1) бескоалиционные: игроки не имеют права вступать в соглашения, образовывать коалиции; 2) коалиционные (кооперативные) – могут вступать в коалиции. В кооперативных играх коалиции наперёд определены. По виду функций выигрыша игры делятся на: 1) матричные; 2) биматричные, 3)непрерывные, 4) выпуклые, 5)сепарабельные, 6)типа дуэлей и др.
МАТРИЧНЫЕ ИГРЫ Этот раздел теории игр является наиболее полно изученным. Матричная игра – это конечная игра двух игроков с нулевой суммой, в которой задаётся выигрыш игрока 1 в виде матрицы (строка матрицы соответствует номеру применяемой стратегии игрока 2, столбец – номеру применяемой стратегии игрока 2; на пересечении строки и столбца матрицы находится выигрыш игрока 1, соответствующий применяемым стратегиям).
ОПРЕДЕЛЕНИЯ Система Г = (X, Y, K), где X и Y – непустые мно- жества, и функция , называется антагонистической игрой в нормальной форме. Элементы и называются стратегиями игроков 1 и 2 соответственно. Антагонистические игры, в которых оба игрока имеют конченые множества стратегий, называются матричными.
Пусть игрок 1 имеет всего m стратегий, а игрок 2 – n стратегий. Установим биекцию между множествами: 1. X и M = {1, …, m}; 2. Y и N = {1, …, n}. Тогда игра Г полностью задается матрицей , где
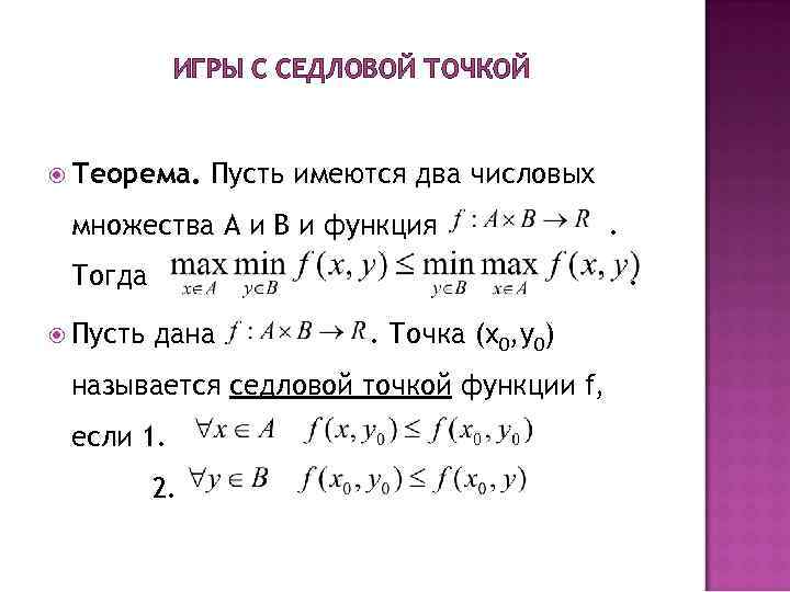
ИГРЫ С СЕДЛОВОЙ ТОЧКОЙ Теорема. Пусть имеются два числовых множества A и B и функция . Тогда . Пусть дана . Точка (x 0, y 0) называется седловой точкой функции f, если 1. 2.
ИГРЫ С СЕДЛОВОЙ ТОЧКОЙ Теорема 2. Пусть и существуют Тогда равносильно тому, что f имеет седловую точку.
СМЕШАННЫЕ СТРАТЕГИИ Основная теорема матричных игр. В смешанных стратегиях игра двух лиц с нулевой суммой имеет седловую точку.
Пусть есть два участника игры – сторона К и сторона С, у каждого участника по три стратегии. Будем считать, что матрица характеризует выигрыш стороны К (и соответственно проигрыш стороны С): КiСj С 1 С 2 С 3 К 1 3 4 5 К 2 2 6 4 К 3 5 3 2
РЕШЕНИЕ ПРИМЕРА Решить игру – значит, дать рекомендации каждой стороне по использовании их стратегий. Игру анализируют изначально по принципу «минимакса» . Он состоит в выборе наиболее осторожной стратегии, исходя из наихудшего способа действий другой стороны.
АЛГОРИТМ РЕШЕНИЯ А) Анализируем игру с позиции стороны К. Если игрок выбирает стратегию К 1 , то его наименьший выигрыш равен 3. Если он выбирает К 2 , то его наименьший выигрыш равен 2. . Если он выбирает К 3 , то его наименьший выигрыш равен 2. (Это минимальные величины строк). Игрок К пытается выбрать наибольший из гарантированных выигрышей, то есть – 3. Эту величину называют нижней ценой игры или «максимином» : Vнц=3.
АЛГОРИТМ РЕШЕНИЯ Б) Анализируем игру с позиции стороны С. Если игрок выбирает стратегию С 1 , то его наибольший проигрыш равен 5. Если он выбирает С 2 , то его наибольший проигрыш равен 6. . Если он выбирает С 3 , то его наибольший проигрыш равен 5. (Это максимальные величины столбцов). Игрок С пытается выбрать наименьший из гарантированных проигрышей, то есть – 5. Эту величину называют верхней ценой игры или «минимаксом» : Vвц=5.
АЛГОРИТМ РЕШЕНИЯ В) Цена игры V – это величина, которая отображает объективное соотношение сил, она всегда удовлетворяет условию: Vнц≤ V≤ Vвц. В данном случае 3 ≤ V ≤ 5. Если Vнц= V= Vвц, то игра имеет решение в конкретных стратегиях, которые называются оптимальными. Эти оптимальные стратегии являются стойкими, обеспечивают равновесие в игре. Цена игры при этом называется «седловой точкой» .
АЛГОРИТМ РЕШЕНИЯ Если равновесия нет, то оптимальные стратегии будут выглядеть так: Где x 1, x 2, x 3 - вероятности стратегии стороны С, y 1, y 2, y 3 - вероятности стратегии стороны К. Каждой матричной игре можно поставить в соответствие две взаимно двойственные задачи линейного программирования, которые отображают интересы сторон. Для стороны С задачу записывают по строках, для стороны К – по столбцах.
АЛГОРИТМ РЕШЕНИЯ В этих задачах переменные – это вероятности, умноженные на одно и то же число. Анализ матричной игры проводится в два этапа: 1)Формулируются двойственные задачи, решают одну из них стмплексным методом и записывают решение обеих. 2) Определяют решение игры по формулам. Решение: Запишем на основе приведенной платежной матрицы две двойственные задачи:
АЛГОРИТМ РЕШЕНИЯ Симплексное решение удобно проводить для первой задачи , т. к. не будет искусственных переменных. Приведем задачу к каноническому виду:
АЛГОРИТМ РЕШЕНИЯ В результате решения симплекс-методом получим:
АЛГОРИТМ РЕШЕНИЯ
АЛГОРИТМ РЕШЕНИЯ
АЛГОРИТМ РЕШЕНИЯ Решение будет иметь вид 2. Найдем решение игры: А) определим цену игры – эта величина характеризует количественный результат игры:
АЛГОРИТМ РЕШЕНИЯ Б) Найдем вероятности стратегий: В) Составим оптимальные стратегии для участников:
АЛГОРИТМ РЕШЕНИЯ Экономическая интерпретация: Как видно, для достижения оптимального результата стороне С рекомендуется из 15 раз использовать стратегию С 3 3 раза, стратегию С 2 – 5 раз, стратегию С 1 – наиболее часто, т. е. 7 раз. Для стороны К стратегию К 2 – рекомендуется использовать реже всего – 1 раз из 15, стратегию К 3 следует использовать 6 раз и стратегию К 1 -8 раз. Остальные варианты игры приведут к большему проигрышу.
1. Петросян, Зенкевич, Семина «Теория игр» 2. http: //fmi. asf. ru/vavilov/Tiv. htm 3. http: //vvo. psati. ru/files/RPU/page 2. files/index 10. html 4. http: //www. dvo. ru/studio/linpro/bu ka/node 20. html – основная теорема двойственности 5. Робинсон Дж. «Итеративный метод решения игр»

