Тема - МАГНИТНЫЕ СВОЙСТВА ВЕЩЕСТВА.ppt
- Количество слайдов: 32
План: 1. Магнитное поле. Магнитные моменты электрона (орбитальный и спиновый магнитные моменты). 2. Магнитные свойства вещества. 3. Магнитный момент ядра. Ядерный магнитный резонанс (ЯМР). 4. Упрощённая схема спектрометра ЯМР.
Живая материя постоянно находится в движении. Одна из причин присутствия магнитного поля в организме является наличие электрических зарядов в движении (они создают магнитное поле). Магнитные свойства некоторых веществ в организме используются в диагностических целях. Постоянное маг. п. а также, переменное маг. п. используются в медицине для лечебных целей. Некоторые живые организмы синтезируют, такие структуры ферромагнетиков, которые используются (в качестве магнитной стрелки) для ориентации по магнитному полю Земли. Магнитным полем действуют на биологически активные точки для лечения.
Магнитные моменты электрона 1. Магнитные моменты электрона . Рис. 1. Магнитный момент контура с током.
Магнитные моменты электрона -векторная величина Направление этого магнитного момента определяется по правилу буравчика. Рис. 2. Аналогично этому, магнитный момент создает и электрон, движущийся вокруг ядра атома, так как он представляет собой микроток силой i. Магнитный момент электрона, вызванный его вращением на атомной орбите, называется орбитальным магнитным моментом (рис. 2). Рис. 2.
Магнитные моменты электрона Где ― скорость электрона , r ― радиус орбиты Учитывая, что , где ― круговая частота, тогда Вклад орбитального электронного магнетизма в магнитные свойства вещества незначителен.
Магнитные моменты электрона Было установлено, что электрон, кроме движения по орбите, совершает и вращательное движение вокруг собственной оси, названное спином, (из англ. спин – вращение) (рис. 3). Такое движение электрона вокруг собственной оси создает собственный магнитный момент, который называют спиновым магнитным моментом. Рис. 3. Магнитный и спиновый моменты электрона
Магнитные свойства вещества 2. Магнитные свойства вещества. По своим магнитным свойствам все вещества делятся на два класса: парамагнитные вещества и диамагнитные вещества. Основную роль этой классификации играют спиновые магнитные моменты.
Магнитные свойства вещества К парамагнитным веществам относятся вещества, атомы которых обладают результирующим постоянным спиновым магнитным моментом. При этом часть спиновых магнитных моментов электронов в атоме остается некомпенсированной. Поэтому такие вещества усиливают внешнее магнитное поле. В отсутствие внешнего магнитного поля спиновые магнитные моменты атомов вещества ориентированы обычно беспорядочно, так что создаваемые ими магнитные поля компенсируют друга. При наложении внешнего магнитного поля атомы стремятся сориентироваться своими магнитными моментами µ по направлению внешнего магнитного поля, и тогда компенсация магнитных моментов нарушается, тело приобретает магнитные свойства – намагничивается.
Магнитные свойства вещества Большинство тел намагничиваются очень слабо и величина индукции магнитного поля B в таких веществах мало отличается от величины индукции магнитного поля в вакууме B 0. Если магнитное поле слабо усиливается в веществе, то такое вещество называется парамагнетиком: К ним относятся Аl; Pl; O 2; Li; Na и др.
Магнитные свойства вещества Диамагнитными считаются вещества, атомы которых не имеют постоянного магнитного момента, так как все спиновые магнитные моменты спарены и результирующий спиновой магнитный момент равен нулю (рис. 4). µs Cu Fe Рис. 4.
Магнитные свойства вещества Такие вещества ослабляют индукцию внешнего магнитного поля. К ним относятся Cu, N, H 2 O, Bi, Ag, Au и др.
Большинство биологических тканей, как и вода, относятся к диамагнитным веществам.
Магнитные свойства вещества Необходимо отметить, что у парамагнитных и диамагнитных веществ магнитные свойства слабо проявляются. Только небольшая группа парамагнитных веществ обладает сильно выраженными магнитными свойствами: Fe, Co и Ni. Эти вещества называются ферромагнетиками и широко используются на практике. Для каждого ферромагнетика существует определенная температура, названная Температурой Кюри, при которой ферромагнитные свойства полностью исчезают. Точка Кюри для железа составляет 7680 С, для никеля – 3580 С и для кобальта – 10000 С. - Магнитная восприимчивость
Магнитные свойства вещества В организме человека, только некоторые молекулы и молекулярные соединения обладают магнитными свойствами. Некоторые микроорганизмы, названные Спирелла, способны синтезировать ферритин и накапливать его в специализированных органеллах – магнетосомах. Магнетосома выполняет роль магнитной стрелки, помогающей ориентироваться в пространстве по магнитному полю Земли. Предполагают, что подобные ферромагнитные включения присутствуют в тканях пчел, бабочек, птиц, дельфинов, обеспечивая им пространственную ориентировку. У человека также обнаружены ферритин-содержащие включения (в надпочечной железе, функция которых остается пока невыясненной).
Ядерный магнитный резонанс 3. Ядерный Магнитный Резонанс (ЯМР) Cпиновыми магнитными моментами, обладают и составные части атомных ядер- протоны и нейтроны, их результирующий магнитный момент представляет собой спиновый магнитный момент данного ядра. Когда в ядре содержится нечетное количество протонов и нейтронов, этот момент отличается от нуля. Интерес представляет собой атом водорода, ядро которого содержит только один протон, обладая постоянным спиновым магнитным моментом, и который, в свою очередь, является самым чувствительным к воздействию внешнего магнитного поля.
Ядерный магнитный резонанс Атомы Н наиболее распространены в биологических системах (в организме человека ― 63%). В телах, которые содержат атомы водорода, в том числе и биологическая ткань, магнитные моменты протонов ориентированы во всех возможных направлениях, поэтому в отсутствие внешнего магнитного поля результирующий вектор, который играет роль макроскопической характеристики, равен нулю (Рис. 5). Рис. 5.
Ядерный магнитный резонанс Параллельная и антипараллельная ориентация ядерных спиновых магнитных моментов во внешнем магнитном поле При помещении тела (или ткани) в однородное внешнее магнитное поле, спиновые магнитные моменты всех ядер ориентируются в этом поле и начинают вращаться под некоторым углом вокруг оси, которая совпадает с направлением вектора внешнего магнитного поля. (рис. 6 а, б) ). Это вращение называется прeцессией, при этом ось протона описывает коническую фигуру.
Ядерный магнитный резонанс Рис. 6 а. Протон со спином +1/2 имеет параллельную ориентацию Рис. 6 б. Протон со спином -1/2 имеет антипараллельную ориентацию
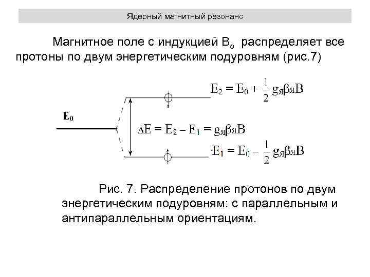
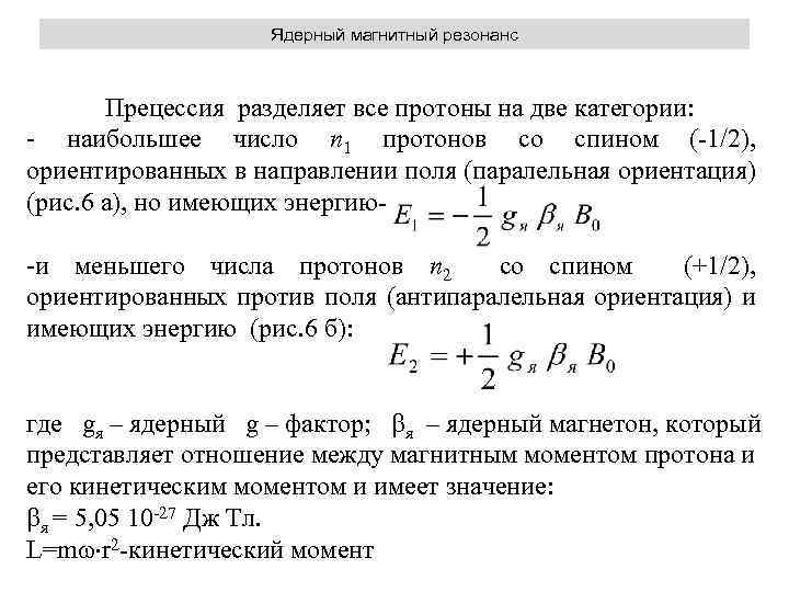
Ядерный магнитный резонанс Прецессия разделяет все протоны на две категории: - наибольшее число n 1 протонов со спином (-1/2), ориентированных в направлении поля (паралельная ориентация) (рис. 6 а), но имеющих энергию- -и меньшего числа протонов n 2 со спином (+1/2), ориентированных против поля (антипаралельная ориентация) и имеющих энергию (рис. 6 б): где gя – ядерный g – фактор; я – ядерный магнетон, который представляет отношение между магнитным моментом протона и его кинетическим моментом и имеет значение: я = 5, 05 10 -27 Дж Тл. L=m r 2 -кинетический момент
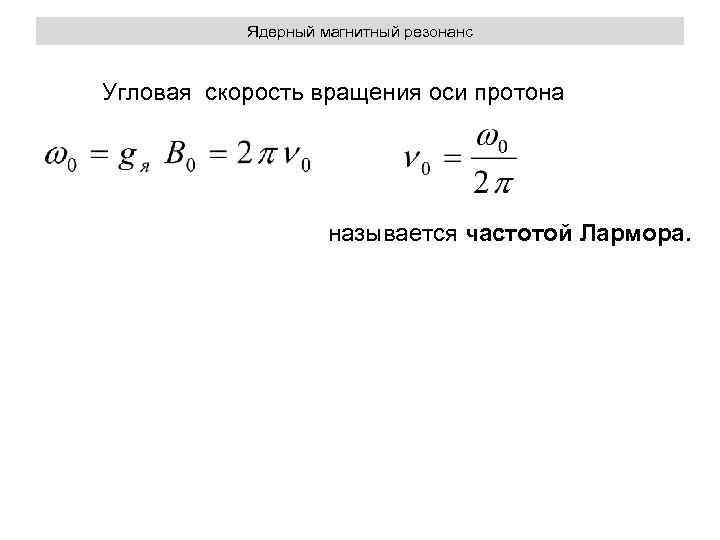
Ядерный магнитный резонанс Угловая скорость вращения оси протона называется частотой Лармора.
Ядерный магнитный резонанс Распределение протонов по энергетическим подуровням Е 1 и Е 2 согласно распределения Больцмана записывается: n 1 – число протонов с параллельной ориентацией; n 2 – число протонов с антипараллельной ориентацией; k –постоянная Больцмана: Т – абсолютная температура образца; ΔЕ – разность энергии двух ориентации (параллельная и антипараллельная).
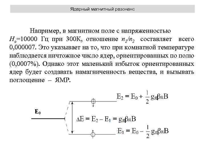
Ядерный магнитный резонанс Например, в магнитном поле с напряженностью Но=10000 Гц при 300 К, отношение n 1/n 2 составляет всего 0, 000007. Это указывает на то, что при комнатной температуре наблюдается ничтожное число ядер, ориентированных по полю (0, 0007%). Однако этот маленький избыток ориентированных ядер будет создавать намагниченность вещества, и вызывать поглощение – ЯМР.
Ядерный магнитный резонанс Магнитное поле с индукцией Во распределяет все протоны по двум энергетическим подуровням (рис. 7) Рис. 7. Распределение протонов по двум энергетическим подуровням: с параллельным и антипараллельным ориентациям.
Ядерный магнитный резонанс Общий магнитный момент протонов с параллельной ориентацией , а для протонов с антипараллельной ориентацией – . Результирующий магнитный момент всех протонов будет Для того, чтобы выявить разность двух энергетических уровней ΔЕ, необходимо наложить переменное электромагнитное поле радиочастотного диапазона, фотоны которого имеют энергию E=h 0=gяβя. В , где 0 – частота , Лармора; gя- множитель. Ланде; βя-магнетон Бора; B-индукция магнитного поля
Ядерный магнитный резонанс В результате имеют место следующие явления: ельное ― ориентацией спина поглощает энергию падающих фотонов, при этом они претерпевают инверсию спинов и переходят в антипараллельную ориентацию; ― этом и заключается явление резонанса. В результате этих двух явлений вектор магнитного момента будет отклоняться под углом Θ относительно оси, совпадающей с направлением Во, и может быть представлен двумя составляющими: одна продольная Mz и другая перпендикулярная составляющая Мху (рис. 8)
Ядерный магнитный резонанс Рис. 8. При отключении внешнего электромагнитного поля спиновые магнитные моменты водорода возвращаются в первоначальное положение. Это возвращение сопровождается излучением фотонов с частотой Лармора 0.
Ядерный магнитный резонанс Избирательное поглощение электромагнитных волн определенной частоты веществом в постоянном магнитном поле, обусловленное переориентацией магнитных моментов ядер, называется ЯМР. Принципиальная схема установки ЯМР – спектроскопии представлена на рисунке 10
Ядерный магнитный резонанс Рис. 9.
Ядерный магнитный резонанс Когда переключатель К находится в положении 1, электромагнитное излучение из антенны действует на протоны, переводя их из параллельной ориентации в антипараллельную. В положении 2 переключателя происходит возвращение магнитных моментов в первоначальное состояние. При этом переходе имеет место излучение фотонов, которые при помощи той же антенны подаются к приемнику. В результате сигнал ЯМР появляется на экране осциллографа. Сигнал ЯМР представляет собой затухающий электрический сигнал, который содержит определенную морфологическую информацию некоторого органа или ткани.
Ядерный магнитный резонанс Чтобы вывести информацию на экран в схему, включен компьютер с большой скоростью обработки информации. Под релаксацией ядерных спинов понимают процесс возвращения системы и ее компонентов в первоначальное равновесное состояние. Этот процесс происходит во времени Т – время релаксации. Каждое вещество или ткань характеризуется определенным временем релаксации: Т 1 – продольная релаксация и Т 2 – поперечная релаксация, а также определенной плотностью протонов, которая проявляется в сигнале ЯМР.
Ядерный магнитный резонанс Таблица 1 Постоянные релаксации Биологическая ткань Т 1, мс Т 2, мс Индукция В 0, в теслах 0, 2 Мышца 1, 0 1, 5 370 730 860 45 680 780 90 810 920 100 2500 3000 1400 Нервная ткань 390 (серая) Нервная ткань 490 (белая) Внутричерепная 1400 жидкость 0, 2 1, 0 1, 5
Ядерный магнитный резонанс ЯМР широко используется для изучения конформационных перестроек и динамики белков. Физико-математическая обработка сигнала ЯМР позволяет получать изображения различной яркости для каждой точки исследуемого объекта (ткань и др. ). ЯМР был открыт в 1946 г. Через короткое время из диагностического арсенала слов современной медицины было исключено слово "ядерное", чтобы не вызывать страх и боязнь пациентов, у которых это слово ассоциировалось с вредным ядерным излучением. В настоящее время в мировой медицинской литературе используется терминология магниторезонансная томография МРТ.
Тема - МАГНИТНЫЕ СВОЙСТВА ВЕЩЕСТВА.ppt