часть_В.pptx
- Количество слайдов: 124
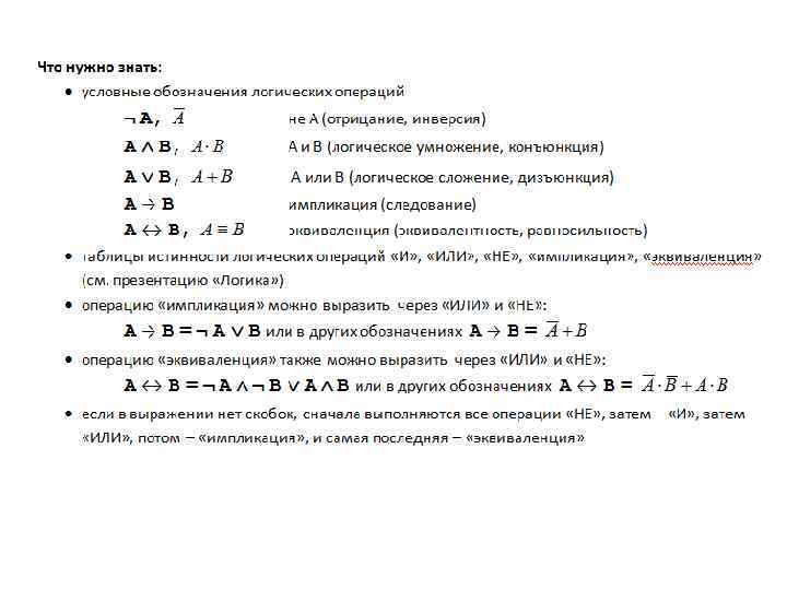
Переменная – это величина, которая имеет имя, тип и значение; Переменная может изменяться во время выполнения программы; Оператор присваивания служит для записи значения в переменную; Если в переменную записывают новое значение, старое стирается; Знаки +, -, *, / используются для обозначения операций сложения, вычитания, умножения и деления; Запись вида a div b означает результат целочисленного деления a на b (остаток отбрасывается); Запись вида a mod b означает остаток от деления a на b; Запись вида a : = b + 2*c + 3 ; означает «вычислить значения выражения; справа от знака присваивания : = и записать результат в переменную a » , при этом значения других переменных (кроме a) не изменяются.
Д ля многократного выполнения одинаковых операций используют циклы; Ц икл с переменной выполняется N раз, в этом примере переменная i принимает последовательно все значения от 1 до N с шагом 1 for i: =1 to N do begin { что-то делаем } end ; Ц икл с условием выполняется до тех пор, пока условие в заголовке цикла не нарушится; while { условие } do begin { что-то делаем } end ; Г лавная опасность при использовании цикла с условием – зацикливание; эта такая ситуация, когда цикл работает бесконечно долго из-за того, что условие все время остается истинным.
Адрес ячейки в электронных таблицах состоит из имени столбца и следующего за ним номера строки, например, C 15; Формулы в электронных таблицах начинаются знаком = ( «равно» ); Знаки +, –, *, / и ^ в формулах означают соответственно сложение, вычитание, умножение, деление и возведение в степень; В заданиях ЕГЭ могут использоваться стандартные функции СУММ (сумма), СРЗНАЧ (среднее значение), МИН (минимальное значение), МАКС (максимальное значение); Запись B 2: C 4 означает диапазон, то есть, все ячейки внутри прямоугольника, ограниченного ячейками B 2 и C 4; например, с помощью формулы =СУММ(B 2: C 4) вычисляется сумма значений ячеек B 2, B 3, B 4, C 2, C 3 и C 4.
13) Для передачи сигналов на флоте используются специальные сигнальные флаги, вывешиваемые в одну линию (последовательность важна). Какое количество различных сигналов может передать корабль при помощи четырех сигнальных флагов, если на корабле имеются флаги трех различных видов (флагов каждого вида неограниченное количество)? 14) Для передачи сигналов на флоте используются специальные сигнальные флаги, вывешиваемые в одну линию (последовательность важна). Какое количество различных сигналов может передать корабль при помощи пяти сигнальных флагов, если на корабле имеются флаги четырех различных видов (флагов каждого вида неограниченное количество)?
Тема: Анализ программы Формула для вычисления n-ого элемента арифметической прогрессии: Формула для вычисления суммы первых n членов арифметической прогрессии: где ai – i-ый элемент последовательности, d– шаг (разность) последовательности
Тема: рекурсивные алгоритмы.
Тема: Кодирование чисел. Системы счисления.
B 8 (повышенный уровень, время – 5 мин) Тема: Анализ программы, содержащей подпрограммы, циклы и ветвления.
Ниже записана программа. Получив на вход число , эта программа печатает два числа, L и M. Укажите наибольшее из таких чисел , при вводе которых алгоритм печатает сначала 3, а потом 7. var x, L, M: integer; begin readln(x); L: =0; M: =0; while x > 0 do begin L: = L + 1; M: = M + x mod 10; x: = x div 10; end; writeln(L); write(M); end.
Ниже записана программа. Получив на вход число , эта программа печатает два числа, L и M. Укажите наибольшее из таких чисел , при вводе которых алгоритм печатает сначала 3, а потом 8. var x, L, M: integer; begin readln(x); L: =0; M: =0; while x > 0 do begin L: = L + 1; if x mod 2 = 0 then M: = M + x mod 10; x: = x div 10; end; writeln(L); write(M); end.
B 10 (повышенный уровень, время – 4 мин) Тема: Определение скорости передачи информации при заданной пропускной способности канала. Что нужно знать: «физический» аналог задачи: сколько лимонада перекачается по трубе за 1 час? ответ: 10 л/мин · 60 мин = 600 л • любой канал связи имеет ограниченную пропускную способность (скорость передачи информации), это число ограничивается свойствами аппаратуры и самой линии (кабеля)
У Васи есть доступ к Интернет по высокоскоростному одностороннему радиоканалу, обеспечивающему скорость получения им информации 256 Кбит[1] в секунду. У Пети нет скоростного доступа в Интернет, но есть возможность получать информацию от Васи по низкоскоростному телефонному каналу со средней скоростью 32 Кбит в секунду. Петя договорился с Васей, что тот будет скачивать для него данные объемом 5 Мбайт по высокоскоростному каналу и ретранслировать их Пете по низкоскоростному каналу. Компьютер Васи может начать ретрансляцию данных не раньше, чем им будут получены первые 512 Кбайт этих данных. Каков минимально возможный промежуток времени (в секундах), с момента начала скачивания Васей данных, до полного их получения Петей? В ответе укажите только число, слово «секунд» или букву «с» добавлять не нужно.
фактически нужно определить, сколько времени будет передаваться файл объемом 5 Мбайт по каналу со скоростью передачи данные 32 Кбит/с; к этому времени нужно добавить задержку файла у Васи (пока он не получит 512 Кбайт данных по каналу со скоростью 256 Кбит/с); можно построить такую диаграмму Ганта, где на горизонтальной оси откладывается время:


