Скачать презентацию Передачи с коническими колесами между пересекающимися валами с Скачать презентацию Передачи с коническими колесами между пересекающимися валами с

6.Конич новая Тест2.ppt

  • Количество слайдов: 20

Передачи с коническими колесами между пересекающимися валами (с прямыми, косыми и круговыми зубьями). шестерня Передачи с коническими колесами между пересекающимися валами (с прямыми, косыми и круговыми зубьями). шестерня колесо

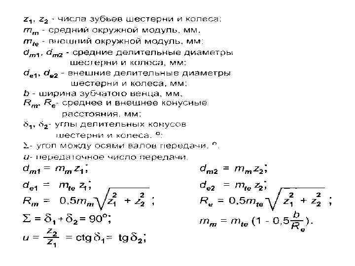
Геометрия конических передач. Конические зубчатые пары применяются в передачах между валами, оси которых пересекаются Геометрия конических передач. Конические зубчатые пары применяются в передачах между валами, оси которых пересекаются под некоторым углом. Межосевой угол может изменяться в широком диапазоне значений (он может быть и острым и тупым) но наибольшее распространение получили передачи с , называемые ортогональными. Конические зубчатые колеса выполняются с прямыми, косыми и криволинейными (круговыми) зубьями. Здесь мы ознакомимся с геометрией прямозубой конической передачи с углом

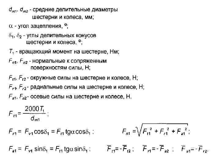
Особенности расчета на контактную прочность конических передач. Re= , мм Особенности расчета на контактную прочность конических передач. Re= , мм

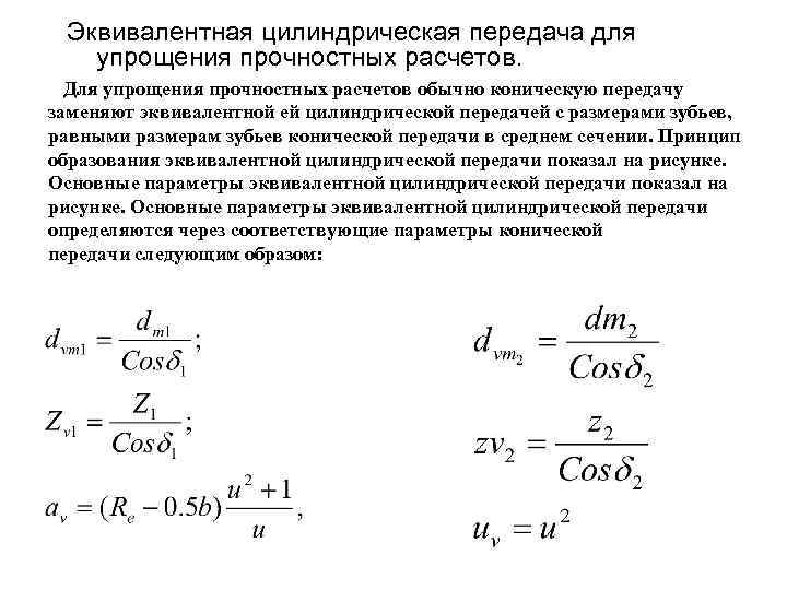
Эквивалентная цилиндрическая передача для упрощения прочностных расчетов. Для упрощения прочностных расчетов обычно коническую передачу Эквивалентная цилиндрическая передача для упрощения прочностных расчетов. Для упрощения прочностных расчетов обычно коническую передачу заменяют эквивалентной ей цилиндрической передачей с размерами зубьев, равными размерам зубьев конической передачи в среднем сечении. Принцип образования эквивалентной цилиндрической передачи показал на рисунке. Основные параметры эквивалентной цилиндрической передачи определяются через соответствующие параметры конической передачи следующим образом:

Особенности расчета на изгиб конических передач. 1. Пересечение осей валов затрудняет размещение опор. Одно Особенности расчета на изгиб конических передач. 1. Пересечение осей валов затрудняет размещение опор. Одно из конических Колес, как правило, располагают консольно. При этом увеличивается неравномерность распределения нагрузки по длине зуба. Поэтому считается, что нагрузочная способность конической передачи (по опытным данным) составляют лишь 85% по сравнению с цилиндрической. 2. Размеры поперечных сечений зуба конического колеса изменяются пропорционально расстоянию этих сечений от вершины конуса. m

1 Р 1=8 к. Вт А. 800 н м. ω1=40 рад/с В. 2200 н 1 Р 1=8 к. Вт А. 800 н м. ω1=40 рад/с В. 2200 н м. η=0, 97 С. 776 н м. u=4 Д. 1940 н м 2 ТЕСТ 2 ОЛИМПИАДЫ 4 u=1, 5 А. Мультипликатор. В. Редуктор. С. Вариатор. Д. Нет правильного ответа D 1=50 А. 4 D 2=200 В. 6 D 3=35 С. 8 D 4=70 Д. 10 3 А. mz(1+u)/2 В. m(z+2) С. m(z-2. 5) Д. mz

5 Определить число зубьев ведущего колеса, если передаточное отношение пары зубчатых колес 3, 15; 5 Определить число зубьев ведущего колеса, если передаточное отношение пары зубчатых колес 3, 15; модуль зацепления 2, 5 мм; межосевое расстояние 120 мм. А. В. С. Д. 17 18 23 26