передача изображения через оптич.сис..ppt
- Количество слайдов: 5
ПЕРЕДАЧА ИЗОБРАЖЕНИЯ ЧЕРЕЗ ОПТИЧЕСКУЮ СИСТЕМУ
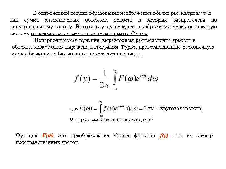
В современной теории образования изображения объект рассматривается как сумма элементарных объектов, яркость в которых распределена по синусоидальному закону. В этом случае передача изображения через оптическую систему описывается математическим аппаратом Фурье. Непериодическая функция, выражающая распределение яркости в объекте, может быть выражена интегралом Фурье, представляющим бесконечную сумму бесконечно близких по частоте составляющих: где - круговая частота; - пространственная частота, мм-1 Функция F( ) это преобразование Фурье функции f(y) или ее спектр пространственных частот.
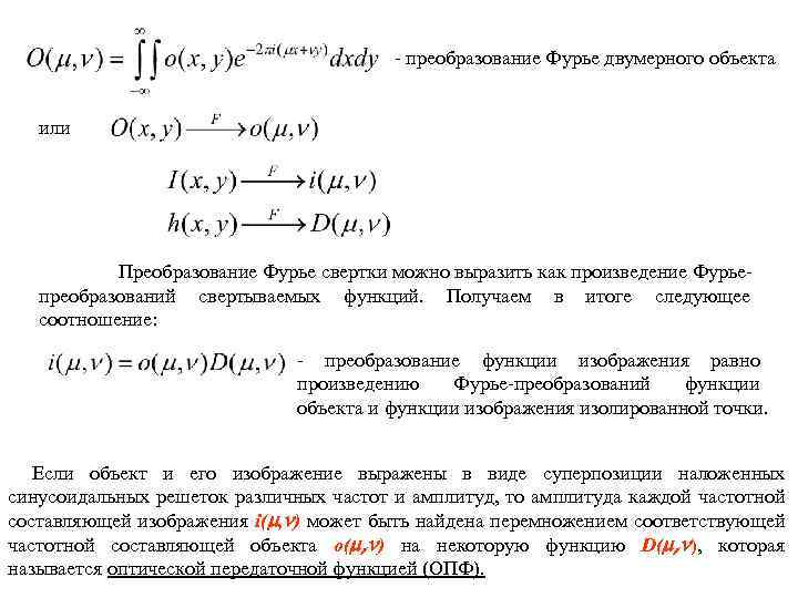
- преобразование Фурье двумерного объекта или Преобразование Фурье свертки можно выразить как произведение Фурьепреобразований свертываемых функций. Получаем в итоге следующее соотношение: - преобразование функции изображения равно произведению Фурье-преобразований функции объекта и функции изображения изолированной точки. Если объект и его изображение выражены в виде суперпозиции наложенных синусоидальных решеток различных частот и амплитуд, то амплитуда каждой частотной составляющей изображения i( , ) может быть найдена перемножением соответствующей частотной составляющей объекта o( , ) на некоторую функцию D( , ), которая называется оптической передаточной функцией (ОПФ).
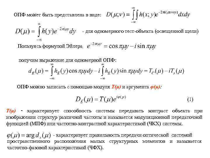
ОПФ может быть представлена в виде: - для одномерного тест-объекта (освещенной щели) Пользуясь формулой Эйлера получим выражение для одномерной ОПФ: ОПФ можно записать с помощью модуля T(μ) и аргумента φ(μ): (1) T(μ) - характеризует способность системы передавать контраст объекта при изображении структур различной частоты и называется модуляционной передаточной функцией (МПФ) или частотно-контрастной характеристикой (ЧКХ) системы. - характеризует правильность передачи оптической системой пространственного расположения малых структурных элементов и называется частотно-фазовой характеристикой (ЧФХ).
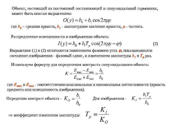
Объект, состоящий из постоянной составляющей и синусоидальной гармоники, может быть описан выражением: где b 0 – средняя яркость, b 1 - амплитудное значение яркости, µ - частота. Распределение освещенности в изображении объекта: (2) Выражения (1) и (2) отличаются появлением фазового угла , показывающего смещение изображения - фазовый сдвиг, и изменением амплитуды b 1 в Т раз. Используем формулу для определения контраста синусоидального объекта: где Emax и Emin - соответственно максимальная и минимальная интенсивности (яркость предмета или освещенность изображения). Определим контраст объекта - коэффициент изменения амплитуды Для изображения -
передача изображения через оптич.сис..ppt