Лекция 8 Паровые турбины ТЭС.pptx
- Количество слайдов: 16
ПАРОВЫЕ ТУРБИНЫ ТЕПЛОВЫХ ЭЛЕКТРОСТАНЦИЙ
Основные сведения Паровые турбины представляют собой основной тип тепловых машин (двигателей), служащих для привода электрических генераторов современных тепловых электростанций. По сравнению с другими типами тепловых двигателей (паровыми машинами, двигателями внутреннего сгорания и газовыми турбинами) паровые турбины имеют ряд существенных преимуществ: постоянная частота вращения вала, возможность получения частоты вращения, одинаковой с частотой вращения электрогенератора, экономичность работы и большая концентрация единичных мощностей в одном агрегате. Кроме того, паровые турбины относительно просты в обслуживании и обладают способностью изменения рабочей мощности в широком диапазоне электрической нагрузки. Принцип действия паровой турбины заключается в преобразовании тепловой энергии пара, поступающего из парогенератора, в кинетическую энергию потока пара, который, воздействуя на рабочее колесо турбины, приводит его во вращение, отдавая при этом часть своей энергии. По направлению потока пара различают осевые (аксиальные), турбины, в которых поток направлен вдоль оси ротора, и радиальные, в которых поток направлен от центра к периферии ротора.
Схемы работы пара в таких турбинах показаны на рис. 8. 1. Поступающий из парогенератора к турбине пар сначала проходит через сопла 1 (6, 9), где его потенциальная энергия преобразуется в кинетическую энергию потока, после чего с большой скоростью направляется на рабочие лопатки 2 (7, 8), расположенные на ободе диска (ротора) 4 или специального барабана, закрепленного на валу 3 (5, 11) турбины. Рис. 8. 1. Схемы работы пара в турбине: а – аксиальная турбина; б – турбина радиального типа: 1, 6, 9– сопла; 2, 7, 8 – лопатки; 3, 5, 11 – валы; 4 – диск; 10 – корпус; 12 – трубопровод подвода пара
Рабочие лопатки имеют изогнутую форму и в совокупности образуют систему криволинейных каналов (так называемую рабочую решетку). При повороте потока пара в каналах таких решеток возникают центробежные и реактивные силы, вращающие диск (ротор) и связанный с ним вал, соединенный через специальную муфту с электрическим генератором (или другим рабочим механизмом, например, насосом, компрессором, воздуходувкой и т. п. ). В конструкции турбины выделяют два основных элемента: сопловые каналы (сопловые решетки) и рабочие колеса с лопатками, образующие рабочие решетки. Сопловый аппарат вместе с соответствующими рабочими лопатками образуют ступень давления. Поэтому простейшую турбину (см. рис. 8. 1, а) называют одноступенчатой. При работе современных ТЭС перепады теплоты в турбинах (высоких начальных и низких конечных параметрах пара) могут достигать значений 1200. . . 1500 к. Дж/кг. На ТЭС в качестве мощных и эффективных турбин применяют многоступенчатые турбины. В качестве примера на рис. 8. 2 показана схема активной турбины с тремя ступенями давления (дискового типа). Если преобразование потенциальной энергии пара в кинетическую происходит только в сопловых решетках, то такой принцип работы пара в турбине называют активным, а соответствующие ступени турбин — активными ступенями. Если же преобразование потенциальной энергии пара происходит не только в сопловых (неподвижных), но и во вращающихся рабочих решетках, то такой принцип действия пара называют реактивным, а соответствующие ступени — реактивными.
Рис. 8. 2. Схема активной турбины с тремя ступенями давления и кривые изменения давления и абсолютной скорости пара: 1, 3, 5— сопла; 2, 4, 6 — рабочие лопатки; 7 – диафрагмы; А, Б — камеры свежего и отработавшего пара
ПРЕОБРАЗОВАНИЕ ЭНЕРГИИ В СОПЛАХ И НА РАБОЧИХ ЛОПАТКАХ Преобразование энергии в соплах Сопло паровой турбины представляет собой канал с сечением, близким к прямоугольному. В паровых турбинах применяют как расширяющиеся, так и суживающиеся сопла в зависимости от перепада давлений. При большом перепаде давлений, когда давление за соплом меньше критического, сопло должно быть расширяющимся. Если же перепад давлений небольшой и давление за соплом равно или больше критического, сопло должно быть суживающимся. В паровых турбинах суживающиеся сопла встречаются чаще расширяющихся. Объясняется это тем, что на практике наибольшее распространение получили многоступенчатые турбины, у которых в каждой ступени используется сравнительно небольшой теплоперепад. Кроме того, расширяющиеся сопла сложны в изготовлении. На рис. 8. 3 показана i, s-диаграмма процесса расширения пара в сопле в и изменение давления пара в ступени. В соответствии с первым законом термодинамики — законом сохранения энергии, теплота, подведенная к потоку рабочего тела, расходуется на изменение энтальпии, совершение технической работы и изменение его кинетической энергии:
Рис. 8. 3. i, s-диаграмма процесса расширения пара в сопле (а) и график изменения давления пара в ступени турбины (б)
Считая процесс адиабатным, а сопло неподвижным, имеем qвнеш = 0, Iтех = 0, тогда данное уравнение приобретает вид где с1 t — теоретическая скорость истечения пара; с0 — скорость пара на входе в сопло. Из этого выражения и рис. 8. 3, а находим Действительная скорость истечения несколько меньше с1 t, ее можно записать в виде где — коэффициент скорости, определяемый опытным путем ( = 0, 93. . . 0, 98); h 0 — теоретический теплоперепад, к. Дж/кг; h — действительный теплоперепад, к. Дж/кг (h = 2 h 0). Уменьшение скорости истечения связано с потерей части кинетической энергии на трение, вихри и пр. Потерянная энергия превращается в теплоту и увеличивает конечную энтальпию пара с i 1 a до i 1 (см. рис. 8. 3, а). Вследствие этого в кинетическую энергию преобразуется действительный теплоперепад h = y 2 h 0 = i 0 – i 1 и часть кинетической энергии пара с2 перед соплами с22 2/2. .
Рис. 8. 4. Развертки проточной части активной (а) и реактивной (б) ступеней; треугольники скоростей и графики изменения параметров пара
Преобразование энергии на рабочих лопатках На рис. 8. 3, б изображена схема проточной части турбинной ступени, а над ней — график изменения давления р. Перед соплами в сечении 1— 1 давление пара равно р0. В соплах давление пара падает, так что после сопел в сечении 1— 1 давление равно р1. С таким давлением пар поступает в каналы рабочих лопаток. Может быть три случая: р2 > р1; р2 = р1; р2 < р1. Все это зависит от формы лопаточного канала. В первом случае (при р2 > р1) лопаточный канал должен быть расширяющимся (вращающийся диффузор). Очевидно, что этот случай не может иметь практического значения, так как бесцельно хотя бы частично преобразовать кинетическую энергию струи в первоначальную потенциальную энергию пара. Что же касается двух остальных случаев, то они широко применяются на практике. Во втором случае (при р2 = p 1) для сохранения давления пара неизменным лопаточный канал (при отсутствии потерь в нем) должен иметь постоянное сечение, В решетке рабочих лопаток происходит лишь поворот струи, и изменение количества движения потока пара преобразуется в силу, действующую на лопатки. Производимую этой силой работу называют активной, а саму ступень турбины — активной ступенью (ступенью равного давления). В третьем случае (при р2 < р1) лопаточный канал должен быть сужающимся (вращающееся сопло). Падение давления сопровождается ускорением пара по отношению к рабочим лопаткам и возникновением силы отталкивания (подобной отдаче при выстреле из орудия), называемой реактивным давлением.
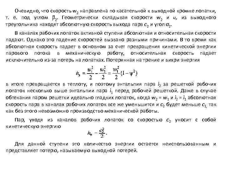
Реактивное давление направлено против скорости вытекающей струи и способствует вращению ротора. Работу, производимую реактивным давлением, называют реактивной, а саму ступень турбины — реактивной ступенью (ступенью избыточного давления). На рабочей лопатке реактивной турбины наряду с реактивной работой (падением давления) имеет место и активная работа (поворот струи). На рис. 8. 4, а изображена развертка проточной части активной ступени, треугольники скоростей и графики изменения параметров пара. Пар подходит к сопловой решетке, имея скорость с0 и давление р0. Из сопловой решетки пар выходит с абсолютной скоростью с1 под углом a 1 к плоскости диска и поступает в каналы рабочих лопаток, имея давление р1. Угол а 1 определяется направлением оси сопла. Так как диск с лопатками вращается, то относительную скорость w 1 входа пара в каналы рабочих лопаток можно найти как геометрическую разность w 1 = с1 – и, где и – окружная скорость (скорость переноса), причем u= Dn/60 (D – средний диаметр ступени, а n — частота вращения ротора турбины, мин-1). Для сокращения потерь и, следовательно, для повышения КПД турбины необходимо обеспечить «безударный» вход пара в каналы рабочих лопаток, так как удар от струи сопровождается завихрениями и частичной потерей кинетической энергии. Для этого входная кромка рабочей лопатки должна быть направлена под углом 1, определяемым входным треугольником скоростей. При выходе из каналов рабочих лопаток относительная скорость пара w 2 из-за трения и вихрей меньше w 1. Коэффициент скорости определяется опытным путем, причем если < 1, то
Очевидно, что скорость w 2 направлена по касательной к выходной кромке лопатки, т. е. под углом 2. Геометрически складывая скорости w 2 и и, из выходного треугольника находят абсолютную скорость выхода пара с2 и угол а 2. В каналах рабочих лопаток активной ступени абсолютная и относительная скорости падают. Однако это падение скоростей вызвано разными причинами. В то время как абсолютная скорость падает в основном за счет превращения кинетической энергии парового потока в механическую работу, относительная скорость падает исключительно из-за потерь на лопатках. Потерянная на трение и вихри энергия в итоге превращается в теплоту, и поэтому энтальпия пара i 2 за решеткой рабочих лопаток несколько выше энтальпии пара i 1 перед рабочей решеткой. Даже в случае обтекания паром решетки идеально гладких лопаток, когда w 2 = w 1 и i 2 = i 1 абсолютная скорость пара в каналах рабочих лопаток все же уменьшится и с2 будет меньше с1, так как без этого невозможно производство механической работы. Пар, уходя из каналов рабочих лопаток со скоростью с2 уносит с собой кинетическую энергию Для данной ступени это количество энергии остается неиспользованным и представляет потерю, называемую выходной потерей.
На рис. 8. 4, б изображены развертка проточной части реактивной ступени; треугольники скоростей и графики изменения параметров пара. Сопла реактивной ступени образуются каналами неподвижных лопаток. В них пар расширяется вследствие частичного понижения давления с р0 до р1. Теплоперепад h 1 = i 0 – i 1 переходит в кинетическую энергию, повышая скорость входа пара с0 до значения с1. С такой скоростью пар поступает в суживающиеся каналы рабочих лопаток, фактически представляющие собой систему подвижных сопел. В них пар продолжает расширяться. Давление пара падает от значения р1 до р2, а энтальпия уменьшается от i 1 до i 2. За счет теплоперепада h 2 = i 1 – i 2 получается соответствующее увеличение относительной скорости входа пара в каналы рабочих лопаток от w 1 до значения w 2. Однако абсолютная скорость падает (так как без этого невозможно производство механической работы) до значения с2. Отношение адиабатного теплоперепада на рабочих лопатках к адиабатному теплоперепаду всей ступени (рис. 8. 5) называют степенью реактивности: Из этой формулы и рис. 8. 5 следует, что h 02 = h 0, а h 01 = (1 – ) h 0. Фактический процесс на неподвижных лопатках (соплах) изображается на i–s-диаграмме линией 0— 1, а на рабочих лопатках — линией 1— 2. Скорости с1 и w 2 можно найти из следующих выражений:
Рис. 8. 5. p–v-диаграмма процесса расширения пара в реактивной ступени
На рабочих лопатках чисто активных турбин преобразования тепловой энергии в кинетическую не происходит, следовательно для них = 0, поэтому формула (8. 2) преобразуется в формулу (8. 1). В реактивных турбинах степень реактивности равна 0, 5, т. е. теплоперепад распределяется поровну между неподвижными и рабочими лопатками. В этом случае удается упростить изготовление турбины, так как неподвижные и рабочие лопатки могут набираться из элементов одинакового профиля (входной и выходной треугольники симметричны). Для получения более плавного профиля проточной части и некоторого улучшения КПД активные ступени иногда выполняют с небольшой степенью реактивности — примерно 5. . . 20 %. Кроме того, это позволяет обойтись без применения расширяющихся сопел. На рис. 8. 6 изображены входной и выходной треугольники скоростей, построенные из одной точки 0 отдельно для активной и реактивной ступеней. Пользуясь этими треугольниками скоростей, можно легко определить окружное усилие, вращающее ротор турбины, и осевое усилие, стремящееся сдвинуть ротор турбины вдоль его оси. Для этого воспользуемся законом количества движения, гласящим, что импульс силы (произведение величины силы на время ее действия) равен геометрическому изменению количества движения (произведению массы на скорость). Импульс силы за единицу времени (секунду) равен значению самой силы. Если массовый расход пара через ступень составляет G, кг/с, то количество движения пара, входящего в лопаточный канал, равно Gc 1, а выходящего — Gc 2. Отсюда запишем закон количества движения в виде векторного уравнения
Проекция на плоскость диска определяет окружное усилие, Н: а проекция на осевое направление — осевое усилие, Н: Однако следует учитывать, что в реактивной ступени, помимо давления, создаваемого потоком пара, появляется большое добавочное усилие на лопатки, создаваемое разностью давлений пара по обе стороны рабочей лопатки. Работа и КПД ступени Основными потерями ступени турбины являются потери: в сопловой решетке hc, в каналах рабочих лопаток hл и с выходной скоростью hв. Они определяют относительный КПД на лопатках, который для активной ступени выражается формулой и представляет собой отношение механической работы 1 кг пара на лопатках ступени / (Дж/кг) к располагаемому в ступени теплоперепаду h 0.
Лекция 8 Паровые турбины ТЭС.pptx