ЛЕКЦИЯ 3 Парная регрессия.ppt
- Количество слайдов: 18
Парная регрессия
Виды регрессий Парная Линейная Нелинейная. Множественная Линейная Нелинейная.
Парная регрессия представляет собой регрессию между двумя переменными, т. е. модель вида: ^ y = f (x), ^ гд е – зависимая переменная (результативный признак); – независимая, или объясняющая, переменная (признак-фактор). Знак «^» означает, что между переменными и нет строгой функциональной зависимости, поэтому практически в каждом отдельном случае величина у складывается из двух слагаемых: , – фактическое значение результативного признака – теоретическое значение результативного признака, найденное исходя из уравнения регрессии. - случайная величина, характеризующая отклонения реального значения результативного признака от теоретического, найденного по уравнению регрессии.
В парной регрессии выбор вида математической функции может быть осуществлен тремя методами: - графическим; - аналитическим, т. е. исходя из теории изучаемой взаимосвязи; - экспериментальным. При изучении зависимости между двумя признаками графический метод подбора вида уравнения регрессии более нагляден. Он основан на поле корреляции. Основные типы кривых, используемые при количественной оценке связей, представлены на рис. :
Классическая линейная модель парной регрессии (КЛМПР) Линейная регрессия находит широкое применение в эконометрике ввиду четкой экономической интерпретации ее параметров. Линейная модель парной регрессии имеет вид Предпосылки КЛМПР: 1). xi – детерминированная величина, - случайная. 2). Математическое ожидание (среднее значение) ошибки равно нулю: . 3). Дисперсия ошибки постоянна для любых значений i: 4). Ошибки для разных наблюдений некоррелированы:
5). Ошибки являются нормально распределенными случайными величинами: Для построения уравнения регрессии достаточно предпосылок 1) - 4). Предпосылка 5) требуется для оценки точности уравнения регрессии и его параметров.
Построение линейной регрессии сводится к оценке ее параметров a и b. Классический подход к оцениванию параметров линейной регрессии основан на методе наименьших квадратов (МНК). МНК позволяет получить такие оценки параметров, при которых сумма квадратов отклонений фактических значений результативного признака от теоретических. минимальна:
Т. е. из всего множества линий линия регрессии на графике выбирается так, чтобы сумма квадратов расстояний по вертикали между точками у и этой линией была бы минимальной: Линия регрессии с минимальной дисперсией остатков.
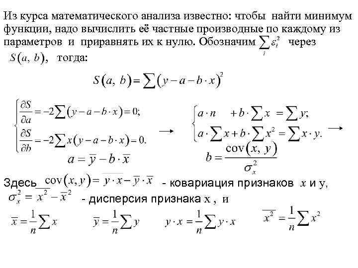
Из курса математического анализа известно: чтобы найти минимум функции, надо вычислить её частные производные по каждому из параметров и приравнять их к нулю. Обозначим через , тогда: Здесь - ковариация признаков х и у, - дисперсия признака х , и
• Ковариация – числовая характеристика совместного распределения двух случайных величин, равная математическому ожиданию произведения отклонений этих случайных величин от их математических ожиданий. • Дисперсия – характеристика случайной величины, определяемая как математическое ожидание квадрата отклонения случайной величины от ее математического ожидания. • Математическое ожидание – сумма произведений значений случайной величины на соответствующие вероятности. • Параметр называется коэффициентом регрессии. Его величина показывает среднее изменение результата с изменением фактора на одну единицу.
• Уравнение регрессии всегда дополняется показателем тесноты связи. При использовании линейной регрессии в качестве такого показателя выступает линейный коэффициент корреляции rxy , который можно рассчитать по следующим формулам: • Линейный коэффициент корреляции изменяется в пределах [-1, +1], чем ближе его абсолютное значение к 1, тем сильнее линейная связь между факторами. Близость абсолютной величины линейного коэффициента корреляции к нулю не означает отсутствия связи между признаками. При другой (нелинейной) спецификации модели связь между признаками может оказаться достаточно тесной.
Для оценки качества подбора линейной спецификации рассчитывают квадрат линейного коэффициента корреляции , называемый коэффициентом детерминации. Коэффициент детерминации характеризует долю дисперсии результативного признака , объясняемую регрессией, в общей дисперсии результативного признака: где
Если уравнение регрессии проходит через все точки корреляционного поля, что возможно только при функциональной связи х и у (когда все точки лежат на линии регрессии), то фактические значения результативного признака совпадают с теоретическими, т. е. они полностью обусловлены влиянием фактора х. В этом случае остаточная дисперсия равна нулю. Чем меньше величина остаточной дисперсии, тем меньше влияние не учитываемых в уравнении регрессии факторов и тем лучше уравнение регрессии подходит к исходным данным.
Чтобы иметь общее суждение о качестве модели из относительных отклонений по каждому наблюдению, определяют среднюю ошибку аппроксимации: Средняя ошибка аппроксимации не должна превышать 8– 10%.
Пример По данным проведенного опроса восьми групп семей известны данные связи расходов населения на продукты питания с уровнем доходов семьи. Расходы на продукты питания, у , тыс. руб. 0, 9 1, 2 1, 8 2, 2 2, 6 2, 9 3, 3 3, 8 Доходы семьи, 1, 2 3, 1 5, 3 7, 4 9, 6 11, 8 14, 5 18, 7 х, тыс. руб. 1. Доказать наличие тесной линейной связи между признаками (на это указывает близость коэффициента корреляции к 1). 2. Построить линейное уравнение парной регрессии, рассчитав его параметры.
Нелинейные модели парной регрессии • Регрессии, нелинейные относительно включенных в анализ объясняющих переменных (факторов х), но линейные по оцениваемым параметрам, например, полиномы различных степеней ( ). • Регрессии, нелинейные по оцениваемым параметрам, например, степенная – • Регрессии нелинейные по включенным переменным приводятся к линейному виду простой заменой переменных, а дальнейшая оценка параметров производится с помощью метода наименьших квадратов.
Несколько иначе обстоит дело с регрессиями нелинейными по оцениваемым параметрам, которые делятся на два типа: - Нелинейные модели внутренне линейные (приводятся к линейному виду с помощью соответствующих преобразований, например, логарифмированием). К внутренне линейным моделям относятся, например, степенная функция – показательная функция - - Нелинейные модели внутренне нелинейные (к линейному виду не приводятся). К внутренне нелинейным моделям можно, например, отнести следующие модели:


