Голосеменные Зайченко.pptx
- Количество слайдов: 55
ОТДЕЛ ГОЛОСЕМЕННЫЕ GYMNOSPÉRMAE Автор презентации: Студентка 1 курса 11 группы Зайченко Анастасия
Голосеменны е расте ния (лат. Gymnospérmae) — древняя группа семенных растений, появившаяся в верхнем девоне, около 370 млн лет назад. До настоящего времени сохранилось очень небольшое число видов голосеменных(около 1100 видов), при этом лишь представители хвойных являются доминирующими в некоторых типах растительности.
Голосеменным характерно: 1. «Голые» семязачатки и семена, т. е. они лежат открыто на поверхности спорофиллов (так называются листья, на которых располагаются спорангии) или аналогичных структур и не спрятаны в завязи. В семенах только эндосперм (остаток мегагаметофита, гаплоидный). 2. Обычно образуют шишки (стробилы) – собрание спорофиллов на оси, обособленной от вегетативной части. В них развиваются спорангии и споры. Опыление осуществляется ветром (анемофилия). У подавляющего большинства голосеменных стробилы однополые, т. е. состоят или только из микроспорофиллов (микростробилы), или только их мегаспорофиллов (мегастробилы). 3. Антеридии редуцированы и мужские гаметы образуются прямо на гаметофите. 4. Представлены исключительно древесными формами: деревьями, кустар никами и лианами (эфедры) с моноподиальным типом ветвления. 5. В анатомическом строении стебля более развита древесина (на 90 – 95% состоит из трахеид, мало паренхимы или она вовсе отсутствует). Ксилема содержит только трахеиды (за исключением гнетовых – у них имеются трахеи). Во флоэме нет клетокспутниц (вместо них – альбуминовые клетки, которые сходны по выполняемым функциям с клетками спутницами, но отличаются от них происхождением). Как кора, так и древесина многих современных хвойных содержит много смоляных ходов. 6. Хорошо развиты корни (главный и боковые), образуют с грибами микоризу. 7. Листья голосеменных растений сильно варьируют не только по числу и размерам, но также по морфологии и анатомическому строению. У большинства игловидные (хвоя), простые, с одной центральной жилкой; у некоторых крупные, рассеченные, похожие на вайи папоротников. В основном – вечнозеленые (лиственница – листопадное).
Анатомия и морфология голосеменных растений Все голосеменные – деревья либо кустарники, нередко достигающие огромных размеров. Одни голосеменные сильно ветвятся и несут множество мелких (нередко чешуевидных) листьев. Другие разветвлены слабо и имеют крупные перистые листья. У большинства голосеменных в ксилеме отсутствуют сосуды, а в флоэме – клетки спутницы. С другой стороны, ткани голосеменных устроены более сложно, чем ткани папоротникообразных. Строение сосны обыкновенной
Все голосеменные – разноспоровые растения; микроспорофиллы и макроспорофиллы сильно различаются по форме, размерам и строению. У наиболее примитивных семенных папоротников они свободно росли на обычных побегах; у всех остальных голосеменных они находятся на укороченных побегах – стробилах, как правило, раздельнополых. Микроспоры у семенных растений развиваются в пыльцевом мешке и называются пыльцевыми зёрнами или пылинками. Они переносятся на женский гаметофит, как правило, при помощи ветра, прорастая внутрь после попадания на мегаспорангий. Внутри мегаспорангия, называемого семязачатком, развивается мегаспора; после оплодотворения мужской гаметой семязачаток превращается в семя. Женский гаметофит, конечно, в очень большой степени зависит от родительского растения, однако в значительно большей степени, чем гаметофит папоротника, устойчив к обезвоживанию. Питательный запас, окружающий семя, используется зиготой при прорастании; семена могут оставаться в состоянии покоя до тех пор, пока не наступят благоприятные условия. Плоды не образуются, но у семени могут развиваться различные приспособления, облегчающие их распространение Жизненный цикл Сосны обыкновенной
Экологические ниши
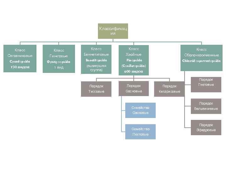
Классификац ия Класс Саговниковые Cycadopsida 130 видов Класс Гинкговые Gynкgoopsida 1 вид Класс Беннетитовые Benetitopsida (вымершая группа) Хвойные Pinopsida (Coniferopsida) 600 видов Порядок Тиссовые Порядок Сосновые Снмейство Сосновые Семейство Пихтовые Класс Оболочкосеменные Chlamidospermatopsida Порядок Кипарисовые Порядок Гнетовые Порядок Вельвичиевые Порядок Эфедровые
Класс САГОВНИКОВЫЕ (Cycadopsida) 130 видов Наиболее древняя группа с одним семейством Саговниковые. Для них характерно: макрофилия. отсутствие ветвления стволов. слабое развитие на стебле древесины и наличие мощной сердцевины. оплодотворение с помощью сперматозоидов. прорастание семян без периода покоя. роды с эндемичными ареалами (в Азии 1 род Саговник, в Африке 2 рода – Энцефаляртос и Стангерия). архегониальные растения (примитивный признак).
Внешне похожи на пальму. Стебель древовидный, в молодом возрасте клубневидные, до 20 метров в длину. На вершине крона из листьев. Листья сложные, перистые. При опадении листьев на стволе остаются черешки. Приурочены к засушливым районам тропических и субтропических областей вечнозеленые. Корневая система стержневого типа, боковые поверхностные корни растут вверх. Все саговниковые двудомные растения. Используют в пищу для приготовления саго, из листьев делают поделки. Требуют охраны, т. к. являются исчезающими видами.
Саговник Поникающий Cycas revoluta Thunb. (семейство Cycadaceae)
Цикас (Cycas) или, как его еще называют, саговник, относится к семейству Саговниковых и роду Цикас. Родиной его является Австралия и Юго Восточная Азия. Это одно из древнейших растений нашей планеты, прародитель современных видов. Род Цикас представлен примерно 20 видами пальмовидных растений, местами произрастания которых сегодня являются Черноморское побережье, Юго Восточная Азия, Австралия, а также многочисленные острова Индийского и Тихого океанов. На родине цикасы используют как декоративный материал для цветочных композиций и продукт питания, ведь его кора и сердцевина ствола содержат до 45% крахмала. Вместе с тем, цикас это очень декоративное растение, широко используемое в озеленении, особенно в странах с жарким климатом. Для декоративного выращивания используют лишь несколько видов. Наиболее популярен в культуре цикас поникающий или отвернутый (Cycas revoluta), который имеет мощный колоннообразный ствол, достигающий до 2, 5 м высотой, и верхушечную корону из кожистых перистых листьев. В России саговники также можно встретить растущими в открытом грунте, например, в районе Сочи и на Черноморском побережье Кавказа. В условиях средней полосы их выращивают в качестве комнатных и оранжерейных растений.
Саговник Завитой Cycas circinalis L. (семейство Cycadaceae)
Вид, несомненно, самого широкого географического распространения из всех не только саговников, но и саговниковых в целом. Его ареал простирается с востока на запад от Марианских островов, Фиджи и Самоа в Тихом океане до Маскаренских островов близ Мадагаскара, а с севера на юг от Индии и Индокитая до Северо Восточной Австралии, т. е. охватывает почти весь ареал рода. Саговник завитой — красивое, очень декоративное древовидное растение высотой до 5 и даже иногда до 8 м, с длинными кожистыми листьями. Обычно сохраняются только более молодые листья, а отмирающие быстро опадают. Он широко культивируется в тропических и субтропических парках и ботанических садах и настолько популярен, например, в штате Флорида (США), что его здесь, далеко от родины, называют «флоридской саговой пальмой» . Размножают этот саговник не семенами, а вегетативным путем — укоренением довольно многочисленных на стволах взрослых растений отростков (луковичек). Семян не получают, поскольку необходимые для опыления мужские особи с их дурно пахнущими шишками избегают культивировать.
Диоон Колючий Dioon spinulosum Dyer ex Eichler (семейство Cycadaceae)
Является одним из высочайших представителей семейства. Его тонкий неветвящийся стройный ствол с кроной из грациозно изогнутых колючих листьев иногда бывает даже 16 метровым. Этот вид можно встретить в горных тропических лесах под тенистыми кронами таких лесных гигантов из цветковых, как махагони, «шерстяное дерево» (цейба), «испанский кедр» (цедрела), стволы которых перевиты лианами, а ветви отягощены эпифитными орхидеями, бромелиями и папоротниками. В густой тени таких лесов диоон колючий (в вегетативном состоянии) можно принять за древовидный папоротник или тонкоствольную пальму (между прочим, одно из его местных названий — «пальма де Долорес» ). Но наличие крупных стробилов, особенно мегастробилов (массой до 15 кг), конечно же, свидетельствует о его принадлежности к саговниковым.
Класс Гинкговые (Gynкgoopsida) Класс содержит одно семейство, с одним видом – гинкго двулопастное до 30 метров высотой. Встречаются в горах Юго-восточной части Китая и Японии. Диаметр ствола достигает 3 метров. Крона листопадная. Листовая пластинка веерообразная, на верхушке имеется выемка. К осени листья становятся красными. Листопадные. Формируют мощную древесину. Растения двудомные. Мужская шишка в виде микростробил. Женская находится на ножке, дихотомически ветвится. Оплодотворение с помощью сперматозоидов. Семена развиваются без периода покоя. Гинкго двулопастное является священным храмовым растением. Единственным современным представителем класса гинкговых является реликтовое растение гинкго двулопастный (Ginkgo biloba).
Класс БЕННЕТИТОВЫЕ (Benetitopsida) Вымершая группа Наибольшую роль играли в юрском периоде и в верхнем мелу (195 70 млн. лет назад). Происхождение, вероятно, от семенных папоротников. Листья перистые или реже цельные. Устьица сложногубые (синдетохейльные). Стебли маноксильные, как у саговниковых. Спорофиллы были собраны в стробилы обоеполые, реже однополые. Семязачатки с пыльцевой камерой. Интегумент семязачатка вытянут в длинную микропилярную трубку. Беннеттитовые – небольшие деревья, имевшие облик саговников или папоротников. Стебли были или высокими, колонновидными, или обильно ветвились почти от основания. Листья у большинства были сложноперистыми, реже простыми, цельными. По строению стебля беннеттиты были сходны с саговниками. Представители самого распространенного рода цикадеоидея (Cycadeoidea)
Класс Хвойные Pinopsida (Coniferopsida) 5 порядков (600 видов). Для этого класса характерны мелколиственность и обильное ветвление. Распространены в Северном полушарии. Вечнозеленые, но есть веткопадные и листопадные (лиственница). Удлиненные побеги – ауксибласты. Иголки (брахибласты) растут из укороченных побегов. Стробилы разнополые. Мужской гаметофит представлен пыльцой, женский – многоклеточный (эндосперм).
Пихта Белокорая Abies nephrolepis (семейство Pinaceae)
Кедр Европейский (Сосна кедровая европейская) Pinus cembra L. (семейство Pinaceae)
Лиственница Сибирская Larix sibirica Ledeb. (семейство Pinaceae)
Класс Оболочкосеменные (Chlamidospermatopsida) Включают три порядка – гнетовые, вельвичиевые, эфедровые. Палеоботанический материал отсутствует, время возникновения неизвестно. Своеобразие этого класса заключается прежде всего в строении репродуктивных органов: в основании микро и мегастробилов находится покров из одной или нескольких пар чешуевидных листьев, этот покров остается при семенах (отсюда и название). дихотомическое ветвление системы стробилов. наличие сильно оттянутой микропилярной трубки. значительная редукция женского гаметофита, который в своем строении сопоставим с зародышевым мешком покрытосеменных. сильно редуцированный мужской гаметофит, приближающийся по строению к пылинке покрытосеменных. верхушечное положение семян. иногда наблюдается явление сходное с двойным оплодотворением покрытосеменных. в древесине кроме трахеид имеются сосуды, аналогичные сосудам цветковых растений. Эти растения долгожители, возраст их достигает 2000 лет.
Эфедра Горная (Хвойник хвощевидный) Ephedra equisetina Bunge (семейство Ephedraceae)
Многолетний двудомный густоветвистый кустарник с толстым серым стволом высотой до 1, 5 м. Ветви деревянистые, толстые, направлены вверх, с супротивно расположенными неодревесневшими, членистыми, бороздчатыми, зелеными годичными веточками. Редуцированные листья представлены пленчатыми красновато коричневыми образованиями. Цветки раздельнополые. На одних кустах развиваются женские соцветия, на других мужские. Мужские колоски желтоватые, почти шаровидные, одиночные или скучены по 2 3. Женские колоски зеленоватые, одноцветковые. Ветроопыляемое растение. Плод ложная мясистая желтоватая или красноватая шишко ягода. Цветет в июне, плодоносит в июле августе. Размножается корневыми отпрысками, поэтому растение произрастает куртинами из 10 50 стволов.
Вельвичия Удивительная лат. Welwitschia mirabilis (Семейство: Welwitschiaceae)
Вельвичия удивительная – уникальное растение, настоящее «дитя пустыни» . Оно является единственным видом порядка Вельвичиевых класса Гнетовых. Поражают размеры растения и его долголетие. Произрастает вельвичия в пустынях Анголы и Намибии. Территория их распространения ограничена – не далее 100 километров от побережья Атлантического океана. И на это есть причины. Пустыня диктует свои правила существования и выжить здесь удается немногим. Но это растение нашло выход – это туманы. Растения получают необходимую им влагу через густые туманы, которые практически ежедневно окутывают все юго западное побережье Африки не далее чем на 100 километров. Вода, которая концентрируется на поверхности листьев, поглощается через устьица, которых насчитывается порядка 22 тысяч на 1 кв. см.
Впервые это растение было обнаружено в 1860 году австрийским ботаником Фридрихом Вельвичем, в честь которого и было названо. Племена бушменов дали ему свое название – «большой господин» . Действительно, вельвичия полностью оправдывает это название. Размеры растения поражают. Его корень может вырастать до 3 метров. Конусообразный ствол, наоборот, очень короткий и не поднимается над поверхностью более чем на 25 30 сантиметров. Диаметр ствола может достигать 1 метра. Большая его часть скрыта под землей. Вельвичия прославилась своими уникальными листьями. Первоначально из семядоли произрастают лишь 2 настоящих листа. После того, как семядоли отпадают, листья продолжают расти на протяжении всего периода существования растения. Их длина достигает 2 4 метров. Но попадаются и гигантские экземпляры, так длина листьев одного растения составила 6, 2 метра при ширине в 1, 8 метра. Растут они быстро – от 8 до 15 сантиметров в год. Концы листьев со временем отмирают и расщепляются ветром на небольшие полосы. Их поверхность на ощупь напоминает дерево, такая же твердая и ребристая. Листья вельвичии считаются самыми долговечными.
У вельвичии удивительной имеются женские и мужские растения. В период цветения из центра диска вырастают ответвления с небольшими шишечками. У женских шишек под чешуйками находятся семена. Опыление и распространение семян происходит при помощи ветра. Эти растения – настоящие долгожители. Истинная продолжительность жизни растения точно не определена. Но возраст некоторых из них был определен радиоуглеродным методом и составил порядка 2000 лет. Количество растений в мире невелико, поэтому они попадают под действие Вашингтонского соглашения о защите видов (CITES) и охраняются намибийским законом об охране природы.
Древние и вымершие представители отряда Голосеменные известны с верхнего девона. В карбоне и перми встречаются представители большинства порядков, а на мезозой приходится их расцвет. Древнейшими из семенных растений являются прогимноспермы (Progymno spermophyta). Они сочетали в себе эволюционно продвинутое строение стебля с примитивными боковыми побегами, мало чем отличавшимися от побегов псилофитов. Вместо настоящих листьев у них развивались вильчатые безлистные веточки. Прогимноспермы, по видимому, размножались всё ещё спорами, но уже находились на пути к формированию семян.
Значительно более сложными по строению являлись семенные папоротники (Pteridospermophyta или Lyginodendrophyta), выделяемые сейчас в самостоятельный отдел. Это были древовидные растения, внешним обликом и строением листьев напоминавшие настоящие папоротники, но размножавшиеся при помощи семян. Развитие зародыша, скорее всего, происходило уже после опадания семени на землю. Крупные стебли семенных папоротников содержали в себе вторичную ксилему; перистые листья отличались от настоящих папоротников только по строению эпидермы, устьиц и черешков. Иногда семенные папоротники относят к саговниковым. Отпечаток ископаемого папоротника Alloiopteris erosa
Ещё одним вымершим отделом голосеменных, известным с карбона, являются беннеттитовые (Bennettito phyta или Cycadeoideophyta). Некоторые исследователи относят эти растения к саговникам, от которых они отличаются органами размножения. Все беннеттитовые имеют обоеполые стробилы, напоминающие цветок наиболее примитивных покрытосеменных. Беннеттитовые вымерли в конце мелового периода вместе с динозаврами.
Женская часть стробила беннеттитовых
Вымершие голосеменные. Слева направо: отпечаток археоптериса (прогимносперм), медуллоза, полиподиум (семенной папоротник), вильямсония (беннеттит)
Представители отряда, встречающиеся в Курской области Всего в Курской области насчитывается три семейства голосеменных растений: Pinaceae-Сосновые (8 представителей) Cupressaceae-Кипарисовые (3 представителя) Ephedraceae-Эфедровые (1 представитель)
Представители семейства Сосновые и Кипарисовые, которые разводятся в Курской области
Ли ственница сиби рская (лат. Lárix sibírica) вид хвойных деревьев из рода Лиственница (Larix) семейства Сосновые (Pinaceae) Часто разводится в населенных пунктах, реже в лесокультуре
Ель голуба я, или Ель колю чая (лат. Pīcea pūngens ) Семейства Сосновые (Pinaceae) Разводится в качестве декоративного растения в городах и поселках
Сосна Ба нкса (лат. Pinus banksiana Lamb. ) вечнозелёное растение, дерево рода Сосна семейства Сосновые (Pinaceae)
Сосна крымская, или Сосна Палласа (лат. Pinus nigra subsp. pallasiana) вечнозелёное дерево, подвид вида Сосна чёрная (Pinus nigra) рода Сосна (Pinus) семейства Сосновые (Pinaceae) Лесокультуры в Курском и Суджанском районах
Сосна ве ймутова, или бе лая восто чная (лат. Pínus stróbus) растение, крупное дерево рода Сосна семейства Сосновые (Pinaceae) Значительные насаждения в Глушковском районе
Можжеве льник обыкнове нный, или Ве рес (лат. Juníperus commúnis) вечнозелёные хвойные деревья, вид рода Можжевельник (Juniperus) семейства Кипарисовые (Cupressac eae) В Курской области в естественном состоянии отмечался один раз
Можжеве льник каза цкий (лат. Juníperus sabína) Хвойный кустарник рода Можжевельник семейство Кипарисовые (Cupressaceae) Разводится в качестве декоративного растения
Ту я за падная, или жи зненное де рево (лат. Thúja occidentális) вечнозелёное хвойное дерево из семейства Кипарисовых (лат. Cupressaceae), рода Туя
Значение голосеменных растений
1) Качественная древесина
2) Декоративное озеленение. Пихта, кипарис, ель, лиственница.
3) Лекарственные вещества. Концентраты хвои, дёготь, живица, эфирные масла. Получение смолы и ее производных: скипидара, канифоли.
4) Использование для закрепления почв и прекращения эрозии (сосна).
5) Сырье для промышленности (получение спирта, пластмасс, лаков).
6) Организующее звено крупных биогеоценозов (тайга, ельники, боры). Пища, жилище для многочисленных животных, симбиоз с грибами (микориза).
Спасибо за внимание!


