6Осветлители со взвешенным осадком.ppt
- Количество слайдов: 26
Осветлители со взвешенным осадком Пример расчета
Дано: Qполн = 15 600 м 3/сут = 650 м 3/ч=180 л/с, М=350 мг/л (воды мутные — св. 250 до 1500 мг/л [п. 6. 9] ), Ц = 40°, Дк=40 мг/л (очищенный). Рассчитать осветлитель со взвешенным осадком.
1. Концентрация взвешенных веществ, поступающих в осветлитель: С = М + Кк. Дк + 0, 25 Ц + Ви, • где М — количество взвешенных вещества исходной воде, г/м³ (принимается равным мутности воды); • Дк — доза коагулянта по безводному продукту, г/м³; • Кк — коэффициент, принимаемый для очищенного сернокислого алюминия — 0, 5, для нефелинового коагулянта — 1, 2, для хлорного железа 0, 7; • Ц — цветность исходной воды, град; • Ви — количество нерастворимых веществ, вводимых с известью, г/м³. С = 350 + 0, 5· 40 + 0, 25· 40 + 0 = 380 мг/л.
СНи. П 2. 04. 02 -84* табл. 20 Мутность воды, поступающей в осветлитель, мг/л Скорость восходящего потока воды в зоне осветления Vосв, мм/с В зимний период Коэффициент распределения воды Кр. в В летний период От 50 до 100 0, 5 -0, 6 0, 7 -0, 8 Св. 100 “ 400 0, 6 -0, 8 -1, 0 0, 8 -0, 7 400 “ 1000 0, 8 -1, 0 -1, 1 0, 7 -0, 65 “ 1000 “ 1500 1, 0 -1, 2 1, 1 -1, 2 0, 64 -0, 6 “
2. Площадь осветлителей. 2. 1. площадь зоны осветления 2. 2. площадь зоны отделения осадка (осадкоуплотнителя) V 0 – скорость восходящего потока над слоем взвешенного осадка в зоне осветления, 0, 8 мм/с (по табл. 20), Kр. в. – коэффициент распределения воды между зоной осветления и осадкоуплотнителем, по табл. 20, α – коэффициент снижения скорости восходящего потока в осадкоуплотнителе, 0. 9.
2. 3. Общая площадь осветлителей 2. 4. Размеры осветлителя Так как площадь одного осветлителя в плане не должна превышать 100 -150 м 2, принято три осветлителя (N=3). Принимаем 1 резервный (СНи. П 2. 04. 02 -84*, п. 6. 89). Площадь каждого из двух коридоров осветлителя:
Ширина рабочей камеры определяется в соответствии с указанием п. 6. 79. , согласно которому расстояние между сборными желобами камеры не должно превышать 3, 0 м. При расстоянии между осями продольных стен камеры, равном 3 м, и толщине стен 0, 2 м ширина рабочей камеры: bкор = 3, 0 – 0, 1 = 2, 8 м. Тогда длина коридора:
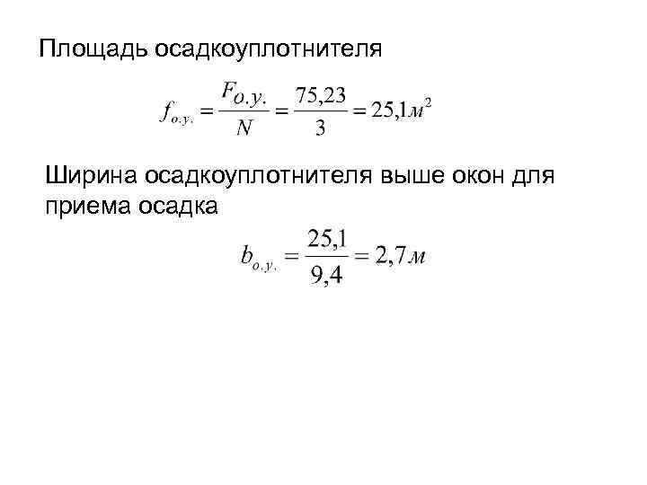
Площадь осадкоуплотнителя Ширина осадкоуплотнителя выше окон для приема осадка
3 м 2, 8 м 0, 2 м 2, 7 м
9, 4 м
3. Расчет трубопроводов для распределения воды. 3. 1. Секундный расход воды на 1 трубопровод: 3. 2. Диаметр трубопровода при скорости 0, 5 м/с [п. 6. 82]:
Так как во второй половине дырчатого коллектора скорость становится менее 0, 5 м/с, то для поддержания равномерности распределения воды по длине осветлителя, принят коллектор телескопической формы – с уменьшением диаметра к концу осветлителя, сваренный из трех труб диаметрами - 250, 200, 150 мм равной длины 3, 13 м. Скорость движения воды в начале 200 -мм участка при расходе 20 л/с равна 0, 58 м/с, i = 0. 00312 , а в начале 150 -мм участка при расходе 10 л/с0, 51 м/с, i = 0. 00352.
Таблицы для гидравлического расчета водопроводных труб
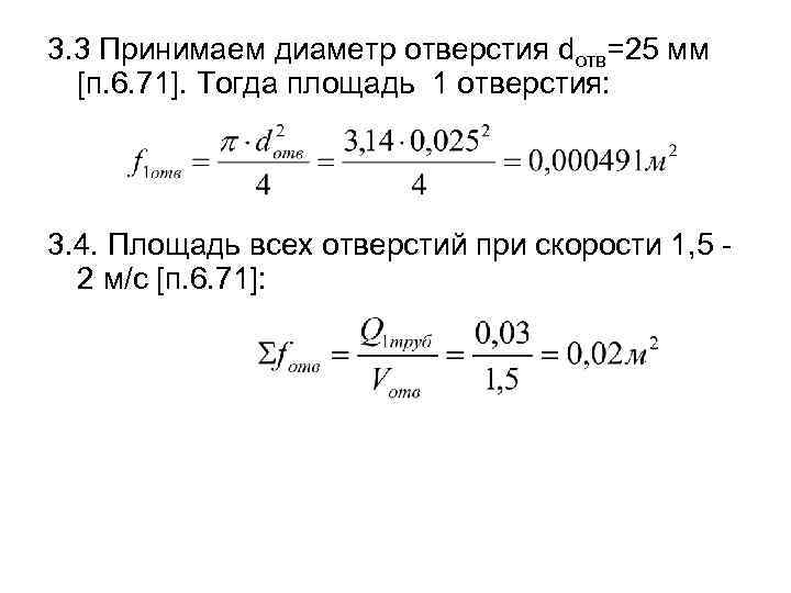
3. 3 Принимаем диаметр отверстия dотв=25 мм [п. 6. 71]. Тогда площадь 1 отверстия: 3. 4. Площадь всех отверстий при скорости 1, 5 2 м/с [п. 6. 71]:
3. 5. Количество отверстий: Принимаем 41 шт. 3. 6. Расстояние между отверстиями: L: n=9, 4 : 41=0, 23 м. (Требование СНи. П не более 500 мм).
250 мм 200 мм 0, 23 м 9, 4 м 1, 5 -2 м/с 45° м 5 м ≥ 2 150 мм
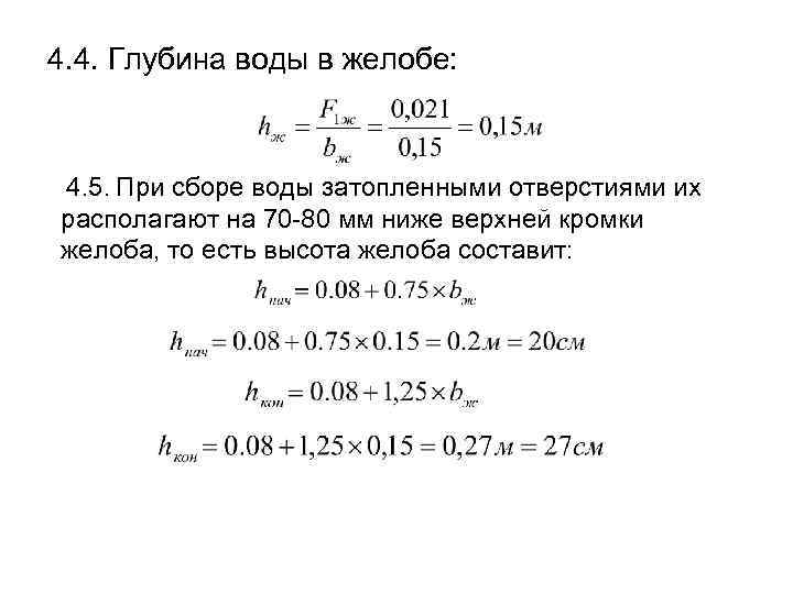
4. Расчет системы сбора осветленной воды. 4. 1. Расход воды на каждый желоб: 4. 2. Ширина желоба: bж = 0, 9 · Q 0, 4 1 ж = 0, 9 · 0, 01050, 4 = 0, 15 м 4. 3. Площадь поперечного сечения желоба:
4. 4. Глубина воды в желобе: 4. 5. При сборе воды затопленными отверстиями их располагают на 70 -80 мм ниже верхней кромки желоба, то есть высота желоба составит:
0, 15 м 0, 27 м 0, 15 м
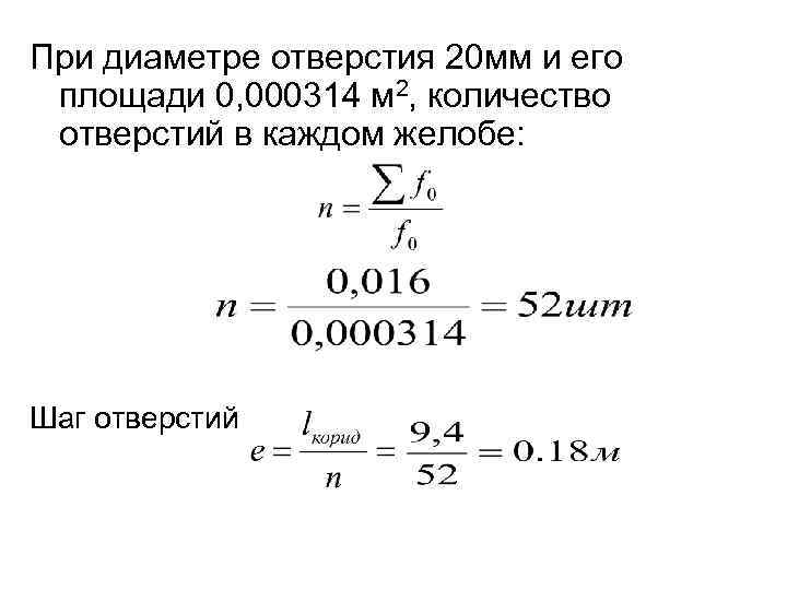
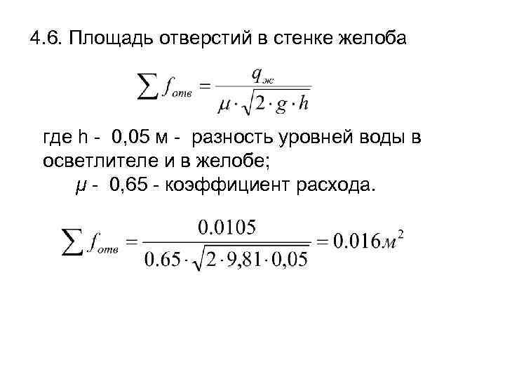
4. 6. Площадь отверстий в стенке желоба где h - 0, 05 м - разность уровней воды в осветлителе и в желобе; μ - 0, 65 - коэффициент расхода.
При диаметре отверстия 20 мм и его площади 0, 000314 м 2, количество отверстий в каждом желобе: Шаг отверстий
5. Осадкоприемные окна 5. 1. Расход воды, поступающий вместе с осадком в осадкоуплотнитель С каждой стороны в осадкоуплотнитель поступает расход воды с избыточным осадком:
5. 2. Площадь осадкоприемных окон с каждой стороны осадкоуплотнителя: где Vок = 10 мм/с - скорость движения воды с осадком в окнах, 5. 3. Высота окон принята = 0, 2 м, тогда общая длина их с каждой стороны осадкоуплотнителя:
0, 2 м
С каждой стороны осадкоуплотнителя по горизонтали принимаем 8 окон для каждое длиной 4, 51 : 8 = 0, 56 м. Шаг оси окон по горизонтали составит: Расстояние между двумя соседними окнами при ширине окна 0, 56 м составит 1, 17 -0, 56 = 0, 61 м. Во избежание подсоса в осадкоуплотнитель осветленной воды, осадкоприемные окна перекрывают козырьками, отстоящими от вертикали на высоту окна и имеющих высоту большую на 0, 3 высоты окна.
0, 61 м 9, 4 м 0, 56 м


