c8da043c067cf38285ecec3c714f81a3.ppt
- Количество слайдов: 19
Особенности электронной структуры соединений переходных металлов, существенные для понимания их свойств и каталитической активности.
• Многовариантность электронных состояний dатома. Оптимальное энергетическое и геометрическое соответствие. • Направленная модификация электронной структуры субстрата при его координации. • Снятие запретов по спину и по симметрии в поле металлокомплексного центра. • Электронная емкость кластеров. Особенности распределения электронов по d-уровням. • Изменение редокс характеристик при переходе от моноядерных комплексов к полиядерным. • Многоэлектронные процессы и проблема некомплементарности окислителей и восстановителей
• Переходные металлы выделяются в особую группу элементов в связи со способностью их соединений катализировать широкий круг реакций. Причина этого явления заключается в наличии незаполненной и легко деформируемой d-оболочки, что приводит к целому ряду общих эффектов, а именно: • Универсальные координационные возможности центрального атома; • Лабильность координационной сферы; • Многообразие координационных и валентных состояний центрального атома и особенный, многоцентровый и многоорбитальный характер связи металл-лиганд; • Электронная и структурная модификация (или активация) субстрата при координации, которая может осуществляться множеством способов; • Существенный в энергетической шкале масштаб взаимного влияния лигандов, который позволяет за счет регулирующей вариации состава координационной сферы металлокомплекса образовывать оптимальные связи реагента с катализатором; • Относительная стабильность высокореакционно способных координационно ненасыщенных или электронно-дефицитных комплексов. • Особо следует отметить появление качественно новых возможностей при переходе от моноядерных металлокомплексов к полиядерным.
• Кроме того, весьма важным представляется способность металлокомплекса к осуществлению кибернетической функции • - то есть их способность к инициированию, программированию и управлению каталитической реакцией. • эту мысль наиболее четко сформулировал С. З. Рогинский Эта способность была взята природой на вооружение и в отшлифованном до совершенства виде представлена в биокатализаторах - ферментах.
Молекулярный дизайн катализаторов Модель метилированного циклопентадиенильного лиганда с “клешней” (Chel – хелатным узлом ), которая нужна для защиты комплекса от окисления. В то же время, чтобы в дальнейших реакциях она не могла далеко отойти от комплекса, необходимо ее прикрепить каким-либо образом к металлсодержащей молекуле Комплекс Fe, который имитирует строение активного центра 2 -Im-1 -COO- монооксигеназ действительно способен гидроксилировать алканы CH 4 + H 2 O 2 → CH 3 OH + H 2 O
Уильям Ноулз, Барри Шарплесс, Риоджи Нойори. Нобелевская премия по химии 2001 За исследования, используемые в фармацевтической промышленности — создание хиральных катализаторов окислительно-восстановительных реакций Карл Вальдемар Циглер, Джулио Натта Нобелевская премия по химии 1963 Пример хиральной молекулы - ароматическое соединение За открытие изотактического полипропилена. лимонен. Правый энантиомер пахнет апельсином, левый - лимоном.
КАТАЛИЗАТОРЫ ЦИГЛЕРАНАТТА Это каталитические комплексы, образующиеся при взаимодействии соединений переходных металлов [Ti. Cl 4, Ti. Cl 3, VOCl 3, (C 5 H 5)2 Ti. Cl 2 и т. п. ] с алкильными производными и другими соединениями металлов I - III групп (Al. R 3, Al. R 2 Cl, Li. R, Mg. RCl, Zn. R 2 и др. ); один из видов катализаторов полимеризации. В состав активного центра Ц. -Н. к. входят алкилированные формы переходных металлов, находящиеся в поляризованных комплексах или ионах, напр. для комплекса (C 5 H 5)2 Ti. Cl 2 с Al. R 2 Cl активный центр имеет вид: При взаимодействии олефинов с Ц. -Н. катализаторами происходит координация мономера с алкильным производным переходного металла М и последующее его внедрение по связи М — С. Внедрение обычно протекает многократно; время одного акта внедрения составляет 10 -4 -10 -5 с; энергия активации элементарного акта 21 -65 к. Дж/моль, константа скорости роста цепи 104 -106 л/(моль с). Причина легкости внедрения связана с тем, что мономер, входящий в координационную сферу комплекса, за счет своих донорных свойств уменьшает энергию диссоциации связи М — С.
Сравнительная диаграмма энергетических уровней в атомах С, Al, Fe и их положительных ионах Из-за взаимного влияния s- и d-электронов в атомах переходных металлов, затраты на ионизацию сопоставимы с затратами на s-d возбуждение. В результате атомные системы с конфигурациями dn+1 sm и dnsm имеют близкую энергию
Изменение орбитальных энергий и средних радиусов 3 d и 4 s-орбиталей при дифференцированном сжатии атома Cr в d 5 s 7 S (1), d 5 s 5 S (2) и d 4 s 2 5 D (3) состояниях. Данные для сжатия d- и sоболочек обозначены сплошной и пунктирной линией соответственно
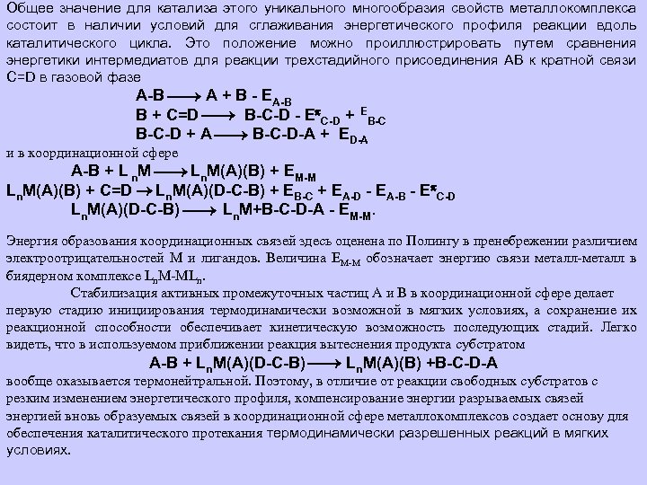
Общее значение для катализа этого уникального многообразия свойств металлокомплекса состоит в наличии условий для сглаживания энергетического профиля реакции вдоль каталитического цикла. Это положение можно проиллюстрировать путем сравнения энергетики интермедиатов для реакции трехстадийного присоединения АВ к кратной связи С=D в газовой фазе A-B A + B - EA-B B + C=D B-C-D - E C-D + EB-C B-C-D + A B-C-D-A + ED-A и в координационной сфере A-B + L n. M Ln. M(A)(B) + EM-M Ln. M(A)(B) + C=D Ln. M(A)(D-C-B) + EB-C + EA-D - EA-B - E C-D Ln. M(A)(D-C-B) Ln. M+B-C-D-A - EM-M. Энергия образования координационных связей здесь оценена по Полингу в пренебрежении различием электроотрицательностей М и лигандов. Величина ЕМ-М обозначает энергию связи металл-металл в биядерном комплексе Ln. М-МLn. Стабилизация активных промежуточных частиц А и В в координационной сфере делает первую стадию инициирования термодинамически возможной в мягких условиях, а сохранение их реакционной способности обеспечивает кинетическую возможность последующих стадий. Легко видеть, что в используемом приближении реакция вытеснения продукта субстратом A-B + Ln. M(A)(D-C-B) Ln. M(A)(B) +B-C-D-A вообще оказывается термонейтральной. Поэтому, в отличие от реакции свободных субстратов с резким изменением энергетического профиля, компенсирование энергии разрываемых связей энергией вновь образуемых связей в координационной сфере металлокомплексов создает основу для обеспечения каталитического протекания термодинамически разрешенных реакций в мягких условиях.
МНОГООРБИТАЛЬНОЕ СВЯЗЫВАНИЕ Модель Дьюара-Чатта_Дункансона (Dewar-Chatt-Duncanson) Объясняет образование –комплексов алкенов Образование комплексов с субстратом является ключевой стадией многих каталитических процессов. В химических терминах многоорбитальное связывание можно охарактеризовать как параллельные донорно-акцепторное и дативное взаимодействия металлокомплекса с субстратом. Взаимодействие каталитического центра с субстратом может протекать • по периферическому механизму, когда процессы химического превращения субстрата осуществляются вне координационной сферы иона-комплексообразователя.
ВЗАИМОДЕЙСТВИЕ N 2 И CH 2
• В системе реагент (А) - катализатор (В) перераспределение электронной плотности = АВ - А - В происходит как внутри каждой из подсистем, так и между подсистемами, АВ, • = А + В + АВ.
• Знание изменения электронной плотности позволяет с помощью теоремы Гельмана-Фейнмана вычислить деформирующие силы при координации и, таким образом, определить в сторону какой перестройки продвинется система по ядерным координатам, если исходить из реагента А с равновесной геометрией в изолированном состоянии и катализатора В с подходящей геометрией, например, конечной - той, которая складывается в результате нового баланса сил в объединенной системе АВ. При этом вклад АВ также играет определенную роль. • Поэтому представления о направленности процесса перестройки химических связей в присутствии катализатора, основанные на концепции соответствия электронной плотности реагента, взаимодействующего с активным центром, с электронной плотностью продукта, безусловно полезные, являются все же неполными.
• Химическая реакция всегда осуществляется посредством изменения межъядерных расстояний, поэтому силовой подход , ориентированный на выявление соответствия между электронной структурой и расположением ядер, прямо подводит к физической сущности химического превращения. • При определении сил, действующих в системе ядер субстрата, проведем приближенное разделение обменных и поляризационных вкладов в . Тогда, обозначая эффективные заряды на отдельных центрах А и В как Ai и Bj, для обобщенной силы Q =Q (RAi) в системе ядер субстрата имеем • F = [ Аобм(r) + АB(r) + Bобм(r)] VA(r)/ Q d 3 r + • Ai Bj/|RAi-RBj|/ Q , • где VA(r) - потенциал взаимодействия электронов с ядрами подсистемы А. • Здесь предполагается, что в отсутствие В система А находится в равновесии. Конечный результат содержит как члены ранее по отдельности рассмотренные в той или иной форме, так и новый член, описывающий влияние изменения электронной структуры на силы, деформирующие реагент.
• Обратимся к вкладу • Аобм = Ai Aj. • Перекрестные по орбиталям члены обеспечивают важный эффект поляризации молекул в составе металлокомплексов, которая имеет важное значение для усиления реакционной способности по отношению к нуклеофилам или электрофилам. Так, в важном случае активации молекулы азота в координационной сфере обязательно возникает ее поляризация. Существенно, что для симметричных молекул сумма диагональных по орбиталям членов в матрицу плотности A i. не в состоянии передать перераспределение заряда по атомам при координации.
Наиболее естественная модель для его описания - примешивание вакантной разрыхляющей * орбитали к заполненной связывающей орбитали: • Соответствующее изменение электронной плотности молекулы азота содержит перекрестный член 2 *, не только дающий вклад в деформирующую силу, но и вклад другого типа симметрии, отличного от случая диагональных членов. • Перекрестный по подсистемам член в плотности, АВ, присутствует в первом порядке теории возмущений по межатомному взаимодействию, и его наличие обеспечивает силы, наиболее существенные с точки зрения перестройки координационной сферы. Выделяя атомные составляющие молекулярных орбиталей Ai и Bj получим, что наибольшие вклады в силу F происходят от матричных элементов вида • для непосредственно контактирующих атомов А и В. Для обычно употребляемого выбора АО центрально симметричного поля правила отбора по направлениям силы тривиальны.
• Можно показать, что комбинация вкладов s- и d-электронов обеспечивает любое направление силы, действующей на координированный лиганд, независимо от соотношения заселенностей s- и p-орбиталей реагента. Это рассмотрение показывает, что именно данный перекрестный вклад можно ассоциировать с кибернетической функцией катализатора, поскольку изменение лигандной сферы в ходе каталитической реакции модифицирует электронную структуру центрального атома, что в свою очередь сказывается на направлении сил, деформирующих реагент или продукты его последовательных превращений. •
• Все это многообразие свойств металлокомплексов, в конечном итоге, обусловлено особенностями строения валентной оболочки d-атомов: термы конфигураций dn, dn-1 s и dn-2 s 2 в существенной степени перекрываются, как для самих атомов переходных металлов, так и для их ионов - ”чемпионом” в этом отношении является атом Рt. Для этих же конфигураций заметно отличаются пространственные характеристики валентных орбиталей. Увеличение числа s-электронов увеличивает экранировку ядра для dорбиталей, соответственно возрастает степень их диффузности (или эффективный радиус) и наоборот. Так как через s-орбитали осуществляются только взаимодействия с лигандами -типа, а через dорбитали - взаимодействия всех типов: , и , то для определенного состава лигандов реализуется своя оптимальная электронная конфигурация координирующего центра, и через эту конфигурацию задается направление влияния координации на выделенный лиганд. Кроме того, d-орбитали носят существенно более локализованный характер по сравнению с внешними sорбиталями при их примерно одинаковых энергетических характеристиках. Поэтому при образовании комплекса d-орбитали сравнительно слабо перекрываются с орбиталями лигандов, и, в результате, в сравнительно узком энергетическом интервале находятся занятые и свободные молекулярные орбитали d-типа различной симметрии, что и обуславливает способность металлокомплекса к одновременному донорно-акцепторному и дативному взаимодействию с субстратом и к их эффективному сочетанию при подходящем составе лигандов. Такое многоорбитальное взаимодействие позволяет достичь существенной модификации электронной (и связанной с ней геометрической) структуры при небольших суммарных переносах электронной плотности металл-субстрат.
c8da043c067cf38285ecec3c714f81a3.ppt