5f467d662261b7aedecac16249a5d15f.ppt
- Количество слайдов: 52
ОСНОВЫ ТЕОРИИ МИРОВОЙ ЭКОНОМИКИ ВОПРОСЫ: 1. Мировая экономика и предпосылки ее возникновения. Структура мировой экономики и типология стран. 2. Формы экономических отношений в мировом хозяйстве. Международная торговля. Движение капитала. Миграция рабочей силы. 3. Валютный рынок и валютный курс. Валютная система. 4. Платежный баланс и его структура. 5. Глобализация. Роль транснациональный корпораций в современной мировой экономике. Региональная интеграция. 6. Место Республики Беларусь в системе мирохозяйственных связей.
РЕКОМЕНДУЕМАЯ ЛИТЕРАТУРА 1. Экономическая теория: Учеб. пособие / Под ред. И. В. Новиковой. – Мн. : БГЭУ, 2006. Гл. 13. С. 445– 511. 2. Авдокушкин Е. Ф. Международные экономические отношения: Учеб. пособие. 6 -е изд. М. : Маркетинг. 2001. С. 226– 247. 3. Кругман П. Р. , Обстфельд М. Международная экономика: теория и политика: Учеб. для вузов / Пер. с англ. М. : ЮНИТИ, 1997. Гл. 14, 19. 4. Миклашевская Н. А. , Холопов А. В. Международная экономика: Учебник. 2 -е изд. / Под общ. ред. А. В. Сидоровича. М. : Дело и сервис, 2000. С. 122– 148, 138– 141, 171– 194. 5. Агапова Т. А. , Серегина С. Ф. Макроэкономика: Учебник. 4 -е изд. / Под общ. ред. А. В. Сидоровича. М. : Дело и сервис, 2001. С. 202– 219, 330– 361. 6. Киреев А. П. Международная экономика: В 2 ч. Ч. II: Международная макроэкономика: открытая экономика и макроэкономическое программирование. М. : Междунар. отношения, 2000. Гл. 1, 2. 7. Сальваторе Д. Международная экономика / Пер. с англ. М. . 1998. С. 339– 367, 415– 438.
1. Мировая экономика и предпосылки ее возникновения. Структура мировой экономики и типология стран Существует много определений понятия «мировая экономика» Мировая экономика это совокупность всех национальных экономик мира это система международных экономических взаимоотношений это совокупность только тех частей национальных экономик, которые взаимодействуют с внешним миром
Эволюция мировой экономики Экономика древних стран была преимущественно ориентирована на внутренние рынки, т. е. на сбыт внутри страны, и доля внешней торговли была невелика. В связи с международным разделением труда появились национальные рынки, часть субъектов на которых была ориентирована на торговлю с внешним миром, и международный рынок как совокупность компонентов взаимосвязанных национальных рынков. К XVI-XIX векам с относят формирование мирового рынка как системы устойчивых экономических связей между странами, основанной на международной специализации национальных экономик и торговле между ними. В ХХ веке начало формироваться мировое хозяйство как система устойчивых экономических связей между странами, основанных, кроме торговли товарами, на перемещении производственных ресурсов. Во второй половине ХХ века экономическое взаимодействие стран настолько усилилось, что возникла необходимость проведения скоординированной экономической политики, начали формироваться наднациональные регулирующие органы. С данного времени принято считать появление мировой экономики, или международной экономики.
Структура мировой экономики Воспроизводственная По уровню экономического развития Отраслевая Региональная По величине экономического потенциала По степени влияния на конъюнктуру мировых рынков Социальная По типу экономического развития По характеру внешнеэкономических связей
Отраслевая структура мировой экономики предполагает ее деление на отрасли и сектора в соответствии с классификацией, выделяемой в системе национальных счетов. Территориальная, или региональная структура мировой экономики предполагает ее деление на географические регионы (крупные – Европу, Азию или более мелкие – Восточную и Западную Европу, Ближний и Средний Восток, и т. д. ). Социальная структура мировой экономики основывается на преобладании той или иной формы социальной организации, проявляющейся прежде всего в типе экономической системы и форме собственности в той или иной стране.
По уровню экономического развития, или по уровню ВВП на душу населения страны с низким уровнем дохода страны с уровнем дохода ниже среднего страны с уровнем дохода выше среднего страны с высоким уровнем дохода
По величине экономического потенциала Развитые страны Развивающиеся страны Страны с переходной экономикой
Деление стран мира по типу экономического развития предполагает учет способов, которыми страны достигают прироста национального богатства (интенсивный и экстенсивный типы экономического роста). Деление стран по уровню и характеру внешнеэкономических связей предполагает оценку роли внешнеэкономического взаимодействия для национальной экономики (открытые и закрытые экономики). По степени влияния на конъюнктуру мировых рынков выделяют большие и малые экономики.
2. Формы экономических отношений в мировом хозяйстве. Международная торговля. Движение капитала. Миграция рабочей силы Международная торговля – это торговля товарами и услугами между резидентами национальной экономики и ее нерезидентами. Экспорт – это продажа товаров резидентами нерезидентам Импорт – это покупка товаров резидентами у нерезидентов Сумма объемов экспорта и импорта страны представляет собой внешнеторговый товарооборот.
Перемещение трудовых ресурсов между странами называется международной трудовой миграцией Иммиграция – это въезд трудоспособного населения в данную страну из-за ее пределов Эмиграция – это выезд трудоспособного населения из данной страны за ее пределы Миграционное сальдо – это разность иммиграции из страны и эмиграции в страну
Формы миграции Временная (сезонная, маятниковая) Легальная Межконтинентальная Миграция неквалифицированных работников Постоянная Нелегальная Внутриконтинентальная Миграция квалифицированных работников «утечка мозгов»
Последствия трудовой миграции для принимающих стран Выгоды Восполняется нехватка рабочей силы, возникающая в силу негативных демографических процессов Работодатели имеют более низкие производственные издержки Неквалифицированные иностранные работники готовы трудиться на непопулярных среди отечественных работников местах Если иммигрантами являются квалифицированные работники, страна экономит средства на подготовку и обучения собственных специалистов Иностранные работники предъявляют спрос на товары, чем стимулируют в том числе национальную экономику Потери Иностранные рабочие снижают спрос работодателей на отечественную рабочую силу и стимулируют снижение зарплат в стране Может возникать социальная, культурная и межрасовая напряженность между иммигрантами и коренным населением
Последствия трудовой миграции для стран-доноров Выгоды Эмиграция позволяет сгладить проблему безработицы в стране, если таковая существует Потери Обострение кадровых проблем внутри страны Временные мигранты по возращении привозят доходы, полученные за границей, в страну Недопроизводство ВВП Возвратившиеся эмигранты приносят в страну полезные идеи, навыки и полученную за рубежом квалификацию
Международное движение капитала Прямые иностранные инвестиции это реальные капиталовложения нерезидентов в средства производства, землю, материальные запасы на экономической территории страны, обычно связанные с контролем инвестором над предприятиями Портфельные иностранные инвестиции это инвестиции нерезидентов в финансовые активы, а также предоставление кредитов резидентам национальной экономики
3. Валютный рынок и валютный курс. Валютная система Валюта – это способ функционирования денег Национальные валюты – это денежные единицы стран Иностранные валюты – это национальные валюты других стран по отношению к субъектам данной страны Региональные валюты – это валюты, используемые совместно несколькими странами
Валюты обмениваются на валютном рынке Участниками валютного рынка являются: фирмы, коммерческие банки, небанковские финансовые учреждения, центральные банки и другие государственные органы, а также домохозяйства
Чтобы производить расчеты между странами, использующими разные валюты, необходимо сопоставлять между собой стоимость этих валют, для чего используют понятие валютного курса цены единицы одной валюты, выраженной в единицах другой валюты Валютный курс может определяться государством (обычно в лице Центрального банка), или формироваться субъектами рынка с помощью торгов
Процесс установления валютных курсов называется котировкой валют Котировка может быть прямой, при которой цена единицы иностранной валюты выражается в единицах национальной валюты Котировка может быть косвенной (обратной), при которой единица национальной валюты выражается в иностранной валюте Кросс-котировка – это соотношение между двумя валютами, определяемое на основе курса этих валют по отношению к третьей валюте Прямая котировка – 3000 белорусских рублей за 1 евро; косвенная котировка – 0, 0033 евро за 1 рубль. Кросс-котировка: 1 евро стоит 1, 5 доллара США; 1 евро стоит 3000 белорусских рублей; значит, 1 доллар стоит 2000 рублей (3000 разделить на 1, 5).
Если курс национальной валюты растет относительно иностранной (например, за 1 доллар с течением времени дают меньше рублей), говорят о повышении курса, или ревальвации национальной валюты. Если курс национальной валюты снижается (за доллар дают больше рублей), говорят о снижении курса валюты, или ее девальвации.
Валютный курс может быть текущим (или спот-курсом), когда обмен валютами происходит одновременно с договоренностью о курсах. Если стороны договариваются о купле-продаже валюты в будущем (обычно более двух дней), но при этом оговаривают ее курс сейчас, это срочный, или форвардный курс.
Номинальный валютный курс выражается в текущих ценах обмениваемых валют, не учитывающий уровень инфляции по обеим валютам Реальный валютный курс учитывает уровень инфляции в странахэмитентах обмениваемых валют где ER – реальный валютный курс в прямой котировке (количество единиц национальной валюты за единицу иностранной); EN – номинальный валютный курс в прямой котировке; IPF – индекс цен (уровень инфляции) в странеэмитенте иностранной валюты; IPD – индекс цен внутри страны
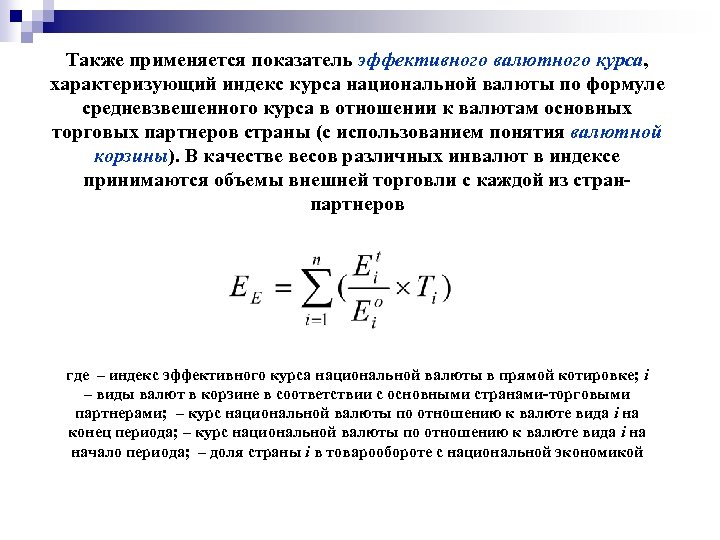
Также применяется показатель эффективного валютного курса, характеризующий индекс курса национальной валюты по формуле средневзвешенного курса в отношении к валютам основных торговых партнеров страны (с использованием понятия валютной корзины). В качестве весов различных инвалют в индексе принимаются объемы внешней торговли с каждой из странпартнеров где – индекс эффективного курса национальной валюты в прямой котировке; i – виды валют в корзине в соответствии с основными странами-торговыми партнерами; – курс национальной валюты по отношению к валюте вида i на конец периода; – курс национальной валюты по отношению к валюте вида i на начало периода; – доля страны i в товарообороте с национальной экономикой
Кроме понятия эффективного валютного курса, используется понятие паритета покупательной способности, которое представляет собой курс валют, устанавливаемый по их покупательной способности применительно к определенному набору товаров и услуг «Индекс гамбургера»
Различные способы формирования курса национальной валюты называются системами валютных курсов Если курс национальной валюты определяется рынком и свободно изменяется под действием спроса и предложения, это система плавающего валютного курса Если курс национальной валюты определяется государством (в лице центрального банка), которое стремится его поддерживать на установленном уровне по отношению к определенной иностранной валюте (или корзине валют), это система фиксированного валютного курса Существуют также смешанные системы валютных курсов Политика государства, связанная с воздействием на курс национальной валюты по отношению к иностранным валютам, называется валютной политикой
Рыночный процесс формирования курса национальной валюты можно рассмотреть с помощью модели спроса и предложения D Курс национальной и иностранной валют, руб. /евро S E Q Объемы спроса и предложения иностранной валюты (евро) На рисунке: S – функция предложения иностранной валюты; D – функция спроса на иностранную валюту; Q – равновесный объем продажи иностранной валюты на рынке; E – равновесный рыночный курс валюты.
Курс национальной и иностранной валют, руб. /евро D 2 D 1 S 1 E 2 2 S 2 1 E 1 3 E 3 Q 1 Q 2 Q 3 Объемы спроса и предложения иностранной валюты (евро) Рис. 2. Изменения валютного курса под воздействием изменений спроса на валюту и ее предложения
Государство может вмешиваться в функционирование валютного рынка с целью воздействия на валютный курс. Центральные банки могут осуществлять валютные интервенции, т. е. куплю-продажу иностранной валюты В целях повышения курса национальной валюты центральные банки продают иностранную валюту, а для снижения курса национальной валюты – скупают иностранную Государство может использовать различные валютные ограничения, т. е. правила по ограничению или запрету некоторых сделок с иностранными валютами и золотом Для того, чтобы иметь возможность осуществлять сделки с валютой, центральные банки стран должны иметь определенный ее запас (кроме валюты, зачастую накапливается также золото), который называется золотовалютными резервами страны
Степень государственного регулирования валютного рынка влияет на конвертируемость национальной валюты – способность валюты свободно обращаться между экономическими субъектами различных стран Свободно конвертируемые валюты – это валюты, которые могут без ограничений обмениваться на другие валюты Частично конвертируемые валюты – это валюты государств, использующих определенные ограничения по обмене национальных валют на иностранные, а также ограничения по перемещению денежных средств через границу и международные операции с капиталом Неконвертируемые валюты – это валюты государств, запрещающих или существенно ограничивающих обмен национальной валюты на иностранные
Курс национальной валюты зависит от следующих факторов: Динамика внешней торговли страны – рост экспорта увеличивает курс национальной валюты, рост импорта снижает ее курс Динамика потоков капитала – увеличение притока капитала повышает курс национальной валюты, отток капитала снижает ее курс Ожидания рыночных субъектов и их прогнозы относительно будущего состояния национальной и мировой экономики
Валютные рынки функционируют в рамках валютных систем Национальная валютная система – это форма организации денежных отношений, представленная совокупностью институтов и инструментов регулирования расчетов и платежей внутри страны Мировая валютная система – это исторически сложившаяся форма организации международных денежных отношений, которая представляет собой совокупность институтов и инструментов регулирования расчетов и платежей между странами Региональные валютные системы – это форма организации денежных отношений в рамках региональной интеграционной группировки стран, представленная совокупностью институтов и инструментов регулирования расчетов и платежей между интегрирующимися странами
В зависимости от принципов функционирования мирового хозяйства со временем изменяются и принципы международных валютных систем Исторически первой мировой валютной системой была система золотого стандарта, которая предполагала установление фиксированной цены каждой валюты по отношению к золоту. Система золотого стандарта существовала с первой половины XIX до первой половины XX века На смену золотому стандарту в 1944 г. пришла Бреттон-Вуддская система. Это была оформленная золотодевизная система, предполагающая установление золотого содержания доллара США и установление паритета стоимости всех прочих валют к золоту через доллар С 1978 г. действует Ямайская валютная система. Она предполагает, что страны могут устанавливать курсы своих валют по своему усмотрению, в том числе использовать системы плавающих либо фиксированных валютных курсов. Золото лишилось какой-либо привязки к стоимости валют и перестало быть официальным платежным средством при расчетах между странами.
4. Платежный баланс и его структура Платежный баланс – это статистический отчет, отражающий в стоимостной форме все внешнеэкономические операции данной страны с внешним миром за определенный период времени; это балансовый счет международных операций страны в форме соотношения валютных поступлений и платежей Основным принципом построения платежного баланса является метод двойной записи, при котором каждая операция отражается дважды – один раз как дебет со знаком «минус» , другой раз как кредит со знаком «плюс» . Каждой регистрируемой операции должен соответствовать равный по стоимости платеж, при этом баланс поступлений и платежей (т. е. сумма всех поступлений минус сумма всех выплат) должен сходиться, т. е. быть равным нулю
Виды внешнеэкономических операций Записываются как кредит (плюс) Записываются как дебет (минус) Операции с товарами и услугами Экспорт Импорт Факторные доходы (от труда и собственности за рубежом) Полученные резидентами доходы из-за рубежа Выплаченные доходы иностранцам (нерезидентам) Текущие и капитальные трансферты Полученные резидентами трансферты из-за рубежа Выплаченные трансферты иностранцам (нерезидентам) Операции с капиталом Увеличение задолженности субъектов национальной экономики иностранцам (нерезидентам), либо уменьшение задолженности нерезидентов перед субъектами национальной экономики Уменьшение задолженности субъектов национальной экономики иностранцам (нерезидентам), либо увеличение задолженности нерезидентов перед субъектами национальной экономики Рис. 3. Способы отражения внешнеэкономических операций в платежном балансе страны.
Данные платежного баланса группируются в так называемые счета, или разделы: Счет текущих операций – это раздел платежного баланса страны, в котором фиксируются экспорт и импорт товаров и услуг, чистый доход, получаемый из-за рубежа и чистый объем текущих трансфертных платежей Счет операций с капиталом – это раздел платежного баланса страны, фиксирующий соотношение вывоза и ввоза государственных и частных капиталов, полученных и предоставленных кредитов. Счет движения капиталов состоит из оттока и притока капиталов, а также дополняется подразделом операций с государственными резервами. Операции с капиталом включают в себя получение и возврат кредитов, куплю-продажу ценных бумаг и иностранной валюты, а также капитальные трансферты
Таблица 1. Пример платежного баланса страны Счета платежного баланса Кредит Дебет 1. Счет текущих операций 1. 1. Экспорт товаров и нефакторных услуг 400 1. 2. Импорт товаров и нефакторных услуг – 500 Сальдо торгового баланса (1. 1+1. 2) 1. 3. Факторные доходы резидентов (доходы от труда и собственности за рубежом) 1. 4. Факторные доходы нерезидентов 1. 5. Получение текущих трансфертов из-за рубежа – 100 – 150 50 1. 6. Выплата текущих трансфертов за рубеж – 50 Сальдо счета текущих операций (сумма строк 1. 1– 1. 6) – 150 2. Счет операций с капиталом и финансовых операций 2. 1. Получение капитальных трансфертов и непроизведенных финансовых активов из-за рубежа 20 2. 2. Выплата капитальных трансфертов и непроизведенных финансовых активов за рубеж 2. 3. Иностранные инвестиции (прямые и портфельные) в национальную экономику 0 200 2. 4. Инвестиции резидентов страны (прямые и портфельные) в зарубежную экономику 2. 5. Прочий прирост зарубежных активов резидентов страны – 90 10 2. 6. Прочий прирост активов нерезидентов 0 Баланс официальных платежей (сумма строк 2. 1– 2. 6) 2. 7. Уменьшение государственных золотовалютных резервов 2. 8. Увеличение государственных золотовалютных резервов Баланс официальных резервов (сумма строк 2. 7– 2. 8) Баланс счета операций с капиталом и финансовых операций (сумма строк 2. 1– 2. 8) Сальдо платежного баланса (сальдо строк 1. 1– 2. 8) 140 10 150 0
Для регулирования платежных дисбалансов правительства стран могут использовать следующие методы Изменение курса национальной валюты Изменение величины официальных золотовалютных резервов Регулирование внешнеэкономических операций Государственная бюджетно-налоговая и денежно-кредитная политика
Для целей анализа международного экономического состояния страны и разработки мероприятий экономической политики, кроме платежного баланса, могут составляться другие статистические документы, например баланс международных активов и пассивов страны, или международная инвестиционная позиция.
5. Глобализация. Роль транснациональный корпораций в современной мировой экономике. Региональная интеграция Интернационализация – это процесс развития устойчивых экономических взаимосвязей между странами и все более глубокого вовлечения страны в международную экономическую деятельность. По мере своего развития интернационализация превращается в глобализацию – процесс переплетения национальных экономик в единую мировую экономику с соответствующей инфраструктурой и системой международного макроэкономического регулирования.
Транснационализация – это процесс усиления международной производственной кооперации, связанный с ростом объемов международного перемещения ресурсов и формированием транснациональных корпораций Транснациональные корпорации (ТНК) – это фирмы, которые владеют, контролируют или управляют средствами производства в различных странах. ТНК осуществляют большую часть прямых иностранных инвестиций во всем мире Основными признаками отнесения фирмы к ТНК являются, вопервых, наличие у фирмы зарубежных филиалов; во-вторых, реализация значительной части продукции не в стране ее производства; в-третьих, наличие в составе собственников резидентов из разных стран В структуре транснациональных корпораций выделяют два основных элемента: штаб-квартиры, или головные компании ТНК, которые размещаются в стране базирования ТНК, и филиалы, которые размещаются в прочих странах мира.
Выгоды и потери от ТНК для стран базирования головных компаний Выгоды ТНК приносят дополнительный доход в страну от более эффективного размещения инвестиций за рубежом, нежели дома ТНК высвобождают трудовые ресурсы для других отраслей национальной экономики ТНК ввозят в страну импортные технологии Потери Перенося часть производства за рубеж, ТНК сокращают рабочие места в своей стране Осуществляется передача технологий в другие страны, что повышает степень конкурентоспособности последних на мировом рынке Сокращается налоговая база в головной стране Ослабляются возможности государства эффективно воздействовать на национальную экономику
Выгоды и потери для стран, принимающих филиалы ТНК Выгоды дополнительные рабочие места приток в страну иностранных инвестиций, что позволяет стимулировать экономический рост и улучшить показатели платежного баланса страны Потери ТНК могут стать доминирующими в экономике данной страны и получить возможность существенного влияния на национальную экономику и политику ТНК обычно концентрируют интеллектуальные ресурсы в головной стране, вывозя их из других стран ТНК обычно имеют возможность привлекать лучшие трудовые и интеллектуальные ресурсы страны для работы в своем филиале, тем самым лишая данных ресурсов прочие отрасли
Важной чертой современной мировой экономики является развивающаяся региональная интеграция стран, которая представляет собой процесс образования групп стран в рамках определенных географических и экономических регионов с относительно более глубокой степенью интернационализации между странами группы, нежели с прочими странами Основные условия, способствующие развитию региональной экономической интеграции Географическая и культурная близость стран, наличие общей границы, исторически развитые экономические и культурные связи Сходство уровней экономического развития стран Общность экономических и политических проблем, стоящих перед странами Демонстрационный эффект
Виды интеграционных объединений: Преференциальные торговые соглашения – когда страны предоставляют субъектам друга более благоприятный режим международной торговли, нежели субъектам третьих стран Зона свободной торговли, при которой страны полностью устраняют торговые барьеры между собой Таможенный союз – предполагает единую внешнеторговую (таможенную) политику по отношению к странам, не входящим в данный союз Общий рынок – предполагает свободу перемещения не только товаров, но и ресурсов (труда, капитала) между странами-участниками Экономический союз – предполагает единую не только внешнюю, но и внутреннюю экономическую политику стран Валютно-экономический союз – предполагает введение единой валюты
Основные интеграционные группировки стран мира Европейский Союз (ЕС) Североамериканская зона свободной торговли (НАФТА) Общий рынок Южной Америки (МЕРКОСУР) Ассоциация стран Юго-Восточной Азии (АСЕАН) Азиатско-Тихоокеанское экономическое сотрудничество (АТЭС) Совет по сотрудничеству арабских государств Персидского залива Экономическое сообщество стран Западной Африки (ЭКОВАС) Союз Независимых Государств (СНГ) Евразийское экономическое сообщество (Евр. Аз. ЭС)
Место Республики Беларусь в системе мирохозяйственных связей Национальная экономика Республики Беларусь представляет собой малую экономику со значительной степенью открытости внешнему рынку Экономика Беларуси причисляется к малым, так как составляет незначительную долю в структуре мирового ВВП (менее 1%) и изменения внутренней конъюнктуры белорусского рынка слабо влияют на конъюнктуру мирового рынка Значительная степень открытости национальной экономики характеризуется удельным весом экспорта товаров в ВВП, составляющим больше половины (54% в 2007 г. ), а общий объем внешнеторгового товарооборота Беларуси превышает объем национального производства почти на 20%
В 2007 г. ВВП Беларуси оценивался более 96 трлн. руб. , что при численности населения страны в 9, 7 млн. человек составило 9, 9 млн. руб. (или 4614 долларов США по текущему курсу) на человека. По данному показателю Беларусь относится к группе стран со средним уровнем подушевого дохода (или выше среднего, если курс валюты рассчитывать по паритету покупательной способности) В отраслевой структуре белорусской экономики наибольшую долю занимает промышленность (32% от добавленной стоимости в ВВП по состоянию на 2007 г. ), затем идут торговля и общепит (12%), транспорт и связь (10%), строительство(10%), сельское хозяйство (9%). Оставшуюся долю занимают прочие отрасли (в основном услуги). По доле занятого населения на первом месте находится промышленность (26%), далее идут торговля и общепит (14%), сфера образования и сельское хозяйство (по 10%), строительство, здравоохранение и спорт, транспорт и связь (по 8%).
Субъекты экономики Беларуси экспортируют свои товары в 142 государства, а импорт в страну поступает из 162 стран мира. Таблица 2. Основные показатели внешней торговли Республики Беларусь за 2007 г. Наименования показателей Значения показателей Объем экспорта товаров, млн. долл. США 24380 Объем импорта товаров, млн. долл. США 28365 Сальдо торговли товарами, млн. долл. США -3985 Объем экспорта в страны СНГ, млн. долл. США 11231 Объем импорта товаров из стран СНГ, млн. долл. США 18997 Сальдо торговли со странами СНГ, млн. долл. США -7766 Объем экспорта товаров в Россию, млн. долл. США 8899 Объем импорта товаров из России, млн. долл. США 16990 Сальдо торговли с Россией, млн. долл. США -8092 Объем экспорта товаров в страны вне СНГ, млн. долл. США 13108 Объем импорта товаров из стран вне СНГ, млн. долл. США 9677 Сальдо торговли со странами вне СНГ, млн. долл. США 3431 Объем экспорта товаров в ЕС, млн. долл. США 10678 Объем импорта товаров из ЕСГ, млн. долл. США 6184 Сальдо торговли со странами ЕС, млн. долл. США 4495
Таблица 3. Основные виды экспортной продукции Республики Беларусь за 2007 г. Виды продукции Объем экспорта Нефтепродукты, млн. т 15 Азотные удобрения (в пересчете на 100% действующее вещество), тыс. т 236 Калийные удобрения (в пересчете на 100% действующее вещество), тыс. т 4354 Шины, тыс. шт. 3493 Химические волокна и нити, тыс. т 161 Черные металлы, тыс. т 1857 Холодильники, морозильники и холодильное оборудование, тыс. шт. 989 Телевизоры, видеомониторы и видеопроекторы, тыс. шт. 385 Тракторы, тыс. шт. 65 Грузовые автомобили, тыс. шт. 13, 5 Велосипеды, тыс. шт. 149 Прицепы и полуприцепы, тыс. шт. 22 Мебель, включая медицинскую, млн. долл. США 391
Таблица 4. Основные виды импортной продукции Республики Беларусь за 2007 г. Виды продукции Объем импорта Нефть, млн. т 20 Нефтепродукты, тыс. т 914 Природный газ, млрд. м 3 21 Электроэнергия, млрд. к. Вт. ч 4, 3 Черные металлы, тыс. т 3287 Ациклические спирты, тыс. т 74 Синтетический каучук, тыс. т 65 Двигатели внутреннего сгорания, тыс. шт. 57 Сельскохозяйственные машины, тыс. шт. 14 Легковые автомобили, тыс. шт. 180 Машины для автоматической обработки информации, тыс. шт. 1747 Растительные масла, тыс. т 139
Таблица 5. Основные показатели платежного баланса Республики Беларусь за 2007 г. Наименования показателей Значения показателей 1. Сальдо внешней торговли товарами, млн. долл. США -3984 2. Сальдо внешней торговли услугами, млн. долл. США 1245 3. Сальдо факторных доходов, млн. долл. США -393 4. Сальдо текущих трансфертов, млн. долл. США 188 5. Сальдо счета текущих операций (сумма строк 1– 4), млн. долл. США 6. Сальдо счета операций с капиталом, млн. долл. США 7. Сальдо финансового счета, млн. долл. США -2944 88 5377 в т. ч. сальдо прямых иностранных инвестиций, млн. долл. США 1769 сальдо кредитов и ссуд (портфельных инвестиций), млн. долл. США 3541 8. Сальдо официальных резервов, млн. долл. США -2778* 9. Статистическое расхождение (сумма строк 5– 8), млн. долл. США 257 10. Отношение сальдо счета текущих операций к ВВП, % -6, 6 * знак «минус» означает увеличение золотовалютных резервов
Таблица 6. Основные показатели внешней задолженности и государственных золотовалютных резервов Республики Беларусь на конец 2007 г. Наименования показателей Значения показателей Объем официальных резервов, млн. долл. США 4182 Средне- и долгосрочный внешний долг, млн. долл. США 4674 Средне- и долгосрочный внешний долг, % к ВВП 10, 4 Краткосрочный внешний долг, млн. долл. США 8045 Краткосрочный внешний долг, % к ВВП 18


