Session-04-Labeling_v3.pptx
- Количество слайдов: 90
Основы структурного распознавания образов M. Schlesinger Hlavac Flach D. Schlesinger http: //irtc. org. ua/image/Files/Schlesinger-Bimodular. Rus. pdf
Основы структурного распознавания образов Определения множество объектов объект множество возможных меток объекта метка объекта t разметка всех объектов множество всевозможных разметок сосед объекта t вес дужки
Основы структурного распознавания образов Постановка (OR, AND) задачи Найти допустимую разметку
Основы структурного распознавания образов Постановка (max, +) задачи Найти разметку с максимальной суммой характеристик
Основы структурного распознавания образов Пример (max, +) задачи: поиск оптимального пути на графе
Основы структурного распознавания образов Пример (max, +) задачи: поиск оптимального пути на графе
Основы структурного распознавания образов Пример (min, +) задачи: задача коммивояжера найти кратчайший маршрут
Основы структурного распознавания образов Пример (OR, AND) задачи: поиск допустимой разметки
Основы структурного распознавания образов Пример (OR, AND) задачи: поиск допустимой разметки
Основы структурного распознавания образов Пример (min, max) задачи: кластеризация найти разбиение, в котором отличие между самая непохожими объектами минимально
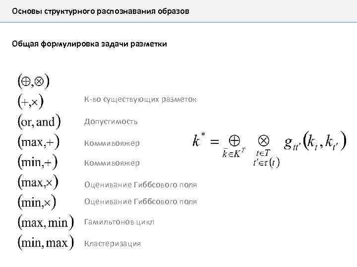
Основы структурного распознавания образов Общая формулировка задачи разметки К-во существующих разметок Допустимость Коммивояжер Оценивание Гиббсового поля Гамильтонов цикл Кластеризация
Основы структурного распознавания образов Пример использования задач разметки: машинное стереозрение
Основы структурного распознавания образов Пример использования задач разметки: машинное стереозрение
Основы структурного распознавания образов Пример использования задач разметки: машинное стереозрение
Основы структурного распознавания образов Пример использования задач разметки: машинное стереозрение
Основы структурного распознавания образов Пример использования задач разметки: машинное стереозрение
Основы структурного распознавания образов Пример использования задач разметки: машинное стереозрение
Основы структурного распознавания образов Пример использования задач разметки: машинное стереозрение
Основы структурного распознавания образов Пример использования задач разметки: текстурная сегментация
Основы структурного распознавания образов Пример использования задач разметки: текстурная сегментация
Основы структурного распознавания образов Некоторые разрешимые подклассы задачи разметки 1) Ацикличная структура соседства -цепочка - дерево 2) Цикличная структура соседства - Бимодулярная (OR, AND) и (Max, Min) вычеркивание второго порядка - Супермодулярная (OR, AND) и (Max, Min) вычеркивание второго порядка - Субмодулярная (OR, AND) и (Max, Min) с двудольной структурой соседства вычеркивание третьего порядка - Два состояния (OR, AND) и (Max, Min) вычеркивание третьего порядка
Основы структурного распознавания образов Некоторые разрешимые подклассы задачи разметки - Бимодулярная (OR, AND) и (Max, Min) - Супермодулярная (OR, AND) и (Max, Min) - Субмодулярная (OR, AND) и (Max, Min) с двудольной структурой соседства - Два состояния (OR, AND) и (Max, Min) К-во существующих разметок Допустимость Коммивояжер Оценивание Гиббсового поля Гамильтонов цикл Кластеризация
Основы структурного распознавания образов Решение задач разметки на ациклических структурах
Основы структурного распознавания образов Решение (max, +) задачи на цепочке методом динамического программирования
Основы структурного распознавания образов Решение (max, +) задачи на цепочке методом динамического программирования
Основы структурного распознавания образов Решение (max, +) задачи на цепочке методом динамического программирования
Основы структурного распознавания образов Решение (max, +) задачи на цепочке методом динамического программирования
Основы структурного распознавания образов Решение (max, +) задачи на цепочке методом динамического программирования
Основы структурного распознавания образов Поиск d лучших решений (max, +) задачи на цепочке
Основы структурного распознавания образов Поиск d лучших решений (max, +) задачи на цепочке
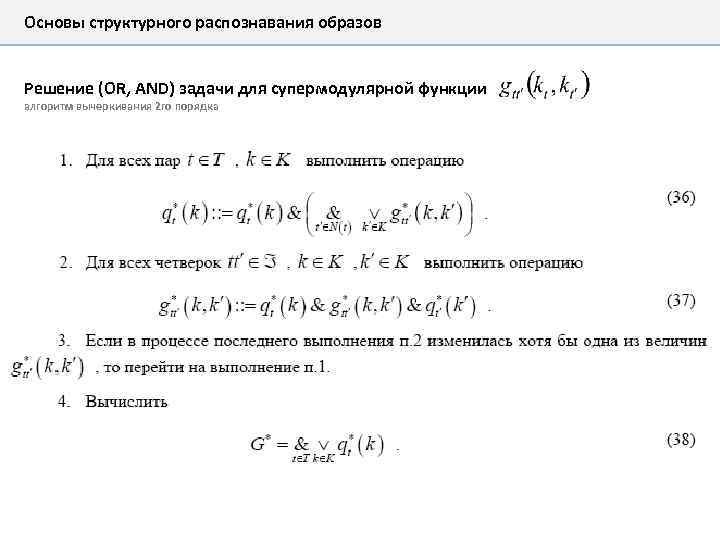
Основы структурного распознавания образов Решение (OR, AND) задачи для супермодулярной функции алгоритм вычеркивания 2 го порядка
Основы структурного распознавания образов Решение (OR, AND) задачи для супермодулярной функции алгоритм вычеркивания 2 го порядка
Основы структурного распознавания образов Решение (OR, AND) задачи для супермодулярной функции алгоритм вычеркивания 2 го порядка
Основы структурного распознавания образов Решение (OR, AND) задачи для супермодулярной функции алгоритм вычеркивания 2 го порядка
Основы структурного распознавания образов Решение (OR, AND) задачи для супермодулярной функции алгоритм вычеркивания 2 го порядка
Основы структурного распознавания образов Решение (OR, AND) задачи для супермодулярной функции алгоритм вычеркивания 2 го порядка
Основы структурного распознавания образов Решение (OR, AND) задачи для супермодулярной функции алгоритм вычеркивания 2 го порядка
Основы структурного распознавания образов Решение (OR, AND) задачи для супермодулярной функции алгоритм вычеркивания 2 го порядка
Основы структурного распознавания образов Решение (OR, AND) задачи для супермодулярной функции алгоритм вычеркивания 2 го порядка
Основы структурного распознавания образов Решение (OR, AND) задачи для супермодулярной функции алгоритм вычеркивания 2 го порядка
Основы структурного распознавания образов Решение (OR, AND) задачи для супермодулярной функции алгоритм вычеркивания 2 го порядка
Основы структурного распознавания образов Решение (OR, AND) задачи для супермодулярной функции алгоритм вычеркивания 2 го порядка
Основы структурного распознавания образов Решение (OR, AND) задачи для супермодулярной функции алгоритм вычеркивания 2 го порядка
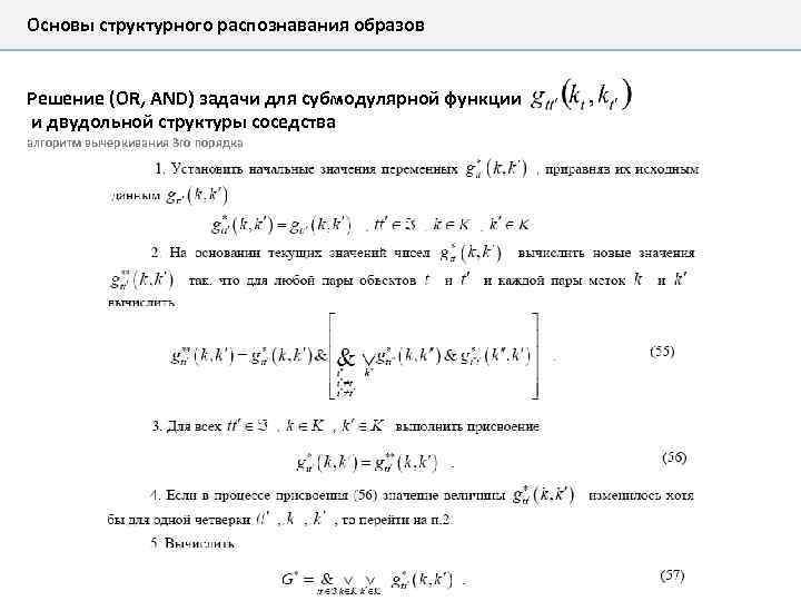
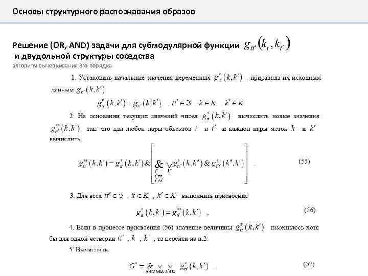
Основы структурного распознавания образов Решение (OR, AND) задачи для субмодулярной функции и двудольной структуры соседства алгоритм вычеркивания 3 го порядка
Основы структурного распознавания образов Решение (OR, AND) задачи для субмодулярной функции и двудольной структуры соседства алгоритм вычеркивания 3 го порядка
Основы структурного распознавания образов Решение (OR, AND) задачи для субмодулярной функции и двудольной структуры соседства В бутылке, стакане, кувшине и банке находятся молоко, лимонад, квас и вода. Вода и молоко не в бутылке. В банке не лимонад и не вода. Лимонад стоит между кувшином и квасом. Стакан стоит между банкой и молоком.
Основы структурного распознавания образов Решение (OR, AND) задачи для субмодулярной функции и двудольной структуры соседства В бутылке, стакане, кувшине и банке находятся молоко, лимонад, квас и вода. Вода и молоко не в бутылке. В банке не лимонад и не вода. Лимонад стоит между кувшином и квасом. Стакан стоит между банкой и молоком.
Основы структурного распознавания образов Решение (OR, AND) задачи для субмодулярной функции и двудольной структуры соседства В бутылке, стакане, кувшине и банке находятся молоко, лимонад, квас и вода. Вода и молоко не в бутылке. В банке не лимонад и не вода. Лимонад стоит между кувшином и квасом. Стакан стоит между банкой и молоком.
Основы структурного распознавания образов Решение (OR, AND) задачи для субмодулярной функции и двудольной структуры соседства В бутылке, стакане, кувшине и банке находятся молоко, лимонад, квас и вода. Вода и молоко не в бутылке. В банке не лимонад и не вода. Лимонад стоит между кувшином и квасом. Стакан стоит между банкой и молоком.
Основы структурного распознавания образов Решение (OR, AND) задачи для субмодулярной функции и двудольной структуры соседства В бутылке, стакане, кувшине и банке находятся молоко, лимонад, квас и вода. Вода и молоко не в бутылке. В банке не лимонад и не вода. Лимонад стоит между кувшином и квасом. Стакан стоит между банкой и молоком.
Основы структурного распознавания образов Решение (OR, AND) задачи для субмодулярной функции и двудольной структуры соседства В бутылке, стакане, кувшине и банке находятся молоко, лимонад, квас и вода. Вода и молоко не в бутылке. В банке не лимонад и не вода. Лимонад стоит между кувшином и квасом. Стакан стоит между банкой и молоком.
Основы структурного распознавания образов Решение (OR, AND) задачи для субмодулярной функции и двудольной структуры соседства В бутылке, стакане, кувшине и банке находятся молоко, лимонад, квас и вода. Вода и молоко не в бутылке. В банке не лимонад и не вода. Лимонад стоит между кувшином и квасом. Стакан стоит между банкой и молоком.
Основы структурного распознавания образов Решение (OR, AND) задачи для субмодулярной функции и двудольной структуры соседства В бутылке, стакане, кувшине и банке находятся молоко, лимонад, квас и вода. Вода и молоко не в бутылке. В банке не лимонад и не вода. Лимонад стоит между кувшином и квасом. Стакан стоит между банкой и молоком.
Основы структурного распознавания образов Решение (OR, AND) задачи для субмодулярной функции и двудольной структуры соседства В бутылке, стакане, кувшине и банке находятся молоко, лимонад, квас и вода. Вода и молоко не в бутылке. В банке не лимонад и не вода. Лимонад стоит между кувшином и квасом. Стакан стоит между банкой и молоком.
Основы структурного распознавания образов Решение (OR, AND) задачи для субмодулярной функции и двудольной структуры соседства В бутылке, стакане, кувшине и банке находятся молоко, лимонад, квас и вода. Вода и молоко не в бутылке. В банке не лимонад и не вода. Лимонад стоит между кувшином и квасом. Стакан стоит между банкой и молоком.
Основы структурного распознавания образов Алгоритм вычеркивания 3 го порядка
Основы структурного распознавания образов Решение (MAX, MIN) задачи для супермодулярной функции алгоритм вычеркивания 2 го порядка
Основы структурного распознавания образов Решение (MAX, MIN) задачи для супермодулярной функции алгоритм вычеркивания 2 го порядка найти маршрут, в котором самая узкая дорога - максимальна
Основы структурного распознавания образов Решение (MAX, MIN) задачи для супермодулярной функции алгоритм вычеркивания 2 го порядка найти маршрут, в котором самая узкая дорога - максимальна
Основы структурного распознавания образов Решение (MAX, MIN) задачи для супермодулярной функции алгоритм вычеркивания 2 го порядка
Основы структурного распознавания образов Решение (MAX, MIN) задачи для супермодулярной функции алгоритм вычеркивания 2 го порядка Оптимистическая оценка самого узкого маршрута через Kt
Основы структурного распознавания образов Решение (MAX, MIN) задачи для супермодулярной функции алгоритм вычеркивания 2 го порядка Оптимистическая оценка самого узкого маршрута через Kt
Основы структурного распознавания образов Решение (MAX, MIN) задачи для супермодулярной функции алгоритм вычеркивания 2 го порядка Оптимистическая оценка самого узкого маршрута через Kt и Kt’
Основы структурного распознавания образов Решение (MAX, MIN) задачи для супермодулярной функции алгоритм вычеркивания 2 го порядка Оптимистическая оценка самого узкого маршрута через Kt и Kt’
Основы структурного распознавания образов Решение (MAX, MIN) задачи для супермодулярной функции алгоритм вычеркивания 2 го порядка
Основы структурного распознавания образов Решение (MAX, MIN) задачи для супермодулярной функции алгоритм вычеркивания 2 го порядка
Основы структурного распознавания образов Решение (MAX, MIN) задачи для супермодулярной функции алгоритм вычеркивания 2 го порядка
Основы структурного распознавания образов Решение (MAX, MIN) задачи для супермодулярной функции алгоритм вычеркивания 2 го порядка
Основы структурного распознавания образов Решение (OR, AND) задачи для случая │K │ = 2 алгоритм вычеркивания 3 го порядка
Основы структурного распознавания образов Решение (max, min) задачи для случая │K │ = 2 алгоритм вычеркивания 3 го порядка
Основы структурного распознавания образов Решение (OR, AND) задачи для супермодулярной функции алгоритм вычеркивания 2 го порядка
Основы структурного распознавания образов Решение (OR, AND) задачи для субмодулярной функции и двудольной структуры соседства алгоритм вычеркивания 3 го порядка
Основы структурного распознавания образов Решение (OR, AND) задачи для супермодулярной функции алгоритм вычеркивания 2 го порядка
Основы структурного распознавания образов Решение (OR, AND) задачи для субмодулярной функции и двудольной структуры соседства алгоритм вычеркивания 3 го порядка
Основы структурного распознавания образов Решение (OR, AND) задачи для произвольной функции и двудольной структуры соседства алгоритм вычеркивания 3 го порядка
Основы структурного распознавания образов Решение (OR, AND) задачи для произвольной функции и |K| = 2
Основы структурного распознавания образов Решение (OR, AND) задачи для разметки для составного скрытого состояния k В купе ехали москвич, ленинградец, туляк, киевлянин, харьковчанин и одессит. Их фамилии начинались буквами А, Б, В, Г, Д и Е. В дороге выяснилось, что 1) А и москвич - врачи; 2) Д и ленинградец -учителя, 3) В и туляк - инженеры. 4) Б и Е - участники Отечественной войны, а туляк в армии совсем не служил. 5) Харьковчанин старше А, одессит старше В. 6) Б и москвич сошли в раньше, а В и харьковчанин позже. Определите профессию и место жительства каждого из них.
Основы структурного распознавания образов
Основы структурного распознавания образов А и москвич - врачи
Основы структурного распознавания образов Д и ленинградец – учителя
Основы структурного распознавания образов В и туляк – инженеры
Основы структурного распознавания образов Б и Е – участники ВОВ, а туляк не служил
Основы структурного распознавания образов Харьковчанин старше А, одессит старше В
Основы структурного распознавания образов Б и москвич сошли раньше. .
Основы структурного распознавания образов. . а В и харьковчанин сошли позже
Основы структурного распознавания образов
Основы структурного распознавания образов
Основы структурного распознавания образов
Основы структурного распознавания образов
Основы структурного распознавания образов
Session-04-Labeling_v3.pptx